2022中国工业机器人市场研究报告,61页ppt

2022 年 7 月 25 日 专知


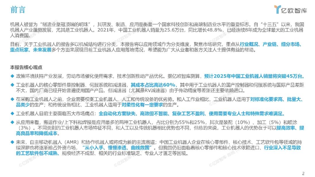
机器人被誉为“制造业皇冠顶端的明珠”,其研发、制造、应用是衡量一个国家科技创新和高端制造业水平的重要标志。自“十三五”以来,我国机器人产业蓬勃发展,尤其是工业机器人。2021年,中国工业机器人销量为25.6万台,同比增长48.8%,已经连续8年成为全球最大的工业机器人消费国。

目前,关于工业机器人的报告多以机械结构进行分类,本报告将以应用领域作为分类维度,聚焦市场研究,重点从行业概况、产业链、细分市场、重点玩家、未来发展多个方面来展现目前工业机器人应用落地情况,希望能为广大从业者和各方关注人士提供有益的帮助。




专知便捷查看

便捷下载,请关注专知公众号(点击上方蓝色专知关注)

  • 后台回复“R61” 就可以获取2022中国工业机器人市场研究报告,61页ppt》专知下载链接

                       
专知,专业可信的人工智能知识分发 ,让认知协作更快更好!欢迎注册登录专知www.zhuanzhi.ai,获取100000+AI(AI与军事、医药、公安等)主题干货知识资料!
欢迎微信扫一扫加入专知人工智能知识星球群,获取最新AI专业干货知识教程资料和与专家交流咨询
点击“ 阅读原文 ”,了解使用 专知 ,查看获取100000+AI主题知识资料
登录查看更多
1

相关内容

中国人工智能的发展现状及未来发展趋势,20页ppt
专知会员服务
141+阅读 · 2022年3月26日
《日本在智慧农业上的举措》最新报告,24页PPT
专知会员服务
58+阅读 · 2022年3月23日
2021年中国机器人行业研究报告,41页pdf
专知会员服务
72+阅读 · 2021年12月23日
专知会员服务
43+阅读 · 2021年10月8日
2021中国工业视觉行业研究报告
专知会员服务
55+阅读 · 2021年9月22日
专知会员服务
76+阅读 · 2021年8月3日
中国工业机器视觉产业发展白皮书,31页pdf
专知会员服务
105+阅读 · 2020年11月14日
2022年中国机器视觉行业概览报告,39页pdf
中国数字化采购行业研究报告,36页ppt
专知
1+阅读 · 2022年6月3日
2021年中国机器人行业研究报告,41页pdf
专知
1+阅读 · 2021年12月23日
白皮书 | 工业智能前沿报告,35页pdf
专知
31+阅读 · 2021年3月9日
国家自然科学基金
0+阅读 · 2014年12月31日
国家自然科学基金
0+阅读 · 2013年12月31日
国家自然科学基金
0+阅读 · 2012年12月31日
国家自然科学基金
1+阅读 · 2012年12月31日
国家自然科学基金
0+阅读 · 2012年12月31日
国家自然科学基金
1+阅读 · 2012年12月31日
国家自然科学基金
0+阅读 · 2011年12月31日
国家自然科学基金
0+阅读 · 2009年12月31日
国家自然科学基金
0+阅读 · 2008年12月31日
Arxiv
0+阅读 · 2022年9月17日
Arxiv
29+阅读 · 2021年11月2日
Arxiv
15+阅读 · 2019年9月30日
VIP会员
相关VIP内容
中国人工智能的发展现状及未来发展趋势,20页ppt
专知会员服务
141+阅读 · 2022年3月26日
《日本在智慧农业上的举措》最新报告,24页PPT
专知会员服务
58+阅读 · 2022年3月23日
2021年中国机器人行业研究报告,41页pdf
专知会员服务
72+阅读 · 2021年12月23日
专知会员服务
43+阅读 · 2021年10月8日
2021中国工业视觉行业研究报告
专知会员服务
55+阅读 · 2021年9月22日
专知会员服务
76+阅读 · 2021年8月3日
中国工业机器视觉产业发展白皮书,31页pdf
专知会员服务
105+阅读 · 2020年11月14日
相关基金
国家自然科学基金
0+阅读 · 2014年12月31日
国家自然科学基金
0+阅读 · 2013年12月31日
国家自然科学基金
0+阅读 · 2012年12月31日
国家自然科学基金
1+阅读 · 2012年12月31日
国家自然科学基金
0+阅读 · 2012年12月31日
国家自然科学基金
1+阅读 · 2012年12月31日
国家自然科学基金
0+阅读 · 2011年12月31日
国家自然科学基金
0+阅读 · 2009年12月31日
国家自然科学基金
0+阅读 · 2008年12月31日
Top
微信扫码咨询专知VIP会员