2017中国电子商务B2B市场年度综合分析

2017 年 10 月 13 日 行业研究报告 行研君

提示点击上方"行业研究报告"订阅本号,以便随时来访。

行研君说

导语

近年来随着“互联网+”实践的深入,一些B2B电子商务创业公司进入公众视野,特别是在快消品、农业、钢铁等垂直领域,涌现出一批备受资本青睐的公司,产业互联网时代到来。

PS:打开微信,搜索微信公众号“行业研究报告”或者“report88”关注我们,点击“行业研究报告”微信公众号下方菜单栏,有你想要的!


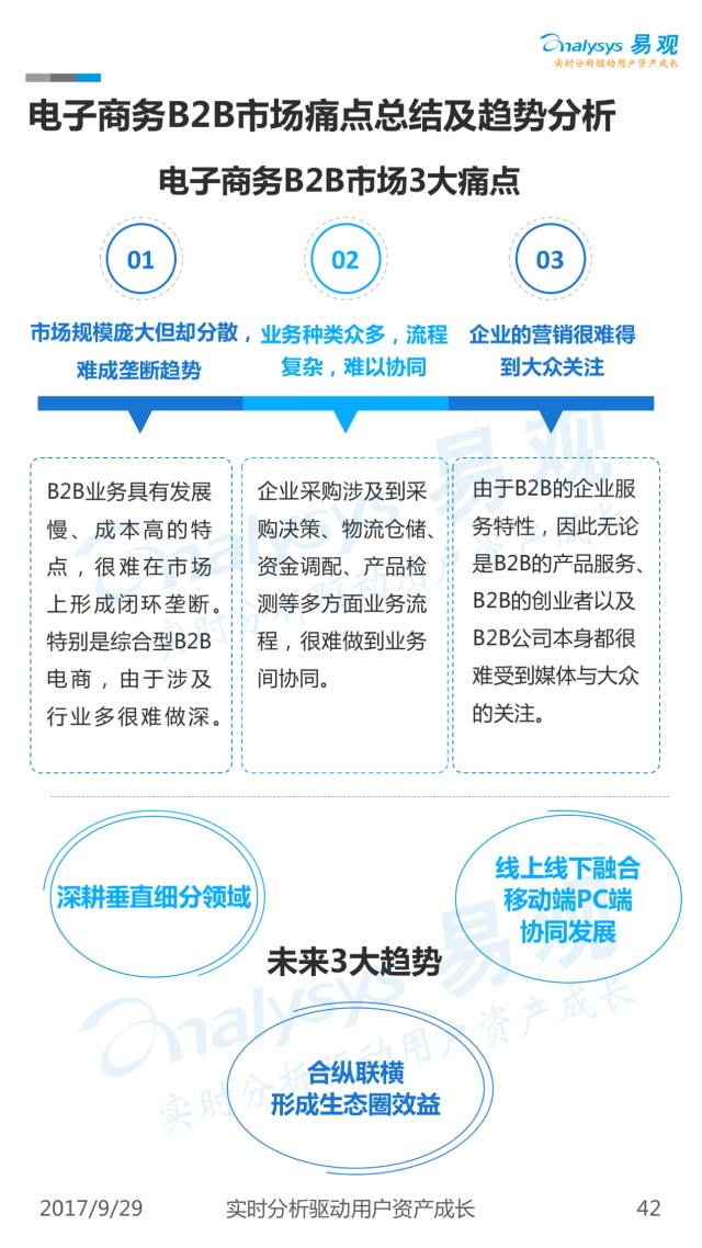
来源:易观


本报告分析了中国电子商务B2B市场的宏观环境、市场现状以及市场规模,并从综合B2B电商和垂直B2B电商两方面进行划分,分别分析了其发展阶段、运营模式、代表厂商情况。最后对电子商务B2B市场的发展趋势进行了展望。




——END——


投资&学习

《马来燕屋计划》

《北大PPP课程》

《北清PE课程》

推荐阅读

《雄安新区》

《腾讯报告》

《小龙虾》

登录查看更多
0

相关内容

电子商务( Electronic Commerce)的定义: 电子商务是利用 计算机技术网络技术和远程通信技术,实现电子化、 数字化网络化的整个商务过程。   联合国国际贸易程序简化工作组对电子商务的定义是:采用电子形式开展商务活动,它包括在供应商、客户、政府及其他参与方之间通过任何电子工具,如 EDIWeb技术电子邮件等共享非结构化商务信息,并管理和完成在商务活动、管理活动和消费活动中的各种交易。
大数据安全技术研究进展
专知会员服务
96+阅读 · 2020年5月2日
2020年中国《知识图谱》行业研究报告,45页ppt
专知会员服务
240+阅读 · 2020年4月18日
报告 | 2020中国5G经济报告,100页pdf
专知会员服务
98+阅读 · 2019年12月29日
【德勤】中国人工智能产业白皮书,68页pdf
专知会员服务
310+阅读 · 2019年12月23日
2019中国硬科技发展白皮书 193页
专知会员服务
86+阅读 · 2019年12月13日
2019年男性护肤消费趋势报告
行业研究报告
8+阅读 · 2019年9月30日
2018-2019年互联网行业企业研究报告-字节跳动
行业研究报告
6+阅读 · 2019年7月8日
2019中国养老产业发展剖析与发展趋势分析报告
行业研究报告
8+阅读 · 2019年5月18日
2018年物业管理行业深度研究报告
行业研究报告
7+阅读 · 2019年5月17日
2019中国家政服务行业发展剖析及行业投资机遇分析报告
2019年中国运动健身行业发展趋势白皮书
行业研究报告
4+阅读 · 2019年4月25日
2018人工智能助力法律服务研究报告
行业研究报告
7+阅读 · 2018年4月3日
2018-2020年中国服务机器人行业深度研究报告
机器人大讲堂
5+阅读 · 2018年1月30日
CoCoNet: A Collaborative Convolutional Network
Arxiv
6+阅读 · 2019年1月28日
Arxiv
3+阅读 · 2018年5月28日
VIP会员
相关资讯
2019年男性护肤消费趋势报告
行业研究报告
8+阅读 · 2019年9月30日
2018-2019年互联网行业企业研究报告-字节跳动
行业研究报告
6+阅读 · 2019年7月8日
2019中国养老产业发展剖析与发展趋势分析报告
行业研究报告
8+阅读 · 2019年5月18日
2018年物业管理行业深度研究报告
行业研究报告
7+阅读 · 2019年5月17日
2019中国家政服务行业发展剖析及行业投资机遇分析报告
2019年中国运动健身行业发展趋势白皮书
行业研究报告
4+阅读 · 2019年4月25日
2018人工智能助力法律服务研究报告
行业研究报告
7+阅读 · 2018年4月3日
2018-2020年中国服务机器人行业深度研究报告
机器人大讲堂
5+阅读 · 2018年1月30日
Top
微信扫码咨询专知VIP会员