一去不复回的“锄头时代”!传统农业不再“听天命,顺天意”

2018 年 11 月 30 日 物联网智库

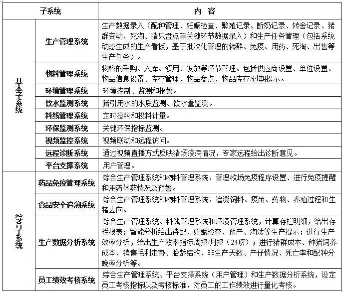
资料来源: 各公司官网

物联网智库 整理发布

转载请注明来源和出处

导  读

物联网浪潮袭来,万物转型迎来最佳时机,包括最为传统的农业(农、林、畜、牧)也紧跟时代的步伐。我们是农业大国,但绝非农业强国。大浪滔滔中,看垂直领域玩家如何抓住时代的机遇,实现看天吃饭到“数字农业”。



民以食为天!这句话亘古不变,粮食生产贯穿人类的始终。我们是一个拥有五千多年历史的农业大国,但却还不是农业强国。


随着工业革命扳开了生产力大发展的开关。农业模式也由“汗滴禾下土”发展为机械化大生产,而以物联网、大数据、云计算为主的第四代科技浪潮扑来,农业更是迎来了智慧化。农业发展至今,智慧化农业的新模式已经成为全球农业发展的不可逆趋势,也成为国家现代化建设中十分重要的一部分。在农业经济的转型中,如何提高农业生产效率,如何增加农业从业人员营收,如何通过农业发展提升农村经济效益都是现阶段所面临的重要难题。


智慧农业正是旨在利用物联网、大数据、人工智能等新兴技术,解决关于农业发展的一系列问题,以及改善传统农业带来的“伤害”,打破关于农业“面朝黄土背朝天”,“一粥一饭,当思来之不易,半丝半缕,恒念物力维艰”的印象,在农业现代化转型的必由之路上为农业发展助力。


奥科美公司

官网:http://www.acsm.cn/#/farm


简介:奥科美公司是一家专注于农业产业链创新管理的高科技公司。公司利用物联网, 移动互联网, 区块链, 遥感技术, 人工智能等高技术手段, 服务农业现场,利用数据帮助农业产业链中的经营主体和政府部门改善管理和协同水平, 提高农业产业效率。同时,公司还专注于为生鲜产业链中着重管理的用户企业提供管理工具和产业服务,提高农民收入的同时, 满足渠道需要和政府的管理需求。



义田帮手:义田帮手是为农业生产企业,种植企业,建立标准化生产过程的管理工具。利用信息化手段,拟定农场周期性生产目标与计划,有层次的开展农场的工作。通过明确种苗来源、规范种植操作标准、信息化农事台账与农资管理,实现田间生产的效果提高;通过整合生产数据,分析产能与需求,制定科学的排产计划,实现降本增效;通过物联网等高科技装备的接入,加强农场的农情监测能力,实现防灾减灾工作在农业生产中的贯彻落实。



义田订单:“义田订单”适用于劳动力密集,产品流通频繁的蔬菜大棚基地、厨房、市场、休闲农场等商家企业。整套系统服务于农场等企业,帮助用户进行商品、订单管理,快速查价报价、查库盘库、理清往来,知晓公司经营利润,简单易用。


义田酷管家:义田酷管家是为解决农业企业货物流转管理和数据记录而开发的管理工具。可以通过PDA,连接电子秤,扫描枪,直接获取货物称重结果,以及各种货品流转信息。同时具备电脑端访问数据的功能,汇总每次记录的货单,可生成各种货物管理账单。为企业设备、人员分配的决策提供数据支持。



义田履历:义田履历平台通过对产品的原材料、生产、加工、仓储、检测等环节进行数据采集从而实现商品全生命周期上链,信息可追踪,完成对产品的追溯功能。消费者可以通过扫描产品上的二维码来查看商品信息。


托普物联网

官网:http://www.tpyn.net/


简介:浙江托普云农科技股份有限公司是一家致力于中国农业信息化发展的国家高新技术企业,创新地将物联网、云计算等信息技术运用在了农业领域,助推我国农业现代化发展。目前已构建起涵盖农业、气象、水利、农产品检测、农产品质量追溯等领域的先进农业信息化产品体系及农业物联网标准解决方案,是集技术研发、生产销售、实施应用于一体的高科技企业。


解决方案:智慧农业云平台包括“农产品追溯系统”、“农业物联网管理系统”、“专家在线系统”、“农业电子商务交易平台”、“农企ERP”、“电子政务系统”、“仪器之家系统”、“智慧农业客户端”。其中的每一个系统都是独立完整的,可独立运行,又可组合成大的系统平台。


大蚯蚓科技

官网:http://www.daqiuyin.com/


简介:昆明大蚯蚓科技有限公司由国内外长期从事高端设施农业生产和农业大数据分析工作的专家型团队联手云南爱必达园艺科技有限公司,云南省农业科学院花卉研究所,云南花卉投资服务有限公司,结合物联网、互联网+、人工智能的一家农业高科技公司。公司目前在北京、云南、贵州分别设有研发和生产试验基地。



土壤检测仪&中央农业气象站:气象站自带GSM网络实现数据远程通讯,触控屏实时展示生产环境数据,带农业设施控制功能。土壤监测仪与气象站之间可远距离无线通讯,三面三层三重精准持续监测0~10cm,10~20cm,20~30cm土壤水分,肥力,温度。整个物联网系统可太阳能供电,防水防尘等级为民用最高等级IP68,模块化搭建,可随时升级,实现灵活布署。


华农天时

官网:http://hntsbd.com/#company


简介:华农天时(北京)科技有限公司是我国农业大数据理念推广,技术研发和产业应用的领军企业,致力于利用前沿数据科技推动我国农业产业升级。华农天时以农业大数据的采集应用为核心基础,以物联网和互联网为辅助载体,集成应用公司拥有自主知识产权的高分辨率农田小环境预测、卫星遥感图像反演等技术,建立农作物精准化种植大数据分析应用平台。


核心技术:华农天时秉承3A理念,通过整合挖掘全球大气模拟数据、全球土壤遥感数据、农田小气候数据、土壤墒情、土壤肥力等关键数据,实现农业四情(苗情、墒情、灾情、虫情)的监测与预测、作物产量预估、农产品品质量化评估和生产过程数字化追溯等关键应用。通过该套现代农场数字化管理系统的应用,可以实现对农作物种植的精细化管理,有助于形成特定区域特定作物产量增加和品质提升的最优化种植方案,同时能够对种植风险进行有效的预测与防范,从而通过优化管理和控制风险实现增效增收。该系统的应用,将对农作物种植从田间管理到收割收购再到加工销售的全过程实现信息化管理、数字化记录,为农产品的质量追溯和电子商务等其他环节提供核心数据支撑,为区域特色农产品的品牌建设和市场拓展提供服务。


产品介绍:华农天时自主开发的“天时一号”农田数据采集设备已取得知识产权,可保证农业数据采集的高效和精准度。该设备采用高精度的进口传感器采集农田数据,同时对数据进行无线加密传输,外观精美,价格却只有传统物联网设备的一半。此外,精细化农田生产环境预测是华农天时拥有自主知识产权的另一项核心技术。


慧云信息

官网:http://www.tcloudit.com/


简介:广西慧云信息技术有限公司是专注于智慧农业领域的国家高新技术企业,旨在将“物联网、人工智能、大数据”技术与农业生产经营相结合,为农业生产者提供从生产到销售,涵盖生产前基础设施建设、生产中技术服务提供、生产后对接销售的全产业链“智慧农业”整体解决方案。



三段式”解决方案:

建设阶段:

  • 物联网监控:远程自动化控制现场农业设备,实现生产的海量数据采集与精准控制执行

  • 水肥一体化:全程监控作物生产环境、远程自动化控制水肥灌溉

  • 智能大棚:结合作物生产环境模型,对棚内的水帘、风机、遮阳板等设施进行智能调控


生产阶段:

  • 农场生产管理:对农场全生产流程的每个环节进行信息化、智能化管理,包括规划生产流程、自动化任务管理等

  • 葡萄管家:引进中高端葡萄品种,将“物联网、人工智能、大数据”技术与葡萄农业技术知识深度融合


销售阶段:

  • 农产品溯源:通过采集农产品在生产、加工、仓储、物流等环节的相关数据,为农产品建立可视化产品档案

  • 品牌营销:差异化品牌服务,对接特定销售渠道,彻底打通农产品供应链,实现产品增值与生产者增收


北京佳格天地

官网:http://www.gagogroup.com/


简介:北京佳格天地科技有限公司是一家通过卫星和气象大数据收集、处理、分析和可视化系统,服务农业、环境、金融等行业的大数据应用公司。



GAGO 3S BigData Platform:耘境,集合了全方位的农业大数据获取、存储、分析以及可视化模块,带来稳定、高效、精准的农业大数据服务。用户通过个人电脑、智能平板或智能手机,随时随地快速了解和预估天气、农作物的生长情况,从而及时进行农事安排、农机调配、农药喷洒等活动,大幅度实现增产增效,同时降低了生产技术成本。


金禾天成

官网:http://www.jinhetech.com/jinhetech/?action-category-catid-136


简介:北京金禾天成科技有限公司是高新技术企业,中国领先的大数据、物联网技术与应用服务商。金禾天成在大数据管理和挖掘、信息检索和中文语义识别、物联网、移动互联网融合通信等方面拥有国内外领先的自主核心技术,并完美应用于农作物病虫害预警、种植科技、客服人工智能应答、专家知识库、决策支持、大数据驱动的咨询服务等,拥有26项国家计算机软件著作权和3项技术专利。


智慧农技整套解决方案包括:自动采集设备数据接入系统、农作物有害生物监控信息系统、图形化展示分析系统、数据采集管理系统、移动采集端、应急防治系统等。


智慧种植解决方案:

  • 标准化种植:聘请国内外农业领域知名农作物种植专家指导,结合各类农作物特点,摸索农作物生长规律和优化的培育、种植、病虫害防治方法,长期潜心研究,精心编纂形成标准化种植方案。

  • 智能化数据:深入农民种植第一线,发掘农民在农作物种植的各个环节实践过程中的实际需求和遇到的问题,针对其多年种植经验方法进行数据化改进,利用物联网设备,结合标准化种植方案收集智能化种植数据。

  • 移动化应用:将智能化数据结合标准化种植方案应用于移动互联网,通过优化产品展现形式、提升种植用户使用和交互体验来将农产品种植领域内科学的、专业的种植手段向用户进行普及。


禾大科技

官网:http://www.hedadata.com/


简介:武汉禾大科技有限公司是一家基于移动互联网,充分应用现代信息技术成果,打造智慧农业服务平台的现代农业互联网综合服务提供商。禾大科技是国内率先以土壤数字化地图应用为切入点,建设全方位智慧农业平台,搭建“智能配肥中心 + 云端数据库 + 农技服务 + 农田信息大数据服务”四大服务,推动农业生产现代化服务进程,实现农业产值和利润的提升,建立起一个高效、高质、高产的农业生产模式。


解决方案:

  • 土壤检测:小二测土车是一款包含伽马射线传感器、高精度GPS接收器、平板、计算机以及一些附件组成的高精度测土车。开过区域,计算机会自动显示接收到的各波段伽马射线的数据,通过人工智能大数据挖掘算法,生成高分辨率的数据土壤地图。

  • 精准施肥方案:结合作物生态分区、气候特征、土壤肥力、作物营养规律、肥效反应等相关参数,得出的独有的田小二配方模型体系, 即满足零散农户科学、快速、便捷的肥料需求,又切换种植大户针对性强、精准、高效的需求。

  • 遥感监测:通过中、美、欧等数十颗卫星和无人机实时采集地面和气象数据,以较低成本快速获取大面积农田的数据。针对农业生产服务,通过拥有自主知识产权的图像解析和数据算法,提供种植全过程的管理级服务。


大气候农业

官网:http://www.airag.cn/about


简介:广州大气候农业科技有限公司(AIRAG Technology Ltd.)是一家以互联网+智能硬件技术创新为核心的高科技企业。公司成立以来,始终致力于农业物联网规模化应用,农业智能硬件研发与农业大数据分析,为科学种植、食品安全溯源、农业品牌打造提供技术及数据服务。



农眼智能检测基站:农田智能检测基站是目前最轻便、体积最小、集成度最高的农业智能检测设备,利用物联网传感及成像技术,实时采集土壤、气象、图像等农作物信息,让农业种植更加科学专业。


农眼APP:移动端的数据看台和管理界面,可实现农田远程监控和实时监管。


“气候云”农场管理平台:利用“农眼”智能检测系统所采集的数据,实时传输存储至“气候云”大数据平台,经过数据计算、分析和可视化管理共享给消费者,实现指导生产、促进销售、食品溯源3大应用价值。


Web管理系统:帮助用户通过web界面即可实时访问农眼所有数据。


博创联动

官网:http://www.uml-tech.com/?c=about&id=1


简介:博创联动专注于车辆智能控制信息系统与车联网大数据应用,面向农业机械行业、新能源车辆行业、工程机械行业和军品行业提供车身智能控制系统、车辆远程物联信息终端和车辆大数据服务信息平台的全方位解决方案。



解决方案:农机信息化管理与公共服务平台的研发是针对智慧农业中的智能农机监控、远程技术监督、综合作业质量监控、整车厂与一体的覆盖农机领域的大型管理和数据服务平台,该平台具有网络化、分布式、可扩展性和较高可靠性的多层体系架构,采用先进的无线传输技术、智能数字传感技术为基础,利用云计算、云存储、云服务为一体的农机信息化管理与公共服务平台以丰富信息采集质量,努力提升时效性、实用性为目标,服务于民、惠及于民打造全新的智能农机信息化管理与服务平台。


司南导航

官网:http://www.comnav.cn/about.aspx


简介:上海司南卫星导航技术股份有限公司(股票代码:833972)是国内自主掌握高精度北斗/GNSS模块核心技术并成功实现规模化市场应用的高新技术企业,集研发、生产、销售、服务为一体,致力为全球用户提供全方位、多领域的高精度北斗/GNSS芯片、板卡、终端和系统解决方案。产品应用涵盖测绘与地理信息、智能交通、精准农业、形变与安全、自动驾驶与辅助驾驶、户外机器人等专业领域和大众应用。


解决方案:农机上的卫星接收机接收北斗等GNSS卫星信号并接收基站差分信息可以输出厘米级精度的定位信息,可以把卫星定位的三维坐标实时的输入车载计算机,通过软件自动生成行驶路线图形,车载计算机实时比较农机的当前位置和设计路线,并输出校正控制信号控制设备对农机的行进方向进行控制,这种以坐标X、Y、Z为基准的全新控制方式,相比传统依靠肉眼找准的方式,使得农田作业更准更快,大大提高了作业效率。


将GNSS、GIS和精细农业相结合,开发精细农业和田间实时导航监控相结合的地理信息管理系统,可实现了田间车辆多目标监控,建立农业机械装备数据库和查询系统,可方便地进行多种农业机械装备数据的查询、添加、删除、保存等操作;通过获取车辆的实时信息,调取地图中的信息,将田间动态的车辆信息与农业机械装备相结合实现了信息的可交互性、可扩展性和通用性。


联辉智科

官网:http://www.lianfly.com/Company/about.aspx?tid=2


简介:浙江联辉智能科技有限公司是一家集研发、生产、销售、服务为一体的科技型企业,公司主打农机和农业智能化与信息化领域市场,是农业机械、工程机械智能化嵌入式技术和系统提供商。



北斗农机引导系统:该系统将北斗卫星高度精准定位与农机驾驶员驾驶技术相结合,通过获取高精度的农机位置、航向和姿态,来引导农机根据事先设定的路线。

特点:

  • 寸TFT-LCD触摸显示器,亮度高

  • 支持RTK相位载波,高精度定位

  • 可设置AB线,规划路线

  • 避免重复和遗漏作业,易安装,免维护

  • 集定位、导航和测亩于一身

  • 24小时全天候作业


天泽信息

官网:http://www.itrackstar.com/casedes.php?pid=5


简介:天泽信息产业股份有限公司成立于2000年,2011年在深交所上市(证券代码“300209”)。公司专注于提供产业互联网IT服务,迄今已形成 “现代制造”、“公共服务”、“海外及投资”三大业务群。



精准农业解决方案:

位置分布:平台可以图形化的方式显示出农机在各省份的分布情况。

机械定位:平台可实时查看农机所在位置的详细信息,用户只要输入所需查询的农机编号,就可以在地图上以图形化的方式实时展示出农机所在位置。

轨迹回放:平台可对机械作业历史轨迹进行查看,通过设置起止时间点,播放速度等,再现机械的作业过程。

就近服务:当农机车辆出现故障时,服务人员可通过查询故障车辆一定范围内的服务站,从而指引车辆到服务站去进行修理。

围栏提醒:用户可在平台上设定贷款车辆的区域工作范围,车辆一旦超出围栏范围,平台将触发报警

资讯发布:平台支持农机厂商对外发布农业相关的信息及农业机械的促销信息,信息在农机终端显示屏上显示,可语音播放 。

站点寻车:用户可通过此平台查询离本站附近的农机车辆运行情况(包括发生故障和报警的车辆),提前做好服务和配件的准备。

实时调度:用户可实时调度作业目的地附近的农机车辆到指定的目的地去进行作业,从而达到各农机车辆在农忙时都能达到充分的利用。


中海达

官网:http://www.zhdgps.com/Home/Index?Node=200700


简介:广州中海达卫星导航技术股份有限公司成立于1999年,2011年2月15日在深圳创业板上市(股票代码:300177)。中海达旗下目前拥有27家直接控股子公司,28家分支机构,2000多名员工,产品销售网络覆盖全球逾40个国家,海外经销网点超过60个,在全球拥有100多家合作伙伴,形成了覆盖全球的销售及服务网络。



解决方案:中海达农机信息管理平台基于北斗高精度定位技术,通过农机数据管理,实现农机状态、作业监控、作业实施进度、任务管理、质量监测、天气状况等功能优势,及时、全面、准确的掌握农机作业进度,作业机具、机手等信息,进而采取相应调控以及跨区域作业应急调度等措施,解决了人工核查统计工作量大、时间长、成本高等难题,节省大量的人力、物力和财力,加强管理人员对农业机械化的宏观调控、农机跨区域作业市场有序运行,进而提高农机化作业效率和效益。


合众思壮

官网:http://www.unistrong.com/Product/ProdBList.aspx?classid=64


简介:北京合众思壮科技股份有限公司成立于1994年,是国内进入卫星导航定位(GNSS)领域最早、技术储备最深厚、产业布局最完备的公司之一。以“成为时空信息领域全球领先的高精度专业产品与服务提供商”为企业愿景,持续专注于卫星导航定位高精度&专业业务,推动中国GNSS产业成长。


"慧农"北斗导航农机自动驾驶系统优势:

  • 自主研发,与进口产品不同的是,可根据需求提供人性化定制服务

  • 2.简单易用的车辆校准,轻松快速准确完成

  • 入线快且平稳,能快速且平稳进入预先设定的路线

  • 支持接收BDS卫星B1、B2、B3信号,GPS卫星L1、L2信号, GLONASS卫星G1、G2信号

  • 支持RTK模式,轻松实现厘米级导航定位精度

  • 双GNSS天线,航向和精度更高

  • 配备大尺寸,全彩色高亮显示屏,触控操作方便灵敏

  • 支持液压、CAN总线和机械式多种辅助驾驶控制方式,满足不同车辆安装需求

  • 模块化系统设计,可以方便的扩展功能和应用

  • 人性化结构设计,易于安装和拆卸

  • 标准化接口设计,适用于各种品牌和型号的车辆

  • 基站有固定式和便携式两种:使用便携式基准站,适合车辆跨区作业,作业无死角;使用固定式,适合农田集中,多用户共享,购置成本低

  • 基准站一体化设计,用户无需设置,加电即可使用

  • 专业的售后服务团队,服务迅速、全面、到位


大疆

官网:https://www.dji.com/cn/company


简介:公司致力于用技术与创新力为世界带来全新视角,公司以“未来无所不能”为主旨理念,在无人机系统、手持影像系统与机器人教育领域成为全球领先的品牌,目前已将一流的技术产品应用于影视、农业、地产、新闻、消防、救援、能源、遥感测绘、野生动物保护等多个领域。


农业植保解决方案专为农业无人机生产企业设计,提供从飞控到动力系统的全套解决方案。该方案包含 A3-AG/N3-AG 飞行控制系统、农业管理单元(AMU)、水泵、调频连续波雷达、定制行业遥控器、动力套装、作业管理平台、RTK 设备与农业 APP 等。在该方案的基础上可以迅速搭建自己的飞行平台,设计针对不同环境的植保无人机。


农业植保解决方案 2.0

农业植保机解决方案 2.0 采用全新 A3-AG 2.0/N3-AG 2.0 飞控和雷达感知系统,结合 MG 智能规划作业系统,大疆农业管理平台,以及全新水泵喷洒系统,可实现精准植保作业、高效作业规划、飞行实时管理和工作统计,大幅提升农业植保效率。


高科新农

官网:http://www.szgkxn.com/#HY-B-15L


简介:深圳高科新农技术有限公司,由毛越东女士等人创立于2012年,是一家专注于智能农业无人机全产业链的高新科技企业,主要包括无人机及飞控系统自主研发生产、农业大数据管理平台、无人机培训、售后管理服务等业务。高科新农创新性提出“三个基地,一个中心”的发展战略,致力于打造农业无人机全产业链生态圈。


HY-B-15L

  • 单旋翼植保无人机旋翼相对较长,飞行中产生强大的下旋气流,可将药液喷洒到植物的根茎部。平均作业100亩/小时,一块电池即可完成16L农药喷洒

  • 无副翼设计、自主专利U型药箱,保证了飞机在飞行作业中的稳定、易控,具有极高的安全性能

  • 最大载药量可达16kg,续航时间可达35分钟以上

  • 空机重量仅9.8kg,单人可以轻松搬运转场。一辆七座依维柯可搭载六架植保无人机


高新-S40

  • 搭载全自研飞控FCH2020,系统与机身完美匹配。自主智能航线规划,傻瓜式操作,飞行更安全。北斗差分系统加持,厘米级精准作业,全航线覆盖。爱极云智能终端,可视化平台管理,飞防成效实时掌握

  • 行业内唯一模块化开发的农用无人机,可靠性显著提高;即修即换即使用,可快速解决故障,坏哪换哪,避免因机器故障而耽误农时;全天候作业,纳米IPX7级防水涂层完美封装,5级抗风能力,最大程度降低浸水损坏

  • 20公斤大载荷,10分钟作业50亩,每小时作业200亩,全天作业超1000亩;24000mAH智能电池,智能充电管家支持12块电池同时充电;专用845MHz数传频段,传输距离达1300米,抗扰性强,支持同时起飞13架农用无人机

  • 喷雾药液沉积量高,药液覆盖率均匀,防治效果好,至少节省50%农药施用量,及90%用水量,降低植保次数,超大程度缩减成本,适用性宽,大田作物与经济性作物全覆盖,高杆作物作业效果佳


高新-M23

  • 31.5寸小巧机身,可折叠桨设计,轻装上阵;高强度碳纤喷杆,进口航空级铝合金机体;搭载全自研飞控系统FCH2020,智能规划航线,一键起飞,自动返航;纳米IPX7级防水涂层,全天候作业风雨无忧

  • 支持喷洒液体、撒播固态颗粒、辅助授粉,一机多用,方显实力;10公斤大载荷,每小时作业60亩,每天作业可达500亩

  • 独创半对称喷洒系统,喷幅更宽、雾滴沉降更均匀,喷洒不重不漏,完美解决多旋翼气流控制难题

  • 高强度碳纤喷杆,进口航空级铝合金机体


启飞智能

官网:http://www.qifeizn.com/Home/Index/index.html


简介:杭州启飞智能科技有限公司是一家农用无人机及飞行控制系统研发和生产为主要目标的无人机企业,拥有多旋翼、固定翼设计制造一体化的核心技术,致力于提供智能的农业无人机解决方案和无人机植保服务。



A10植保无人机基于启飞研发团队年经验的全新产品,A10植保无人机体实现了折叠,折叠后尺寸减少50%,并且药箱与电池为插拔设计,加快90%的更换时间。

  • 3秒换药

  • 智能喷洒

  • 5秒换电池

  • 快速折叠

  • 耐撞喷头


Q10植保无人机

  • 结构结实

  • 智能飞行

  • 均匀喷洒

  • 快速折叠



大田农服


官网:http://www.datiannf.com/index.html


简介:上海乾达农业科技有限公司成立于2016年10月,以移动客户端“大田农服”为核心产品,专注于打造一站式多元化、致力于构建专业的综合性植保无人机交易服务平台,促进政府、企业、及农户之间的互联互通。



大田农服是一个无人机植保交易服务平台。目前“大田农服”服务范围涵盖了在农场和提供无人机植保服务的飞行作业队之间进行供需信息的分享和匹配。

  • 基于知识库、专家库,在植保飞行作业的计划和执行过程中为农场、飞行作业队提供各类作业保障信息与专家指导意见和建议。

  • 整合供应链资源,提供农药、无人机零配件、消耗品等植保作业所需的保障物资在线销售。整合各类金融服务,为产业链中的各参与方提供产业链金融信息,或直接提供在线金融产品销售,同时作为支付平台为双方提供信用托管服务。

  • 提供以报考、培训、实习、就业推荐一体化的飞防植保培训,以理论实操结合的模式,培养专业化的植保飞手等全方位服务。


睿畜科技

官网:https://www.smartahc.com/company/index


简介:睿畜科技是新加坡南洋理工大学孵化的优秀企业之一,先后获得了美国风险投资公司(Small World Group Incubator)、新加坡总理公署国家基金会(National Research Foundation)、Greenmeadows accelerator、新加坡贸工部(Singapore Spring)、以及知名投资人Mr. Koh Boon Hwee(前星展银行主席),洪泰(成都),泓璞基金,宽带汇智,大陆资本(康地谷物)等股权投资。



电子医生:  

  • 24小时体温和行为监控

  • 300米的超远传输

  • 超低功耗,3年续航

  • 自适应校准算法

  • 智能学习算法


智能耳标:  

  • 个体身份追溯

  • 防作弊佩戴识别

  • 全程数据加密

  • 自动数据收集

  • 400N拉拽力/IP67防护等级


智能耳标钳:  

  • 自动读标、智能辨别戴标真伪

  • 全铝合金超轻机身

  • 自动读取标号,并上传云端

  • 智能辨别戴标的真伪性

  • 合拢自动唤醒


天蓬系统:

  • 一双看懂养殖的“眼睛”

  • 运动追踪

  • 转圈出栏监控

  • 猪只管理

  • 人员行为播报

  • 存栏盘点


杭州惠牧

官网:http://www.huimv.com/


简介:杭州慧牧科技有限公司是一家专门从事农业物联网系统、区块链技术应用和人工智能应用软件研发的国家高新技术企业。公司成立于2012年10月,位于杭州市未来科技城浙江省海外留学人员创业园。公司技术团队由物联网专家及欧美海归博士团队组成,研发实力雄厚,拥有授权国家专利十几项。


数字牧场解决方案:


完成全场设备数字化和网络化控制,实时收集环境指标、饲料消耗、环保指标等关键传感器数据,实现牧场生产数据化管理,物料管理,做好药品免疫管理系统,通过精细化养殖提高养殖效益。



2018年,物联网对行业的深度变革已轰然开启。物联网产业链企业的质与量将进入全面爆发期。物联网智库作为物联网全周期观察者和信息服务聚焦中心,被产业推动,亦将反哺于产业升级。自2016年起,物联网智库每年一度推出《全国物联网产业全景图谱》,为从业者提供物联网全视角跟踪和分析,切实践行物联网业内的信息对称化。


然而,随着物联网产业狂奔式升级,一年一度的全景图谱发布,已远远满足不了高歌猛进的发展速度和企业诉求。基于上述事实,《全国物联网产业全景图谱》决定进行重大改版升级:

(1)一年一度的静态,将浓缩为更短周期的“动态更新”;

(2)大而全的企业收录方式,将嵌入符合产业事实标准的筛选标准,弱水三千,只取优上;

(3)对物联网企业的基本信息收录,将升级为更丰富更深度的信息整合与加工;

(4)对于物联网产业全版块的关注,将升级为侧重关注重点领域、潜力赛道的权重分配。


首次被翻牌的重点版块包括:物联网芯片(计算芯片、通信芯片为主)、授权频谱物联网网络、非授权频谱物联网网络、 物联网操作系统、物联网PaaS云平台、公用事业、智能安防摄像头、智能家居、 智慧消防、智慧物流、智能门锁、智能照明等十余个技术类别/垂直领域。


物联网智库将持续发布上述领域的企业信息的简版汇总。如果因为我们的疏漏,错过了哪些物联网产业优上企业,烦请联系我们,不吝赐教。




往期热文(点击文章标题即可直接阅读):

登录查看更多
0

相关内容

德勤:2020技术趋势报告,120页pdf
专知会员服务
192+阅读 · 2020年3月31日
新时期我国信息技术产业的发展
专知会员服务
71+阅读 · 2020年1月18日
电力人工智能发展报告,33页ppt
专知会员服务
132+阅读 · 2019年12月25日
【德勤】中国人工智能产业白皮书,68页pdf
专知会员服务
310+阅读 · 2019年12月23日
2019中国硬科技发展白皮书 193页
专知会员服务
86+阅读 · 2019年12月13日
【大数据白皮书 2019】中国信息通信研究院
专知会员服务
138+阅读 · 2019年12月12日
【白皮书】“物联网+区块链”应用与发展白皮书-2019
专知会员服务
94+阅读 · 2019年11月13日
【精益】精益生产与智能制造的联系和支撑
产业智能官
39+阅读 · 2019年9月14日
DARPA | 世界上最大的“5G+AI+仿真”探索项目
走向智能论坛
32+阅读 · 2019年7月29日
【知识图谱】大数据时代的知识工程与知识管理
产业智能官
22+阅读 · 2019年7月3日
2019中国养老产业发展剖析与发展趋势分析报告
行业研究报告
8+阅读 · 2019年5月18日
【数字化】数字化转型正在成为制造企业核心战略
产业智能官
35+阅读 · 2019年4月22日
业务中台:如何在互联时代,快速响应用户需求?
互联网er的早读课
24+阅读 · 2018年12月26日
【物联网】物联网产业现状与技术发展
产业智能官
15+阅读 · 2018年12月17日
机器视觉技术的农业应用研究进展
科技导报
7+阅读 · 2018年7月24日
Directions for Explainable Knowledge-Enabled Systems
Arxiv
26+阅读 · 2020年3月17日
Self-Driving Cars: A Survey
Arxiv
41+阅读 · 2019年1月14日
Arxiv
10+阅读 · 2018年2月9日
VIP会员
相关VIP内容
德勤:2020技术趋势报告,120页pdf
专知会员服务
192+阅读 · 2020年3月31日
新时期我国信息技术产业的发展
专知会员服务
71+阅读 · 2020年1月18日
电力人工智能发展报告,33页ppt
专知会员服务
132+阅读 · 2019年12月25日
【德勤】中国人工智能产业白皮书,68页pdf
专知会员服务
310+阅读 · 2019年12月23日
2019中国硬科技发展白皮书 193页
专知会员服务
86+阅读 · 2019年12月13日
【大数据白皮书 2019】中国信息通信研究院
专知会员服务
138+阅读 · 2019年12月12日
【白皮书】“物联网+区块链”应用与发展白皮书-2019
专知会员服务
94+阅读 · 2019年11月13日
相关资讯
【精益】精益生产与智能制造的联系和支撑
产业智能官
39+阅读 · 2019年9月14日
DARPA | 世界上最大的“5G+AI+仿真”探索项目
走向智能论坛
32+阅读 · 2019年7月29日
【知识图谱】大数据时代的知识工程与知识管理
产业智能官
22+阅读 · 2019年7月3日
2019中国养老产业发展剖析与发展趋势分析报告
行业研究报告
8+阅读 · 2019年5月18日
【数字化】数字化转型正在成为制造企业核心战略
产业智能官
35+阅读 · 2019年4月22日
业务中台:如何在互联时代,快速响应用户需求?
互联网er的早读课
24+阅读 · 2018年12月26日
【物联网】物联网产业现状与技术发展
产业智能官
15+阅读 · 2018年12月17日
机器视觉技术的农业应用研究进展
科技导报
7+阅读 · 2018年7月24日
Top
微信扫码咨询专知VIP会员