机器学习实现金融风控

2017 年 6 月 1 日 凡人机器学习

一、背景

本文将针对阿里云平台上图算法模块来进行实验。图算法一般被用来解决关系网状的业务场景。与常规的结构化数据不同,图算法需要把数据整理成首尾相连的关系图谱。图算法更多的是考虑边和点的概念。阿里云机器学习平台上提供了丰富的图算法组件,包括K-Core、最大联通子图、标签传播聚类等。
本文的业务场景如下:
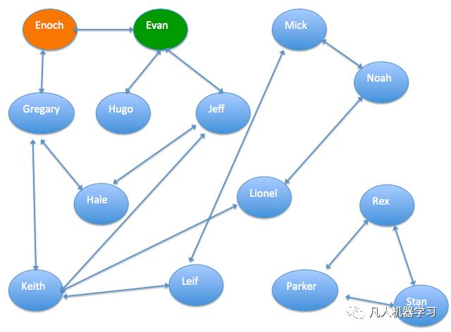
下图是已知的一份人物通联关系图,每两个人之间的连线表示两人有一定关系,可以是同事关系或者亲人关系等。已知“Enoch”是信用用户,"Evan"是欺诈用户,计算出其它人的信用指数。通过图算法,可以算出图中每个人是欺诈用户的概率,这个数据可以方便相关机构做风控。

二、数据集介绍

数据源:本文数据为自己生成,用于实验。
具体字段如下:

字段名 含义 类型 描述
start_point 边的起始节点 string
end_point 边结束节点 string
count 关系紧密度 double 数值越大,两人的关系越紧密

数据截图:

三、数据探索流程

首先,实验流程图:

1.最大联通子图

最大联通子图的功能很好理解,前面已经介绍了,图算法的输入数据是关系图谱结构的。最大联通子图可以找到有通联关系的最大集合,在团伙发现的场景中可以排除掉一些与风控场景无关的人。本次实验通过“最大联通子图”组件将数据中的群体分为两部分,并赋予group_id。通过“SQL脚本”组件和“JOIN”组件去除下图中的无关联人员。

2.单源最短路径

通过“单源最短路径”组件探查出每个人的一度人脉、二度人脉关系等。distance讲的是“Enoch”通过几个人可以联络到目标人。
如下图:

3.标签传播分类

“标签传播分类”算法为半监督的分类算法,原理是用已标记节点的标签信息去预测未标记节点的标签信息。在算法执行过程中,每个节点的标签按相似度传播给相邻节点。
调用“标签传播分类”组件除了要有所有人员的通联图数据以外,还要有人员打标数据。这里通过“已知数据-读odps”组件导入打标数据(weight表示目标是欺诈用户的概率):

通过SQL对结果进行筛选,最终结果展现的是每个人涉嫌欺诈的概率,数值越大表示是欺诈用户的概率越大。


登录查看更多
15

相关内容

大规模时间序列分析框架的研究与实现,计算机学报
专知会员服务
59+阅读 · 2020年7月13日
【实用书】Python机器学习Scikit-Learn应用指南,247页pdf
专知会员服务
270+阅读 · 2020年6月10日
【经典书】Python数据数据分析第二版,541页pdf
专知会员服务
197+阅读 · 2020年3月12日
【新书】Pro 机器学习算法Python实现,379页pdf
专知会员服务
204+阅读 · 2020年2月11日
KGCN:使用TensorFlow进行知识图谱的机器学习
专知会员服务
83+阅读 · 2020年1月13日
专知会员服务
119+阅读 · 2019年12月24日
关系图谱在贝壳找房风控体系的应用与实践
DataFunTalk
50+阅读 · 2020年2月12日
赶紧收藏!西瓜书《机器学习》完整笔记来了
大数据技术
30+阅读 · 2019年8月24日
【智能金融】机器学习在反欺诈中应用
产业智能官
35+阅读 · 2019年3月15日
金融风控背后的技术综述
七月在线实验室
45+阅读 · 2019年2月28日
五步帮你实现用户画像的数据加工
云栖社区
7+阅读 · 2018年2月4日
机器学习面试题精讲(一)
七月在线实验室
4+阅读 · 2018年1月11日
机器学习(23)之GBDT详解
机器学习算法与Python学习
12+阅读 · 2017年10月25日
机器学习算法实践:决策树 (Decision Tree)
Python开发者
9+阅读 · 2017年7月17日
Arxiv
35+阅读 · 2020年1月2日
Question Generation by Transformers
Arxiv
5+阅读 · 2019年9月14日
3D-LaneNet: end-to-end 3D multiple lane detection
Arxiv
7+阅读 · 2018年11月26日
Arxiv
4+阅读 · 2018年5月14日
VIP会员
相关VIP内容
大规模时间序列分析框架的研究与实现,计算机学报
专知会员服务
59+阅读 · 2020年7月13日
【实用书】Python机器学习Scikit-Learn应用指南,247页pdf
专知会员服务
270+阅读 · 2020年6月10日
【经典书】Python数据数据分析第二版,541页pdf
专知会员服务
197+阅读 · 2020年3月12日
【新书】Pro 机器学习算法Python实现,379页pdf
专知会员服务
204+阅读 · 2020年2月11日
KGCN:使用TensorFlow进行知识图谱的机器学习
专知会员服务
83+阅读 · 2020年1月13日
专知会员服务
119+阅读 · 2019年12月24日
相关资讯
关系图谱在贝壳找房风控体系的应用与实践
DataFunTalk
50+阅读 · 2020年2月12日
赶紧收藏!西瓜书《机器学习》完整笔记来了
大数据技术
30+阅读 · 2019年8月24日
【智能金融】机器学习在反欺诈中应用
产业智能官
35+阅读 · 2019年3月15日
金融风控背后的技术综述
七月在线实验室
45+阅读 · 2019年2月28日
五步帮你实现用户画像的数据加工
云栖社区
7+阅读 · 2018年2月4日
机器学习面试题精讲(一)
七月在线实验室
4+阅读 · 2018年1月11日
机器学习(23)之GBDT详解
机器学习算法与Python学习
12+阅读 · 2017年10月25日
机器学习算法实践:决策树 (Decision Tree)
Python开发者
9+阅读 · 2017年7月17日
Top
微信扫码咨询专知VIP会员