阿里数加:机器学习算法基于信用卡消费记录做信用评分

2017 年 6 月 16 日 ITS专业大数据

如果你是做互联网金融的,那么一定听说过评分卡。评分卡是信用风险评估领域常用的建模方法,评分卡并不简单对应于某一种机器学习算法,而是一种通用的建模框架,将原始数据通过分箱后进行特征工程变换,继而应用于线性模型进行建模的一种方法。

 

评分卡建模理论常被用于各种信用评估领域,比如信用卡风险评估、贷款发放等业务。另外,在其它领域评分卡常被用来作为分数评估,比如常见的客服质量打分、芝麻信用分打分等等。在本文中,我们将通过一个案例为大家讲解如何通过PAI平台的金融板块组件,搭建出一套评分卡建模方案。

 

本实验案例可在阿里机器学习PAI平台使用,包含整个实验流程和数据:

 

数据集介绍

 

这是一份国外某机构开源的数据集,数据的内容包括每个用户的一些性别、教育、婚姻、年龄等属性,同时也包含用户过去一段时间的信用卡消费情况和账单情况。payment_next_month是目标队列,表示用户是否偿还信用卡账单,1表示偿还,0表示没有偿还。

 

数据提供共30000条,数据集下载地址:

https://www.kaggle.com/uciml/default-of-credit-card-clients-dataset

 

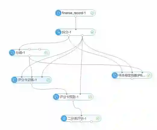
实验流程

先来看下实验流程图:

 

现在对一些关键节点进行介绍:

 

(1)拆分

 

将输入数据集分为两部分,一部分用来训练模型,另一部分用来预测评估。

 

(2)分箱

 

分箱组件类似于onehot编码,可以将数据按照分布映射成更高维度的特征。我们以age这个字段为例,分箱组件可以按照数据在不同区间的分布进行分享操作,分箱结果如图:

 

最终分箱组件的输出如图,每个字段都被分箱到多个区间上:

 

(3)样本稳定指数PSI

 

样本稳定指数是衡量样本变化所产生的偏移量的一种重要指标,通常用来衡量样本的稳定程度,比如样本在两个月份之间的变化是否稳定。通常变量的PSI值在0.1以下表示变化不太显著,在0.1到0.25之间表示有比较显著的变化,大于0.25表示变量变化比较剧烈,需要特殊关注。

 

本案例中,可以综合比较拆分前后以及分箱结果的样本稳定程度,返回每个特征的PSI数值:

 

(4)评分卡训练

 

评分卡训练的结果图如下:

 

评分卡的精髓是将复杂的比较难理解的一些模型权重用符合业务标准的分数表示。

 

  • intercepy表示的是截距

  • Unscaled是原始的权重值

  • Scaled是分数更改指标,比如对于pay_0这个特征,如果特征落在(-1,0]之间分数就减29,如果特征落在(0,1]之间分数就加上

  • importance表示每个特征对于结果的影响大小,数值越大表示影响越大

 

(5)评分卡预测

 

展示每个预测结果的最终评分,在本案例中表示的是每个用户的信用评分。

 

结论

 

基于用户的信用卡消费记录,最终通过评分卡模型的训练,我们在评分卡预测中可以拿到每个用户的最终信用评分,这个评分可以应用到其它的各种贷款或者金融相关的征信领域中去。评分卡相对于其他的模型的预测的优势是将计算结果权重直接沉淀成直观的分数,通过这样的评分看模型,可以快速的了解每个用户的信用分,每个客服人员的服务评分,每个手机的测评分数等等。


登录查看更多
7

相关内容

阿里云旗下一站式大数据平台
【KDD2020】自适应多通道图卷积神经网络
专知会员服务
121+阅读 · 2020年7月9日
【2020新书】实战R语言4,323页pdf
专知会员服务
102+阅读 · 2020年7月1日
基于深度学习的表面缺陷检测方法综述
专知会员服务
94+阅读 · 2020年5月31日
【UCLA】基于深度神经网络的工业大模型预测控制,36页ppt
【干货书】R语言书: 编程和统计的第一课程,
专知会员服务
118+阅读 · 2020年5月9日
【经典书】精通机器学习特征工程,中文版,178页pdf
专知会员服务
360+阅读 · 2020年2月15日
【反馈循环自编码器】FEEDBACK RECURRENT AUTOENCODER
专知会员服务
23+阅读 · 2020年1月28日
新书《面向机器学习和数据分析的特征工程》,419页pdf
专知会员服务
144+阅读 · 2019年10月10日
关系图谱在贝壳找房风控体系的应用与实践
DataFunTalk
50+阅读 · 2020年2月12日
2019腾讯广告算法大赛方案分享(冠军)
大数据技术
12+阅读 · 2019年8月26日
金融风控面试十二问
七月在线实验室
20+阅读 · 2019年4月9日
机器学习预测世界杯:巴西夺冠
新智元
5+阅读 · 2018年6月11日
互联网金融中的交易反欺诈模型
炼数成金订阅号
14+阅读 · 2018年3月9日
基于Xgboost + LR + Keras 建模评估用户信用状态
机器学习研究会
5+阅读 · 2017年10月5日
解决机器学习问题有通法!看这一篇就够了!
大数据文摘
4+阅读 · 2017年9月18日
侦测欺诈交易(异常点检测)
GBASE数据工程部数据团队
20+阅读 · 2017年5月10日
Bivariate Beta LSTM
Arxiv
6+阅读 · 2019年10月7日
Arxiv
6+阅读 · 2018年2月7日
Arxiv
4+阅读 · 2018年1月15日
Arxiv
5+阅读 · 2017年12月14日
VIP会员
相关VIP内容
【KDD2020】自适应多通道图卷积神经网络
专知会员服务
121+阅读 · 2020年7月9日
【2020新书】实战R语言4,323页pdf
专知会员服务
102+阅读 · 2020年7月1日
基于深度学习的表面缺陷检测方法综述
专知会员服务
94+阅读 · 2020年5月31日
【UCLA】基于深度神经网络的工业大模型预测控制,36页ppt
【干货书】R语言书: 编程和统计的第一课程,
专知会员服务
118+阅读 · 2020年5月9日
【经典书】精通机器学习特征工程,中文版,178页pdf
专知会员服务
360+阅读 · 2020年2月15日
【反馈循环自编码器】FEEDBACK RECURRENT AUTOENCODER
专知会员服务
23+阅读 · 2020年1月28日
新书《面向机器学习和数据分析的特征工程》,419页pdf
专知会员服务
144+阅读 · 2019年10月10日
相关资讯
关系图谱在贝壳找房风控体系的应用与实践
DataFunTalk
50+阅读 · 2020年2月12日
2019腾讯广告算法大赛方案分享(冠军)
大数据技术
12+阅读 · 2019年8月26日
金融风控面试十二问
七月在线实验室
20+阅读 · 2019年4月9日
机器学习预测世界杯:巴西夺冠
新智元
5+阅读 · 2018年6月11日
互联网金融中的交易反欺诈模型
炼数成金订阅号
14+阅读 · 2018年3月9日
基于Xgboost + LR + Keras 建模评估用户信用状态
机器学习研究会
5+阅读 · 2017年10月5日
解决机器学习问题有通法!看这一篇就够了!
大数据文摘
4+阅读 · 2017年9月18日
侦测欺诈交易(异常点检测)
GBASE数据工程部数据团队
20+阅读 · 2017年5月10日
Top
微信扫码咨询专知VIP会员