【深度】人工智能的现状与未来

2019 年 4 月 19 日 GAN生成式对抗网络

来源:自动化学报

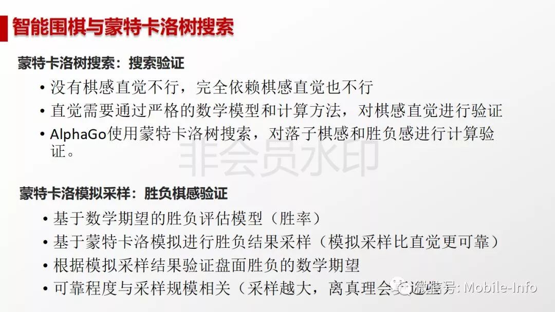
人工智能引领新的工业革命,需要正确理解其技术核心、学科定位、架构演进,当前深度学习和知识图谱成其左膀右臂,象征人类智谋的智能博弈在围棋后的下一个高地在哪里?走向人机融合的未来,人工智能将向什么方向演进发展,人类社会将面临哪些变革,需要我们从不同维度不断去研究思考。


高质量延伸阅读

☞ OpenPV平台发布在线的ParallelEye视觉任务挑战赛

【学界】第1届“智能车辆中的平行视觉”研讨会成功举行

【学界】生成式对抗网络:从生成数据到创造智能

【学界】OpenPV:中科院研究人员建立开源的平行视觉研究平台

【学界】基于平行视觉的特定场景下行人检测

【学界】ParallelEye:面向交通视觉研究构建的大规模虚拟图像集

【CFP】Virtual Images for Visual Artificial Intelligence

【最详尽的GAN介绍】王飞跃等:生成式对抗网络 GAN 的研究进展与展望

【智能自动化学科前沿讲习班第1期】王飞跃教授:生成式对抗网络GAN的研究进展与展望

【智能自动化学科前沿讲习班第1期】王坤峰副研究员:GAN与平行视觉

【重磅】平行将成为一种常态:从SimGAN获得CVPR 2017最佳论文奖说起

【平行讲坛】平行图像:图像生成的一个新型理论框架

【学界】基于生成对抗网络的低秩图像生成方法

【学界】Ian Goodfellow等人提出对抗重编程,让神经网络执行其他任务

【学界】六种GAN评估指标的综合评估实验,迈向定量评估GAN的重要一步

【资源】T2T:利用StackGAN和ProGAN从文本生成人脸

【学界】 CVPR 2018最佳论文作者亲笔解读:研究视觉任务关联性的Taskonomy

【业界】英特尔OpenVINO™工具包为创新智能视觉提供更多可能

【学界】ECCV 2018: 对抗深度学习: 鱼 (模型准确性) 与熊掌 (模型鲁棒性) 能否兼得 

【学界】何恺明组又出神作!最新论文提出全景分割新方法


登录查看更多
2

相关内容

最新《深度学习自动驾驶》技术综述论文,28页pdf
专知会员服务
155+阅读 · 2020年6月14日
人机对抗智能技术
专知会员服务
214+阅读 · 2020年5月3日
《人工智能2020:落地挑战与应对 》56页pdf
专知会员服务
197+阅读 · 2020年3月8日
【白皮书】“物联网+区块链”应用与发展白皮书-2019
专知会员服务
94+阅读 · 2019年11月13日
2019年人工智能行业现状与发展趋势报告,52页ppt
专知会员服务
124+阅读 · 2019年10月10日
CVPR2019教程《胶囊网络(Capsule Networks)综述》,附93页PPT
GAN生成式对抗网络
29+阅读 · 2019年6月21日
【干货】Ian GoodFellow ICLR 2019演讲:对抗机器学习的进展与挑战
GAN生成式对抗网络
18+阅读 · 2019年5月15日
【学界】CVPR 2019 Oral 目标跟踪最强算法SiamRPN++开源实现
GAN生成式对抗网络
16+阅读 · 2019年5月3日
【智能驾驶】97页PPT,读懂自动驾驶全产业链发展!
人工智能的现状与未来(附PPT)
人工智能学家
76+阅读 · 2019年3月27日
【机器学习】机器学习:未来十年研究热点
产业智能官
17+阅读 · 2018年11月4日
【深度】让DL可解释?这一份66页贝叶斯深度学习教程告诉你
GAN生成式对抗网络
15+阅读 · 2018年8月11日
人工智能的阴暗面
计算机与网络安全
6+阅读 · 2018年1月8日
【自主改进】GAN视频序列学习记忆预测 70帧 的效果!
GAN生成式对抗网络
5+阅读 · 2017年11月28日
Image Segmentation Using Deep Learning: A Survey
Arxiv
47+阅读 · 2020年1月15日
UPSNet: A Unified Panoptic Segmentation Network
Arxiv
4+阅读 · 2019年1月12日
Arxiv
8+阅读 · 2018年5月15日
VIP会员
相关资讯
CVPR2019教程《胶囊网络(Capsule Networks)综述》,附93页PPT
GAN生成式对抗网络
29+阅读 · 2019年6月21日
【干货】Ian GoodFellow ICLR 2019演讲:对抗机器学习的进展与挑战
GAN生成式对抗网络
18+阅读 · 2019年5月15日
【学界】CVPR 2019 Oral 目标跟踪最强算法SiamRPN++开源实现
GAN生成式对抗网络
16+阅读 · 2019年5月3日
【智能驾驶】97页PPT,读懂自动驾驶全产业链发展!
人工智能的现状与未来(附PPT)
人工智能学家
76+阅读 · 2019年3月27日
【机器学习】机器学习:未来十年研究热点
产业智能官
17+阅读 · 2018年11月4日
【深度】让DL可解释?这一份66页贝叶斯深度学习教程告诉你
GAN生成式对抗网络
15+阅读 · 2018年8月11日
人工智能的阴暗面
计算机与网络安全
6+阅读 · 2018年1月8日
【自主改进】GAN视频序列学习记忆预测 70帧 的效果!
GAN生成式对抗网络
5+阅读 · 2017年11月28日
Top
微信扫码咨询专知VIP会员