UC Berkeley提出新型分布式执行框架Ray:有望取代Spark

2017 年 12 月 29 日 AI前线 专注AI

译者|马卓奇
编辑|Natalie
AI 前线导读:下一代人工智能应用程序需要不断地与环境交互,并从这些交互中学习。这对系统的性能和灵活性提出了新的要求,而现有的机器学习计算框架大多无法满足这些要求。为此,UC Berkeley AMP 实验室开发了一个高性能分布式执行框架 Ray,并于近日在 Arxiv 上发表了相关论文:《Ray: A Distributed Framework for Emerging AI Applications》。

更多干货内容请关注微信公众号“AI 前线”,(ID:ai-front)

当前 Ray 最新版本为 0.3,仍处于实验室阶段,感兴趣的朋友可以看看该项目在 GitHub 上的代码(https://github.com/ray-project/ray)。UC Berkeley AMP 实验室顾问 Michael I. Jordan 表示,一年之内 Ray 将会准备好用于生产环境。据介绍,Ray 在开发之初就抱着要取代 Spark 的目的,也具有比 Spark 更优异的计算性能。

题外话:UC Berkeley AMP 实验室曾开发出了一大批大获成功的分布式技术,这些技术对高性能计算产生了深远的影响,包括 Spark、Mesos、Tachyon 等。如今,原 AMP 实验室的博士生,同时也是 Spark 和 Mesos 核心作者之一的 Matei 已经转身去了斯坦福,并于最近推出了以普及机器学习实践为目的的开源项目 DAWN(详情见 AI 前线报道 )

下面让我们来看看 UC Berkeley 的这个新项目 Ray 到底是怎么回事。

目前的计算框架存在的短板

如今大部分人工智能应用都是基于局限性较大的监督学习的范式而开发的,即模型在线下进行训练,然后部署到服务器上进行线上预测。随着该领域的成熟,机器学习应用需要更多地在动态环境下运行,响应环境中的变化,并且采用一系列的动作来完成既定目标。这些要求自然地建立在增强学习(Reinforcement Learning,RL)范式中,即在不确定的环境中连续学习。

RL 应用与传统的监督学习应用有三个不同之处:


  • RL 应用严重依赖仿真来探索所在状态及操作结果。这需要大量的计算,现实情况下,一个应用大概需要进行亿万次仿真。

  • RL 应用的计算图是异质的、动态变化的。一次仿真可能会花掉几毫秒到几分钟的时间,仿真的结果又决定未来仿真的参数。

  • 许多 RL 应用程序,如机器人控制或自主驾驶,需要迅速采取行动,以响应不断变化的环境。

因此,我们需要一个能支持异质和动态计算图,同时以毫秒级延迟每秒处理数以百万计任务的计算框架。而目前的计算框架或是无法达到普通 RL 应用的延迟要求(MapReduce、Apache Spark、CIEL),或是使用静态计算图(TensorFlow、Naiad、MPI、Canary)。

RL 应用对系统提出了灵活性、表现性能以及易开发的要求,Ray 系统则是为满足这些要求而设计的。

代码示例

经典 RL 训练应用伪代码

用 Ray 实现的 python 代码样例

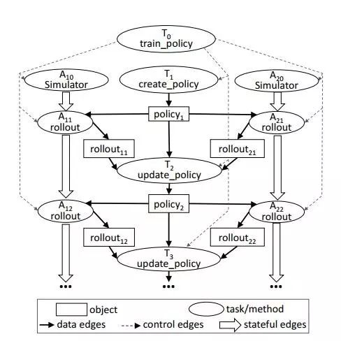
在 Ray 中,通过 @ray.remote 声明 remote 函数和 actor。当调用 remote 函数和 actor methods 时会立即返回一个 future(对象 id),使用 ray.get()可以同步获取该 id 对应的对象,可以传递给后续的 remote 函数和 actor methods 来编码任务依赖项。每个 actor 有一个环境对象 self.env,在任务之间共享状态。

上图是调用 train_policy.remote() 对应的任务图。remote 函数和 actor methods 调用对应任务图中的任务。图中有 2 个 actor,每个 actor 之间的状态边(stateful edges)意味着他们共享可变状态。从 train_policy 到它所调用的任务之间有控制边(control edges)。要并行训练策略(policy),可以多次调用 train_policy.remote()。

设计原理

为了支持 RL 应用所带来的异质和动态工作负荷要求,Ray 采用与 CIEL 类似的动态任务图计算模型。除了 CIEL 的任务并行简化外,Ray 在执行模型顶层提供了代码简化,能够支持诸如第三方仿真的状态结构。

系统结构

为了在支持动态计算图的同时满足严格的性能要求,Ray 采取一种新的可横向扩展的分布式结构。Ray 的结构由两部分组成:application 层和 system 层。Application 层实现 API 和计算模型,执行分布式计算任务。System 层负责任务调度和数据管理,来满足表现性能和容错的要求。

Ray 系统结构

该结构基于两个关键想法:


  • 全局状态存储 GSC(Global Control Store)。系统所有的控制状态存储在 GSC 中,这样系统其他组件可以是无状态的。不仅简化了对容错的支持(出现错误时,组件可以从 GSC 中读取最近状态并重新启动),也使得其他组件可以横向扩展(该组件的复制或碎片可以通过 GSC 状态共享)。

  • 自底向上的分布式调度器。任务由 driver 和 worker 自底向上地提交给局部调度器(local scheduler)。局部调度器可以选择局部调度任务,或将任务传递给全局调度器。通过允许本地决策,降低了任务延迟,并且通过减少全局调度器的负担,增加了系统的吞吐量。

自底向上的分布式调度器

性能表现
可扩展性和表现性能

端到端可扩展性。 GCS 的主要优势是增强系统的横向可扩展性。我们可以观察到几乎线性的任务吞吐量增长。在 60 节点,Ray 可以达到超过每秒 100 万个任务的吞吐量,并线性地在 100 个节点上超过每秒 180 万个任务。最右边的数据点显示,Ray 可以在不到一分钟的时间处理 1 亿个任务(54s)。

全局调度器的主要职责是在整个系统中保持负载平衡。Driver 在第一个节点提交了 100K 任务,由全局调度器平衡分配给 21 个可用节点。

对象存储性能。 对于大对象,单一客户端吞吐量超过了 15GB/s(红色),对于小对象,对象存储 IOPS 达到 18K(青色),每次操作时间约 56 微秒。

容错性

从对象失败中恢复。随着 worker 节点被终结,活跃的局部调度器会自动触发丢失对象重建。在重建期间,driver 最初提交的任务被搁置,因为它们的依赖关系不能满足。但是整体的任务吞吐量保持稳定,完全利用可用资源,直到丢失的依赖项被重建。

分布式任务的完全透明容错。虚线表示集群中的节点数。曲线显示新任务(青色)和重新执行任务(红色)的吞吐量,到 210s 时,越来越多的节点加回到系统,Ray 可以完全恢复到初始的任务吞吐量。

从 actor 失败中恢复。通过将每个 actor 的方法调用编码到依赖关系图中,我们可以重用同一对象重构机制。

t=200s 时,我们停止 10 个节点中的 2 个,导致集群中 2000 个 actor 中的 400 个需要在剩余节点上恢复。(a)显示的是没有中间节点状态被存储的极端情况。调用丢失的 actor 的方法必须重新串行执行(t = 210-330s)。丢失的角色将自动分布在可用节点上,吞吐量在重建后完全恢复。(b)显示的是同样工作负载下,每 10 次方法调用每个 actor 自动进行了一次 checkpoint 存储。节点失效后,大部分重建是通过执行 checkpoint 任务重建 actor 的状态(t = 210-270s)。

GCS 复制消耗。为了使 GCS 容错,我们复制每个数据库碎片。当客户端写入 GCS 的一个碎片时,它将写入复制到所有副本。通过减少 GCS 的碎片数量,我们人为地使 GCS 成为工作负载的瓶颈,双向复制的开销小于 10%。

RL 应用

我们用 Ray 实现了两种 RL 算法,与专为这两种算法设计的系统进行对比,Ray 可以赶上甚至超越特定的系统。除此之外,使用 Ray 在集群上分布这些算法只需要在算法实现中修改很少几行代码。

ES 算法(Evolution Strategies)

Ray 和参考系统实现 ES 算法在 Humanoid v1 任务上达到 6000 分所需时间对比。

在 Ray 上实现的 ES 算法可以很好地扩展到 8192 核,而特制的系统在 1024 核后便无法运行。在 8192 核上,我们取得了中值为 3.7 分钟的效果,比目前最好效果快两倍。

PPO 算法(Proximal Policy Optimization)

为了评估 Ray 在单一节点和更小 RL 工作负载的性能,我们在 Ray 上实现了 PPO 算法,与 OpenMPI 实现的算法进行对比。


  • MPI 和 Ray 实现 PPO 算法在 Humanoid v1 任务上达到 6000 分所需时间对比。

  • 用 Ray 实现的 PPO 算法超越了特殊的 MPI 实现,并且使用 GPU 更少。

控制仿真机器人

实验表明,Ray 可以达到实时控制模拟机器人的软实时要求。Ray 的驱动程序能运行模拟机器人,并在固定的时间间隔采取行动,从 1 毫秒到 30 毫秒,以模拟不同的实时要求。

未来工作

考虑到工作负载的普遍性,特殊的优化比较困难。例如,必须在没有完全获取计算图的情况下采取调度决策。Ray 的调度决策或将需要更复杂的设置。除此之外,每个任务的存储谱系需要执行垃圾回收策略,以在 GCS 中限制存储成本,这个功能目前正在开发中。

当 GCS 的消耗成为瓶颈时,可以通过增加更多的碎片来扩展全局调度器。目前还需要手动设置 GCS 碎片和全局调度器的数量,未来作者将开发自适应算法进行自动调整。考虑到 GCS 结构为该系统带来的优势,作者认为集中化控制状态是未来分布式系统的关键设计要素。

专家点评

Murat Demirbas 是纽约州立大学布法罗分校(SUNY Buffalo)的计算机科学与工程教授,同时担任 Petuum Inc. 顾问。Murat 教授在个人博客上对 Ray 的另一篇论文进行了简单解读(http://muratbuffalo.blogspot.com/2017/12/paper-summary-real-time-machine.html),他表示:

这个平台在“易用性”方面很薄弱。Ray 太渺小了,我甚至怀疑,我们是不是连与使用系统编程语言 Rust(支持并发原语和线程安全)同等级的技术支持都得不到。Rust 也使用 actor 模型,并且最近经过在 Rust 上重写 Naiad 之后,已经非常适合构建数据流执行应用。

虽然 Ray 的目标是实时机器学习,但它没有办法减轻负载。为了提供减载支持,Ray 可能会采用 SEDA 架构,这样当一次性提交太多任务时,系统就不会突然停转。

未来Ray会如何发展,是否真的能够实现它在开发之初的目标:取代Spark,AI前线将持续关注报道。

查看论文原文:

https://arxiv.org/pdf/1712.05889.pdf

相关论文:

https://arxiv.org/abs/1703.03924GitHub 

项目链接:

https://github.com/ray-project/ray

项目文档:

http://ray.readthedocs.io/en/latest/index.html

今日荐文

点击下方图片即可阅读

重磅 | 阿里巴巴年度技术总结:人工智能在搜索的应用和实践



活动推荐

根据 Gartner 的预测,AI 在 2018 年已经不是遥不可及的东西,每家公司都可以碰得到。那么,2018 年,你是否已经做好准备转战 AI 了?应该去哪里学习现成的落地案例和实践经验呢?

InfoQ 中国团队为大家梳理了目前机器学习领域的最新动态,并邀请到了来自 Amazon、Snap、Etsy、BAT、360、京东等 40+ 公司 AI 技术负责人前来分享他们的机器学习落地实践经验,部分精彩案例如下:

  • 《深度学习框架演进漫谈》老师木,一流科技创始人

  • 《机器学习在工程项目中的应用实践》 蔡超,Amazon 中国研发中心首席架构师

  • 《菜鸟双 11:如何运用机器学习等 AI 技术实现物流优化》徐盈辉,菜鸟人工智能部资深总监

  • 《如何利用大规模机器学习技术解决问题并创造价值》胡时伟,第四范式首席架构师

目前大会倒计时报名进行中,欢迎点击 「阅读原文」了解详情!如在报名中遇到任何问题,敬请咨询联系大会票务经理豆包:18514549229(同微信)


登录查看更多
2

相关内容

【IJCAI2020-华为诺亚】面向深度强化学习的策略迁移框架
专知会员服务
28+阅读 · 2020年5月25日
《强化学习》简介小册,24页pdf
专知会员服务
277+阅读 · 2020年4月19日
最新《分布式机器学习》论文综述最新DML进展,33页pdf
专知会员服务
121+阅读 · 2019年12月26日
【斯坦福&Google】面向机器人的机器学习,63页PPT
专知会员服务
26+阅读 · 2019年11月19日
TensorFlow 2.0深度强化学习指南
云栖社区
18+阅读 · 2019年2月1日
【学界】伯克利吴翼&FAIR田渊栋等人提出强化学习环境Hourse3D
GAN生成式对抗网络
5+阅读 · 2018年1月13日
论文结果难复现?本文教你完美实现深度强化学习算法DQN
中国人工智能学会
5+阅读 · 2017年11月24日
已删除
将门创投
8+阅读 · 2017年7月21日
Meta-Learning with Implicit Gradients
Arxiv
13+阅读 · 2019年9月10日
Generalization and Regularization in DQN
Arxiv
6+阅读 · 2019年1月30日
Arxiv
23+阅读 · 2018年8月3日
Arxiv
14+阅读 · 2018年4月18日
VIP会员
相关资讯
TensorFlow 2.0深度强化学习指南
云栖社区
18+阅读 · 2019年2月1日
【学界】伯克利吴翼&FAIR田渊栋等人提出强化学习环境Hourse3D
GAN生成式对抗网络
5+阅读 · 2018年1月13日
论文结果难复现?本文教你完美实现深度强化学习算法DQN
中国人工智能学会
5+阅读 · 2017年11月24日
已删除
将门创投
8+阅读 · 2017年7月21日
Top
微信扫码咨询专知VIP会员