请签收,这是你的2018新年礼物!

2017 年 12 月 31 日 AI前线 新年快乐
金主 | 极客时间、图灵教育、QCon大会组
策划 | AI前线全体编辑

2018年第一天!

在这里首先要感谢AI前线的读者们在过去一年里一直陪伴着我们,共同见证了过去这一年人工智能的快速发展。同时感谢各位给AI前线提供稿件、分享、素材、翻译和专业意见的专家老师、译者,正是因为有了你们,才有了AI前线丰富的内容干货。

2017年,AI前线遇到了无数可爱的人,有一位专家老师对自己输出的文章质量精益求精,不改到V5不算完稿,最后改到发布前最后几分钟才定稿;有一位读者非常仔细地看完了《Jeff Dean出品:用机器学习索引替代B-Trees,3倍性能提升,10-100倍空间缩小》整篇文章,然后留言指出该论文与Jeff Dean应该关系不大以及文中设定的前提条件过于理想,后来还与小编在微信中对未来数据库与机器学习的结合方向进行了探讨;有一位译者会在翻译时,就主动按照我们公众号的模板进行排版并找好头图、写好导读,为我们省去了很多排版时的麻烦……

2017年快要结束的时候,AI前线向一批AI开发者和非AI开发者发出了一份采访问卷,收集了大家对于这一年AI领域有哪些重大事件、AI对自己工作有何影响等问题的看法,也挖掘出了不少金句。


<<  滑动查看下一张图片  >>


新的一年已经到来,AI前线整装待发!我们需要你的宝贵意见,帮助我们在新的一年里做出更好的内容!

你可以在文末留言回答以下问题

1、你如何看待2018年AI对自己当前工作的影响?

2、2018年你准备如何学习人工智能相关知识?

3、2018年你想在AI前线看到更多什么样的内容(形式或主题)?

或留言提出任何能够帮助AI前线改进内容的批评建议,字数无上限。

作为答谢,我们也将为大家送出2018新年礼物!

奖品一

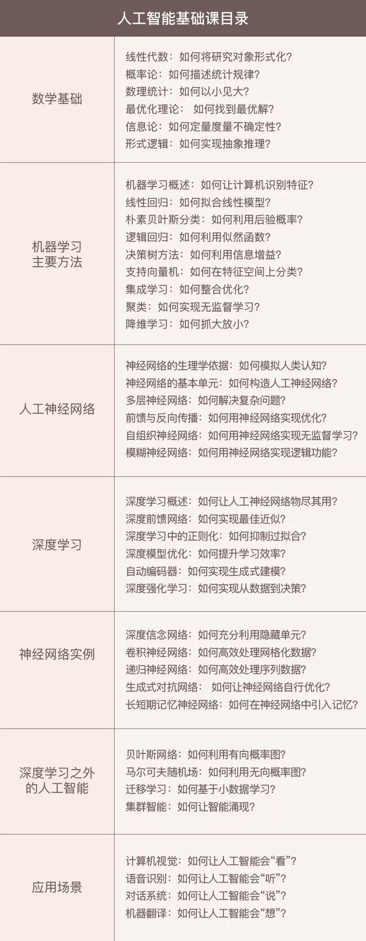
王天一教授在极客时间App开设的“人工智能基础课”专栏阅码(全年!共40期内容!

本专栏将围绕机器学习与神经网络等核心概念展开,并结合当下火热的深度学习技术,勾勒出人工智能发展的基本轮廓与主要路径。



奖品二

《机器学习实战》纸质书籍!

本书没有从理论角度来揭示机器学习算法背后的数学原理,而是通过“原理简述+问题实例+实际代码+运行效果”来介绍每一个算法。

《机器学习实战》通过精心编排的实例,切入日常工作任务,摒弃学术化语言,利用高效的可复用Python代码来阐释如何处理统计数据,进行数据分析及可视化。通过各种实例,读者可从中学会机器学习的核心算法,并能将其运用于一些策略性任务中,如分类、预测、推荐。另外,还可用它们来实现一些更高级的功能,如汇总和简化等。

奖品三

QCon大会主题长袖帽衫或记事本!

没错!只要穿上QCon的帽衫,戴上帽子,你就是嘻哈圈里最会写代码的!程序员里最会freestyle的!张口就来:“你看这个键盘它又长又方···”(吴亦凡:“一听就知道是老···加班的程序员了。”)

QCon的记事本则是由国内知名造纸企业打造,用料考究,工艺精制繁琐,非匠人所不能为,厚度足够,方便携带,入口···(???)尽量不要入口,还是老老实实用来记笔记吧,小编亲测,会议记录、学习笔记,真的很实用!


参加方式(hin重要!认真看!)

在文末或后台留言(后台留言形式为:你好2018+你的建议或回答),同时将本文转发到朋友圈,转发截图并将截图回复到AI前线后台

奖项设置

编辑精选金留言

共5名,奖品为王天一教授在极客时间App开设的“人工智能基础课”专栏阅码

此奖项将产生于文末留言和后台留言,由AI前线编辑人工筛选出质量最好、对我们的内容最有价值的留言,友情提示:留言越详细、能够帮助我们改进内容的建议获奖几率更高噢~

最受欢迎留言(仅限文末留言,直接求礼品的留言不会精选放出)
  • 点赞数Top 1-5:共5名,奖品为《机器学习实战》纸质书籍

  • 点赞数Top 6-13:共8名,奖品为QCon大会主题长袖帽衫或笔记本(随机送出)

AI前线注:以上两个奖项不重复获奖,例如:已经入选“编辑精选金留言”,同时点赞数排名第一,则获赠“编辑精选金留言”奖品,而“最受欢迎留言”的获奖人调整为点赞数Top 2-14,请知悉!

截止时间:1月3日上午10:00

开奖时间:1月3日18:00

这么多的礼品,各位读者千万不要错过啊!

最后文艺两句···

2018年第一天,1月1日星期一,好几个1都凑在了这一天,这一天是新的开始,是2018年一切的起点。

如果你想学一门新的语言,请从今天开始;

如果你想探索新的技术领域,请从今天开始;

如果你想换一种新的生活,请从今天开始。

不管你在2017年有什么样的遗憾,一切都已过去,如果你还有想要完成的事情,请从今天开始!

2018会不会对你好一点儿我们不知道,但是只有你自己的努力可以让你的生活更加美好!希望在你成长的道路上,AI前线能够一直陪伴!

2018,请加油!

以上,AI前线全体编辑

Love & Peace


今日荐文

点击下方图片即可阅读

 用算法撩妹都不会,别跟我说你是程序员



活动推荐


点击「 阅读原文 」或扫描以下二维码,查看案例详情!2018 年最值得期待的 AI 与机器学习技术盛宴,门票即将售罄,再不上车就赶不上喽!


大会折倒计时12天,购票页面输入优惠码(AIfront)还可享受特别优惠,数量有限,先到先得!有任何问题,敬请咨询票务经理豆包,电话:18514549229(微信同)QQ:209463896 。




登录查看更多
1

相关内容

【2020新书】从Excel中学习数据挖掘,223页pdf
专知会员服务
93+阅读 · 2020年6月28日
简明扼要!Python教程手册,206页pdf
专知会员服务
48+阅读 · 2020年3月24日
机器学习速查手册,135页pdf
专知会员服务
345+阅读 · 2020年3月15日
《人工智能2020:落地挑战与应对 》56页pdf
专知会员服务
197+阅读 · 2020年3月8日
报告 | 2020中国5G经济报告,100页pdf
专知会员服务
98+阅读 · 2019年12月29日
《迁移学习简明手册》,93页pdf
专知会员服务
137+阅读 · 2019年12月9日
【机器学习课程】Google机器学习速成课程
专知会员服务
170+阅读 · 2019年12月2日
【新书】Python编程基础,669页pdf
专知会员服务
197+阅读 · 2019年10月10日
最美的圣诞节礼物:顶尖AI专家推荐9本好书
新智元
5+阅读 · 2019年12月25日
从入门到头秃,2018年机器学习图书TOP10
新智元
15+阅读 · 2018年12月8日
机器学习-我妈妈也能看懂的入门篇
深度学习世界
4+阅读 · 2018年5月16日
机器学习无敌小抄(下载收藏)
七月在线实验室
6+阅读 · 2018年1月26日
学习人工智能需要哪些必备的数学基础?
如何入门Python与机器学习 | 赠书
CSDN大数据
9+阅读 · 2017年11月12日
Kaggle入门手册
Datartisan数据工匠
14+阅读 · 2017年11月9日
Self-Attention Graph Pooling
Arxiv
5+阅读 · 2019年4月17日
Arxiv
4+阅读 · 2017年11月14日
VIP会员
相关VIP内容
【2020新书】从Excel中学习数据挖掘,223页pdf
专知会员服务
93+阅读 · 2020年6月28日
简明扼要!Python教程手册,206页pdf
专知会员服务
48+阅读 · 2020年3月24日
机器学习速查手册,135页pdf
专知会员服务
345+阅读 · 2020年3月15日
《人工智能2020:落地挑战与应对 》56页pdf
专知会员服务
197+阅读 · 2020年3月8日
报告 | 2020中国5G经济报告,100页pdf
专知会员服务
98+阅读 · 2019年12月29日
《迁移学习简明手册》,93页pdf
专知会员服务
137+阅读 · 2019年12月9日
【机器学习课程】Google机器学习速成课程
专知会员服务
170+阅读 · 2019年12月2日
【新书】Python编程基础,669页pdf
专知会员服务
197+阅读 · 2019年10月10日
相关资讯
最美的圣诞节礼物:顶尖AI专家推荐9本好书
新智元
5+阅读 · 2019年12月25日
从入门到头秃,2018年机器学习图书TOP10
新智元
15+阅读 · 2018年12月8日
机器学习-我妈妈也能看懂的入门篇
深度学习世界
4+阅读 · 2018年5月16日
机器学习无敌小抄(下载收藏)
七月在线实验室
6+阅读 · 2018年1月26日
学习人工智能需要哪些必备的数学基础?
如何入门Python与机器学习 | 赠书
CSDN大数据
9+阅读 · 2017年11月12日
Kaggle入门手册
Datartisan数据工匠
14+阅读 · 2017年11月9日
Top
微信扫码咨询专知VIP会员