医用口罩、N95、KN95口罩的区别

2020 年 1 月 28 日 深度学习自然语言处理

点击上方,选择星标置顶,每天给你送干货

阅读大概需要11分钟

跟随小博主,每天进步一丢丢


来源:21世纪经济报道

编辑:Datawhale


1月22日,一位3M技术人员向21世纪经济报道记者表示,最近接受咨询太多,想说说医用防护口罩,N95口罩和KN95口罩的区别。


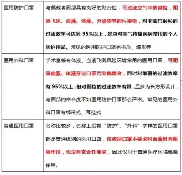
1.   医用防护口罩:符合中国GB 19083-2010 强制性标准,过滤效率≥95%(使用非油性颗粒物测试)。要求通过合成血液穿透测试(防止体液喷溅),要求符合微生物指标。

2.   N95口罩:美国NIOSH认证,非油性颗粒物过滤效率≥95%。

3. KN95口罩:符合中国GB 2626 强制性标准,非油性颗粒物过滤效率≥95%。

以上三种级别口罩的过滤效率的测试方法一模一样!所以过滤效率级别一致。
所以,大家买NIOSH N95和GB2626-2006 KN95的口罩是一样的。佩戴口罩的关键在于和面部的密合,就是不漏气!请大家佩戴之前仔细看看使用说明。





下表是CDC关于各种口罩的分类,以及他们对应的预期用途(资料来源:童办编辑部):




CDC把普通医用口罩和普通外科医用口罩这样的一次性口罩分为第一类一般N95口罩分为第二类外科用N95口罩分为第三类。


从上表你可以得到一个笼统的结论是,外科用N95口罩的防护范围大于一般N95口罩大于一次性医用口罩(包含普通和外科)。



 “工业口罩和消费品口罩核心标准是一样的,按GB2626标准的KN95就行,KN90其实也够了,医护人员才有体液喷溅,环境浓度很高的情况,才需很严格。但要注意,部分明星同款口罩美观,但防护效果不一定好。”上述3M技术人员向21世纪经济报道记者表示。

实际上,关于更换频率问题,目前,国外包括WHO对N95口罩的最佳佩戴时间一直没有明确结论,我国也尚无对口罩的使用时间作出相关规定。有研究者对N95医用防护口罩防护效率及佩戴时间做了相关研究,结果显示,N95口罩佩戴2天,过滤效率依然保持在95%以上,呼吸阻力变化不大;佩戴3天过滤效率降低至94.7%。

但当出现以下情况时,应及时更换口罩:
1.呼吸阻抗明显增加时;
2.口罩有破损或损坏时;
3.口罩与面部无法密合时;
4.口罩受污染(如染有血渍或飞沫等异物时);
5.曾使用于个例病房或病患接触(因为该口罩已被污染);
6.若为含有活性炭口罩,口罩内有异味时。

另外,戴口罩需注意的几个点:
1.戴口罩前应洗手,或者在戴口罩过程中避免手接触到口罩内侧面,减少口罩被污染的可能。
2.分清楚口罩的内外、上下,浅色面为内,应该贴着嘴鼻,深色面朝外;金属条一段端是口罩的上方。

3.绝对不要用手去挤压口罩,包括N95口罩,都只能把病毒隔离在口罩表层,如果用手挤压口罩,使得病毒随飞沫湿透口罩,还是有机会感染病毒的。
4.一定要尽量使口罩与面部有良好的密合。简单的试验方法是:戴上口罩后,用力呼气,空气不能从口罩边缘漏出。
最后一个重点,姿势很重要,不然戴了也是白戴!






方便交流学习,备注: 昵称-学校(公司)-方向,进入DL&NLP交流群。
方向有很多: 机器学习、深度学习,python,情感分析、意见挖掘、句法分析、机器翻译、人机对话、知识图谱、语音识别等
记得备注呦


推荐阅读:
【ACL 2019】腾讯AI Lab解读三大前沿方向及20篇入选论文
【一分钟论文】IJCAI2019 | Self-attentive Biaffine Dependency  Parsing
【一分钟论文】 NAACL2019-使用感知句法词表示的句法增强神经机器翻译
【一分钟论文】Semi-supervised Sequence Learning半监督序列学习
【一分钟论文】Deep Biaffine Attention for Neural Dependency Parsing
详解Transition-based Dependency parser基于转移的依存句法解析器
经验 | 初入NLP领域的一些小建议
学术 | 如何写一篇合格的NLP论文
干货 | 那些高产的学者都是怎样工作的?
一个简单有效的联合模型
近年来NLP在法律领域的相关研究工作




让更多的人知道你“在看”
登录查看更多
0

相关内容

专知会员服务
112+阅读 · 2020年6月26日
专知会员服务
29+阅读 · 2020年3月6日
【德勤】中国人工智能产业白皮书,68页pdf
专知会员服务
310+阅读 · 2019年12月23日
自动驾驶高精度定位如何在复杂环境进行
智能交通技术
18+阅读 · 2019年9月27日
互联网+检验检测智能化成发展趋势
人工智能学家
7+阅读 · 2019年3月2日
如何运营15万付费用户?
三节课
6+阅读 · 2019年2月28日
华为和其“公关危机”下的5G发布会
1号机器人网
7+阅读 · 2019年1月27日
青光眼,哪里跑!
中科院之声
4+阅读 · 2018年7月9日
百度一下,你就离开
凤凰科技
5+阅读 · 2018年5月19日
Domain Representation for Knowledge Graph Embedding
Arxiv
14+阅读 · 2019年9月11日
Arxiv
8+阅读 · 2018年11月27日
Arxiv
9+阅读 · 2018年3月23日
Arxiv
6+阅读 · 2017年12月2日
VIP会员
相关资讯
自动驾驶高精度定位如何在复杂环境进行
智能交通技术
18+阅读 · 2019年9月27日
互联网+检验检测智能化成发展趋势
人工智能学家
7+阅读 · 2019年3月2日
如何运营15万付费用户?
三节课
6+阅读 · 2019年2月28日
华为和其“公关危机”下的5G发布会
1号机器人网
7+阅读 · 2019年1月27日
青光眼,哪里跑!
中科院之声
4+阅读 · 2018年7月9日
百度一下,你就离开
凤凰科技
5+阅读 · 2018年5月19日
Top
微信扫码咨询专知VIP会员