播剧被索7200万“保护费”,名导演集体开撕收视率黑幕

2018 年 9 月 17 日 钛媒体

钛媒体 TMTPost.com

|科技引领新经济|

 

为什么这个问题在今年这个时间点再度点燃,批判之力度和广度超越以往?与此同时,有没有比现行统计方式更科学的手段,以全方位衡量一部电视剧真实的数据表现?


钛媒体编辑丨李程程


“电视剧行业的山竹来了!”


就在昨日(9月16日)风王“山竹”登陆肆虐社交媒体之时,一位知名影视公司的高管在朋友圈如是感叹。 


事件缘起9月16日下午,国家广播电视总局发布《总局就收视率问题展开调查》一文,称“针对收视率问题的舆情和反映,国家广电总局相关负责同志表示,已采取相关措施,并会同有关方面抓紧开展调查,一经查实违法违规问题,必将严肃处理。”


官方表态字数越少,事情可能越严重。总局所指的舆情,指的是导演、编剧郭靖宇15日发布的一篇文章。


在文章中,郭靖宇称自己的剧作延播,继而被某卫视总监直接要求够买收视率一事,并且收视率的购买渠道掌握在电视台的购片主任手中。对方要价90万元一集,整部剧需要7200万元。在此前的购片合同中,电视台以120万元/集购得该片,相当于“上交70%给他们当保护费,才能播出”。


随后,郭靖宇在寻找其他渠道播出时,甚至受到了该卫视的阻扰,扬言要封杀和打击报复郭靖宇。愤慨之际,郭靖宇在湖北大学演讲发布了如上演说,并把演说内容发布在个人微博上。

01


郭靖宇的文章一发布,不仅引爆了网络舆论,还有得到了影视圈上百名大佬实名在微博和朋友圈转发驰援,再度点燃了影视剧作行业对于“收视率”的愤慨。


一向在微博很佛系的光线传媒总裁王长田,转发文章指出当年光线退出其优势业务电视节目市场的原因,正是受到收视率造假的影响:


  • “2015年初,因为不愿意参与收视率造假,光线愤而退出电视节目市场,当时多档节目在央视等播出、二三百人赖以生存,停播所有节目之痛苦记忆犹新。停播之前乱象已存在多年、多次呼吁无人理睬;停播至今又已三年另九个月,其间业界呼吁呐喊不绝于耳,恶况却愈演愈烈无人幸免,据测算利益集团非法收入每年有几十亿之巨。


  • 有关部门不治之由屡屡传出:无法律法规可依、抓不到证据、缺乏权力手段、掀开盖子恐伤害电视行业、市场行为政府不便干预、利益集团太大扳不动、不影响意识形态大局等等。此次民间想决一死战,有关部门什么态度?”

王长田微博截图


知名导演陆川也转发了文章道出了身边同行好友的亲身经历:


“支持郭靖宇导演为行业正本清源!虽然微博已经不让转,但原文贴在下面。曾经亲耳听到某导演朋友在电话里无奈地要求他的制片将每集40万元购买收视率的费用打到北方某市电视台购片主任指定的公司。他跟我说如果不按照电视台指定公司买收视率,他将收不到电视台尾款。”

陆川微博截图


著名主持人、东方风行传媒创始人李静在朋友圈表示中国的收视率是全世界的黑色幽默:


“郭导,豪情万丈的承德男子,为你点赞!有没有用不知道,但是,为啥大家都不敢说呢,谁想花钱啊,这万恶的根源在哪儿,政府也不出来管管,电视台制作方都不愿意,却越演越烈,可悲的是,当我们强调收视率,我们却不知自己的收视率是多少,是不是都被买走了!中国目前收视率是全世界的黑色幽默,独一无二!”


数百位行业资深人士的声讨,又一次撕开了收视率黑产的遮羞布。

02


长期以来,为了保证电视台的收视率,电视台与制作方在购买合同时会签署一份有关收视率的对赌协议。制作方必须向电视台担保,剧作在播出之时可以达到一定的收视率,否则无法从电视台拿到全额的购片款,电视台会按照一定比例从中扣除。


早在2009年,广电总局发起严查收视率买卖两端人群,在2013年发布22条新规重整收视率,国内首个电视收视率调查国家标准也于2014年出台。


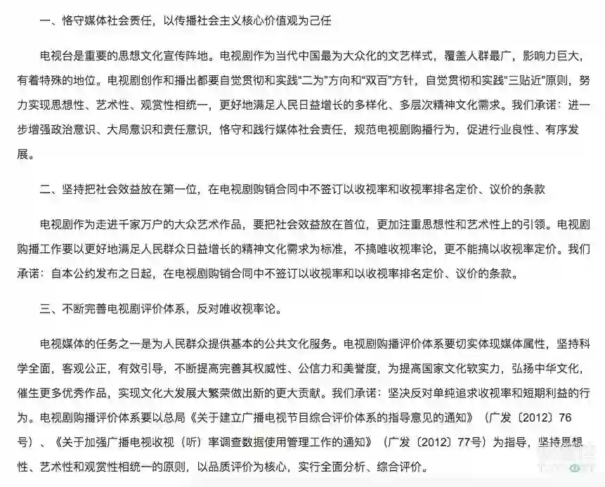
2015年8月,由总局电视剧司倡议,中央电视台和多家省级电视台发起,全国省级及以上电视台共同签署了《恪守媒体社会责任,反对唯收视率自律公约》,其中明确提出来“电视剧购销合同中不签订以收视率和收视率排名定价、议价的条款”,以及“不断完善电视剧评价体系,反对唯收视率论”。


这份2015年8月签署的“自律公约”主要内容,于2016年6月正式对外发布


即便如此,重压之下,收视率作假市场依然存在。在2015年禁止收视率对赌公约后,播出机构迫于收视率对于广告收入的巨大压力,只要制作机构不承诺收视率保证便拒绝购片,逼迫制作机构继续花钱购买收视率。 


随着2015年“一剧两星”政策的实施,面对电视剧行业产量过剩的现状,行业内人士指出,基本上有一半的电视剧上不了电视台的首播。“能上电视台首播的剧,必然要求有收视率的保证。”


此后,收视率造假问题愈演愈烈,制片方与电视台的矛盾暴露到公众视野。 


2016年12月,因为《美人私房菜》未购买收视率而遭到浙江卫视临时撤档一事,引起了影视行业群情激奋。为此,中国电视剧制作产业协会特别召开了新闻发布会,其法务委员会发布“坚决打击收视率作假黑势力”的声明,正式向电视剧收视造假的黑色产业链宣战,同样引起了行业内外的震动。


该声明中披露,我国电视剧市场上,在购买、播出电视剧业务中,普遍存在着收视率作假现象,已经形成了一个组织严密,操作有序的“地下黑产业”。


“这只黑手牢牢把握着中国电视剧的播出数据,即使是内容积极、制作精良、艺术精湛的作品,也必须千方百计花高价去购买假收视率数据,以保障达到电视台要求的播出标准,否则就将面临停播、降价,甚至是颗粒无收的境地。”


到了2016年下半年,收视率明禁暗买的现象已形成大面积、全方位塌陷的恶劣局面。据调查,购买收视率的价格已攀升至每集30万至50万元人民币。以全国排行前20家卫视频道每年播出13000集电视剧计,全年有40多亿人民币被这股黑势力所非法窃取。

03


郭靖宇今年的遭遇,意味着以上发声和整顿并没有使收视率乱象转好。


收视率调查原本是为广告商向电视台投放广告服务,并非电视节目优劣的评价标准,这是国际通行规则。 


中国大陆地区收视率计算方法通常是,由专业收视率统计机构央视·索福瑞媒介研究有限公司(CSM)会在建立一个新的收视率调查固定样本组之前及建立之后每年(个别小型日记卡城市隔年)对该地区进行基础研究调查。


数据主要抽查某一时段内收看某电视频道(或某电视节目)的人数(或家户数)占电视观众总人数(或家户数)的百分比。目前中国大陆电视台最常用的收视数据是52城收视和全国网收视。


CSM52城市网城市权重,截至2018年8月1日


长久以来,收视率是节目制作、编排及调整的重要参考,也是节目评估的主要指标,还影响制定与评估媒介计划、提高广告投放效益。


央视·索福瑞垄断了国内收视数据的话语权,让行业内怨声载道,而索福瑞多次也声称自己的数据也遭到了污染,同样是受害者,并且持续在与不法者做抗争。


此前,《财经》曾做封面报道披露,收视率作假已经有专业的公司操盘,手法主要有三种:分别是“干扰样本户”、“窃听和截留数据”、“直接篡改数据”。只要能“干扰”索福瑞样本户的收视行为,就能“污染”索福瑞的收视数据。


在中国市场,迫于收入的压力,已经形成的“广告主投放广告时要求电视台保障收视率——电视台采购电视剧时则要求制作方购买收视率——制作方因增加收视率购买成本反过来向电视台要高价——电视台则抬高广告价格”恶性循环。


这样的怪现象在影视圈早已经成为了公开的秘密。值得思考的是,为什么这个问题在今年这个时间点再度点燃,批判之力度和广度超越以往?与此同时,有没有比现行统计方式更科学的手段,以全方位衡量一部电视剧真实的数据表现?


这场被王长田称之为“民间想决一死战”的抗争,很大程度上是网络视频平台的崛起让电视台边逐步缘化,在线观看电视剧成为主流,电视剧行业不再需要高度依赖电视台等单一的渠道。


中国网络视听节目服务协会发布的《2017年中国网络视听发展研究报告》指出,传统媒体地位日渐式微,已有超四成用户不再接触传统媒体。截至2017年6月,我国网络视频用户规模达到5.65亿,占网民总数的75.2%,网络视频消费已经进入全民化时代,网络视频的付费观看行为也已成为新常态。


互联网成为了影视行业争夺的“主战场”,网络平台话语权不断增强。包括此前钛媒体了解到的,今年暑期大热的《延禧攻略》,就放弃了在电视台首播的计划,公司在拿到播出许可之后,短短四天内立马定档爱奇艺独家播出。


同时,我们判断电视剧的标准,早已经从收视率这一模糊的统计数据,演变成了视频的播放量、全网讨论度指数、社交平台的热搜次数、豆瓣猫眼评分等多元化的评价指标。换句话说,一部剧在收视率上表现得再好看,但是在网络舆论场没有丝毫讨论热度,也只能令广告主生疑和电视台尴尬。


需要注意的是,买量、刷量的问题也同样存在于长视频平台。影视制作方业与视频网站存在播放量相关的对“对赌协议”,由此也衍生了一批刷流量的公司侵蚀视频平台的利益。


就在本月初,爱奇艺正式宣布关闭显示前台播放量。新的办法是,以综合用户的讨论度、互动量、多维度播放量等指标的“内容热度”,在各端逐步替代原有播放量显示。


合作方将可以继续通过爱奇艺开放平台看到各端播放量、累计播放量、播放趋势、用户观看行为分析、用户画像、内容舆情分析等数据。对于用户而言,主要借助人工智能技术进行精准推荐,后续还将增加热度排行榜、内容既往热度曲线、峰值热度排行榜等给用户参考。


不过,令人尴尬的是,爱奇艺宣布告别唯流量时代声明推出至今,并没有得到其他任何一家大型视频平台的公开跟进与支持。而新的统计手段也引来多方质疑,被认为同样无法避免刷量的可能性,这也不过是爱奇艺与制作方和广告主博弈的营销手段而已。


数据和榜单的“商业化”,在国内似乎永远不缺乏寻租空间和市场。这次,又能否真的连根拔起收视率中盘根错节的利益关系?本文首发钛媒体,作者/李程程

发现钛媒体,72问新生机;碎片时间,系统学习

点击阅读原文,下载「钛媒体App」精彩不容错过
登录查看更多
0

相关内容

【WWW2020-UIUC】为新闻故事生成具有代表性的标题
专知会员服务
27+阅读 · 2020年3月18日
【哈工大】基于抽取的高考作文生成
专知会员服务
37+阅读 · 2020年3月10日
广东疾控中心《新型冠状病毒感染防护》,65页pdf
专知会员服务
19+阅读 · 2020年1月26日
专知会员服务
52+阅读 · 2020年1月13日
报告 | 2020中国5G经济报告,100页pdf
专知会员服务
98+阅读 · 2019年12月29日
在中国被禁的探探,正在印度兴起
腾讯创业
4+阅读 · 2019年5月18日
三安光电到底发生了什么?
商业人物
7+阅读 · 2019年1月28日
刘强东清明节回湖南湘潭认祖,带给乡亲100亿“小礼物”
中国企业家杂志
7+阅读 · 2018年4月7日
李开复为何说年底人工智能泡沫要破?
数据猿
4+阅读 · 2018年2月5日
徐小平讲了个投资奇迹,3年不到75万变3亿
商业价值
3+阅读 · 2017年12月15日
Arxiv
5+阅读 · 2018年10月15日
Arxiv
8+阅读 · 2018年3月17日
Arxiv
4+阅读 · 2018年1月15日
VIP会员
相关资讯
Top
微信扫码咨询专知VIP会员