成为VIP会员查看完整内容
VIP会员码认证
首页
主题
发现
会员
服务
注册
·
登录
0
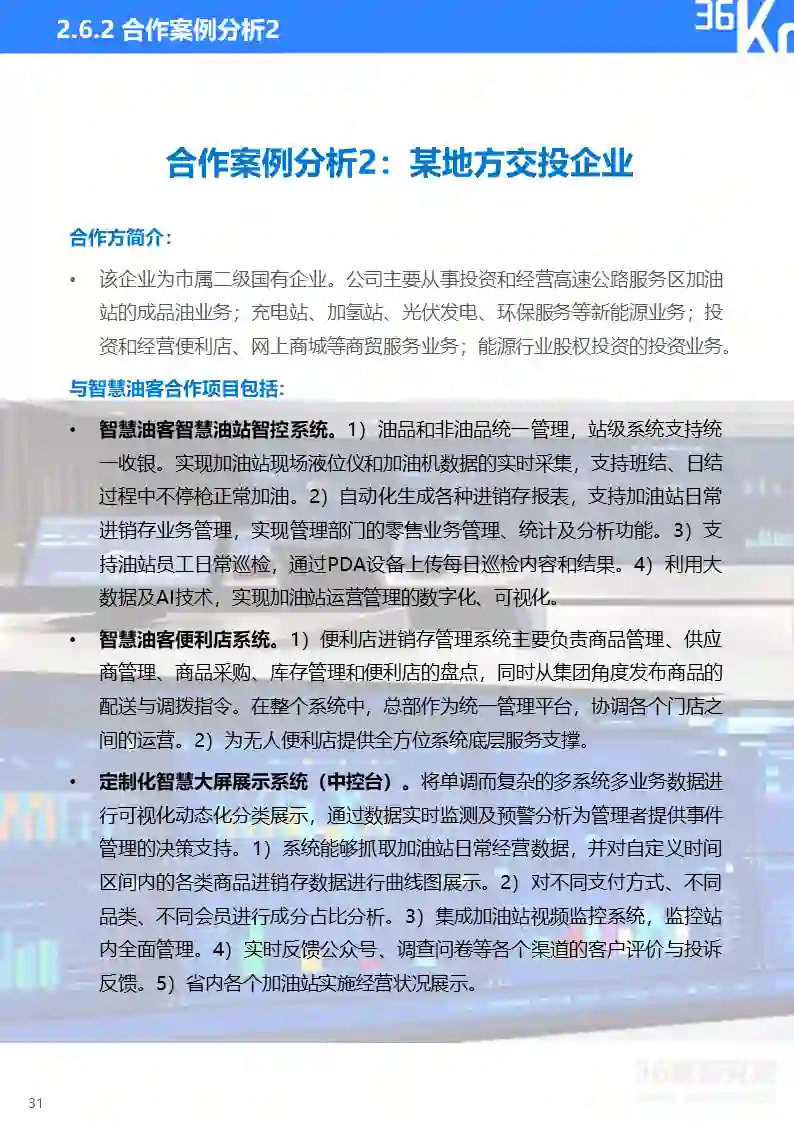
中国能源零售行业数智化升级服务商-智慧油客企业调研报告|36氪研究院
2022 年 11 月 24 日
36氪
数智化解决方案提供商赋能能源零售行业转型升级。
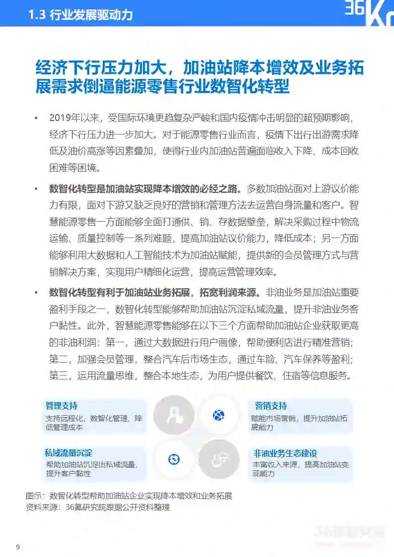
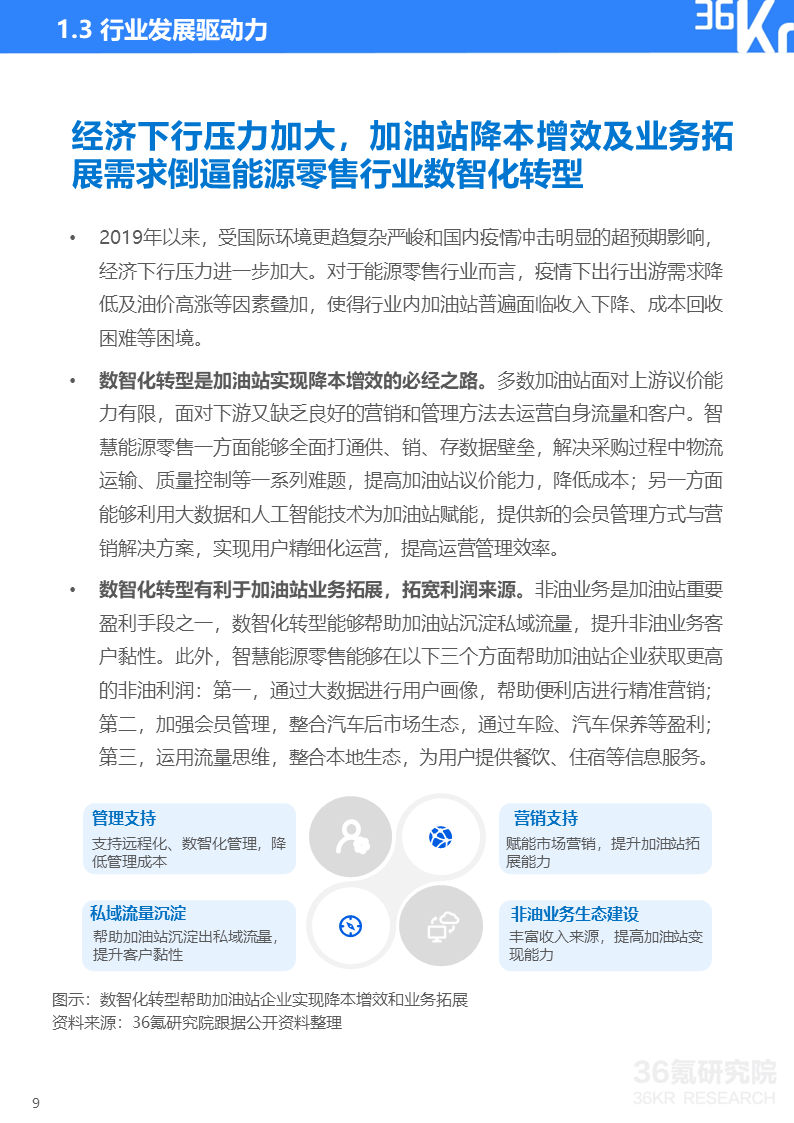
对于能源零售行业而言,多数油企上游议价能力有限,面对下游又缺乏良好的营销和管理方法去运营自身流量和沉淀客户,加之疫情下出行出游需求降低及油价高涨等不确定因素增多,传统加油及加气站智慧化转型升级势在必行。
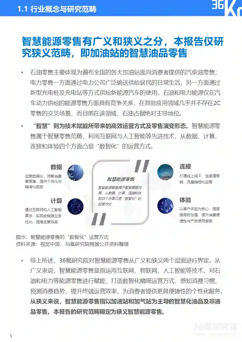
什么是智慧能源零售?
从广义来说,智慧能源零售是指运用互联网、物联网、人工智能等技术,对石油和电力等能源零售进行赋能,打造数智化精细运营方式,洞察消费习惯,预测消费趋势,提升终端运营效率,为消费者提供更具便捷性的个性化服务。从狭义来说,智慧能源零售指以加油站和加气站为主导的智慧化油品及非油品零售。本报告的研究范畴限定为狭义智慧能源零售。
加油站及加气站数智化解决方案供应商分为几类?
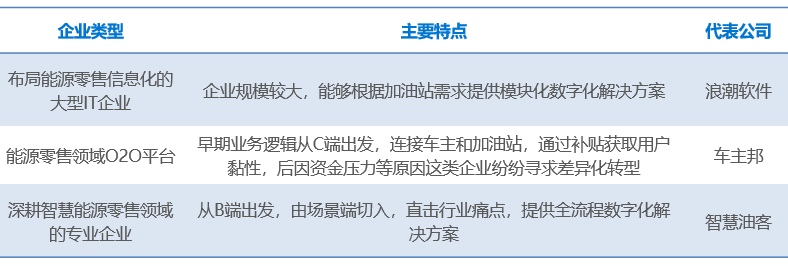
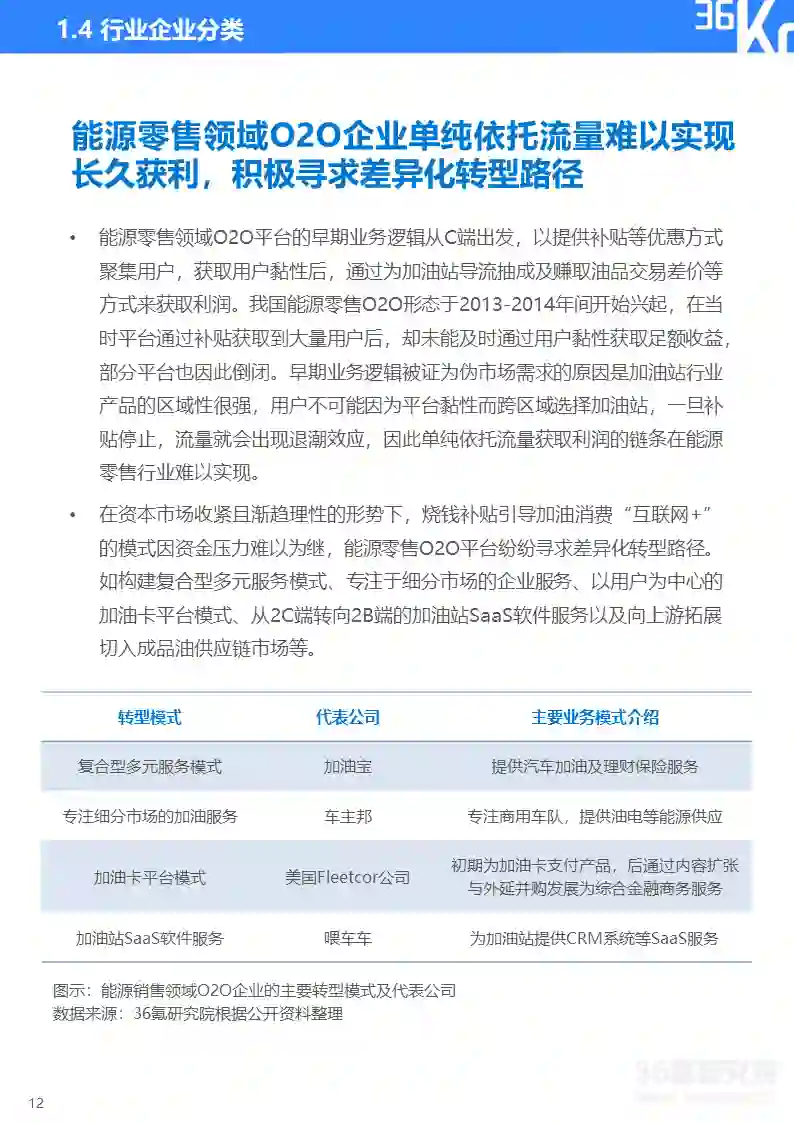
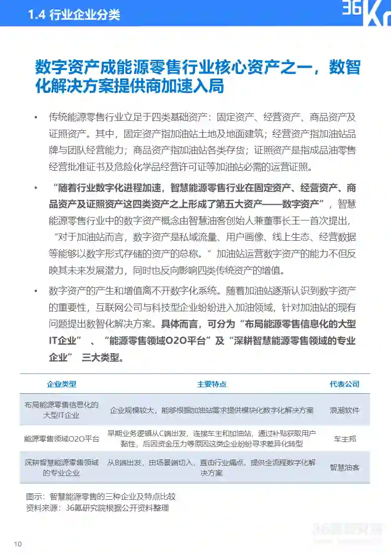
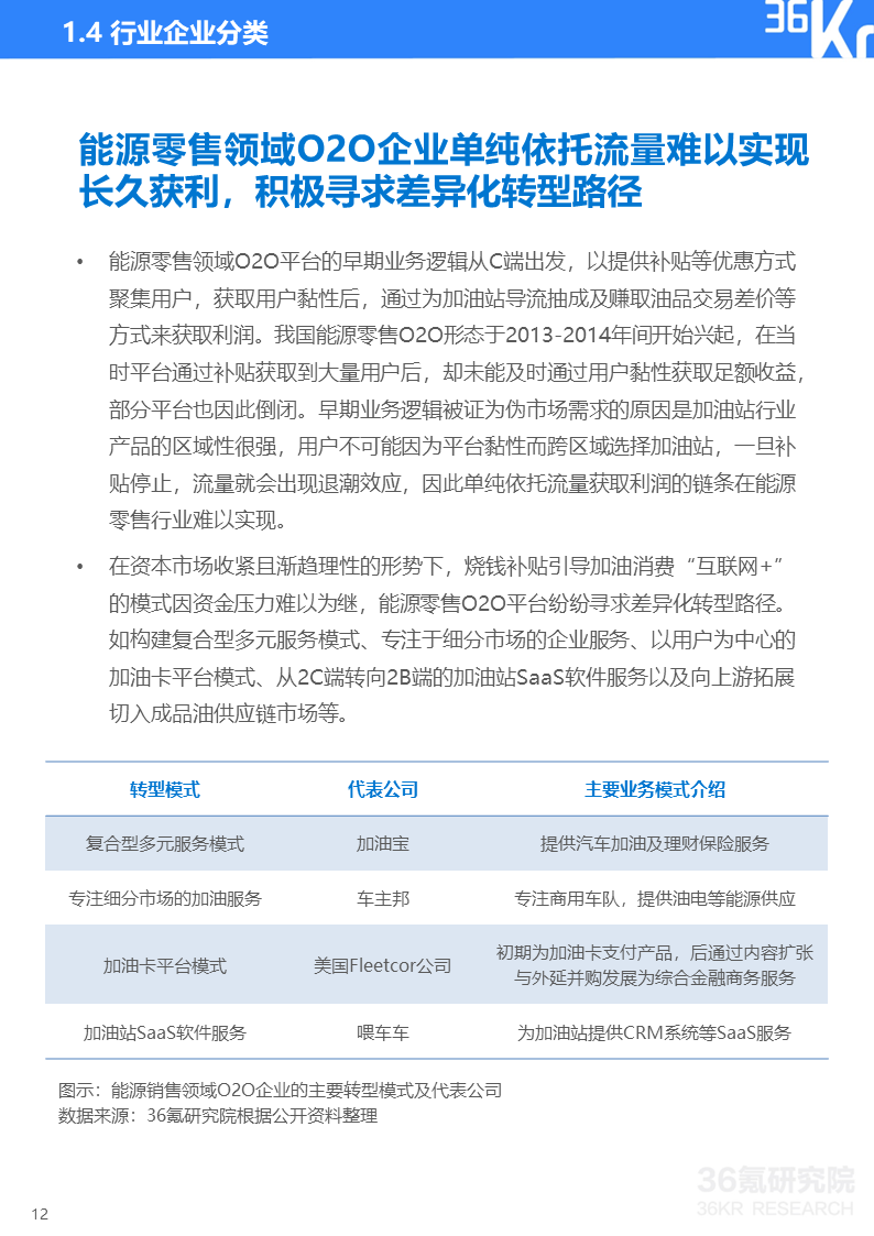
随着行业数字化进程加速,智慧能源零售行业在固定资产、经营资产、商品资产及证照资产这四类资产之上形成了第五大资产——数字资产。数字资产的产生和增值离不开数字化系统支持。随着油气企业逐渐意识到数字资产的重要性,互联网公司与科技型企业纷纷进入能源零售领域,针对行业的现有问题提出数智化解决方案。具体而言,可分为“布局能源零售信息化的大型IT企业” 、“能源零售领域O2O平台”及“深耕智慧能源零售领域的专业企业” 三大类型。
图示:智慧能源零售的三种企业及特点比较
本报告研究重点为深耕智慧能源零售领域、具备全流程数字化解决方案能力的专业企业。这类企业由场景端切入市场,是最懂得B端加油及加气站痛点的企业,其业务出发点在于运用人工智能、大数据、云计算等新一代信息技术,为能源零售行业提供“服务+软件+硬件赋能”的全流程数字化解决方案,消除不同场景下加油及加气站的痛点,赋能行业全面发展。因而相较于其他两类企业,细分垂直领域专业企业往往更加专注于能源零售行业深层次业务逻辑的研究,提供的产品更有靶向性。
图示:深耕智慧能源零售领域专业企业的数字化解决方案
智慧能源零售行业将有怎样的发展趋势?
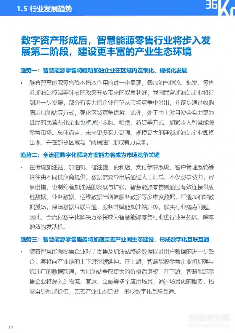
首先,智慧能源零售将驱动油气企业在区域内连锁化、规模化发展。部分有实力的企业有望从市场竞争中胜出,并逐步通过收购、租赁、新建等方式,强化区域竞争优势。未来更多实力强、规模大的连锁油气企业将出现,并在部分区域与“两桶油”形成有力竞争。
其次,全流程数字化解决方案能力将成为市场竞争关键。头部数智化解决方案提供商应当具有全流程数字化解决方案能力,能通过有效打通供应链、业务、运维与增值服务等多维度数据,打通加油加气站数据孤岛,保障数据互联互通,服务并赋能油气企业升级,解决行业痛点问题。
最后,智慧能源零售服务将加速完善产业间生态建设,形成数字化互联互通。随着智慧能源零售企业对于零售及加油及加气站终端数据以及用户数据的进一步整合,其将向产业链的上下游继续延伸,通过场景化的服务,拓展自身附加价值,完善产业生态建设,形成数字化互联互通。
本报告的重点研究问题如下:
什么是智慧能源零售?
智慧能源零售行业有怎样的发展背景?面临哪些市场需求变化?
智慧能源零售行业发展过程中有哪些驱动力?
目前智慧能源零售行业内市场玩家分为哪几类?各类代表企业有哪些?
智慧能源零售行业将有何种发展趋势?
智慧能源零售行业中,头部企业的业务情况与发展战略是怎样的?
更多精彩内容,请关注“36氪研究”微信公众号。如想获取《
中国能源
零售行业数智化升级服务商-
智慧油客
企业调研报告》,点击
下载链接
,提取码:we4t,
或在36氪研究院微信公众号上回复“智慧能源零售”
获取下载链接。
登录查看更多
点赞并收藏
0
暂时没有读者
0
权益说明
本文档仅做收录索引使用,若发现您的权益受到侵害,请立即联系客服(微信: zhuanzhi02,邮箱:bd@zhuanzhi.ai),我们会尽快为您处理
相关内容
智慧能源
关注
2
2022中国半导体IC研发制造数智化服务商研究报告(附报告)
专知会员服务
21+阅读 · 2023年1月23日
中国医疗科技行业研究报告(附报告)
专知会员服务
42+阅读 · 2023年1月8日
中国数据中台行业研究报告
专知会员服务
64+阅读 · 2022年11月19日
数智跃迁:企业全生命周期数字化转型路径
专知会员服务
67+阅读 · 2022年10月3日
中国金融云行业研究报告
专知会员服务
31+阅读 · 2022年9月22日
中国制造业数字化转型研究报告
专知会员服务
69+阅读 · 2022年8月26日
2022年中国企业数字化学习行业研究报告
专知会员服务
36+阅读 · 2022年7月20日
《中国智慧企业发展报告(2020)》17页,中国企业联合会、信通院
专知会员服务
20+阅读 · 2022年3月23日
2021年中国出行行业数智化研究报告(附下载)
专知会员服务
40+阅读 · 2021年11月27日
2021年中国人工智能在零售领域应用行业短报告,30页pdf
专知会员服务
70+阅读 · 2021年4月22日
谁,在推动万亿数字经济大增长?|数字时氪 · 2022数字化创新调研启动
36氪
0+阅读 · 2022年10月12日
阿里云发布《数智跃迁:企业全生命周期数字化转型路径》报告,54页pdf
专知
6+阅读 · 2022年10月3日
中国金融云行业研究报告
专知
2+阅读 · 2022年9月22日
中国制造业数字化转型研究报告,68页ppt
专知
1+阅读 · 2022年8月26日
2022年中国企业数字化学习行业研究报告
专知
0+阅读 · 2022年7月21日
2022年中国医疗SaaS行业研究报告|36氪研究院
36氪
5+阅读 · 2022年7月14日
2022年企业直播行业标准研究报告 | 36氪研究院
36氪
1+阅读 · 2022年6月7日
2022年技术赋能DTC营销研究报告丨36氪研究院
36氪
0+阅读 · 2022年4月25日
2022年中国预制菜行业洞察报告|36氪研究院
36氪
4+阅读 · 2022年2月24日
2021年中国出行行业数智化研究报告(附下载)
专知
0+阅读 · 2021年11月27日
技术多元化对企业持续创新的影响及其作用机制研究
国家自然科学基金
0+阅读 · 2014年12月31日
基于客户环境偏好的企业绿色供应链管理决策模型与方法研究
国家自然科学基金
0+阅读 · 2014年12月31日
我国科普产业相关基础理论体系构建与实证应用研究
国家自然科学基金
0+阅读 · 2014年12月31日
市场化导向的银行业结构调整与中国商业银行经营效率提升机制研究
国家自然科学基金
2+阅读 · 2014年12月31日
煤基燃料碳减排的两种影响要素研究
国家自然科学基金
0+阅读 · 2013年12月31日
面向制造物流联动的生产调度与物料配送协同优化方法研究
国家自然科学基金
0+阅读 · 2013年12月31日
低碳经济背景下装备制造业企业行为演化与运营模式研究
国家自然科学基金
3+阅读 · 2012年12月31日
制造业供应链中的供应、生产与配送协同调度研究
国家自然科学基金
0+阅读 · 2011年12月31日
新能源汽车产品战略与商业模式
国家自然科学基金
6+阅读 · 2010年11月30日
生鲜农产品供应链的协调优化与应用研究
国家自然科学基金
0+阅读 · 2009年12月31日
Nik Defense: An Artificial Intelligence Based Defense Mechanism against Selfish Mining in Bitcoin
Arxiv
0+阅读 · 2023年1月26日
Trajectory-Aware Eligibility Traces for Off-Policy Reinforcement Learning
Arxiv
0+阅读 · 2023年1月26日
Solving stochastic inverse problems for property-structure linkages using data-consistent inversion and machine learning
Arxiv
0+阅读 · 2023年1月26日
Light-Weight Pointcloud Representation with Sparse Gaussian Process
Arxiv
0+阅读 · 2023年1月26日
Flexagon: A Multi-Dataflow Sparse-Sparse Matrix Multiplication Accelerator for Efficient DNN Processing
Arxiv
0+阅读 · 2023年1月25日
An Efficient Approximate Method for Online Convolutional Dictionary Learning
Arxiv
0+阅读 · 2023年1月25日
Study of Mach reflection in inviscid flows
Arxiv
0+阅读 · 2023年1月25日
Adversarial De-confounding in Individualised Treatment Effects Estimation
Arxiv
0+阅读 · 2023年1月24日
Infinitesimal gradient boosting
Arxiv
0+阅读 · 2023年1月24日
A Survey of Learning Causality with Data: Problems and Methods
Arxiv
31+阅读 · 2020年5月5日
VIP会员
自助开通(推荐)
客服开通
详情
相关主题
智慧能源
零售领域
报告
不确定因素
全流程
运营
相关VIP内容
2022中国半导体IC研发制造数智化服务商研究报告(附报告)
专知会员服务
21+阅读 · 2023年1月23日
中国医疗科技行业研究报告(附报告)
专知会员服务
42+阅读 · 2023年1月8日
中国数据中台行业研究报告
专知会员服务
64+阅读 · 2022年11月19日
数智跃迁:企业全生命周期数字化转型路径
专知会员服务
67+阅读 · 2022年10月3日
中国金融云行业研究报告
专知会员服务
31+阅读 · 2022年9月22日
中国制造业数字化转型研究报告
专知会员服务
69+阅读 · 2022年8月26日
2022年中国企业数字化学习行业研究报告
专知会员服务
36+阅读 · 2022年7月20日
《中国智慧企业发展报告(2020)》17页,中国企业联合会、信通院
专知会员服务
20+阅读 · 2022年3月23日
2021年中国出行行业数智化研究报告(附下载)
专知会员服务
40+阅读 · 2021年11月27日
2021年中国人工智能在零售领域应用行业短报告,30页pdf
专知会员服务
70+阅读 · 2021年4月22日
热门VIP内容
开通专知VIP会员 享更多权益服务
【NeurIPS2025教程】人类–AI 对齐:基础、方法、实践与挑战
中文版《未来战争:杀伤链优势与俄乌战争启示》报告
中国信通院规划所发布《人工智能算力基础设施赋能研究报告(2025年)》
人机编队将赢得未来战争
相关资讯
谁,在推动万亿数字经济大增长?|数字时氪 · 2022数字化创新调研启动
36氪
0+阅读 · 2022年10月12日
阿里云发布《数智跃迁:企业全生命周期数字化转型路径》报告,54页pdf
专知
6+阅读 · 2022年10月3日
中国金融云行业研究报告
专知
2+阅读 · 2022年9月22日
中国制造业数字化转型研究报告,68页ppt
专知
1+阅读 · 2022年8月26日
2022年中国企业数字化学习行业研究报告
专知
0+阅读 · 2022年7月21日
2022年中国医疗SaaS行业研究报告|36氪研究院
36氪
5+阅读 · 2022年7月14日
2022年企业直播行业标准研究报告 | 36氪研究院
36氪
1+阅读 · 2022年6月7日
2022年技术赋能DTC营销研究报告丨36氪研究院
36氪
0+阅读 · 2022年4月25日
2022年中国预制菜行业洞察报告|36氪研究院
36氪
4+阅读 · 2022年2月24日
2021年中国出行行业数智化研究报告(附下载)
专知
0+阅读 · 2021年11月27日
相关基金
技术多元化对企业持续创新的影响及其作用机制研究
国家自然科学基金
0+阅读 · 2014年12月31日
基于客户环境偏好的企业绿色供应链管理决策模型与方法研究
国家自然科学基金
0+阅读 · 2014年12月31日
我国科普产业相关基础理论体系构建与实证应用研究
国家自然科学基金
0+阅读 · 2014年12月31日
市场化导向的银行业结构调整与中国商业银行经营效率提升机制研究
国家自然科学基金
2+阅读 · 2014年12月31日
煤基燃料碳减排的两种影响要素研究
国家自然科学基金
0+阅读 · 2013年12月31日
面向制造物流联动的生产调度与物料配送协同优化方法研究
国家自然科学基金
0+阅读 · 2013年12月31日
低碳经济背景下装备制造业企业行为演化与运营模式研究
国家自然科学基金
3+阅读 · 2012年12月31日
制造业供应链中的供应、生产与配送协同调度研究
国家自然科学基金
0+阅读 · 2011年12月31日
新能源汽车产品战略与商业模式
国家自然科学基金
6+阅读 · 2010年11月30日
生鲜农产品供应链的协调优化与应用研究
国家自然科学基金
0+阅读 · 2009年12月31日
相关论文
Nik Defense: An Artificial Intelligence Based Defense Mechanism against Selfish Mining in Bitcoin
Arxiv
0+阅读 · 2023年1月26日
Trajectory-Aware Eligibility Traces for Off-Policy Reinforcement Learning
Arxiv
0+阅读 · 2023年1月26日
Solving stochastic inverse problems for property-structure linkages using data-consistent inversion and machine learning
Arxiv
0+阅读 · 2023年1月26日
Light-Weight Pointcloud Representation with Sparse Gaussian Process
Arxiv
0+阅读 · 2023年1月26日
Flexagon: A Multi-Dataflow Sparse-Sparse Matrix Multiplication Accelerator for Efficient DNN Processing
Arxiv
0+阅读 · 2023年1月25日
An Efficient Approximate Method for Online Convolutional Dictionary Learning
Arxiv
0+阅读 · 2023年1月25日
Study of Mach reflection in inviscid flows
Arxiv
0+阅读 · 2023年1月25日
Adversarial De-confounding in Individualised Treatment Effects Estimation
Arxiv
0+阅读 · 2023年1月24日
Infinitesimal gradient boosting
Arxiv
0+阅读 · 2023年1月24日
A Survey of Learning Causality with Data: Problems and Methods
Arxiv
31+阅读 · 2020年5月5日
大家都在搜
Palantir
PINN
大型语言模型
生成式人工智能
未来战争
突防
蓝牙安全攻防
反恐
朱克爱德华兹家族
【论文笔记】用于数据驱动交通预测的扩散卷积循环神经网络(DCRNN)
Top
提示
微信扫码
咨询专知VIP会员与技术项目合作
(加微信请备注: "专知")
微信扫码咨询专知VIP会员
Top