来源:阿里研究院 时间:2022-09-30 16:01:09 作者:

  在当今“数据+算力+算法”定义的新时代,企业如何利用数字技术打造新的增长动力,并创造新的发展机遇,通过数字化转型不断推进组织升级、带动价值增长、突破成长瓶颈、实现自我跃迁,是所有管理决策者都需要深刻思考并付诸实践的现实问题。     阿里云研究院携手罗兰贝格与钉钉共同发布《数智跃迁——企业全生命周期数字化转型路径》研究报告,结合企业在初创期、成长期、成熟期和蜕变期等不同发展阶段的典型特征与需求,从“战略-业务-组织-技术”的系统性视角提出了数字化转型的整体框架和发展路径,以战略引领、业务重构、组织升级、技术赋能为目标,尝试为不同发展阶段和规模的企业提供数字化转型升级的全方位路线图,助力企业在迈向未来领军者的道路上打造数字化核心能力。   数智化时代企业发展的新趋势

  数智化时代,数字经济与实体经济的深度融合发展,带来了全行业的产业升级,新产业、新业态、新商业模式逐渐涌现。在这样的时代背景下,企业在生产经营和组织管理上面临了新机遇和新挑战。

  宏观层面

  数字经济与实体经济深度融合发展数字经济成为经济发展的核心支撑要素,得益于数字经济的快速发展,人类处理大数据的能力与效率大幅提高,诸多行业通过数字化转型实现超越性发展,也推动工业经济完成信息经济-知识经济-社会经济的形态转化。   数字经济通过数据向实体经济赋能,极大地降低生产制造成本,增加生产效率,提高产品附加值,促进产品创新,成为推动实体经济实现质量变革、效率变革和动力变革的加速器。

  中观层面

  产业升级,新产业、新业态、新商业模式的涌现在制造行业,智能工厂搭载智能仓储、智能车间、智能品质管控模块,提高生产过程可控性,实施智能调控生产计划与进度,优化人员成本,使传统制造产业全面升级。   在零售行业,智慧门店从“人-货-场”三方面全面升级已有业态,实现了客群分析、客流轨迹、商品识别、经营分析等更加精确的新零售商业模式。   在交通运输行业,特别是自动驾驶领域,“无人驾驶货运车”在部分产业园区提供内部货物运输、网购的快递由无人配送车派发等,越来越多的应用场景陆续呈现,充满科技魅力的“未来城市”初具雏形。

  微观层面

  数字化转型成为企业提产增效的助推器企业当下面临内外部环境的剧烈动荡,生产经营和组织管理上面临的新机遇和新挑战,尤其是面临反复出现的疫情等黑天鹅事件,企业需要时刻保持敏捷和韧性。   在VUCA时代下,企业应该对环境变化、行业变化、业务变化和技术变化保持敏锐度,及时做出战略方向的调整加以积极应对。企业还应提升资本韧性,让企业有充足现金流度过危机;提升组织韧性,增加雇主吸引力,用愿景和价值观吸引和激励员工;提升业务韧性,利用数智化手段,提升企业核心业务竞争力。

数智化时代企业发展的新动力

  互联网、云计算、物联网、大数据、人工智能等数字技术的创新发展构筑了新型基础设施并提供新型公共基础服务,而数据也成为最重要的生产要素,促进经济社会全面数字化、网络化、智能化。面对未来的不确定性,数字化转型已成为驱动业务转型和管理变革的核心动力,为企业带来了全新的发展机遇,推动企业的管理模式、商业模式和创新模式的变革,驱动组织不断升级和进化,并不断释放组织的增长潜力。   数字化转型已然成为企业打造新的增长动力、构建新的增长曲线,并实现持续创新发展的必然选择和内在需求。

图1:数智化新动力驱动业务转型和组织升级

企业全生命周期数字化转型路径

  从把握风口、驶入蓝海,到扩大规模、快速成长,到稳健发展、多元扩张,再到创新突破、焕发新生,数字化转型为每一个发展阶段的企业都铺就了创新发展的新路径。以云计算、物联网、大数据、人工智能为代表的数字技术以其开放性、融合性、普惠性为企业注入全新动力,驱动企业朝全局感知、在线协同、智能洞察、实时响应、敏捷创新的全新方向升级演进。   企业数字化转型并没有统一标准答案,既不是一蹴而就,也切忌全线出击,而是需要基于企业自身所在的发展阶段和内外部环境,明晰具体的战略定位、业务发展、组织管理、技术能力的核心目标和需求,结合关键痛点找到高频刚需的应用场景作为破局点,再由点及面,逐步展开数字化转型升级。

图2:企业全生命周期数字化转型路径

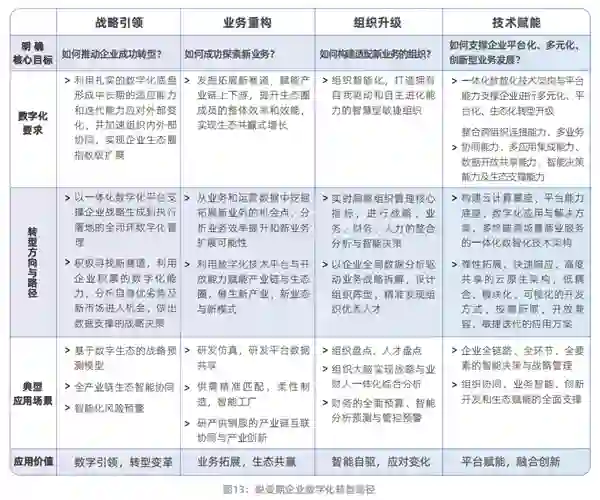
  初生牛犊:初创期数字化转型路径

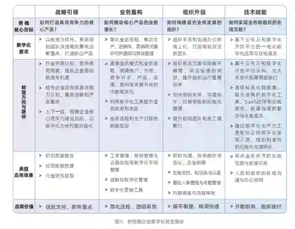
  企业的初创期是创始人从孕育想法到付诸实践的过程,也是产品从构想到落地的爬升期。这一时期的企业风险系数大,产品结构单一,市场份额小,市场接受度不高,无一不在考验着初创团队“活下去”的能力。考虑到企业规模和资源,这一阶段数字化转型的建设目标更多表现于在线化和透明化,力求通过简捷高效的方式帮助团队直观有效地推动业务发展。

  破茧成蝶:成长期数字化转型路径

  从初创期进入到成长期,企业逐渐确立了核心产品线,销售收入持续增长,主营业务开始产生效益,也拥有了较好的资金流。随着业务规模的快速扩大,这一阶段企业更聚焦在跨业务的流程规范以及跨部门的效率提升,通过数字化手段实现跨业务、跨部门、跨系统的集成,以数据驱动业务流程,减少业务断点、部门壁垒和信息孤岛。

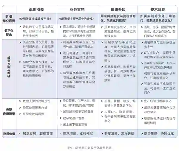
  雄鹰驰骋:成熟期数字化转型路径

  成熟期企业在整体规模与营收水平上均已实现突破,市场规模与占有率进一步稳步提升,盈利能力进一步加强。但伴随企业规模的不断增长,通常拥有更加复杂多元的业务模式和组织架构。此阶段企业的数字化建设可通过“前中后台”的架构进一步提升业务敏捷能力与组织治理能力,向全局智能化和产业链上下游协同升级演进,实现企业的全局数据智能和内外部网络协同。    大象跳舞:蜕变期数字化转型路径

  企业经过长期稳定的发展,传统管理方式已无法应对高速变化的内外部环境带来的诸多挑战,唯有扎实推进数字化转型变革,提升核心竞争力与可持续发展的能力,才能从根本上提升生产力,提高生产效率,形成中长期的应变能力和迭代能力。企业通过数字化转型,使企业管理的广度、深度、精度、效率不断得到提升,提高资源整合配置能力,同时推动新赛道探索以及产业生态圈扩展,打破企业边界并塑造组织的自我驱动与进化能力,最终实现蜕变和新生。   随着数字化转型逐渐进入深水区,企业管理者不仅需要考虑如何利用数字技术化解当下的经营与管理挑战,更需要洞悉技术本质,洞察发展规律,着眼于未来,制定中长期的数字化战略规划,拓展转型范围,延伸技术价值,加速业务创新,不断修炼企业洞察性、预见性和前瞻性能力,提升组织的敏捷与韧性,持续打造面向未来的竞争力,从而穿越周期,实现基业长青。

具体内容如下

成为VIP会员查看完整内容
67

相关内容

多维度对特定行业主题进行系统性分析、概括与总结。
中国制造业数字化转型研究报告
专知会员服务
69+阅读 · 2022年8月26日
百度《城市数字化转型》白皮书,78页pdf
专知会员服务
52+阅读 · 2022年8月19日
百度城市数字化转型白皮书
专知会员服务
40+阅读 · 2022年8月18日
重塑中小城市的未来:数字化转型的框架与路径
专知会员服务
23+阅读 · 2022年5月13日
重磅 |《企业数字化转型白皮书(2021版)》发布!83页pdf
专知会员服务
164+阅读 · 2021年11月11日
专知会员服务
90+阅读 · 2021年10月14日
专知会员服务
134+阅读 · 2021年9月16日
数字化转型白皮书:数智技术驱动智能制造,42页pdf
专知会员服务
185+阅读 · 2021年7月8日
【数字化】制造业数字化转型的实战路线图
产业智能官
40+阅读 · 2019年9月10日
【数字化】数字化转型正在成为制造企业核心战略
产业智能官
35+阅读 · 2019年4月22日
国家自然科学基金
0+阅读 · 2015年12月31日
国家自然科学基金
1+阅读 · 2014年12月31日
国家自然科学基金
0+阅读 · 2014年12月31日
国家自然科学基金
0+阅读 · 2014年12月31日
国家自然科学基金
1+阅读 · 2013年12月31日
国家自然科学基金
0+阅读 · 2013年12月31日
国家自然科学基金
0+阅读 · 2013年12月31日
国家自然科学基金
0+阅读 · 2008年12月31日
Arxiv
0+阅读 · 2022年11月5日
Arxiv
30+阅读 · 2021年7月7日
Arxiv
38+阅读 · 2020年12月2日
On Feature Normalization and Data Augmentation
Arxiv
15+阅读 · 2020年2月25日
Arxiv
23+阅读 · 2018年8月3日
VIP会员
相关VIP内容
中国制造业数字化转型研究报告
专知会员服务
69+阅读 · 2022年8月26日
百度《城市数字化转型》白皮书,78页pdf
专知会员服务
52+阅读 · 2022年8月19日
百度城市数字化转型白皮书
专知会员服务
40+阅读 · 2022年8月18日
重塑中小城市的未来:数字化转型的框架与路径
专知会员服务
23+阅读 · 2022年5月13日
重磅 |《企业数字化转型白皮书(2021版)》发布!83页pdf
专知会员服务
164+阅读 · 2021年11月11日
专知会员服务
90+阅读 · 2021年10月14日
专知会员服务
134+阅读 · 2021年9月16日
数字化转型白皮书:数智技术驱动智能制造,42页pdf
专知会员服务
185+阅读 · 2021年7月8日
相关基金
国家自然科学基金
0+阅读 · 2015年12月31日
国家自然科学基金
1+阅读 · 2014年12月31日
国家自然科学基金
0+阅读 · 2014年12月31日
国家自然科学基金
0+阅读 · 2014年12月31日
国家自然科学基金
1+阅读 · 2013年12月31日
国家自然科学基金
0+阅读 · 2013年12月31日
国家自然科学基金
0+阅读 · 2013年12月31日
国家自然科学基金
0+阅读 · 2008年12月31日
相关论文
Arxiv
0+阅读 · 2022年11月5日
Arxiv
30+阅读 · 2021年7月7日
Arxiv
38+阅读 · 2020年12月2日
On Feature Normalization and Data Augmentation
Arxiv
15+阅读 · 2020年2月25日
Arxiv
23+阅读 · 2018年8月3日
微信扫码咨询专知VIP会员