男性性取向:基因组分析报告;夜晚的地球变得像灯笼? | 每周播报

2017 年 12 月 9 日 知识分子 冯枭等

► 跟踪前沿进展,掌握最新动态



撰文 | 冯    枭、黄    华、惠家明

责编 | 叶水送



  




 

No.1 AlphaGo将向新的领域发起挑战

近日,用AlphaGo横扫围棋界的 DeepMind 团队,实现了一个可用于多种任务的通用性强化学习算法AlphaZero,可自主从零开始学习。此前,很多棋类游戏的人工智能程序依赖于人类的经验,对其计算参数和某些与问题相关的特定领域参数进行调整,以获得极致的表现。最近,DeepMind 团队将 AlphaGo Zero 的算法进行了通用化,使用深度神经网络和从零开始的强化学习代替人工输入的特定知识,包括一个通用的蒙特卡罗树搜索算法和一个基于神经网络的通用评估函数。测试表明,AlphaZero 在围棋上仅需三天的训练即可达到AlphaGo Zero的水平,仅需四个小时和两个小时的训练就超越了当前顶级的国际象棋和日本象棋AI(这些AI都曾击败人类选手)。DeepMind 团队认为,这一结果表明 AlphaZero 可被运用到更多的有固定规则的挑战性领域中,而不再局限于某一个问题。

文章及图片来源:https://arxiv.org/abs/1712.01815





 

No.2 全基因组关联分析寻找男性的性取向

近日,Scientific Reports报道了一项颇具争议的全基因组关联分析的研究。美研究人员通过全基因组关联分析,发现了基因组中与男性性取向相关的位点。他们对1077名同性恋男性和1231名异性恋男性进行了基因分型,从而得到了相应的基因型数据。虽然研究没有发现对男性性功能有显著影响的功能位点,但他们发现在13号和14号染色体上存在显著的信号,该基因在大脑中表达,尤其是在间脑中表达。先前的研究也发现位于间脑的下丘脑在同性恋和异性恋人身上大小不一。尽管如此,研究人员指出他们的研究只是初步的分析,且仅限于欧洲的男性,样本数量小。牛津大学教授Gil McVean也警告说,该研究样本量很小,且结果没有被重复,也不符合显著性阈值。

文章及图片来源:https://www.nature.com/articles/s41598-017-15736-4





 

No.3 人工智能也可用来预测化学反应

近年来,已有不少研究关注如何用AI来加速各种类型的化学计算。有些AI可预测分子的结构与性质,而IBM的科研人员则另辟蹊径:他们让AI像翻译语言一样“翻译”有机化学反应。这个新的AI将原子视为字母,而将分子视为单词,并使用现在的一些用于机器翻译中的方法,来学习不同“单词”组成的句子有什么“意思”(产生的反应)。虽然这个AI并不能理解或解释反应的原理,但测试表明它已经可以达到80%的准确度,并且处理多达150个原子的分子。研究人员计划在将来将其他因素如温度、溶剂和pH等纳入程序的输入中,并进一步提高AI的准确度。他们相信,这一AI将能帮助化学家更方便地设计有机化合物的合成路线。

文章及图片来源:https://spectrum.ieee.org/tech-talk/robotics/artificial-intelligence/artificial-intelligence-learns-chemical-reactions





 

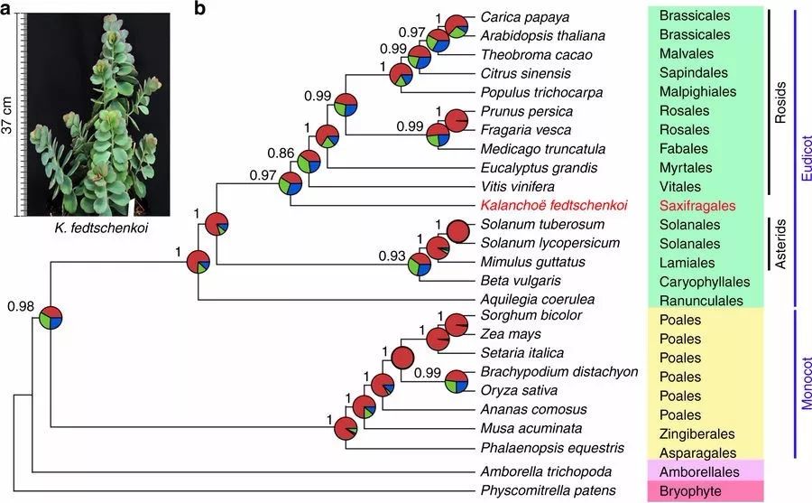
No.4 抗旱作物的新希望

水是生命之源,植物的生长自然也离不开它。但随着人口增长和城市化加快,水资源越来越稀缺,因此植物抗旱研究也日益重要。其中景天酸代谢机制(CAM)是提高植物水分利用率的重要机制,它是一种特化的光合作用,植物在夜间吸收二氧化碳进行光合作用,白天关闭气孔,从而减少水分散失,而一这机制在多数开花植物中独立进化。为了探究景天酸代谢机制如何在不同的植物中产生,研究人员完成了CAM植物玉吊钟全基因组的测序工作,发现了60个与CAM相关的基因存在趋同进化。他们希望通过对这些基因进一步研究,指导植物的生物工程,使其更能忍受干旱条件。相关研究发表在近日的Nature Communications杂志上。

文章与图片来源:https://www.genomeweb.com/scan/plant-tolerance





 

No.5 地球变灯笼?夜晚的地表正变得越来越亮

如果从夜半球的太空俯瞰地球,地面上会是一片死寂的黑色吗?事实并不是这样。近期,Science Advances杂志发表的研究显示,夜晚的地球正在变得越来越亮。德国地球科学研究中心等机构组成的科研团队利用卫星数据,对比分析了2012年以来地表的夜晚灯光图变化情况。结果说明,地球夜晚的光亮面积正以每年2.2%的速度不断增长。其中,不同国家的情况相比落差也很大。研究评比发现:夜晚地表最亮的国家是意大利、荷兰、美国等欧美国家,澳大利亚的夜晚光亮程度不升反降,而中国的总体光亮水平只有美国的一半。另外受战事影响,叙利亚与也门的地表光亮程度有所下降。

文章来源:http://advances.sciencemag.org/content/3/11/e1701528.full;图片来自Wikipedia。





 

No.6 浙江发现了人类最古老水利系统

当代中国的基建速度惊人。殊不知在五千年前,我们祖先的成就也非同凡响。近日,《美国科学院院刊》发表了中国考古团队对浙江良渚水利遗址的研究成果。研究揭示,新石器时代的良渚文明已经拥有了复杂的水利系统,由人造堤坝、水库、沟渠以及一些自然地势之便构成。据测算,这一水利遗址的规模极大,仅建造其中的大坝就需要3000余人连续工作8年才能完成,土方量超过288万立方米。测年结果显示,这些水利设施距今历史约5100年,可谓是世界上最早的水利系统之一。

文章及图片来源:http://www.pnas.org/content/early/2017/11/28/1710516114


制版编辑: 常春藤


本页刊发内容未经书面许可禁止转载及使用

公众号、报刊等转载请联系授权

copyright@zhishifenzi.com

欢迎转发至朋友圈


▼点击查看相关文章

非虚构写作|马丁之死|兰花进化谜团|天问专栏

青蒿素|可燃冰|P值争论|许晨阳|博士后|潘建伟

张毅|王晓东|张启发|崔维成|张锋|杨振宁|李佩

卢煜明|王小凡|吴文俊|袁钧瑛|张纯如|刘若川


知识分子
为更好的智趣生活
ID: The-Intellectual
投稿:zizaifenxiang@163.com
长按二维码,关注知识分子




▼▼▼点击“阅读原文”,立即报名上课!

登录查看更多
0

相关内容

【清华大学】低资源语言:回顾综述和未来的挑战,14页pdf
【ICMR2020】持续健康状态接口事件检索
专知会员服务
18+阅读 · 2020年4月18日
专知会员服务
29+阅读 · 2020年3月6日
【学科交叉】抗生素发现的深度学习方法
专知会员服务
25+阅读 · 2020年2月23日
单细胞ATAC-seq分析工具Scasat在细胞分类中的应用
中国生物技术网
4+阅读 · 2019年4月15日
量子计算、边缘计算、数据挖掘 前沿研究报告
人工智能学家
6+阅读 · 2019年3月16日
Question Generation by Transformers
Arxiv
5+阅读 · 2019年9月14日
Neural Arithmetic Logic Units
Arxiv
5+阅读 · 2018年8月1日
Arxiv
4+阅读 · 2018年6月1日
Arxiv
3+阅读 · 2018年5月28日
Arxiv
3+阅读 · 2018年3月28日
VIP会员
Top
微信扫码咨询专知VIP会员