选自 Sebastian Raschka 博客 转载机器之心编译

编辑:佳琪

这是作者 Sebastian Raschka 经过数百次实验得出的经验,值得一读。 增加数据量和模型的参数量是公认的提升神经网络性能最直接的方法。目前主流的大模型的参数量已扩展至千亿级别,「大模型」越来越大的趋势还将愈演愈烈。 这种趋势带来了多方面的算力挑战。想要微调参数量达千亿级别的大语言模型,不仅训练时间长,还需占用大量高性能的内存资源。 为了让大模型微调的成本「打下来」,微软的研究人员开发了低秩自适应(LoRA)技术。LoRA 的精妙之处在于,它相当于在原有大模型的基础上增加了一个可拆卸的插件,模型主体保持不变。LoRA 随插随用,轻巧方便。 对于高效微调出一个定制版的大语言模型来说,LoRA 是最为广泛运用的方法之一,同时也是最有效的方法之一。 如果你对开源 LLM 感兴趣,LoRA 是值得学习的基本技术,不容错过。 来自威斯康星大学麦迪逊分校的数据科学教授 Sebastian Raschka 也对 LoRA 进行了全方位探索。在机器学习领域探索多年,他非常热衷于拆解复杂的技术概念。在经历数百次实验后,Sebastian Raschka 总结出了使用 LoRA 微调大模型的经验,并发布在 Ahead of AI 杂志上。

在保留作者原意的基础上,机器之心对这篇文章进行了编译: 上个月,我分享了一篇有关 LoRA 实验的文章,主要基于我和同事在 Lightning AI 共同维护的开源 Lit-GPT 库,讨论了我从实验中得出的主要经验和教训。此外,我还将解答一些与 LoRA 技术相关的常见问题。如果你对于微调定制化的大语言模型感兴趣,我希望这些见解能够帮助你快速起步。 简而言之,我在这篇文章中讨论的主要要点包含:

  1. 虽然 LLM 训练(或者说在 GPU 上训练出的所有模型)有着不可避免的随机性,但多 lun 训练的结果仍非常一致。
  2. 如果受 GPU 内存的限制,QLoRA 提供了一种高性价比的折衷方案。它以运行时间增长 39% 的代价,节省了 33% 的内存。
  3. 在微调 LLM 时,优化器的选择不是影响结果的主要因素。无论是 AdamW、具有调度器 scheduler 的 SGD ,还是具有 scheduler 的 AdamW,对结果的影响都微乎其微。
  4. 虽然 Adam 经常被认为是需要大量内存的优化器,因为它为每个模型参数引入了两个新参数,但这并不会显著影响 LLM 的峰值内存需求。这是因为大部分内存将被分配用于大型矩阵的乘法,而不是用来保留额外的参数。
  5. 对于静态数据集,像多轮训练中多次迭代可能效果不佳。这通常会导致过拟和,使训练结果恶化。
  6. 如果要结合 LoRA,确保它在所有层上应用,而不仅仅是 Key 和 Value 矩阵中,这样才能最大限度地提升模型的性能。
  7. 调整 LoRA rank 和选择合适的 α 值至关重要。提供一个小技巧,试试把 α 值设置成 rank 值的两倍。
  8. 14GB RAM 的单个 GPU 能够在几个小时内高效地微调参数规模达 70 亿的大模型。对于静态数据集,想要让 LLM 强化成「全能选手」,在所有基线任务中都表现优异是不可能完成的。想要解决这个问题需要多样化的数据源,或者使用 LoRA 以外的技术。

另外,我将回答与 LoRA 有关的十个常见问题。 如果读者有兴趣,我会再写一篇对 LoRA 更全面的介绍,包含从头开始实现 LoRA 的详细代码。今天本篇文章主要分享的是 LoRA 使用中的关键问题。在正式开始之前,我们先来补充一点基础知识。 LoRA 简介

由于 GPU 内存的限制,在训练过程中更新模型权重成本高昂。 例如,假设我们有一个 7B 参数的语言模型,用一个权重矩阵 W 表示。在反向传播期间,模型需要学习一个 ΔW 矩阵,旨在更新原始权重,让损失函数值最小。 权重更新如下:W_updated = W + ΔW。 如果权重矩阵 W 包含 7B 个参数,则权重更新矩阵 ΔW 也包含 7B 个参数,计算矩阵 ΔW 非常耗费计算和内存。 由 Edward Hu 等人提出的 LoRA 将权重变化的部分 ΔW 分解为低秩表示。确切地说,它不需要显示计算 ΔW。相反,LoRA 在训练期间学习 ΔW 的分解表示,如下图所示,这就是 LoRA 节省计算资源的奥秘。

如上所示,ΔW 的分解意味着我们需要用两个较小的 LoRA 矩阵 A 和 B 来表示较大的矩阵 ΔW。如果 A 的行数与 ΔW 相同,B 的列数与 ΔW 相同,我们可以将以上的分解记为 ΔW = AB。(AB 是矩阵 A 和 B 之间的矩阵乘法结果。) 这种方法节省了多少内存呢?还需要取决于秩 r,秩 r 是一个超参数。例如,如果 ΔW 有 10,000 行和 20,000 列,则需存储 200,000,000 个参数。如果我们选择 r=8 的 A 和 B,则 A 有 10,000 行和 8 列,B 有 8 行和 20,000 列,即 10,000×8 + 8×20,000 = 240,000 个参数,比 200,000,000 个参数少约 830 倍。 当然,A 和 B 无法捕捉到 ΔW 涵盖的所有信息,但这是 LoRA 的设计所决定的。在使用 LoRA 时,我们假设模型 W 是一个具有全秩的大矩阵,以收集预训练数据集中的所有知识。当我们微调 LLM 时,不需要更新所有权重,只需要更新比 ΔW 更少的权重来捕捉核心信息,低秩更新就是这么通过 AB 矩阵实现的。 LoRA 的一致性

虽然 LLM,或者说在 GPU 上被训练的模型的随机性不可避免,但是采用 LoRA 进行多次实验,LLM 最终的基准结果在不同测试集中都表现出了惊人的一致性。对于进行其他比较研究,这是一个很好的基础。

请注意,这些结果是在默认设置下,使用较小的值 r=8 获得的。实验细节可以在我的另一篇文章中找到。 文章链接:https://lightning.ai/pages/community/lora-insights/ QLoRA 计算 - 内存权衡

QLoRA 是由 Tim Dettmers 等人提出的量化 LoRA 的缩写。QLoRA 是一种在微调过程中进一步减少内存占用的技术。在反向传播过程中,QLoRA 将预训练的权重量化为 4-bit,并使用分页优化器来处理内存峰值。 我发现使用 LoRA 时可以节省 33% 的 GPU 内存。然而,由于 QLoRA 中预训练模型权重的额外量化和去量化,训练时间增加了 39%。 默认 LoRA 具有 16 bit 浮点精度:

  • 训练时长:1.85 小时
  • 内存占用:21.33GB

具有 4 位正常浮点数的 QLoRA

  • 训练时长为:2.79h
  • 内存占用为:14.18GB

此外,我发现模型的性能几乎不受影响,这说明 QLoRA 可以作为 LoRA 训练的替代方案,更进一步解决常见 GPU 内存瓶颈问题。

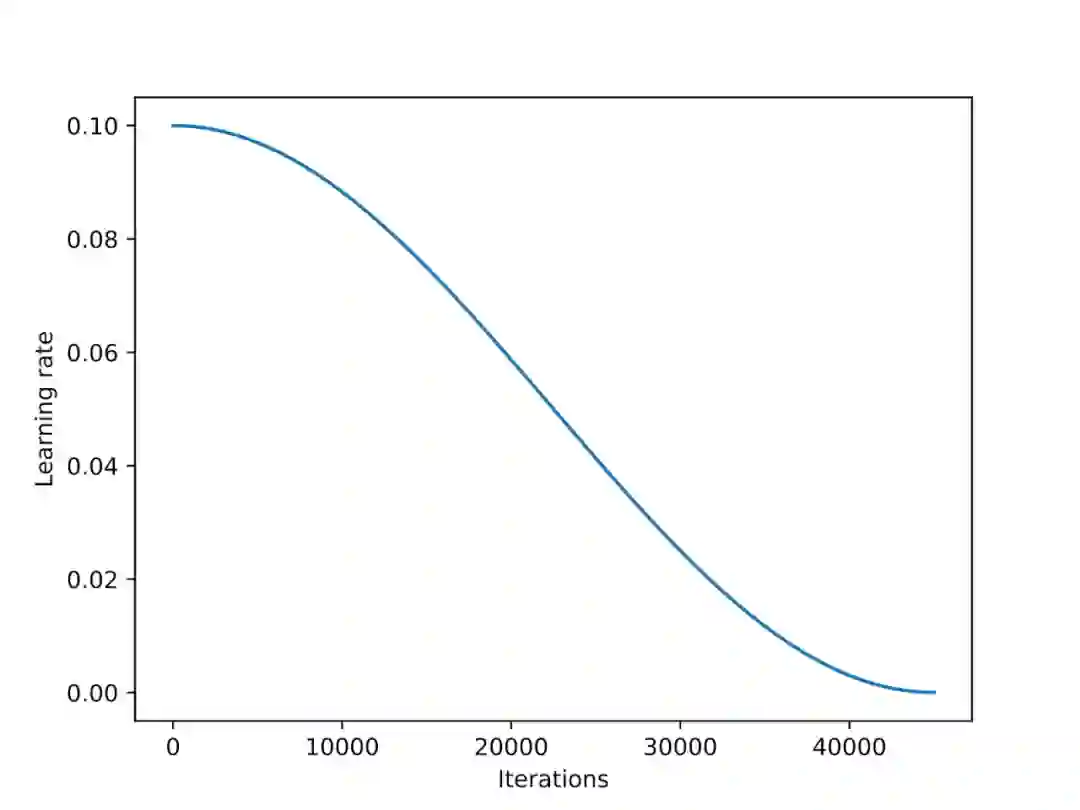
学习率调度器

学习率调度器会在整个训练过程中降低学习率,从而优化模型的收敛程度,避免 loss 值过大。 余弦退火(Cosine annealing)是一种遵循余弦曲线调整学习率的调度器。它以较高的学习率作为起点,然后平滑下降,以类似余弦的模式逐渐接近 0。一种常见的余弦退火变体是半周期变体,在训练过程中只完成半个余弦周期,如下图所示。

在实验中,我在 LoRA 微调脚本中添加了一个余弦退火调度器,它显著地提高了 SGD 的性能。但是它对 Adam 和 AdamW 优化器的增益较小,添加之后几乎没有什么变化。

在下一节中,将讨论 SGD 相对于 Adam 的潜在优势。 Adam vs SGD Adam 和 AdamW 优化器在深度学习中很受欢迎。如果我们正在训练一个 7B 参数的模型,那使用 Adam 就能够在训练的过程中跟踪额外的 14B 参数,相当于在其他条件不变的情况下,模型的参数量翻了一番。 SGD 不能在训练过程中跟踪附加的参数,所以相比于 Adam,SGD 在峰值内存方面有什么优势呢? 在我的实验中,使用 AdamW 和 LoRA(默认设置 r=8)训练一个 7B 参数的 Llama 2 模型需要 14.18 GB 的 GPU 内存。用 SGD 训练同一模型需要 14.15 GB 的 GPU 内存。相比于 AdamW,SGD 只节省了 0.03 GB 的内存,作用微乎其微。 为什么只节省了这么一点内存呢?这是因为使用 LoRA 时,LoRA 已经大大降低了模型的参数量。例如,如果 r=8,在 7B 的 Llama 2 模型的所有 6,738,415,616 个参数,只有 4,194,304 个可训练的 LoRA 参数。 只看数字,4,194,304 个参数可能还是很多,但是其实这么多参数仅占用 4,194,304 × 2 × 16 位 = 134.22 兆位 = 16.78 兆字节。(我们观察到了存在 0.03 Gb = 30 Mb 的差异,这是由于在存储和复制优化器状态时,存在额外的开销。) 2 代表 Adam 存储的额外参数的数量,而 16 位指的是模型权重的默认精度。

如果我们把 LoRA 矩阵的 r 从 8 拓展到 256,那么 SGD 相比 AdamW 的优势就会显现:

  • 使用 AdamW 将占用内存 17.86 GB
  • 使用 SGD 将占用 14.46 GB

因此,当矩阵规模扩大时,SGD 节省出的内存将发挥重要作用。由于 SGD 不需要存储额外的优化器参数,因此在处理大模型时,SGD 相比 Adam 等其他优化器可以节省更多的内存。这对于内存有限的训练任务来说是非常重要的优势。 迭代训练

在传统的深度学习中,我们经常对训练集进行多次迭代,每次迭代称为一个 epoch。例如,在训练卷积神经网络时,通常会运行数百个 epoch。那么,多轮迭代训练对于指令微调也有效果吗? 答案是否定的,当我将数据量为 50k 的 Alpaca 示例指令微调数据集的迭代次数增加一倍,模型的性能下降了。

因此,我得出的结论是,多轮迭代可能不利于指令微调。我在 1k 的示例 LIMA 指令微调集中也观察到了同样的状况。模型性能的下降可能是由过拟合造成的,具体原因仍需进一步探索。 在更多层中使用 LoRA

下表显示了 LoRA 仅对选定矩阵(即每个 Transformer 中的 Key 和 Value 矩阵)起效的实验。此外,我们还可以在查询权重矩阵、投影层、多头注意力模块之间的其他线性层以及输出层启用 LoRA。

如果我们在这些附加层上加入 LoRA,那么对于 7B 的 Llama 2 模型,可训练参数的数量将从 4,194,304 增加到 20,277,248,增加五倍。在更多层应用 LoRA,能够显著提高模型性能,但也对内存空间的需求量更高。 此外,我只对(1)仅启用查询和权重矩阵的 LoRA,(2)启用所有层的 LoRA,这两种设置进行了探索,在更多层的组合中使用 LoRA 会产生何种效果,值得深入研究。如果能知道在投影层使用 LoRA 对训练结果是否有益,那么我们就可以更好地优化模型,并提高其性能。

平衡 LoRA 超参数:R 和 Alpha

正如提出 LoRA 的论文中所述,LoRA 引入了一个额外的扩展系数。这个系数用于在前向传播过程中将 LoRA 权重应用于预训练之中。扩展涉及之前讨论过的秩参数 r,以及另一个超参数 α(alpha),其应用如下:

正如上图中的公式所示,LoRA 权重的值越大,影响就越大。 在之前的实验中,我采用的参数是 r=8,alpha=16,这导致了 2 倍的扩展。在用 LoRA 为大模型减重时,将 alpha 设置为 r 的两倍是一种常见的经验法则。但我很好奇这条规则对于较大的 r 值是否仍然适用。

我还尝试了 r=32, r=64, r=128, and r=512,但为了清晰起见省略了此过程,不过 r=256 时,的确效果最佳。事实上,选择 alpha=2r 确实提供了最优结果。 在单个 GPU 上训练 7B 参数模型

LoRA 允许我们在单个 GPU 上微调 7B 参数规模的大语言模型。在这个特定情况下,采用最佳设置过的 QLoRA(r=256,alpha=512),使用 AdamW 优化器处理 17.86 GB(50k 训练样例)的数据在 A100 上大约需要 3 个小时(此处为 Alpaca 数据集)。

在本文的其余部分中,我将回答你可能遇到的其他问题。 10 个问题

Q1: 数据集有多重要?

数据集至关重要。我使用的是包含 50k 训练示例的 Alpaca 数据集。我选择 Alpaca 是因为它非常流行。由于本文篇幅已经很长,所以在更多数据集上的测试结果本文暂不讨论。 Alpaca 是一个合成数据集,按照如今的标准,它可以已经有点落伍了。数据质量非常关键。例如,在六月份,我在一篇文章中讨论了 LIMA 数据集,这是一个仅由一千个示例组成的精选数据集。 文章链接:https://magazine.sebastianraschka.com/p/ahead-of-ai-9-llm-tuning-and-dataset 正如提出 LIMA 的论文的标题所说:对于对齐来说,少即是多,虽然 LIMA 的数据量少于 Alpaca,但根据 LIMA 微调出的 65B Llama 模型优于 Alpaca 的结果。采用同样的配置 (r=256, alpha=512) ,在 LIMA 上,我获得了与数据量级是其 50 倍大的 Alpaca 类似的模型表现。 Q2:LoRA 是否适用于域自适应?

对于这个问题,我目前还没有一个明确的答案。根据经验,知识通常是从预训练数据集中提取的。通常情况下,语言模型通常会从预训练数据集中吸收知识,而指令微调的作用主要是帮助 LLM 更好地遵循指令。 既然算力紧张是限制大语言模型训练的关键因素,LoRA 也可以被用于在特定领域的专用数据集,进一步预训练现有的预训练 LLM。 另外,值得注意的是,我的实验中包括两个算术基准测试。在这两个基准测试中,使用 LoRA 进行微调的模型表现明显比预训练的基础模型差。我推测这是由于 Alpaca 数据集没有缺少相应的算术示例,导致模型「忘记了」算术知识。我们还需要进一步的研究来确定模型是「忘记」了算术知识,还是它对相应指令停止了响应。然而,在这里可以得出一条结论:「在微调 LLM 时,让数据集包含我们所关心的每个任务的示例是一个好主意。」 Q3: 如何确定最佳 r 值?

对于这个问题,目前我还没有比较好的解决方法。最佳 r 值的确定,需要根据每个 LLM 和每个数据集的具体情况,具体问题具体分析。我推测 r 值过大将导致过拟和,而 r 值过小,模型可能无法捕捉数据集中多样化的任务。我怀疑数据集中的任务类型越多,所需 r 值就越大。例如,如果我仅需要模型执行基本的两位数算术运算,那么一个很小的 r 值可能就已经满足需要了。然而,这只是我的假设,需要进一步的研究来验证。 Q4:LoRA 是否需要为所有层启用?

我只对(1)仅启用查询和权重矩阵的 LoRA,(2)启用所有层的 LoRA,这两种设置进行了探索。在更多层的组合中使用 LoRA 会产生何种效果,值得深入研究。如果能知道在投影层使用 LoRA 对训练结果是否有益,那么我们就可以更好地优化模型,并提高其性能。 如果我们考虑各种设置 (lora_query, lora_key, lora_value, lora_projection, lora_mlp, lora_head),就有 64 种组合可供探索。 Q5: 如何避免过拟和?

一般来说,较大的 r 更可能导致过拟合,因为 r 决定着可训练参数的数量。如果模型存在过拟合问题,首先要考虑降低 r 值或增加数据集大小。此外,可以尝试增加 AdamW 或 SGD 优化器的权重衰减率,或者增加 LoRA 层的 dropout 值。 我在实验中没有探索过 LoRA 的 dropout 参数(我使用了 0.05 的固定 dropout 率),LoRA 的 dropout 参数也是一个有研究价值的问题。 Q6: 还有其他优化器作为选择吗?

今年五月发布的 Sophia 值得尝试,Sophia 是一种用于语言模型预训练的可拓展的随机二阶优化器。根据以下这篇论文:《Sophia: A Scalable Stochastic Second-order Optimizer for Language Model Pre-training》,与 Adam 相比,Sophia 的速度快两倍,还能获得更优的性能。简而言之,Sophia 和 Adam 一样,都通过梯度曲率而不是梯度方差来实现归一化。 论文链接:https://arxiv.org/abs/2305.14342 Q7: 还有影响内存使用的其他因素吗?

除了精度和量化设置、模型大小、batch size 和可训练 LoRA 参数数量之外,数据集也会影响内存使用。 Llama 2 的 块大小为 4048 个 token,这代表着 Llama 可以一次处理包含 4048 个 token 的序列。如果对后来的 token 加上掩码,训练序列就将变短,可以节省大量的内存。例如 Alpaca 数据集相对较小,最长的序列长度为 1304 个 token。 当我尝试使用最长序列长度达 2048 个 token 的其他数据集时,内存使用量会从 17.86 GB 飙升至 26.96 GB。 Q8:与全微调、RLHF 相比,LoRA 有哪些优势?

我没有进行 RLHF 实验,但我尝试了全微调。全微调至少需要 2 个 GPU,每个 GPU 占用 36.66 GB,花费了 3.5 个小时才完成微调。然而,基线测试结果不好,可能是过拟合或次超优参数导致的。 Q9:LoRA 的权重可以组合吗?

答案是肯定的。在训练期间,我们将 LoRA 权重和预训练权重分开,并在每次前向传播时加入。 假设在现实世界中,存在一个具有多组 LoRA 权重的应用程序,每组权重对应着一个应用的用户,那么单独储存这些权重,用来节省磁盘空间是很有意义的。同时,在训练后也可以合并预训练权重与 LoRA 权重,以创建一个单一模型。这样,我们就不必在每次前向传递中应用 LoRA 权重。

        weight += (lora_B @ lora_A) * scaling

我们可以采用如上所示的方法更新权重,并保存合并的权重。 同样,我们可以继续添加很多个 LoRA 权重集:

        weight += (lora_B_set1 @ lora_A_set1) * scaling_set1`weight += (lora_B_set2 @ lora_A_set2) * scaling_set2``weight += (lora_B_set3 @ lora_A_set3) * scaling_set3``...`

我还没有做实验来评估这种方法,但通过 Lit-GPT 中提供的 scripts/merge_lora.py 脚本已经可以实现。 脚本链接:https://github.com/Lightning-AI/lit-gpt/blob/main/scripts/merge_lora.py Q10:逐层最优秩自适应表现如何?

为了简单起见,在深度神经网络中我们通常将为每层设置相同的学习率。学习率是我们需要优化的超参数,更进一步,我们可以为每一层选择不同的学习率(在 PyTorch 中,这不是非常复杂的事)。 然而在实践中很少这样做,因为这种方法增加了额外的成本,并且在深度神经网络中还有很多其他参数可调。类似于为不同层选择不同的学习率,我们也可以为不同层选择不同的 LoRA r 值。我还没有动手尝试,但有一篇详细介绍这种方法的文献:《LLM Optimization: Layer-wise Optimal Rank Adaptation (LORA)》。理论上,这种方法听起来很有希望,为优化超参数提供了大量的拓展空间。 论文链接:https://medium.com/@tom_21755/llm-optimization-layer-wise-optimal-rank-adaptation-lora-1444dfbc8e6a 原文链接:https://magazine.sebastianraschka.com/p/practical-tips-for-finetuning-llms?continueFlag=0c2e38ff6893fba31f1492d815bf928b

成为VIP会员查看完整内容
79

相关内容

144页ppt!《Transformers》全面讲解,附视频
专知会员服务
117+阅读 · 2023年1月1日
开课了!CMU《多模态机器学习》2022课程,附课件与视频
专知会员服务
155+阅读 · 2022年2月1日
一网打尽!100+深度学习模型TensorFlow与Pytorch代码实现集合
3分钟看懂史上最强NLP模型BERT
新智元
23+阅读 · 2019年2月27日
NLP预训练模型大集合!
机器之心
21+阅读 · 2018年12月28日
资源 | 机器学习必知的15大框架,欢迎补充!
数据分析
19+阅读 · 2018年9月11日
手把手教你用Python实现自动特征工程
量子位
12+阅读 · 2018年9月3日
【干货】深入理解变分自编码器
专知
21+阅读 · 2018年3月22日
从基础概念到实现,小白如何快速入门PyTorch
机器之心
13+阅读 · 2018年2月26日
国家自然科学基金
1+阅读 · 2015年12月31日
国家自然科学基金
1+阅读 · 2015年12月31日
国家自然科学基金
3+阅读 · 2015年12月31日
国家自然科学基金
2+阅读 · 2015年12月31日
国家自然科学基金
3+阅读 · 2014年12月31日
国家自然科学基金
6+阅读 · 2014年12月31日
国家自然科学基金
8+阅读 · 2014年12月31日
国家自然科学基金
5+阅读 · 2014年12月31日
国家自然科学基金
1+阅读 · 2014年12月31日
国家自然科学基金
0+阅读 · 2014年12月31日
Arxiv
174+阅读 · 2023年4月20日
A Survey of Large Language Models
Arxiv
491+阅读 · 2023年3月31日
Arxiv
81+阅读 · 2023年3月26日
Arxiv
177+阅读 · 2023年3月24日
Arxiv
25+阅读 · 2023年3月17日
VIP会员
相关资讯
3分钟看懂史上最强NLP模型BERT
新智元
23+阅读 · 2019年2月27日
NLP预训练模型大集合!
机器之心
21+阅读 · 2018年12月28日
资源 | 机器学习必知的15大框架,欢迎补充!
数据分析
19+阅读 · 2018年9月11日
手把手教你用Python实现自动特征工程
量子位
12+阅读 · 2018年9月3日
【干货】深入理解变分自编码器
专知
21+阅读 · 2018年3月22日
从基础概念到实现,小白如何快速入门PyTorch
机器之心
13+阅读 · 2018年2月26日
相关基金
国家自然科学基金
1+阅读 · 2015年12月31日
国家自然科学基金
1+阅读 · 2015年12月31日
国家自然科学基金
3+阅读 · 2015年12月31日
国家自然科学基金
2+阅读 · 2015年12月31日
国家自然科学基金
3+阅读 · 2014年12月31日
国家自然科学基金
6+阅读 · 2014年12月31日
国家自然科学基金
8+阅读 · 2014年12月31日
国家自然科学基金
5+阅读 · 2014年12月31日
国家自然科学基金
1+阅读 · 2014年12月31日
国家自然科学基金
0+阅读 · 2014年12月31日
微信扫码咨询专知VIP会员