近来,持续图学习在非静态环境下处理多样的图结构数据任务中被越来越多地采用。尽管其学习能力充满希望,当前关于持续图学习的研究主要集中在缓解灾难性遗忘问题,而忽视了持续性能改进。为了弥补这一差距,本文旨在提供一个关于持续图学习最近努力的全面综述。具体而言,我们从克服灾难性遗忘的角度引入了一个新的持续图学习分类法。此外,我们系统地分析了在持续提高性能中应用这些持续图学习方法的挑战,然后讨论可能的解决方案。最后,我们提出了与持续图学习发展相关的开放问题和未来方向,并讨论它们如何影响持续性能改进。随着深度学习在生活各领域的成功应用,社区开始渴望更强大的通用人工智能。尽管具有前景的潜力,基于神经网络的持续学习面临着一个严重的遗忘问题:在新任务上的学习通常会导致旧任务上性能的急剧下降,这被称为灾难性遗忘(CF)[95]。持续学习(CL)[46, 122] 被认为是克服这一挑战的有希望的方式。CL 被视为智能代理逐步获取、更新、积累并利用知识以持续改善其在任务上性能的学习能力[46]。为了缓解灾难性遗忘问题,已经提出了许多CL策略,包括重放方法、正则化方法和参数隔离方法[27]。这些策略在智能代理的可塑性和稳定性之间寻找平衡,并减轻了灾难性遗忘的问题。然而,当前的CL仅考虑单个数据样本,并忽略了它们之间普遍存在的联系。此外,克服CF仅代表着实现持续性能改进(CPI)的一条必不可少的路径,而不是CL的终点。图,也称为网络,是一种描述和分析具有交互作用实体的通用数据表示。图已被广泛采用于模拟不同应用中不同类型的关系,从生物分子到社会网络。一方面,许多数据自然以图的形式存在,如引文网络、社交网络和交易网络。另一方面,即使那些看似未连接的数据也可以人为地构建成图,如文本中的依赖图、图像中的特征图和代码中的调用图。最近,图学习已成为AI和机器学习中一个有前景的领域,由于其在学习实体间错综复杂的关系及相应的网络结构方面的优势。

然而,图学习也受到了灾难性遗忘现象的困扰。将持续学习与图学习整合显然也是缓解灾难性遗忘的流行解决方案。持续图学习(CGL)的整合称为持续图学习。尽管CGL具有潜力,但由于欧几里得数据与图之间的结构差异,一般CL与CGL之间存在显著或复杂的差异,包括模型、任务设置和方法。此外,CL和CGL主要关注克服灾难性遗忘,而忽视了持续性能改进。尽管关于CGL的研究数量在增加,但关于CGL的综述很少。为了弥补这一差距,本文旨在提供一个关于CGL研究努力的全面综述,特别是讨论CGL方法如何实现持续性能改进。本综述与现有综述的不同之处。由于CGL与持续学习和图学习高度相关,两个领域都有许多综述。表1将相关综述归类为CL、图学习和CGL。特别是,关于持续学习的综述大多关注(i)特定领域,如自然语言处理(NLP)[11]、计算机视觉(CV)[97]、机器人学[71]和自主系统[109];(ii)特定任务,如分类[27, 88];以及(iii)模型,如神经网络[8, 46, 93]。然而,它们都只从孤立的角度而非综合角度考虑数据。此外,它们过分强调缓解灾难性遗忘,而忽视了持续性能改进,这是持续学习的最终目标。关于图学习的综述主要关注特定技术,包括图表示学习[12, 24, 43, 48, 49]、图神经网络[138, 170]和图深度学习[9, 41, 164]。此外,这些研究大多数通常考虑样本级别的连接数据,而忽略了特征级别和任务级别的连接。另外,它们只关注静态图而忽略了在动态图上的持续学习。尽管有几项综述考虑了图的动态性质,包括动态图学习[171]、动态图表示学习[10, 62, 145]和动态图神经网络[116],它们主要考虑模型是否适应新数据,而忽略了灾难性遗忘问题,从而完全排除了CL。据我们所知,只有两篇综述全面整合了持续学习和图学习。特别是,[35] 回顾了CGL的研究进展、潜在应用和挑战,而 [154] 则分类了克服CGL中灾难性遗忘的方法。尽管它们明确考虑了持续学习中数据之间的联系并专注于CGL,但它们没有构建一个全面的视角,并且未能彻底阐述CL和CGL之间的关系和差异。此外,它们主要关注缓解灾难性遗忘,而忽略了持续性能改进。

贡献。本综述总结了CGL领域的最新研究,并讨论了当前方法是否以及如何实现持续性能改进。具体来说,我们的主要贡献如下所述:

  • 一个新的分类法:我们提供了一个新的分类法来总结克服CGL中灾难性遗忘的方法。具体来说,从如何实现持续性能改进的角度引入了四个组别(见图1)。
  • 一个全面的综述:对于每一类方法,我们讨论了克服灾难性遗忘的动机和主要挑战。此外,我们进一步讨论了当前方法如何实现持续性能改进。据我们所知,这是第一次对持续性能改进进行探讨。
  • 未来方向:专注于持续性能改进,我们进一步提出了一些与持续图学习相关的开放问题,并讨论了它们如何影响持续性能改进以及相应的未来方向。

图1展示了本文的组织结构。第2节介绍了CL和图学习的基础知识。第3节提出了CGL的概述,包括形式化、动机以及克服灾难性遗忘的CGL方法的新分类法。具体来说,它从特定维度比较了与CGL相关的领域。第4至第7节根据提出的分类法总结了CGL的最近进展。在每一个类别中,都调查了主要挑战及其相应的解决方案。此外,还从知识增强和优化控制的角度讨论了这些方法如何实现持续性能改进。第8节总结了现有CLG研究中使用的实际应用和数据集。此后,第9节讨论了开放问题和未来方向。最后,第10节总结了本文。

持续图学习分类法持续图学习本质上是持续学习的一个子领域,因此,持续图学习的目标与常规持续学习相同:通过增量学习实现模型的持续性能改进。然而,由于图中节点之间的相互依赖性,持续图学习在方法上比常规持续学习更为复杂和多样化。因此,我们提出了当前持续图学习方法的一个新分类法,该分类法分为四个类别:基于重放的方法、基于正则化的方法、基于架构的方法和基于表示的方法,如图3所示。所提出的分类法主要关注那些明确声称能够克服灾难性遗忘的方法,因为当前的工作很少涉及持续性能改进。然而,我们从知识的角度讨论了灾难性遗忘的根本原因和持续性能改进的关键,并进一步讨论这些方法是否以及如何实现持续性能改进。从知识的角度看,灾难性遗忘的根本原因是新知识对现有知识的覆盖。假设某一时期的知识是有限的,并且可以在持续学习的设置中学到,那么持续学习的目标就是学习所有知识并在特定任务上实现持续性能改进。基于这种考虑,持续性能改进等同于持续获取新知识或对现有知识的补充。这通常可以通过两种方式实现:知识增强和优化控制。知识增强指的是后续任务的知识可以增强先前任务的知识。例如,人们在低年级学习四则运算,并使用它们来解决现实世界中的问题。然而,他们不使用变量来代表数字,因此在理解对象之间的数量关系时容易犯错。在他们高年级学习变量和方程式后,他们将使用变量方程来理解和建模对象之间的数量关系,这给他们犯错的机会更少。在这个例子中,变量和方程是对基本四则运算的增强。知识增强可以通过学习正样本或负样本来实现。优化控制指的是控制学习过程。如果学习过程可以用完成度来量化,完全学习肯定优于不完全学习。类比地,那些在课堂上认真听讲并完成所有作业的学生通常会比那些在课堂上分心并留下空白作业的学生表现得更好。在本文中,我们遵循上述考虑来讨论和分析当前持续图学习方法是否以及如何实现持续性能改进。

基于重放的方法利用从先前任务中学到的知识,与当前数据一起进行联合训练,以避免在学习新任务时发生灾难性遗忘。基于重放方法的关键是获取从先前任务中学到的知识,这通常通过抽样或生成模型来获得。图4总结了基于重放的方法。

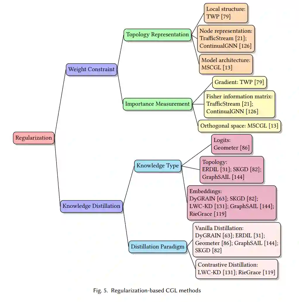
基于正则化的方法通过显式考虑拓扑结构并向损失函数添加相应的正则化项来平衡旧任务和新任务的学习,以此来规范梯度方向,从而限制对先前任务至关重要的参数的剧烈变化,以克服灾难性遗忘。正则化项通常有两种方式:约束和蒸馏。图5总结了基于正则化的方法。

基于架构的方法通过特定架构为任务分配任务特定的参数或网络(部分共享或不共享),以避免任务之间的干扰。这些架构可以是固定的或动态的,如图6所示。

由于节点之间的相互依赖性以及任务间边缘的存在,新的增量图将会影响先前的图,而且先前任务的知识也可以传递给后续任务。这种知识难以显式地纳入持续图学习,但可以隐式地编码在节点嵌入中,我们将此称为基于表示的方法。其基本原理是,现有的节点嵌入已经包含了下游任务所需的所有必要信息,而通过这种方法获得的嵌入等同于弱化的联合训练。一般来说,基于表示的方法可以总结为分离和传输,如图7所示。

结论 由于图在现实世界中的普遍存在和动态性质,由图神经网络(GNNs)代表的图模型已在各个领域得到广泛应用。持续图学习是一种新兴的学习范式,旨在持续学习设置中进行图学习任务,并实现持续性能改进。在这篇综述中,我们提供了对持续图学习近期研究的全面回顾。我们提出了一种新的分类法,用于总结克服灾难性遗忘的持续图学习方法。此外,对于每个类别,我们简要阐明了关键问题,详细描述了当前研究中的相应实践,并讨论了实现持续性能改进的可能解决方案。进一步地,我们还提出了一些与持续性能改进相关的开放问题,并建议了相应的有前景的研究方向。我们希望这篇综述能帮助读者理解持续图学习的最近进展,并对这个有前景的领域的未来发展提供一些启示。

成为VIP会员查看完整内容
44

相关内容

持续学习(continuallearning,CL) 是 模 拟 大 脑 学 习 的 过 程,按 照 一 定 的 顺 序 对 连 续 非 独 立 同 分 布 的 (independentlyandidenticallydistributed,IID)流数据进行学习,进而根据任务的执行结果对模型进行 增量式更新.持续学习的意义在于高效地转化和利用已经学过的知识来完成新任务的学习,并且能够极 大程度地降低遗忘带来的问题.连续学习研究对智能计算系统自适应地适应环境改变具有重要的意义
长视频生成的综述:挑战、方法与前景
专知会员服务
47+阅读 · 2024年3月26日
《图简化(Graph Reduction)》最新综述
专知会员服务
30+阅读 · 2024年2月10日
《3D神经风格化进展》综述
专知会员服务
28+阅读 · 2023年12月24日
《元学习与持续学习》最新综述
专知会员服务
71+阅读 · 2023年11月19日
《基于图像的虚拟试穿》综述
专知会员服务
22+阅读 · 2023年11月10日
《大型语言模型归因》综述
专知会员服务
75+阅读 · 2023年11月8日
《元强化学习》最新,70页ppt
专知会员服务
83+阅读 · 2022年9月16日
深度学习视频中多目标跟踪:论文综述
专知会员服务
94+阅读 · 2019年10月13日
最新《强化学习导论》教程,32页pdf
专知
4+阅读 · 2023年4月5日
【2022新书】深度学习归一化技术,117页pdf
专知
29+阅读 · 2022年11月25日
基于模型的强化学习综述
专知
42+阅读 · 2022年7月13日
基于深度学习的数据融合方法研究综述
专知
36+阅读 · 2020年12月10日
深度多模态表示学习综述论文,22页pdf
专知
33+阅读 · 2020年6月21日
初学者系列:Deep FM详解
专知
109+阅读 · 2019年8月26日
深度学习时代的图模型,清华发文综述图网络
GAN生成式对抗网络
13+阅读 · 2018年12月23日
深度强化学习简介
专知
30+阅读 · 2018年12月3日
国家自然科学基金
9+阅读 · 2017年12月31日
国家自然科学基金
8+阅读 · 2015年12月31日
国家自然科学基金
0+阅读 · 2015年12月31日
国家自然科学基金
23+阅读 · 2015年12月31日
国家自然科学基金
2+阅读 · 2015年12月31日
国家自然科学基金
46+阅读 · 2015年12月31日
国家自然科学基金
5+阅读 · 2015年12月31日
国家自然科学基金
6+阅读 · 2014年12月31日
国家自然科学基金
5+阅读 · 2014年12月31日
国家自然科学基金
1+阅读 · 2014年12月31日
Arxiv
174+阅读 · 2023年4月20日
A Survey of Large Language Models
Arxiv
492+阅读 · 2023年3月31日
Arxiv
81+阅读 · 2023年3月26日
Arxiv
177+阅读 · 2023年3月24日
Arxiv
25+阅读 · 2023年3月17日
VIP会员
相关VIP内容
长视频生成的综述:挑战、方法与前景
专知会员服务
47+阅读 · 2024年3月26日
《图简化(Graph Reduction)》最新综述
专知会员服务
30+阅读 · 2024年2月10日
《3D神经风格化进展》综述
专知会员服务
28+阅读 · 2023年12月24日
《元学习与持续学习》最新综述
专知会员服务
71+阅读 · 2023年11月19日
《基于图像的虚拟试穿》综述
专知会员服务
22+阅读 · 2023年11月10日
《大型语言模型归因》综述
专知会员服务
75+阅读 · 2023年11月8日
《元强化学习》最新,70页ppt
专知会员服务
83+阅读 · 2022年9月16日
深度学习视频中多目标跟踪:论文综述
专知会员服务
94+阅读 · 2019年10月13日
相关资讯
最新《强化学习导论》教程,32页pdf
专知
4+阅读 · 2023年4月5日
【2022新书】深度学习归一化技术,117页pdf
专知
29+阅读 · 2022年11月25日
基于模型的强化学习综述
专知
42+阅读 · 2022年7月13日
基于深度学习的数据融合方法研究综述
专知
36+阅读 · 2020年12月10日
深度多模态表示学习综述论文,22页pdf
专知
33+阅读 · 2020年6月21日
初学者系列:Deep FM详解
专知
109+阅读 · 2019年8月26日
深度学习时代的图模型,清华发文综述图网络
GAN生成式对抗网络
13+阅读 · 2018年12月23日
深度强化学习简介
专知
30+阅读 · 2018年12月3日
相关基金
国家自然科学基金
9+阅读 · 2017年12月31日
国家自然科学基金
8+阅读 · 2015年12月31日
国家自然科学基金
0+阅读 · 2015年12月31日
国家自然科学基金
23+阅读 · 2015年12月31日
国家自然科学基金
2+阅读 · 2015年12月31日
国家自然科学基金
46+阅读 · 2015年12月31日
国家自然科学基金
5+阅读 · 2015年12月31日
国家自然科学基金
6+阅读 · 2014年12月31日
国家自然科学基金
5+阅读 · 2014年12月31日
国家自然科学基金
1+阅读 · 2014年12月31日
微信扫码咨询专知VIP会员