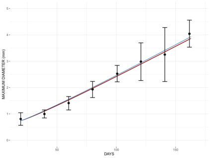
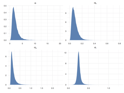
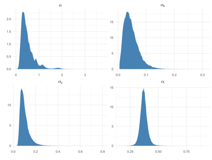
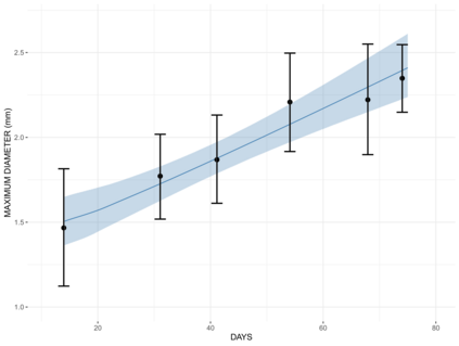
From a systems biology perspective the majority of cancer models, although interesting and providing a qualitative explanation of some problems, have a major disadvantage in that they usually miss a genuine connection with experimental data. Having this in mind, in this paper, we aim at contributing to the improvement of many cancer models which contain a proliferation term. To this end, we propose a new non-local model of cell proliferation. We select data which are suitable to perform a Bayesian inference for unknown parameters and we provide a discussion on the range of applicability of the model. Furthermore, we provide proof of the stability of a posteriori distributions in total variation norm which exploits the theory of spaces of measures equipped with the weighted flat norm. In a companion paper, we provide a detailed proof of the well-posedness of the problem and we investigate the convergence of the EBT algorithm applied to solve the equation.


翻译:从系统生物学的角度来看,大多数癌症模型虽然令人感兴趣,并且对一些问题提供了定性解释,但有一个重大不利之处,因为它们通常没有真正与实验数据联系起来。考虑到这一点,我们在本文件中的目标是帮助改进许多含有扩散术语的癌症模型。为此目的,我们提议一个新的非本地细胞扩散模型。我们选择了适合于对未知参数进行巴耶斯推论的数据,我们讨论了模型的适用范围。此外,我们提供了证据,证明利用带有加权平方标准的措施空间理论的完全变异规范的后端分布的稳定性。我们在一个配套文件中,我们详细证明了问题的准确性,并调查了用于解决等式的EBT算法的趋同性。

0
下载
关闭预览

相关内容

贝叶斯推断(BAYESIAN INFERENCE)是一种应用于不确定性条件下的决策的统计方法。贝叶斯推断的显著特征是,为了得到一个统计结论能够利用先验信息和样本信息。
神经常微分方程教程,50页ppt,A brief tutorial on Neural ODEs
专知会员服务
74+阅读 · 2020年8月2日
Fariz Darari简明《博弈论Game Theory》介绍,35页ppt
专知会员服务
112+阅读 · 2020年5月15日
因果图,Causal Graphs,52页ppt
专知会员服务
253+阅读 · 2020年4月19日
强化学习最新教程,17页pdf
专知会员服务
182+阅读 · 2019年10月11日
【SIGGRAPH2019】TensorFlow 2.0深度学习计算机图形学应用
专知会员服务
41+阅读 · 2019年10月9日
Hierarchically Structured Meta-learning
CreateAMind
27+阅读 · 2019年5月22日
逆强化学习-学习人先验的动机
CreateAMind
16+阅读 · 2019年1月18日
强化学习的Unsupervised Meta-Learning
CreateAMind
18+阅读 · 2019年1月7日
AI/ML/DNN硬件加速设计怎么入门?
StarryHeavensAbove
11+阅读 · 2018年12月4日
Hierarchical Disentangled Representations
CreateAMind
4+阅读 · 2018年4月15日
Python机器学习教程资料/代码
机器学习研究会
8+阅读 · 2018年2月22日
【论文】变分推断(Variational inference)的总结
机器学习研究会
39+阅读 · 2017年11月16日
【推荐】深度学习目标检测概览
机器学习研究会
10+阅读 · 2017年9月1日
【学习】Hierarchical Softmax
机器学习研究会
4+阅读 · 2017年8月6日
Auto-Encoding GAN
CreateAMind
7+阅读 · 2017年8月4日
Arxiv
0+阅读 · 2021年8月5日
Arxiv
112+阅读 · 2020年2月5日
VIP会员
相关VIP内容
相关资讯
Hierarchically Structured Meta-learning
CreateAMind
27+阅读 · 2019年5月22日
逆强化学习-学习人先验的动机
CreateAMind
16+阅读 · 2019年1月18日
强化学习的Unsupervised Meta-Learning
CreateAMind
18+阅读 · 2019年1月7日
AI/ML/DNN硬件加速设计怎么入门?
StarryHeavensAbove
11+阅读 · 2018年12月4日
Hierarchical Disentangled Representations
CreateAMind
4+阅读 · 2018年4月15日
Python机器学习教程资料/代码
机器学习研究会
8+阅读 · 2018年2月22日
【论文】变分推断(Variational inference)的总结
机器学习研究会
39+阅读 · 2017年11月16日
【推荐】深度学习目标检测概览
机器学习研究会
10+阅读 · 2017年9月1日
【学习】Hierarchical Softmax
机器学习研究会
4+阅读 · 2017年8月6日
Auto-Encoding GAN
CreateAMind
7+阅读 · 2017年8月4日
Top
微信扫码咨询专知VIP会员