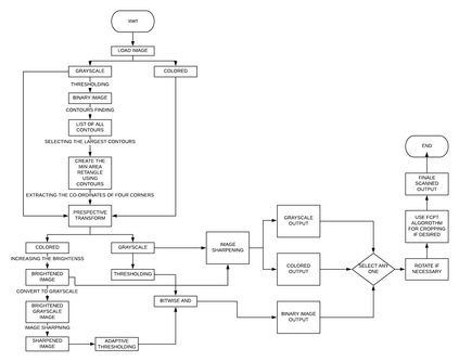
In the following paper, we have combined the various basic functionalities provided by the NumPy library and OpenCv library, which is an open source for Computer Vision applications, like conversion of colored images to grayscale, calculating threshold, finding contours and using those contour points to take perspective transform of the image inputted by the user, using Python version 3.7. Additional features include cropping, rotating and saving as well. All these functions and features, when implemented step by step, results in a complete scanning application. The applied procedure involves the following steps: Finding contours, applying Perspective transform and brightening the image, Adaptive Thresholding and applying filters for noise cancellation, and Rotation features and perspective transform for a special cropping algorithm. The described technique is implemented on various samples.


翻译:在以下论文中,我们综合了NumPy图书馆和OpenCv图书馆提供的各种基本功能,它们是计算机视野应用的开放源头,例如将彩色图像转换为灰度、计算阈值、寻找轮廓和使用这些轮廓点,以便利用Python3.7版对用户输入的图像进行视角转换。其他特征包括裁剪、旋转和保存。所有这些功能和特征在逐步实施后,将产生完整的扫描应用。应用程序包括以下步骤:查找轮廓、应用视野变换和亮亮图像、调控并应用过滤器取消噪音,以及转换特殊作物算法的轮廓特征和视角。所述技术在各种样本中实施。

0
下载
关闭预览

相关内容

Linux导论,Introduction to Linux,96页ppt
专知会员服务
82+阅读 · 2020年7月26日
【新书】Python编程基础,669页pdf
专知会员服务
197+阅读 · 2019年10月10日
[综述]深度学习下的场景文本检测与识别
专知会员服务
78+阅读 · 2019年10月10日
【SIGGRAPH2019】TensorFlow 2.0深度学习计算机图形学应用
专知会员服务
41+阅读 · 2019年10月9日
MIT新书《强化学习与最优控制》
专知会员服务
282+阅读 · 2019年10月9日
TCN v2 + 3Dconv 运动信息
CreateAMind
4+阅读 · 2019年1月8日
用PyTorch做物体检测和追踪
AI研习社
12+阅读 · 2019年1月6日
【推荐】(TensorFlow)SSD实时手部检测与追踪(附代码)
机器学习研究会
11+阅读 · 2017年12月5日
【推荐】用Python/OpenCV实现增强现实
机器学习研究会
15+阅读 · 2017年11月16日
【推荐】YOLO实时目标检测(6fps)
机器学习研究会
20+阅读 · 2017年11月5日
【推荐】树莓派/OpenCV/dlib人脸定位/瞌睡检测
机器学习研究会
9+阅读 · 2017年10月24日
【推荐】MXNet深度情感分析实战
机器学习研究会
16+阅读 · 2017年10月4日
【推荐】免费书(草稿):数据科学的数学基础
机器学习研究会
20+阅读 · 2017年10月1日
【推荐】深度学习目标检测全面综述
机器学习研究会
21+阅读 · 2017年9月13日
【推荐】RNN/LSTM时序预测
机器学习研究会
25+阅读 · 2017年9月8日
Arxiv
9+阅读 · 2018年4月20日
VIP会员
相关VIP内容
相关资讯
TCN v2 + 3Dconv 运动信息
CreateAMind
4+阅读 · 2019年1月8日
用PyTorch做物体检测和追踪
AI研习社
12+阅读 · 2019年1月6日
【推荐】(TensorFlow)SSD实时手部检测与追踪(附代码)
机器学习研究会
11+阅读 · 2017年12月5日
【推荐】用Python/OpenCV实现增强现实
机器学习研究会
15+阅读 · 2017年11月16日
【推荐】YOLO实时目标检测(6fps)
机器学习研究会
20+阅读 · 2017年11月5日
【推荐】树莓派/OpenCV/dlib人脸定位/瞌睡检测
机器学习研究会
9+阅读 · 2017年10月24日
【推荐】MXNet深度情感分析实战
机器学习研究会
16+阅读 · 2017年10月4日
【推荐】免费书(草稿):数据科学的数学基础
机器学习研究会
20+阅读 · 2017年10月1日
【推荐】深度学习目标检测全面综述
机器学习研究会
21+阅读 · 2017年9月13日
【推荐】RNN/LSTM时序预测
机器学习研究会
25+阅读 · 2017年9月8日
Top
微信扫码咨询专知VIP会员