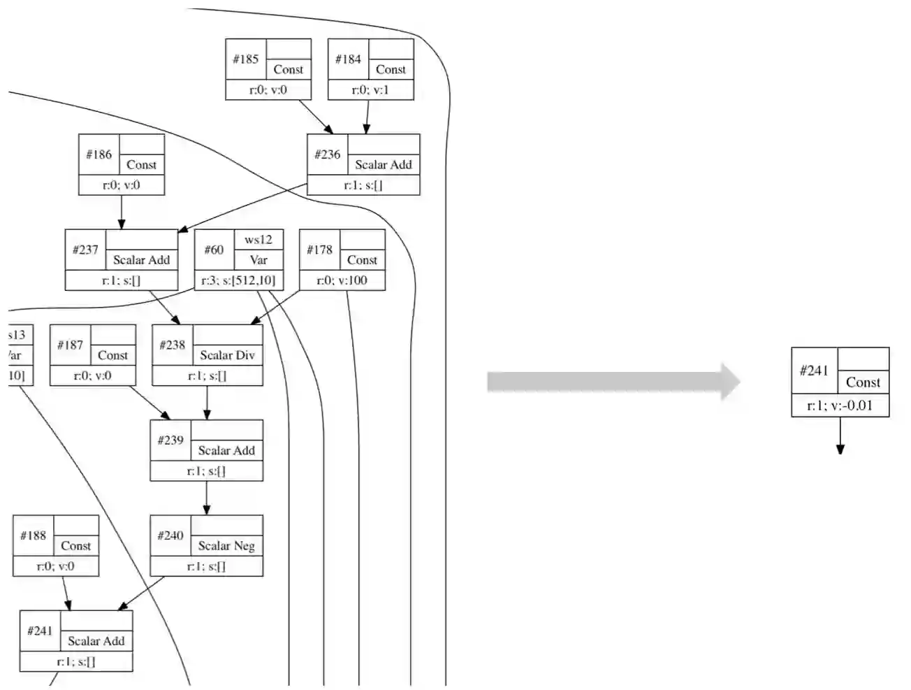
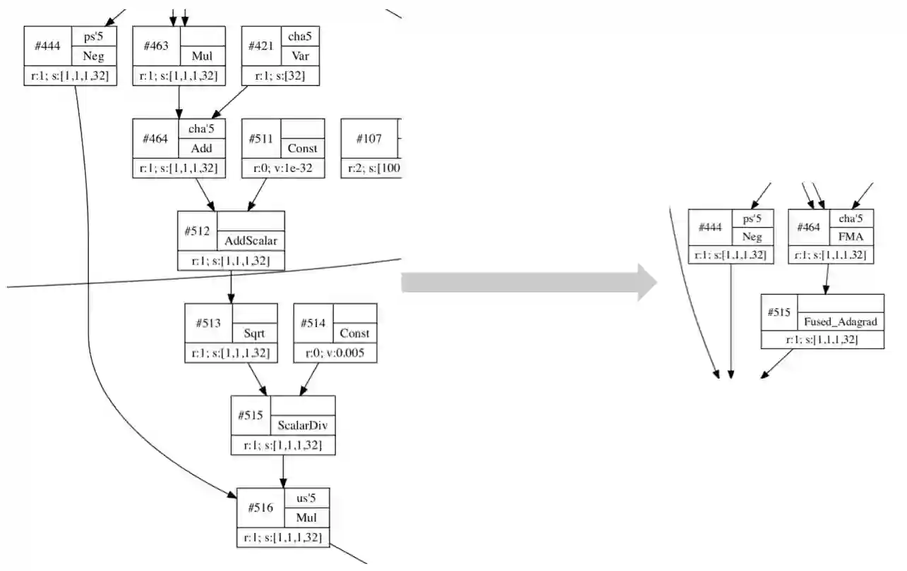
Representing the control flow of a computer program as a computation graph can bring many benefits in a broad variety of domains where performance is critical. This technique is a core component of most major numerical libraries (TensorFlow, PyTorch, Theano, MXNet,...) and is successfully used to speed up and optimise many computationally-intensive tasks. However, different design choices in each of these libraries lead to noticeable differences in efficiency and in the way an end user writes efficient code. In this report, we detail the implementation and features of the computation graph support in OCaml's numerical library Owl, a recent entry in the world of scientific computing.


翻译:将计算机程序的控制流程作为计算图,可以在业绩至关重要的广泛领域带来许多好处。 这一技术是大多数主要数字图书馆(TensorFlow, PyTorch, Theano, MXNet,...)的核心组成部分,并成功地用于加速和优化许多计算密集型任务。然而,这些图书馆的不同设计选择导致效率和终端用户撰写高效代码的方式上明显不同。我们在本报告中详细介绍了Ocaml数字图书馆Owl的计算图支持的实施情况和特点,Owl是科学计算领域最近的一个条目。

0
下载
关闭预览

相关内容

【陈天奇】TVM:端到端自动深度学习编译器,244页ppt
专知会员服务
87+阅读 · 2020年5月11日
因果图,Causal Graphs,52页ppt
专知会员服务
253+阅读 · 2020年4月19日
开源书:PyTorch深度学习起步
专知会员服务
51+阅读 · 2019年10月11日
强化学习最新教程,17页pdf
专知会员服务
182+阅读 · 2019年10月11日
2019年机器学习框架回顾
专知会员服务
36+阅读 · 2019年10月11日
[综述]深度学习下的场景文本检测与识别
专知会员服务
78+阅读 · 2019年10月10日
【哈佛大学商学院课程Fall 2019】机器学习可解释性
专知会员服务
105+阅读 · 2019年10月9日
Hierarchically Structured Meta-learning
CreateAMind
27+阅读 · 2019年5月22日
Transferring Knowledge across Learning Processes
CreateAMind
29+阅读 · 2019年5月18日
Call for Participation: Shared Tasks in NLPCC 2019
中国计算机学会
5+阅读 · 2019年3月22日
IEEE | DSC 2019诚邀稿件 (EI检索)
Call4Papers
10+阅读 · 2019年2月25日
A Technical Overview of AI & ML in 2018 & Trends for 2019
待字闺中
18+阅读 · 2018年12月24日
人工智能 | 国际会议/SCI期刊约稿信息9条
Call4Papers
3+阅读 · 2018年1月12日
计算机视觉近一年进展综述
机器学习研究会
9+阅读 · 2017年11月25日
【论文】图上的表示学习综述
机器学习研究会
15+阅读 · 2017年9月24日
【推荐】Python机器学习生态圈(Scikit-Learn相关项目)
机器学习研究会
6+阅读 · 2017年8月23日
【今日新增】IEEE Trans.专刊截稿信息8条
Call4Papers
7+阅读 · 2017年6月29日
Arxiv
35+阅读 · 2020年1月2日
Arxiv
36+阅读 · 2019年11月7日
Arxiv
4+阅读 · 2019年9月5日
Arxiv
15+阅读 · 2018年4月5日
Arxiv
5+阅读 · 2017年4月12日
Arxiv
6+阅读 · 2016年1月15日
VIP会员
相关VIP内容
【陈天奇】TVM:端到端自动深度学习编译器,244页ppt
专知会员服务
87+阅读 · 2020年5月11日
因果图,Causal Graphs,52页ppt
专知会员服务
253+阅读 · 2020年4月19日
开源书:PyTorch深度学习起步
专知会员服务
51+阅读 · 2019年10月11日
强化学习最新教程,17页pdf
专知会员服务
182+阅读 · 2019年10月11日
2019年机器学习框架回顾
专知会员服务
36+阅读 · 2019年10月11日
[综述]深度学习下的场景文本检测与识别
专知会员服务
78+阅读 · 2019年10月10日
【哈佛大学商学院课程Fall 2019】机器学习可解释性
专知会员服务
105+阅读 · 2019年10月9日
相关资讯
Hierarchically Structured Meta-learning
CreateAMind
27+阅读 · 2019年5月22日
Transferring Knowledge across Learning Processes
CreateAMind
29+阅读 · 2019年5月18日
Call for Participation: Shared Tasks in NLPCC 2019
中国计算机学会
5+阅读 · 2019年3月22日
IEEE | DSC 2019诚邀稿件 (EI检索)
Call4Papers
10+阅读 · 2019年2月25日
A Technical Overview of AI & ML in 2018 & Trends for 2019
待字闺中
18+阅读 · 2018年12月24日
人工智能 | 国际会议/SCI期刊约稿信息9条
Call4Papers
3+阅读 · 2018年1月12日
计算机视觉近一年进展综述
机器学习研究会
9+阅读 · 2017年11月25日
【论文】图上的表示学习综述
机器学习研究会
15+阅读 · 2017年9月24日
【推荐】Python机器学习生态圈(Scikit-Learn相关项目)
机器学习研究会
6+阅读 · 2017年8月23日
【今日新增】IEEE Trans.专刊截稿信息8条
Call4Papers
7+阅读 · 2017年6月29日
相关论文
Arxiv
35+阅读 · 2020年1月2日
Arxiv
36+阅读 · 2019年11月7日
Arxiv
4+阅读 · 2019年9月5日
Arxiv
15+阅读 · 2018年4月5日
Arxiv
5+阅读 · 2017年4月12日
Arxiv
6+阅读 · 2016年1月15日
Top
微信扫码咨询专知VIP会员