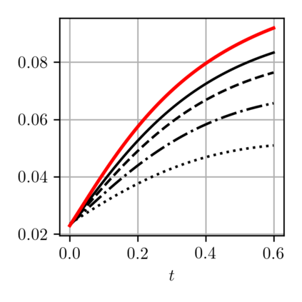
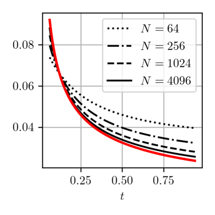
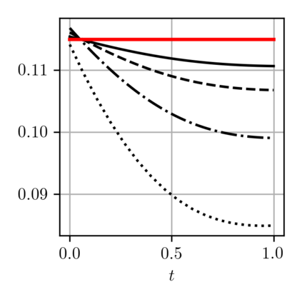
When expressed in Lagrangian variables, the equations of motion for compressible (barotropic) fluids have the structure of a classical Hamiltonian system in which the potential energy is given by the internal energy of the fluid. The dissipative counterpart of such a system coincides with the porous medium equation, which can be cast in the form of a gradient flow for the same internal energy. Motivated by these related variational structures, we propose a particle method for both problems in which the internal energy is replaced by its Moreau-Yosida regularization in the L2 sense, which can be efficiently computed as a semi-discrete optimal transport problem. Using a modulated energy argument which exploits the convexity of the problem in Eulerian variables, we prove quantitative convergence estimates towards smooth solutions. We verify such estimates by means of several numerical tests.


翻译:当用拉格朗日变量表达时,可压缩(巴罗罗亚)流体运动的方程式具有典型的汉密尔顿系统的结构,其中潜在的能量由流体的内部能量提供。这种系统的消散对应物与多孔的中位方程式相吻合,该方程式可以以同一种内部能量的梯度流的形式投射。受这些相关变异结构的驱动,我们为这两个问题提出了一个粒子方法,其中内部能量被其L2级莫罗-约斯达正规化所取代,这可以有效地计算成半分位最佳运输问题。我们利用利用尤利安变量中问题共性的经调整的能源参数,证明量化趋同估计是通畅的解决办法。我们通过若干数字测试来核查这种估计。

0
下载
关闭预览

相关内容

专知会员服务
74+阅读 · 2021年5月28日
【干货书】机器学习速查手册,135页pdf
专知会员服务
127+阅读 · 2020年11月20日
Fariz Darari简明《博弈论Game Theory》介绍,35页ppt
专知会员服务
112+阅读 · 2020年5月15日
专知会员服务
63+阅读 · 2020年3月4日
专知会员服务
162+阅读 · 2020年1月16日
Hierarchically Structured Meta-learning
CreateAMind
27+阅读 · 2019年5月22日
Call for Participation: Shared Tasks in NLPCC 2019
中国计算机学会
5+阅读 · 2019年3月22日
动物脑的好奇心和强化学习的好奇心
CreateAMind
10+阅读 · 2019年1月26日
Ray RLlib: Scalable 降龙十八掌
CreateAMind
9+阅读 · 2018年12月28日
spinningup.openai 强化学习资源完整
CreateAMind
6+阅读 · 2018年12月17日
Disentangled的假设的探讨
CreateAMind
9+阅读 · 2018年12月10日
条件GAN重大改进!cGANs with Projection Discriminator
CreateAMind
8+阅读 · 2018年2月7日
计算机视觉近一年进展综述
机器学习研究会
9+阅读 · 2017年11月25日
Auto-Encoding GAN
CreateAMind
7+阅读 · 2017年8月4日
强化学习 cartpole_a3c
CreateAMind
9+阅读 · 2017年7月21日
The Completion of Covariance Kernels
Arxiv
0+阅读 · 2021年7月19日
VIP会员
相关资讯
Hierarchically Structured Meta-learning
CreateAMind
27+阅读 · 2019年5月22日
Call for Participation: Shared Tasks in NLPCC 2019
中国计算机学会
5+阅读 · 2019年3月22日
动物脑的好奇心和强化学习的好奇心
CreateAMind
10+阅读 · 2019年1月26日
Ray RLlib: Scalable 降龙十八掌
CreateAMind
9+阅读 · 2018年12月28日
spinningup.openai 强化学习资源完整
CreateAMind
6+阅读 · 2018年12月17日
Disentangled的假设的探讨
CreateAMind
9+阅读 · 2018年12月10日
条件GAN重大改进!cGANs with Projection Discriminator
CreateAMind
8+阅读 · 2018年2月7日
计算机视觉近一年进展综述
机器学习研究会
9+阅读 · 2017年11月25日
Auto-Encoding GAN
CreateAMind
7+阅读 · 2017年8月4日
强化学习 cartpole_a3c
CreateAMind
9+阅读 · 2017年7月21日
Top
微信扫码咨询专知VIP会员