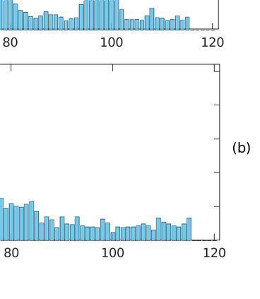
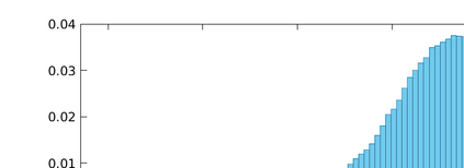
We present a database of parallel recordings of speech and singing, collected and released by the Human Language Technology (HLT) laboratory at the National University of Singapore (NUS), that is called NUS-HLT Speak-Sing (NHSS) database. We release this database to the public to support research activities, that include, but not limited to comparative studies of acoustic attributes of speech and singing signals, cooperative synthesis of speech and singing voices, and speech-to-singing conversion. This database consists of recordings of sung vocals of English pop songs, the spoken counterpart of lyrics of the songs read by the singers in their natural reading manner, and manually prepared utterance-level and word-level annotations. The audio recordings in the NHSS database correspond to 100 songs sung and spoken by 10 singers, resulting in a total of 7 hours of audio data. There are 5 male and 5 female singers, singing and reading the lyrics of 10 songs each. In this paper, we discuss the design methodology of the database, analyse the similarities and dissimilarities in characteristics of speech and singing voices, and provide some strategies to address relationships between these characteristics for converting one to another. We develop benchmark systems, which can be used as reference for speech-to-singing alignment, spectral mapping, and conversion using the NHSS database.


翻译:我们提供新加坡国立大学(NUS-HLT)人类语言技术(HLT)实验室所收集并发布的关于语言和唱歌的平行记录数据库,称为NUS-HLT语音-Sing(NHSS)数据库,我们向公众发布这一数据库,以支持研究活动,包括但不限于对语言和唱歌信号的声学属性进行比较研究、对语言和歌声的合作合成以及语音对声转换。这个数据库包括英语流行歌曲的歌声录音、歌唱以自然阅读方式读的歌词的口语对应词以及手动编写的发音水平和字级说明。 NHS数据库的录音记录相当于100首歌的歌声和10名歌手的口音,从而产生了总共7小时的音频数据。有5名男歌手、5名女歌手,每个歌唱和读10首歌的歌词转换。在本文中,我们讨论该数据库的设计方法,分析语言和歌唱声特征的异同之处,并提供一些战略,说明这些特征之间的对应关系,用SMIS系统作为基准,我们开发用于将语音转换的系统作为基准。

0
下载
关闭预览

相关内容

新加坡国立大学(简称国大),是新加坡首屈一指的世界级顶尖大学。国大在工程、生命科学及生物医学、社会科学及自然科学等领域的研究享有世界盛名。在2015QS世界大学排名中,国大名列第12位。

Yoshua Bengio,使算法知道“为什么”
专知会员服务
8+阅读 · 2019年10月10日
已删除
将门创投
5+阅读 · 2018年7月25日
Arxiv
14+阅读 · 2021年6月30日
Arxiv
8+阅读 · 2018年11月27日
Arxiv
6+阅读 · 2018年7月29日
Arxiv
3+阅读 · 2018年6月19日
VIP会员
相关资讯
已删除
将门创投
5+阅读 · 2018年7月25日
Top
微信扫码咨询专知VIP会员