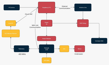
Whenever a person hears about pollution, more often than not, the first thought that comes to their mind is air pollution. One of the most under-mentioned and under-discussed pollution globally is that caused by the non-biodegradable waste in our water bodies. In the case of India, there is a lot of plastic waste on the surface of rivers and lakes. The Ganga river is one of the 10 rivers which account for 90 percent of the plastic that ends up in the sea and there are major cases of local nalaas and lakes being contaminated due to this waste. This limits the source of clean water which leads to major depletion in water sources. From 2001 to 2012, in the city of Hyderabad, 3245 hectares of lakes dissipated. The water recedes by nine feet a year on average in southern New Delhi. Thus, cleaning of these local water bodies and rivers is of utmost importance. Our aim is to develop a water surface cleaning bot that is deployed across the shore. The bot will detect garbage patches on its way and collect the garbage thus making the water bodies clean. This solution employs a surveillance mechanism in order to alert the authorities in case anyone is found polluting the water bodies. A more sustainable system by using solar energy to power the system has been developed. Computer vision algorithms are used for detecting trash on the surface of the water. This trash is collected by the bot and is disposed of at a designated location. In addition to cleaning the water bodies, preventive measures have been also implemented with the help of a virtual fencing algorithm that alerts the authorities if anyone tries to pollute the water premises. A web application and a mobile app is deployed to keep a check on the movement of the bot and shore surveillance respectively. This complete solution involves both preventive and curative measures that are required for water care.


翻译:每当人们听到污染时,人们就会更经常地想到空气污染,而人们最常想到的首先是空气污染; 在全球范围,清洁水源的源头导致水源严重耗竭,而清洁水源的源头却最不受重视,从2001年至2012年,在海德拉市,3,245公顷的湖泊消失殆尽。在印度,河流和湖泊表面中有大量塑料废物; 江河是10条河流之一,占到90%的塑料含量,这些塑料最终在海洋中,还有大量地方玉米和湖泊被污染。 这限制了清洁水源的来源,导致水源严重耗竭。 2001年至2012年,海德拉市,3,245公顷的湖泊消失。印度南部,水平均每年减少9英尺。因此,清洁这些地方水体和河流非常重要。 我们的目标是开发一个水表面清洁池,在路上探测垃圾,并收集垃圾,从而清理垃圾。 这个办法在海德拉市,使用监视机制来提醒当局注意地面温度的变化。

0
下载
关闭预览

相关内容

Surface 是微软公司( Microsoft)旗下一系列使用 Windows 10(早期为 Windows 8.X)操作系统的电脑产品,目前有 Surface、Surface Pro 和 Surface Book 三个系列。 2012 年 6 月 18 日,初代 Surface Pro/RT 由时任微软 CEO 史蒂夫·鲍尔默发布于在洛杉矶举行的记者会,2012 年 10 月 26 日上市销售。
【PAISS 2021 教程】概率散度与生成式模型,92页ppt
专知会员服务
34+阅读 · 2021年11月30日
专知会员服务
47+阅读 · 2021年10月10日
专知会员服务
70+阅读 · 2020年11月30日
Linux导论,Introduction to Linux,96页ppt
专知会员服务
82+阅读 · 2020年7月26日
【阿里巴巴】 AI编译器,AI Compiler @ Alibaba,21页ppt
专知会员服务
45+阅读 · 2019年12月22日
[综述]深度学习下的场景文本检测与识别
专知会员服务
78+阅读 · 2019年10月10日
LibRec 精选:AutoML for Contextual Bandits
LibRec智能推荐
7+阅读 · 2019年9月19日
CCF A类 | 顶级会议RTSS 2019诚邀稿件
Call4Papers
10+阅读 · 2019年4月17日
Call for Participation: Shared Tasks in NLPCC 2019
中国计算机学会
5+阅读 · 2019年3月22日
计算机类 | ISCC 2019等国际会议信息9条
Call4Papers
5+阅读 · 2018年12月25日
计算机类 | 期刊专刊截稿信息9条
Call4Papers
4+阅读 · 2018年1月26日
计算机类 | 国际会议信息7条
Call4Papers
3+阅读 · 2017年11月17日
【推荐】树莓派/OpenCV/dlib人脸定位/瞌睡检测
机器学习研究会
9+阅读 · 2017年10月24日
Auto-Encoding GAN
CreateAMind
7+阅读 · 2017年8月4日
【今日新增】IEEE Trans.专刊截稿信息8条
Call4Papers
7+阅读 · 2017年6月29日
Arxiv
5+阅读 · 2021年6月3日
VIP会员
相关资讯
LibRec 精选:AutoML for Contextual Bandits
LibRec智能推荐
7+阅读 · 2019年9月19日
CCF A类 | 顶级会议RTSS 2019诚邀稿件
Call4Papers
10+阅读 · 2019年4月17日
Call for Participation: Shared Tasks in NLPCC 2019
中国计算机学会
5+阅读 · 2019年3月22日
计算机类 | ISCC 2019等国际会议信息9条
Call4Papers
5+阅读 · 2018年12月25日
计算机类 | 期刊专刊截稿信息9条
Call4Papers
4+阅读 · 2018年1月26日
计算机类 | 国际会议信息7条
Call4Papers
3+阅读 · 2017年11月17日
【推荐】树莓派/OpenCV/dlib人脸定位/瞌睡检测
机器学习研究会
9+阅读 · 2017年10月24日
Auto-Encoding GAN
CreateAMind
7+阅读 · 2017年8月4日
【今日新增】IEEE Trans.专刊截稿信息8条
Call4Papers
7+阅读 · 2017年6月29日
Top
微信扫码咨询专知VIP会员