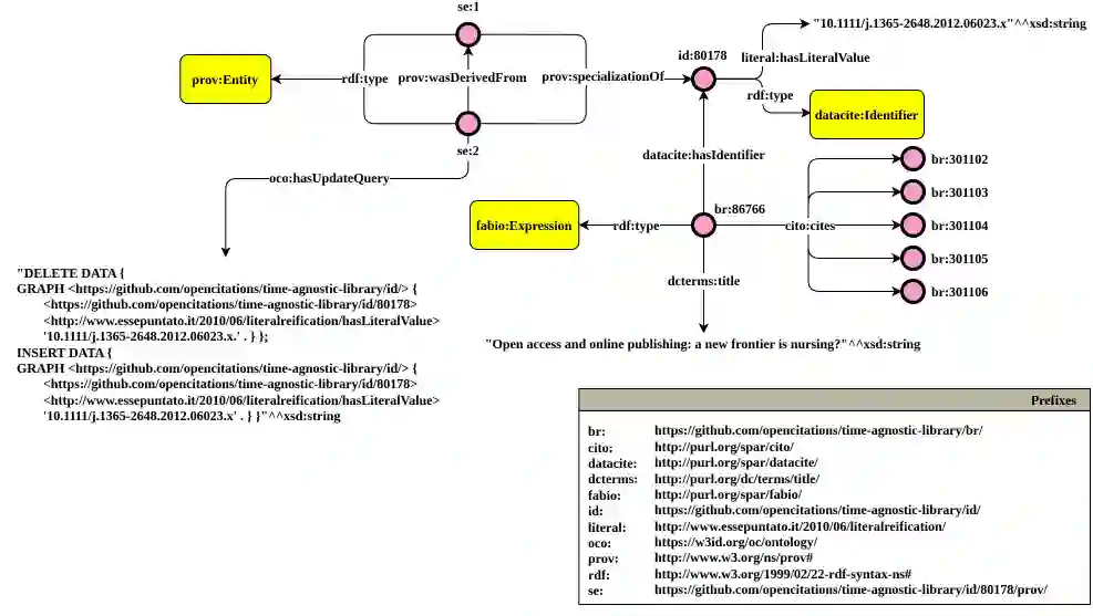
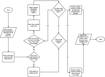
This article introduces a methodology to perform live time-traversal SPARQL queries on RDF datasets and software based on this methodology that offers a solution to manage the provenance and change-tracking of entities described using RDF. These are crucial factors in ensuring verifiability and trust. Nevertheless, some of the most prominent knowledge bases - including DBpedia, Wikidata, Yago, and the Dynamic Linked Data Observatory - do not support time-agnostic queries, i.e., queries across different snapshots together with provenance information. The OpenCitations Data Model (OCDM) describes one possible way to track provenance and entities' changes in RDF datasets, and it allows restoring an entity to a specific status in time (i.e., a snapshot) by applying SPARQL update queries. The methodology and library presented in this article are based on the rationale introduced in the OCDM. We also developed benchmarks proving that such a procedure is efficient for specific queries and less efficient for others. To the best of our knowledge, our library is the only one to support all the time-related retrieval functionalities live, i.e., enabling real-time searches and updates. Moreover, since OCDM complies with standard RDF, queries are expressed via standard SPARQL.


翻译:本文介绍了一种方法,用以根据这一方法对RDF数据集和软件进行实时实时时间跨 SPARQL 查询,这种方法为管理使用RDF 的实体的出处和变更跟踪提供了一种解决办法,这些是确保可核查性和信任的关键因素,然而,一些最突出的知识基础,包括DBpedia、Wikigata、Yago和动态链接数据观测站,并不支持时间识别查询,即对不同照片的查询和出处信息进行查询。开放数据模型(OCDM)描述了一种可能的办法来跟踪RDF数据集的出处和实体的变化,它通过应用STARQL更新查询,使一个实体恢复到一个特定的地位(即快照),但本篇文章中介绍的方法和图书馆所依据的是OCDMR提出的理由。我们还制定了一些基准,证明这种程序对具体查询和来源信息的效率较低。根据我们的知识,我们的图书馆是唯一一个用来支持与时间相关的检索功能的渠道,自SDAR标准更新以来,能够通过SDR标准进行真正的搜索和检索。

0
下载
关闭预览

相关内容

资源描述框架(英语:Resource Description Framework,缩写为RDF),是万维网联盟(W3C)提出的一组标记语言的技术规范,以便更为丰富地描述和表达网络资源的内容与结构。
自然语言处理顶会NAACL2022最佳论文出炉!
专知会员服务
43+阅读 · 2022年6月30日
强化学习最新教程,17页pdf
专知会员服务
182+阅读 · 2019年10月11日
[综述]深度学习下的场景文本检测与识别
专知会员服务
78+阅读 · 2019年10月10日
【哈佛大学商学院课程Fall 2019】机器学习可解释性
专知会员服务
105+阅读 · 2019年10月9日
【SIGGRAPH2019】TensorFlow 2.0深度学习计算机图形学应用
专知会员服务
41+阅读 · 2019年10月9日
VCIP 2022 Call for Demos
CCF多媒体专委会
1+阅读 · 2022年6月6日
ACM MM 2022 Call for Papers
CCF多媒体专委会
5+阅读 · 2022年3月29日
AIART 2022 Call for Papers
CCF多媒体专委会
1+阅读 · 2022年2月13日
【ICIG2021】Latest News & Announcements of the Tutorial
中国图象图形学学会CSIG
3+阅读 · 2021年12月20日
【ICIG2021】Check out the hot new trailer of ICIG2021 Symposium1
中国图象图形学学会CSIG
0+阅读 · 2021年11月3日
Hierarchically Structured Meta-learning
CreateAMind
27+阅读 · 2019年5月22日
Transferring Knowledge across Learning Processes
CreateAMind
29+阅读 · 2019年5月18日
Unsupervised Learning via Meta-Learning
CreateAMind
43+阅读 · 2019年1月3日
A Technical Overview of AI & ML in 2018 & Trends for 2019
待字闺中
18+阅读 · 2018年12月24日
【推荐】用Python/OpenCV实现增强现实
机器学习研究会
15+阅读 · 2017年11月16日
国家自然科学基金
8+阅读 · 2015年12月31日
国家自然科学基金
0+阅读 · 2015年12月31日
国家自然科学基金
0+阅读 · 2014年12月31日
国家自然科学基金
1+阅读 · 2012年12月31日
国家自然科学基金
0+阅读 · 2012年12月31日
国家自然科学基金
0+阅读 · 2012年12月31日
国家自然科学基金
0+阅读 · 2011年12月31日
国家自然科学基金
0+阅读 · 2009年12月31日
国家自然科学基金
2+阅读 · 2009年12月31日
国家自然科学基金
0+阅读 · 2008年12月31日
Arxiv
0+阅读 · 2022年11月14日
Adversarial Mutual Information for Text Generation
Arxiv
13+阅读 · 2020年6月30日
Arxiv
38+阅读 · 2020年3月10日
UNITER: Learning UNiversal Image-TExt Representations
Arxiv
23+阅读 · 2019年9月25日
VIP会员
相关资讯
VCIP 2022 Call for Demos
CCF多媒体专委会
1+阅读 · 2022年6月6日
ACM MM 2022 Call for Papers
CCF多媒体专委会
5+阅读 · 2022年3月29日
AIART 2022 Call for Papers
CCF多媒体专委会
1+阅读 · 2022年2月13日
【ICIG2021】Latest News & Announcements of the Tutorial
中国图象图形学学会CSIG
3+阅读 · 2021年12月20日
【ICIG2021】Check out the hot new trailer of ICIG2021 Symposium1
中国图象图形学学会CSIG
0+阅读 · 2021年11月3日
Hierarchically Structured Meta-learning
CreateAMind
27+阅读 · 2019年5月22日
Transferring Knowledge across Learning Processes
CreateAMind
29+阅读 · 2019年5月18日
Unsupervised Learning via Meta-Learning
CreateAMind
43+阅读 · 2019年1月3日
A Technical Overview of AI & ML in 2018 & Trends for 2019
待字闺中
18+阅读 · 2018年12月24日
【推荐】用Python/OpenCV实现增强现实
机器学习研究会
15+阅读 · 2017年11月16日
相关基金
国家自然科学基金
8+阅读 · 2015年12月31日
国家自然科学基金
0+阅读 · 2015年12月31日
国家自然科学基金
0+阅读 · 2014年12月31日
国家自然科学基金
1+阅读 · 2012年12月31日
国家自然科学基金
0+阅读 · 2012年12月31日
国家自然科学基金
0+阅读 · 2012年12月31日
国家自然科学基金
0+阅读 · 2011年12月31日
国家自然科学基金
0+阅读 · 2009年12月31日
国家自然科学基金
2+阅读 · 2009年12月31日
国家自然科学基金
0+阅读 · 2008年12月31日
Top
微信扫码咨询专知VIP会员