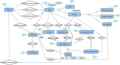
GraphQL is a popular new approach to build Web APIs that enable clients to retrieve exactly the data they need. Given the growing number of tools and techniques for building GraphQL servers, there is an increasing need for comparing how particular approaches or techniques affect the performance of a GraphQL server. To this end, we present LinGBM, a GraphQL performance benchmark to experimentally study the performance achieved by various approaches for creating a GraphQL server. In this article, we discuss the design considerations of the benchmark, describe its main components (data schema; query templates; performance metrics), and analyze the benchmark in terms of statistical properties that are relevant for defining concrete experiments. Thereafter, we present experimental results obtained by applying the benchmark in three different use cases, which demonstrates the broad applicability of LinGBM.


翻译:图形QL 是建立网络API的一种流行的新办法,使客户能够准确检索他们需要的数据。鉴于用于建立图形QL服务器的工具和技术越来越多,现在越来越需要比较特定方法或技术如何影响图形QL服务器的性能。为此,我们介绍一个图形QL业绩基准LinGBM,这是一个用于实验性研究创建图形QL服务器的各种办法的性能的图形QL性能基准。在本篇文章中,我们讨论了基准的设计考虑,描述了其主要组成部分(数据系统、查询模板、性能指标),并分析了与界定具体实验相关的统计属性基准。随后,我们介绍了通过在三个不同使用案例中应用基准而取得的实验结果,这显示了LIGBM的广泛适用性。

0
下载
关闭预览

相关内容

专知会员服务
45+阅读 · 2020年10月31日
专知会员服务
41+阅读 · 2020年9月6日
Keras François Chollet 《Deep Learning with Python 》, 386页pdf
专知会员服务
160+阅读 · 2019年10月12日
强化学习最新教程,17页pdf
专知会员服务
182+阅读 · 2019年10月11日
[综述]深度学习下的场景文本检测与识别
专知会员服务
78+阅读 · 2019年10月10日
机器学习入门的经验与建议
专知会员服务
94+阅读 · 2019年10月10日
【SIGGRAPH2019】TensorFlow 2.0深度学习计算机图形学应用
专知会员服务
41+阅读 · 2019年10月9日
VCIP 2022 Call for Demos
CCF多媒体专委会
1+阅读 · 2022年6月6日
VCIP 2022 Call for Special Session Proposals
CCF多媒体专委会
1+阅读 · 2022年4月1日
IEEE ICKG 2022: Call for Papers
机器学习与推荐算法
3+阅读 · 2022年3月30日
ACM MM 2022 Call for Papers
CCF多媒体专委会
5+阅读 · 2022年3月29日
AIART 2022 Call for Papers
CCF多媒体专委会
1+阅读 · 2022年2月13日
【ICIG2021】Latest News & Announcements of the Plenary Talk1
中国图象图形学学会CSIG
0+阅读 · 2021年11月1日
【ICIG2021】Latest News & Announcements of the Industry Talk1
中国图象图形学学会CSIG
0+阅读 · 2021年7月28日
Hierarchically Structured Meta-learning
CreateAMind
27+阅读 · 2019年5月22日
A Technical Overview of AI & ML in 2018 & Trends for 2019
待字闺中
18+阅读 · 2018年12月24日
【推荐】深度学习目标检测概览
机器学习研究会
10+阅读 · 2017年9月1日
国家自然科学基金
0+阅读 · 2014年12月31日
国家自然科学基金
0+阅读 · 2014年12月31日
国家自然科学基金
0+阅读 · 2014年12月31日
国家自然科学基金
0+阅读 · 2012年12月31日
国家自然科学基金
0+阅读 · 2011年12月31日
国家自然科学基金
0+阅读 · 2011年12月31日
国家自然科学基金
0+阅读 · 2009年12月31日
国家自然科学基金
0+阅读 · 2009年12月31日
国家自然科学基金
0+阅读 · 2008年12月31日
Arxiv
0+阅读 · 2022年10月6日
Arxiv
0+阅读 · 2022年10月1日
Arxiv
13+阅读 · 2021年3月29日
VIP会员
相关VIP内容
专知会员服务
45+阅读 · 2020年10月31日
专知会员服务
41+阅读 · 2020年9月6日
Keras François Chollet 《Deep Learning with Python 》, 386页pdf
专知会员服务
160+阅读 · 2019年10月12日
强化学习最新教程,17页pdf
专知会员服务
182+阅读 · 2019年10月11日
[综述]深度学习下的场景文本检测与识别
专知会员服务
78+阅读 · 2019年10月10日
机器学习入门的经验与建议
专知会员服务
94+阅读 · 2019年10月10日
【SIGGRAPH2019】TensorFlow 2.0深度学习计算机图形学应用
专知会员服务
41+阅读 · 2019年10月9日
相关资讯
VCIP 2022 Call for Demos
CCF多媒体专委会
1+阅读 · 2022年6月6日
VCIP 2022 Call for Special Session Proposals
CCF多媒体专委会
1+阅读 · 2022年4月1日
IEEE ICKG 2022: Call for Papers
机器学习与推荐算法
3+阅读 · 2022年3月30日
ACM MM 2022 Call for Papers
CCF多媒体专委会
5+阅读 · 2022年3月29日
AIART 2022 Call for Papers
CCF多媒体专委会
1+阅读 · 2022年2月13日
【ICIG2021】Latest News & Announcements of the Plenary Talk1
中国图象图形学学会CSIG
0+阅读 · 2021年11月1日
【ICIG2021】Latest News & Announcements of the Industry Talk1
中国图象图形学学会CSIG
0+阅读 · 2021年7月28日
Hierarchically Structured Meta-learning
CreateAMind
27+阅读 · 2019年5月22日
A Technical Overview of AI & ML in 2018 & Trends for 2019
待字闺中
18+阅读 · 2018年12月24日
【推荐】深度学习目标检测概览
机器学习研究会
10+阅读 · 2017年9月1日
相关基金
国家自然科学基金
0+阅读 · 2014年12月31日
国家自然科学基金
0+阅读 · 2014年12月31日
国家自然科学基金
0+阅读 · 2014年12月31日
国家自然科学基金
0+阅读 · 2012年12月31日
国家自然科学基金
0+阅读 · 2011年12月31日
国家自然科学基金
0+阅读 · 2011年12月31日
国家自然科学基金
0+阅读 · 2009年12月31日
国家自然科学基金
0+阅读 · 2009年12月31日
国家自然科学基金
0+阅读 · 2008年12月31日
Top
微信扫码咨询专知VIP会员