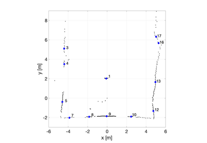
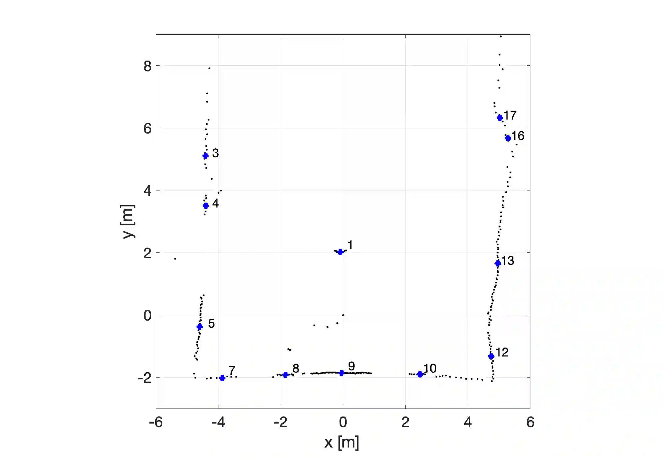
One of the most important barriers toward a widespread use of mobile robots in unstructured and human populated work environments is the ability to plan a safe path. In this paper, we propose to delegate this activity to a human operator that walks in front of the robot marking with her/his footsteps the path to be followed. The implementation of this approach requires a high degree of robustness in locating the specific person to be followed (the leader). We propose a three phase approach to fulfil this goal: 1. identification and tracking of the person in the image space, 2. sensor fusion between camera data and laser sensors, 3. point interpolation with continuous curvature curves. The approach is described in the paper and extensively validated with experimental results.


翻译:在无结构的和人口密集的工作环境中广泛使用移动机器人的最重要障碍之一,是规划安全道路的能力。在本文件中,我们提议将这项活动委托给在机器人标志前面行走的人操作者,由她/他的足迹决定所要遵循的道路。实施这一方法需要高度稳健地确定所要遵循的具体人员(领导人)的位置。我们建议了实现这一目标的三阶段方法:1. 识别和跟踪图像空间中的人,2. 相机数据与激光传感器之间的感应聚合,3. 点间插与连续的曲线。文件描述了这一方法,并用实验结果对其进行广泛验证。

0
下载
关闭预览

相关内容

iOS 8 提供的应用间和应用跟系统的功能交互特性。
  • Today (iOS and OS X): widgets for the Today view of Notification Center
  • Share (iOS and OS X): post content to web services or share content with others
  • Actions (iOS and OS X): app extensions to view or manipulate inside another app
  • Photo Editing (iOS): edit a photo or video in Apple's Photos app with extensions from a third-party apps
  • Finder Sync (OS X): remote file storage in the Finder with support for Finder content annotation
  • Storage Provider (iOS): an interface between files inside an app and other apps on a user's device
  • Custom Keyboard (iOS): system-wide alternative keyboards

Source: iOS 8 Extensions: Apple’s Plan for a Powerful App Ecosystem
【DeepMind】强化学习教程,83页ppt
专知会员服务
158+阅读 · 2020年8月7日
【干货书】真实机器学习,264页pdf,Real-World Machine Learning
【电子书】机器学习实战(Machine Learning in Action),附PDF
专知会员服务
131+阅读 · 2019年11月25日
Stabilizing Transformers for Reinforcement Learning
专知会员服务
60+阅读 · 2019年10月17日
Yoshua Bengio,使算法知道“为什么”
专知会员服务
8+阅读 · 2019年10月10日
计算机 | 入门级EI会议ICVRIS 2019诚邀稿件
Call4Papers
10+阅读 · 2019年6月24日
强化学习三篇论文 避免遗忘等
CreateAMind
20+阅读 · 2019年5月24日
Transferring Knowledge across Learning Processes
CreateAMind
29+阅读 · 2019年5月18日
逆强化学习-学习人先验的动机
CreateAMind
16+阅读 · 2019年1月18日
强化学习的Unsupervised Meta-Learning
CreateAMind
18+阅读 · 2019年1月7日
meta learning 17年:MAML SNAIL
CreateAMind
11+阅读 · 2019年1月2日
carla无人驾驶模拟中文项目 carla_simulator_Chinese
CreateAMind
3+阅读 · 2018年1月30日
【推荐】免费书(草稿):数据科学的数学基础
机器学习研究会
20+阅读 · 2017年10月1日
Arxiv
8+阅读 · 2018年7月12日
VIP会员
相关资讯
计算机 | 入门级EI会议ICVRIS 2019诚邀稿件
Call4Papers
10+阅读 · 2019年6月24日
强化学习三篇论文 避免遗忘等
CreateAMind
20+阅读 · 2019年5月24日
Transferring Knowledge across Learning Processes
CreateAMind
29+阅读 · 2019年5月18日
逆强化学习-学习人先验的动机
CreateAMind
16+阅读 · 2019年1月18日
强化学习的Unsupervised Meta-Learning
CreateAMind
18+阅读 · 2019年1月7日
meta learning 17年:MAML SNAIL
CreateAMind
11+阅读 · 2019年1月2日
carla无人驾驶模拟中文项目 carla_simulator_Chinese
CreateAMind
3+阅读 · 2018年1月30日
【推荐】免费书(草稿):数据科学的数学基础
机器学习研究会
20+阅读 · 2017年10月1日
Top
微信扫码咨询专知VIP会员