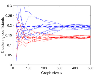
This paper investigates properties of the class of graphs based on exchangeable point processes. We provide asymptotic expressions for the number of edges, number of nodes and degree distributions, identifying four regimes: (i) a dense regime, (ii) a sparse almost dense regime, (iii) a sparse regime with power-law behaviour, and (iv) an almost extremely sparse regime. We show that under mild assumptions, both the global and local clustering coefficients converge to constants which may or may not be the same. We also derive a central limit theorem for the number of nodes. Finally, we propose a class of models within this framework where one can separately control the latent structure and the global sparsity/power-law properties of the graph.


翻译:本文根据可交换点进程调查图表类别属性。 我们对边缘数、节点数和度分布提供了无症状的表达方式,确定了四个制度:(一) 密集制度,(二) 稀少的几乎密集的制度,(三) 权力法行为的稀疏制度,(四) 几乎极为稀少的制度。我们显示,在温和假设下,全球和当地组群系数都汇合到可能相同或不同的常数。我们还为节点数得出了一个核心限值。最后,我们在此框架内提出了一组模型,可以分别控制图的潜在结构和全球宽度/功率法特性。

0
下载
关闭预览

相关内容

剑桥大学《数据科学: 原理与实践》课程,附PPT下载
专知会员服务
54+阅读 · 2021年1月20日
专知会员服务
45+阅读 · 2020年12月18日
【DeepMind】强化学习教程,83页ppt
专知会员服务
158+阅读 · 2020年8月7日
神经常微分方程教程,50页ppt,A brief tutorial on Neural ODEs
专知会员服务
74+阅读 · 2020年8月2日
商业数据分析,39页ppt
专知会员服务
165+阅读 · 2020年6月2日
【ICML2020-哈佛】深度语言表示中可分流形
专知会员服务
13+阅读 · 2020年6月2日
Python分布式计算,171页pdf,Distributed Computing with Python
专知会员服务
108+阅读 · 2020年5月3日
【哈佛大学商学院课程Fall 2019】机器学习可解释性
专知会员服务
105+阅读 · 2019年10月9日
已删除
将门创投
8+阅读 · 2019年6月13日
Hierarchically Structured Meta-learning
CreateAMind
27+阅读 · 2019年5月22日
Transferring Knowledge across Learning Processes
CreateAMind
29+阅读 · 2019年5月18日
Unsupervised Learning via Meta-Learning
CreateAMind
43+阅读 · 2019年1月3日
A Technical Overview of AI & ML in 2018 & Trends for 2019
待字闺中
18+阅读 · 2018年12月24日
Disentangled的假设的探讨
CreateAMind
9+阅读 · 2018年12月10日
Hierarchical Disentangled Representations
CreateAMind
4+阅读 · 2018年4月15日
【推荐】决策树/随机森林深入解析
机器学习研究会
5+阅读 · 2017年9月21日
【推荐】用Tensorflow理解LSTM
机器学习研究会
36+阅读 · 2017年9月11日
Auto-Encoding GAN
CreateAMind
7+阅读 · 2017年8月4日
Arxiv
0+阅读 · 2021年7月16日
Clustering of heterogeneous populations of networks
Arxiv
0+阅读 · 2021年7月15日
Arxiv
0+阅读 · 2021年7月15日
VIP会员
相关VIP内容
剑桥大学《数据科学: 原理与实践》课程,附PPT下载
专知会员服务
54+阅读 · 2021年1月20日
专知会员服务
45+阅读 · 2020年12月18日
【DeepMind】强化学习教程,83页ppt
专知会员服务
158+阅读 · 2020年8月7日
神经常微分方程教程,50页ppt,A brief tutorial on Neural ODEs
专知会员服务
74+阅读 · 2020年8月2日
商业数据分析,39页ppt
专知会员服务
165+阅读 · 2020年6月2日
【ICML2020-哈佛】深度语言表示中可分流形
专知会员服务
13+阅读 · 2020年6月2日
Python分布式计算,171页pdf,Distributed Computing with Python
专知会员服务
108+阅读 · 2020年5月3日
【哈佛大学商学院课程Fall 2019】机器学习可解释性
专知会员服务
105+阅读 · 2019年10月9日
相关资讯
已删除
将门创投
8+阅读 · 2019年6月13日
Hierarchically Structured Meta-learning
CreateAMind
27+阅读 · 2019年5月22日
Transferring Knowledge across Learning Processes
CreateAMind
29+阅读 · 2019年5月18日
Unsupervised Learning via Meta-Learning
CreateAMind
43+阅读 · 2019年1月3日
A Technical Overview of AI & ML in 2018 & Trends for 2019
待字闺中
18+阅读 · 2018年12月24日
Disentangled的假设的探讨
CreateAMind
9+阅读 · 2018年12月10日
Hierarchical Disentangled Representations
CreateAMind
4+阅读 · 2018年4月15日
【推荐】决策树/随机森林深入解析
机器学习研究会
5+阅读 · 2017年9月21日
【推荐】用Tensorflow理解LSTM
机器学习研究会
36+阅读 · 2017年9月11日
Auto-Encoding GAN
CreateAMind
7+阅读 · 2017年8月4日
Top
微信扫码咨询专知VIP会员