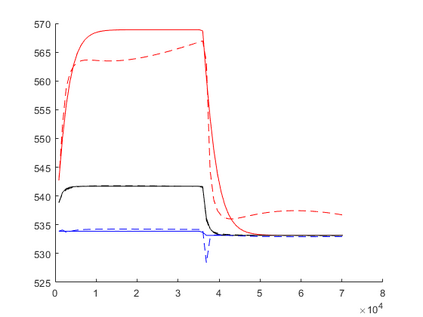
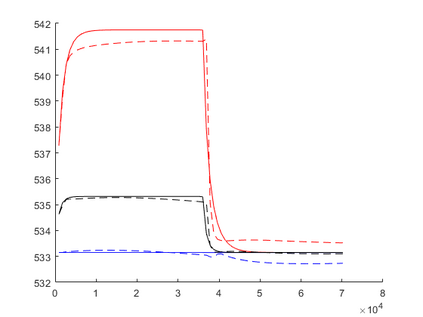
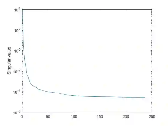
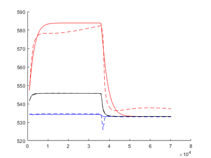
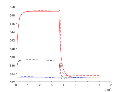
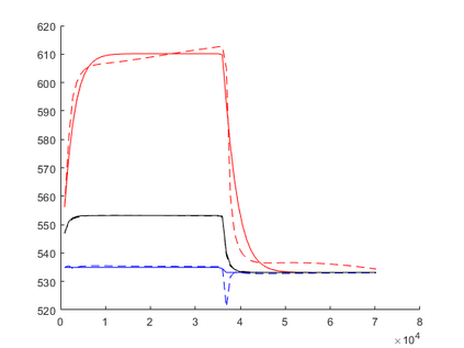
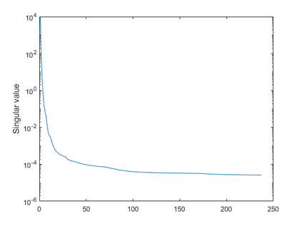
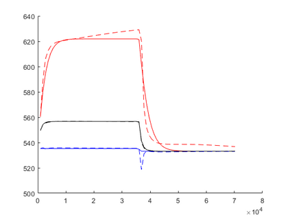
Model Order Reduction is a key technology for industrial applications in the context of digital twins. Key requirements are non-intrusiveness, physics-awareness, as well as robustness and usability. Operator inference based on least-squares minimization combined with the Discrete Empirical Interpolation Method captures most of these requirements, though the required regularization limits usability. Within this contribution we reformulate the problem of operator inference as a constrained optimization problem allowing to relax on the required regularization. The result is a robust model order reduction approach for real-world industrial applications, which is validated along a dynamics complex 3D cooling process of a multi-tubular reactor using a commercial software package.


翻译:在数字双胞胎的背景下,减少示范命令是工业应用的关键技术,关键要求是非侵入性、物理意识、稳健性和可用性。操作者根据最小平方最小值的推断,加上分散式经验性内插方法,掌握了这些要求中的大部分,尽管所需的正规化限制了可用性。在这一贡献中,我们重新将经营者的推断问题重新表述为有限的优化问题,以便放松必要的正规化。其结果是对现实世界工业应用采取强有力的减少命令示范方法,在使用商业软件包的多管式反应堆的动态复合三维冷却过程中验证了这一方法。

0
下载
关闭预览

相关内容

【干货书】计算机科学,647页pdf,Computer Science
专知会员服务
46+阅读 · 2021年5月10日
自动结构变分推理,Automatic structured variational inference
专知会员服务
41+阅读 · 2020年2月10日
机器学习入门的经验与建议
专知会员服务
94+阅读 · 2019年10月10日
【SIGGRAPH2019】TensorFlow 2.0深度学习计算机图形学应用
专知会员服务
41+阅读 · 2019年10月9日
MIT新书《强化学习与最优控制》
专知会员服务
281+阅读 · 2019年10月9日
Hierarchically Structured Meta-learning
CreateAMind
27+阅读 · 2019年5月22日
已删除
将门创投
4+阅读 · 2018年6月1日
Hierarchical Disentangled Representations
CreateAMind
4+阅读 · 2018年4月15日
【论文】变分推断(Variational inference)的总结
机器学习研究会
39+阅读 · 2017年11月16日
Arxiv
0+阅读 · 2021年9月5日
VIP会员
相关资讯
Hierarchically Structured Meta-learning
CreateAMind
27+阅读 · 2019年5月22日
已删除
将门创投
4+阅读 · 2018年6月1日
Hierarchical Disentangled Representations
CreateAMind
4+阅读 · 2018年4月15日
【论文】变分推断(Variational inference)的总结
机器学习研究会
39+阅读 · 2017年11月16日
Top
微信扫码咨询专知VIP会员