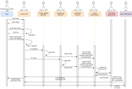
Service Level Agreements (SLA) are employed to ensure the performance of Cloud solutions. When a component fails, the importance of logs increases significantly. All departments may turn to logs to determine the cause of the issue and find the party at fault. The party at fault may be motivated to tamper with the logs to hide their role. We argue that the critical nature of Cloud logs calls for immutability and verification mechanism without the presence of a single trusted party. This paper proposes such a mechanism by describing a blockchain-based log storage system, called Logchain, which can be integrated with existing private and public blockchain solutions. Logchain uses the immutability feature of blockchain to provide a tamper-resistance platform for log storage. Additionally, we propose a hierarchical structure to address blockchains' scalability issues. To validate the mechanism, we integrate Logchain into Ethereum and IBM Blockchain. We show that the solution is scalable and perform the analysis of the cost of ownership to help a reader select an implementation that would address their needs. The Logchain's scalability improvement on a blockchain is achieved without any alteration of blockchains' fundamental architecture. As shown in this work, it can function on private and public blockchains and, therefore, can be a suitable alternative for organizations that need a secure, immutable log storage platform.


翻译:服务级别协议( SLA) 用于确保 Cloud 解决方案的性能。 当一个部件失灵时, 日志的重要性会显著提高。 所有部门都可能会转向日志来确定问题的原因, 并找到出错方。 错误方可能有意篡改日志以掩盖其作用。 我们争辩说, Cloud 日志的关键性质要求在没有单一信任方在场的情况下建立不可移动性和核查机制。 本文提出这样一种机制, 描述一个基于块链的日志存储系统, 称为Law 链, 它可以与现有的私人和公共的连锁解决方案相结合。 日志链的不可移动性特征可以提供一个用于日志存储的不可移动性平台。 此外, 我们提出一个等级结构, 以解决木链的可缩放问题。 为了验证这个机制, 我们把日志链融入 Etheenum 和 IBMBM 屏障链链。 我们表明, 解决方案是可伸缩的, 并且分析所有权的成本, 帮助读者选择一个能满足其需要的实施。 条链链链条的伸缩性改进功能, 可以在任何可移动的公用的供应链基本结构中 。

0
下载
关闭预览

相关内容

【边缘智能综述论文】A Survey on Edge Intelligence
专知会员服务
123+阅读 · 2020年3月30日
已删除
将门创投
4+阅读 · 2020年6月12日
计算机 | 国际会议信息5条
Call4Papers
3+阅读 · 2019年7月3日
CCF C类 | DSAA 2019 诚邀稿件
Call4Papers
6+阅读 · 2019年5月13日
计算机 | USENIX Security 2020等国际会议信息5条
Call4Papers
7+阅读 · 2019年4月25日
CCF A类 | 顶级会议RTSS 2019诚邀稿件
Call4Papers
10+阅读 · 2019年4月17日
人工智能 | NIPS 2019等国际会议信息8条
Call4Papers
7+阅读 · 2019年3月21日
人工智能 | SCI期刊专刊信息3条
Call4Papers
5+阅读 · 2019年1月10日
计算机类 | ISCC 2019等国际会议信息9条
Call4Papers
5+阅读 · 2018年12月25日
A Technical Overview of AI & ML in 2018 & Trends for 2019
待字闺中
18+阅读 · 2018年12月24日
Arxiv
0+阅读 · 2021年11月25日
Arxiv
0+阅读 · 2021年11月24日
Arxiv
36+阅读 · 2019年11月7日
VIP会员
相关VIP内容
【边缘智能综述论文】A Survey on Edge Intelligence
专知会员服务
123+阅读 · 2020年3月30日
相关资讯
已删除
将门创投
4+阅读 · 2020年6月12日
计算机 | 国际会议信息5条
Call4Papers
3+阅读 · 2019年7月3日
CCF C类 | DSAA 2019 诚邀稿件
Call4Papers
6+阅读 · 2019年5月13日
计算机 | USENIX Security 2020等国际会议信息5条
Call4Papers
7+阅读 · 2019年4月25日
CCF A类 | 顶级会议RTSS 2019诚邀稿件
Call4Papers
10+阅读 · 2019年4月17日
人工智能 | NIPS 2019等国际会议信息8条
Call4Papers
7+阅读 · 2019年3月21日
人工智能 | SCI期刊专刊信息3条
Call4Papers
5+阅读 · 2019年1月10日
计算机类 | ISCC 2019等国际会议信息9条
Call4Papers
5+阅读 · 2018年12月25日
A Technical Overview of AI & ML in 2018 & Trends for 2019
待字闺中
18+阅读 · 2018年12月24日
Top
微信扫码咨询专知VIP会员