2022年中国商用车道路运输安全研究报告|36氪研究院

2022 年 7 月 5 日 36氪


主动安全系统助力商用车行业智能安全发展。


来源| 36氪研究(ID:kr_research)

封面来源|视觉中国

我国商用车行业在国民经济中具有不可替代的地位,在各类消费品运输及基础设施建设等方面均发挥着重要作用。因此商用车不仅是道路运输领域的晴雨表,也直接反映着国家经济发展水平。

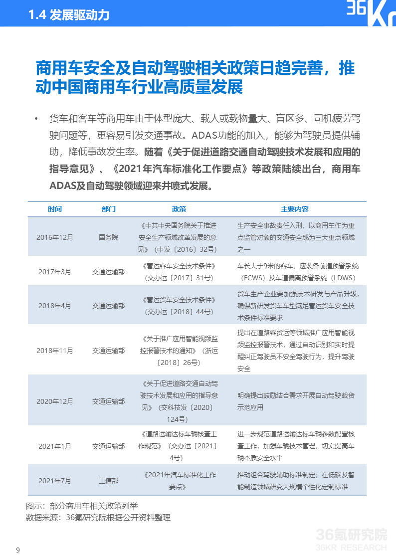
中国商用车行业步入高质量发展阶段,智能与安全成为产业发展关键词
历经近70年的发展,中国商用车行业走过了萌芽期、成长期、壮大期,于2020年迈入高质量发展期。根据中国汽车工业协会数据,2021年中国商用车销量479.3万辆,占世界商用车总销量的20%以上。高质量发展阶段,中国商用车行业目标由“做大”逐渐转变为“做强” ,智能与安全成为产业发展关键词。

图示:中国商用车行业发展历程

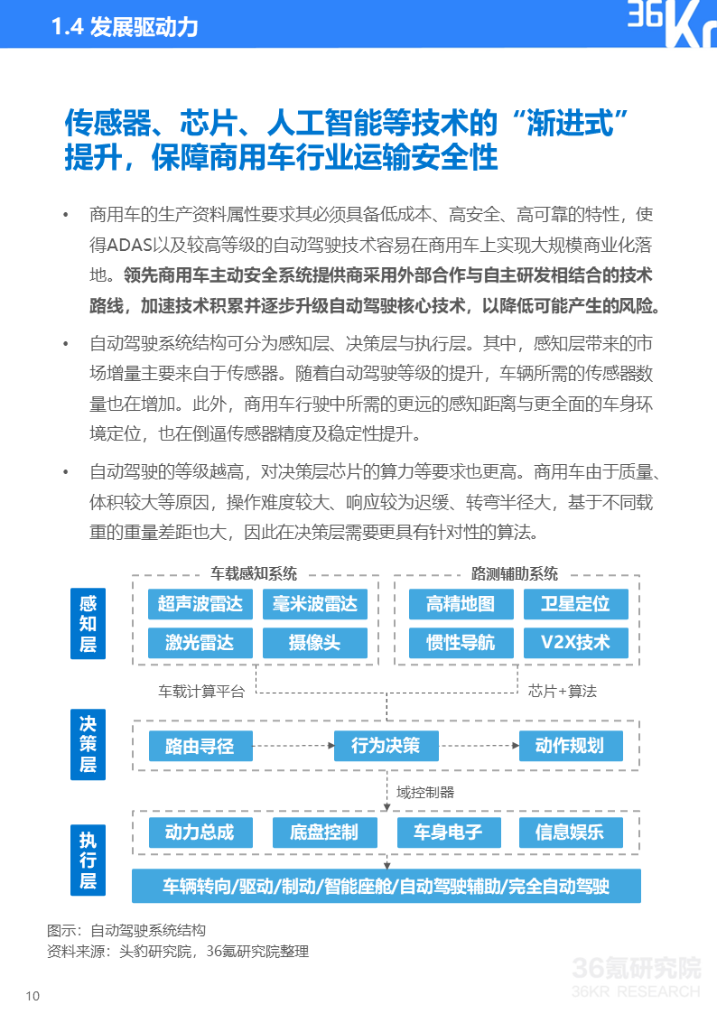
主动安全系统提供商推动商用车行业走上智能驾驶“渐进式之路”


相比于乘用车,商用车对驾驶安全要求更高。近年来,AI与5G技术逐步成熟,帮助车辆实现与人、车、路、后台等多终端的实时交互,使车辆具备复杂环境感知、智能决策、协同控制和执行等智能化网联功能。在此背景下,主动安全系统提供商从商用车主动安全切入市场,在实现安全辅助驾驶系统大规模产业化落地的同时积累现金流与数据;并借助核心技术的不断迭代升级,推动商用车行业最终实现完全的智能驾驶。

图示:2021-2030年中国商用车ADAS装配率

主动安全系统收获更多关注,应用加速推广

近年来,我国出台系列政策支持主动安全及智能驾驶发展,同时伴随人工智能算法的优化改进、道路数据集的扩增、安全运输需求的不断扩展,主动安全系统在商用车道路运输中的应用加速推广。未来,商用车行业在持续提升主动安全系统普及率的基础上,更将结合政府管控和三方安全运维服务,通过“安全指挥中心、云平台、APP” 三个产品,三端联动保障道路运输安全。

图示:三端联动保障道路运输安全

本报告的重点研究问题如下:

  • 商用车道路运输行业历经怎样的发展过程?如今行业处于什么样的阶段?
  • 商用车道路运输行业的市场需求有哪些变化?
  • 商用车道路运输安全现状如何?
  • 主动安全系统对商用车道路运输安全性存在什么样的提升作用?
  • 主动安全系统提供商存在哪些新的商业模式?
  • 商用车主动安全系统提供商中有哪些值得关注的企业?
  • 未来商用车智能驾驶将在哪些方面产生新的突破?


如想获取《2022年中国商用车道路运输安全研究报告》,点击文章底部【阅读原文】,提取码:49hx,或在36氪研究院微信公众号上回复“商用车”获取下载链接。

👇点击阅读原文

获取研究报告

登录查看更多
0

相关内容

中华人民共和国,通称中国,是一个位于东亚的社会主义国家,由中国共产党一党执政,首都位于北京市。1949年10月1日,中国共产党在第二次国共内战取得绝对优势后,于北京市正式成立中华人民共和国,中国国民党领导的中华民国政府则在同年底败退台湾。 维基百科
数字政府行业趋势洞察(2022年)
专知会员服务
58+阅读 · 2022年8月17日
2022年中国网络安全行业白皮书,61页pdf
专知会员服务
51+阅读 · 2022年8月12日
《深度学习平台发展报告(2022年)》发布, 26页pdf
专知会员服务
121+阅读 · 2022年7月29日
重磅!《云计算白皮书(2022年)》发布,47页pdf
专知会员服务
75+阅读 · 2022年7月21日
《中国信息消费发展态势报告》(2022年),41页pdf
专知会员服务
29+阅读 · 2022年3月20日
中国智能驾驶行业研究报告(附报告)64页pdf
专知会员服务
71+阅读 · 2022年3月6日
上海市智能网联汽车发展报告,25页pdf
专知会员服务
40+阅读 · 2022年2月10日
客服中心智能化技术和应用研究报告(2021年),57页pdf
专知会员服务
49+阅读 · 2022年2月6日
2021年中国出行行业数智化研究报告(附下载)
专知会员服务
40+阅读 · 2021年11月27日
2022年,毫末智行的3场战役
AI前线
1+阅读 · 2022年4月29日
2022年中国氢能行业洞察报告|36氪研究院
2021年中国安全运营报告
CCF计算机安全专委会
3+阅读 · 2022年4月15日
上海市智能网联汽车发展报告,25页pdf
专知
1+阅读 · 2022年2月10日
《2021—2022中国大数据产业发展报告》
专知
12+阅读 · 2022年1月23日
国家自然科学基金
0+阅读 · 2015年12月31日
国家自然科学基金
2+阅读 · 2014年12月31日
国家自然科学基金
4+阅读 · 2013年12月31日
国家自然科学基金
0+阅读 · 2012年12月31日
国家自然科学基金
0+阅读 · 2011年12月31日
国家自然科学基金
0+阅读 · 2011年12月31日
国家自然科学基金
6+阅读 · 2010年11月30日
国家自然科学基金
0+阅读 · 2009年12月31日
国家自然科学基金
0+阅读 · 2009年12月31日
A Survey on Deep Learning for Named Entity Recognition
Arxiv
26+阅读 · 2020年3月13日
Deep Learning in Video Multi-Object Tracking: A Survey
Arxiv
58+阅读 · 2019年7月31日
Object Detection in 20 Years: A Survey
Arxiv
48+阅读 · 2019年5月13日
Arxiv
53+阅读 · 2018年12月11日
Deep Learning for Generic Object Detection: A Survey
Arxiv
14+阅读 · 2018年9月6日
VIP会员
相关VIP内容
数字政府行业趋势洞察(2022年)
专知会员服务
58+阅读 · 2022年8月17日
2022年中国网络安全行业白皮书,61页pdf
专知会员服务
51+阅读 · 2022年8月12日
《深度学习平台发展报告(2022年)》发布, 26页pdf
专知会员服务
121+阅读 · 2022年7月29日
重磅!《云计算白皮书(2022年)》发布,47页pdf
专知会员服务
75+阅读 · 2022年7月21日
《中国信息消费发展态势报告》(2022年),41页pdf
专知会员服务
29+阅读 · 2022年3月20日
中国智能驾驶行业研究报告(附报告)64页pdf
专知会员服务
71+阅读 · 2022年3月6日
上海市智能网联汽车发展报告,25页pdf
专知会员服务
40+阅读 · 2022年2月10日
客服中心智能化技术和应用研究报告(2021年),57页pdf
专知会员服务
49+阅读 · 2022年2月6日
2021年中国出行行业数智化研究报告(附下载)
专知会员服务
40+阅读 · 2021年11月27日
相关资讯
2022年,毫末智行的3场战役
AI前线
1+阅读 · 2022年4月29日
2022年中国氢能行业洞察报告|36氪研究院
2021年中国安全运营报告
CCF计算机安全专委会
3+阅读 · 2022年4月15日
上海市智能网联汽车发展报告,25页pdf
专知
1+阅读 · 2022年2月10日
《2021—2022中国大数据产业发展报告》
专知
12+阅读 · 2022年1月23日
相关基金
国家自然科学基金
0+阅读 · 2015年12月31日
国家自然科学基金
2+阅读 · 2014年12月31日
国家自然科学基金
4+阅读 · 2013年12月31日
国家自然科学基金
0+阅读 · 2012年12月31日
国家自然科学基金
0+阅读 · 2011年12月31日
国家自然科学基金
0+阅读 · 2011年12月31日
国家自然科学基金
6+阅读 · 2010年11月30日
国家自然科学基金
0+阅读 · 2009年12月31日
国家自然科学基金
0+阅读 · 2009年12月31日
Top
微信扫码咨询专知VIP会员