国际高等教育领域创新创业教育的生态系统模型和要素研究——以美国麻省理工学院为例

2017 年 8 月 29 日 MOOC 许涛、严骊

| 全文共18567字,建议阅读时长15分钟 |


本文由《远程教育杂志》授权发布

作者:许涛、严骊  

摘要

 

麻省理工创新创业教育生态系统在半个多世纪的发展过程中,见证了大量创新创业项目、课程、竞赛、活动以及基于麻省理工师生创新成果的众多初创企业的诞生和发展,形成了极富多样性、包容性和开放性的麻省理工创新创业精神和文化,深刻影响了美国以及全球各地高等教育机构的创新创业教育理念和实践。因此,全球众多高等教育机构将麻省理工创新创业生态模型,作为发展并衡量其创新创业教育和实践活动的标准。通过全面描述麻省理工创新创业教育的发展历程、经验和成就,从创新创业教育学位和课程、创新创业教育组织和管理、学生创新创业俱乐部、全球化创新创业教育、创新创业教育竞赛和奖项以及创新创业法律服务等六个方面,建构并论述了麻省理工创新创业教育生态系统模型及其构成要素,分析了麻省理工开展创新创业教育和实践活动的理念和原则,指出麻省理工创新创业教育生态系统建设对我国“双创”社会经济发展战略和高等教育机构全面开展创新创业教育,具有重要的理论和现实意义。

关键词:麻省理工;创新创业教育;创客;创客教育;生态系统


一、导言


作为享有“世界理工大学之最”美誉的全球著名创新创业型大学——美国麻省理工学院(以下均简称麻省理工),在创建创新创业校园文化和精神、培育学生创新创业思维和技能、传播创新创业知识过程中,构建了全面、系统地鼓励、支持学生创新创业的生态系统。这一极富多样性、包容性和开放性的麻省理工创新创业精神和文化,深刻影响了美国以及全球各地高等教育机构的创新创业教育理念和实践,也成为国际高等教育领域创新创业教育的重要标尺与观察窗口。


麻省理工创新创业教育和实践活动,可以追溯到1916年麻省理工创立的“技术计划”项目,该项目在20世纪早期和中期在促进教师和研究人员的创新技术和研究成果转让,以及在商业化开发中起着重要作用和指引,奠定了高等教育机构超越其传统使命,倡导师生和研究人员创新创业的理念和实践基础。比如,1969年,麻省理工举办了系列校友论坛(MIT Alumni Association Semina Series)来指导学生、教师和研究人员如何利用研究成果和创新技术创办企业。紧随其后,麻省理工校友在纽约成立了麻省理工创业服务中心(MIT Venture Clinic),并在学校所在地成立了“麻省理工企业论坛”(MIT Enterprise Forum)。[1]尤其是象征着麻省理工创新创业生态系统建设取得重大突破的“麻省理工创业中心”于1990年正式成立,把麻省理工长期坚持的创新创业教育和实践活动从幕后推到前台,引燃了麻省理工以及包括美国在内的全球众多高等教育机构更多莘莘学子和教师、研究人员的创新创业研究和实践热情。


在校长Rafael Reif的倡议下,麻省理工发扬学校悠久的创新创业传统,于2013成立了“麻省理工创新行动计划”(MIT Innovation Initiative)项目,进一步完善了麻省理工创新创业生态系统。[2]这一项目的宗旨之一,是在全校范围内打破学院、学科和专业界限,通过创新创业实践活动,发展创新创业思维、技能和洞察力,教育培养具有全球思维和视野的下一代创新者,从而帮助其更有效地实现从“创想到影响”(Ideas to Impact)的创业过程。换言之,“麻省理工创新行动计划”项目通过与工学院、理学院、建筑与规划学院、人文艺术与社会科学学院和斯隆管理学院等五大学院的合作,全面提升、强化了麻省理工的创新创业教育和实践活动,促进了全校创新创业教育、实践活动与丰富多样资源、机会之间的无缝衔接。


到2014年,由麻省理工校友创建的、正在运营的创业公司已超过30200家,大约雇佣了460万的员工,年收入达1.9万亿美元,相当于世界第十大经济体。[3]这一成就,充分展示了麻省理工创新创业教育和实践活动在促进社会、经济发展中的价值和意义,也表明了麻省理工创新创业生态系统建设的成就和效果。因此,在当前创新驱动下的全球经济发展新时代,全景式描述、分析麻省理工创新创业生态系统模型及其要素,对加快实现“双创”国家社会经济发展战略和我国高等教育机构“双一流”建设,具有重要的现实意义。


二、麻省理工创新创业教育的生态系统模型

 

经过一个多世纪的探索、研究和实践,麻省理工已搭建了相对完善的创新创业教育生态系统。这一系统构建在校内外创新创业资源的基础上,体现着从“创意创新概念的诞生"商业化雏型"原型产品制造"初创公司建立”这样一个发展脉络。同时,为学生提供了各种形式创新创业服务,助其实现“创想到影响”(Ideas to Impact)的创业热情和抱负。具体而言,麻省理工创新创业教育的生态系统由六大相互支撑的开放体系组成,即:创新创业教育学位项目和课程体系、创新创业教育组织和管理体系、学生创新创业倶乐部体系、创新创业教育全球化体系、创新创业教育竞赛和奖项体系以及创新创业教育法律服务体系。其中,项目、课程和活动是贯穿于整个生态系统中的关键要素(见图1)。



三、麻省理工创新创业教育的学位项目和课程体系


麻省理工目前开设了创新创业方向的硕士学位项目、创新创业专业辅修项目和大量面向全校学生的创新创业课程,主要包括:创造力和创新能力培养、新创企业和高科技企业管理等。这些项目和课程,充分应用创新创业案例分析、实习、创新创业者讲座、风险资本对学生创业项目的外部评论,以及创意创新创业竞赛等多种学习方法和模式,融合了创新创业教育课程学习和相关实践活动的培育,并强化学生的创新创业思维、知识和能力。麻省理工创新创业教育学位项目和课程体系,主要包括以下三个方面,如图2所示。



(一)麻省理工创新创业硕士学位项目

 

2006年,麻省理工创业中心依托斯隆管理学院MBA中心设立了创新创业方向的硕士学位项目,这一项目汇聚了学院各专业中具有创新创业意愿和热情的师生,整合了学院长期以来享誉全球的创新创业课程和项目,它以创建拥有“创新思想、产品或服务的企业”为目标。


与传统旨在培养经理人的MBA项目不同,麻省理工创新创业硕士学位项目,通过融合创新创业学术研究和实践,以及激励学生创建基于创新技术的企业,把培养创新创业者和企业家作为宗旨和目标。参加该项目的学生,除了学习斯隆管理学院MBA学位所有核心课程外,每学期还要选修创新创业导向的课程,还必须参加为期一周的“硅谷行"(Silicon Valley Trek)和MIT$100K创新创业大赛。该项目的另一特色是每周举办主题不同的创新创业论坛和社交晚餐联谊活动,为学生搭建创业人脉平台。

 

参与该项目的学生需要在入读麻省理工斯隆管理学院前递交书面申请书,按照先注册、先录取的标准实行限额招生。学生在注册这一项目时,需在线支付350美元的“春季硅谷创新创业学习之旅”(E&ISpring Silicon Valley Study Tour)押金,并在线完成简短的创新创业背景和意愿调查。学生入学的第一学期首先必须学习“技术创新概述"(Introduction to Technological Innovation)课程,该门课程概括了成功创业的关键要素以及创业者应具备的创新创业知识和技能。课程主要由创新创业实践的企业家讲授,以期达到下述目标:

 

——如何产生创新想法和概念;


——创建公司的过程和步骤;


——创业资金的来源和选择;


——创新创业相关法律、制度及其他问题。

 

获得创新创业硕士学位证书的学生,除了要完成相关的MBA课程外,还需要学习系统的创新创业课程和参与的创新创业实践活动,如表1所示。


在上述课程学习和实践活动过程中,学生还将全面了解麻省理工创新创业生态系统各关键要素和组织机构,学习如何获取各种创新创业资源,并构建其与成功的创新创业者、天使或风险投资人、创新创业导师以及其它同学的社交网络,从而获得以下机会和资源:


——与MBA项目的学生共同学习和交往;


——得到麻省理工知名教授的指导;


——使用麻省理工校内外众多创新创业资源;


——加入全球创业网络。

 

(二)麻省理工创新创业辅修专业项目


创新创业辅修专业是“麻省理工创新行动计划”(MIT Innovation Initiative)主导的麻省理工创新创业生态系统建设的重要内容,是由麻省理工工程学院和斯隆管理学院联合发起的跨学科、跨专业项目。这一辅修专业旨在使学生具备如下知识和技能:

 

——创新发生的过程。从问题的提出,创意的诞生,概念的成型,解决方案的提出,解决方案的改进,到解决方案的规模化实现,直到成功创业;


——个人的技能和品格。包括沟通技能、团队合作技能、决策能力、领导力,以及诚信、正直的品格。上述技能和品格如何在创新创业过程中与其他利益相关者进行有效合作,把发明和创新商业化并开拓市场;


——创新创业战略和策略。主要识别并了解市场需要或现实问题,从而提出、创造规模化的解决方案,或实现现有产品和服务的迭代、升级;


——组织模型和组织设计。了解并掌握组织模型和组织设计的类型与方法,从而更有效地实现发明、创新的市场化;


——全球化的创新创业。提供全球化创新创业背景知识和信息,包括各国或地区促进或阻碍创新创业的各种因素和力量。

 

该项目旨在培养学生拥有创新创业知识、技能和信心,针对现实世界的各种挑战和问题,寻求创造性的或创新性解决方案,为学生做好独立创业、作为创业团队成员或加入全球知名企业内部创新创业团队做准备。

 

取得创新创业辅修专业证书需要完成两门必修核心课程,并选修“现代创新创业”(E&I in Context)、“团队和组织领导力”(Leader ship of Teams & Organizations)以及“创新创业实践”(E&I Experiential)二大创新创业课程模块下的各一门课程。两门必修课程和系列选修课程,如表2所示。

 

上述创新创业辅修专业课程从创新创业知识的掌握,创新创业思维和技能的培养,以及团队和组织领导力的提高这几个方面,为学生创新创业、实现自身更大的经济和社会价值奠定了基础,开启了创新创业之门。

 

(三)麻省理工创新创业教育的主要课程

 

麻省理工从最初提供一门创新创业课程,到2014-2015学年开设63门课程,吸引了各学院数千名学生注册学习。[4]这些课程主要分为四大类,即:创新创业技能导向课程、创新创业基础知识课程、创新创业行业导向课程、创新创业系列选修课程。此外,还有与上述课程配套的众多创新创业活动或赛事,具体如图3所示。



与上述众多创新创业教育课程相呼应的,是不定期举办各种创新创业论坛以及“技术创新黑客马拉松大赛、创新创业训练营、创客节”等众多创新创业活动或赛事。尤其是在每学年夏季学期开展独具特色的“全球创业者技能加速器”(Global Founders Skills Accelerato Program)活动,以此拉开新一学年创新创业教育活动的帷幕。

 

为了支持麻省理工开设的创新创业教育课程,在组织机构上也进行保障,其中具有代表性的有:

 

1.麻省理工马丁•特鲁斯特创业中心(The Martin Trust Center for Entrepreneurship)


该中心除了开设大量针对本科生和研究生的创新创业教育项目和课程外,还负责推动创新创业教育和各学院现有课程体系的融合,从而在最大程度和规模上强化学校创新创业文化、观念和行为。同时,中心还为学生提供创新创业咨询、资助、工作空间、会议室、远程会议设施,以及免费咖啡、点心等人性化贴心服务。

 

2.戈登工程领导中心(Gordon-MIT Engineering Leadership Program)

 

该中心主要提供创新创业思维和技能类课程,以培养、强化师生创新创业所需的各种软技能,助力其成功创业。

 

3.电气工程和计算机系——创业麻省理工(Start MIT)

 

“创业麻省理工”是为期两周半的创新创业课程项目,旨在麻省理工的学生中传播创新创业理念。在两周半的学习过程中,成功的创新创业者将与学生分享创新创业经验和启发;同时,学生也将参与具体的创新创业活动,并有机会和波士顿地区创新创业生态系统的麻省理工校友以及其他杰出人士互动。项目由电气工程和计算机系与“麻省理工创新行动计划”项目(MIT Innovation Initiative)联合于2014年发起,涵盖的主题包括(但不限于):股权分割、资金模型、营销和团队建设。

 

四、麻省理工创新创业教育组织和管理体系

 

长期以来,麻省理工倡导、激励并发展创新创业校园文化和精神,奉行“手脑并重”的校训和教育理念强化对创新创业教育和实践活动的投入,并因此创建了多样化的创新创业教育组织和管理体系,以全面促进校园创新创业文化、精神和实践。这一体系主要包括创新创业中心、研究院、项目或计划等,构成了麻省理工创新创业生态系统,如图4所示。

 

(一)麻省理工创业中心

 

麻省理工创业中心的使命是通过为所有学生提供创新创业所需的知识、技能、资源和服务,把学生培养成卓有成效的创新创业者或企业家。中心以麻省理工学院校训“理论与实践并重”或“手脑并重”(MENS ET MANUS)为原则,在所有课程和创新创业教育、项目和活动中,实现术和实践的有机融合。通过与学校其它院系、实验室、研发中心和团队的密切合作,实现学生与优秀创新创业项目之间的对接。中心在创新创业课程教学、咨询和学生创新创业过程中,强调批判性思维训练;鼓励学生大胆从事创新创业活动和项目,倡导试错精神"以开放、包容的心态面对失败"从失败中学习。针对一些创新创业成功的项目"中心则帮助学生推动项目的迅速发展和成长。该中心坚守帮助学生创新创业成功的目标和使命"而不参与学生新创公司的具体业务、运营,更不索取公司股权或回报。


 

1.赛克特创新创业实践领导者项目(Sector Practice Leaders,简称为SPL)

 

该项目旨在帮助不同行业或领域的创业者所面临的独特挑战。尽管创新创业教育对学生成功创业有显著影响,但具体行业或领域的创新创业,还需要专门知识和技能以应对各种具体障碍与问题。为此,该项目聚焦五大不同行业,通过竞争性过程挑选出每一行业最优学生创新创业者,并针对他们的需求制定、实施创新创业教育计划和活动。


2.麻省理工创新创业庆典周(t=0)


每年举办为期一周的旨在庆祝麻省理工创新创业精神、文化和实践的校园庆典活动。在此期间,麻省理工的各个学生俱乐部、新创公司等团体和组织,尽其所能地展示麻省理工学生在各个行业和领域的创新创业精神,从而吸引全校学生更深入地参与创新创业教育、项目和活动中来。


3.麻省理工创新创业强化训练营(MIT Fuse)


它是为期三周的创新创业强化训练项目,对有兴趣深入体验创新创业活动的所有学生开放。每年1月在三周的时间里,创新创业团队和学生个人将在创业中心提供的工作空间里,全天候学习创新创业核心知识和技能,接受一对一辅导,并享用无限量供应的咖啡和餐点。该强化训练营不同于传统的教学模式,它是在个性化学习的基础上通过研讨式而不是说教式,针对学生的具体需求进行高强度、集中式的创新创业思维和技能训练。从而在有限的时间内通过沉浸式的学习,从创新创业导师、成功的创新创业者和其他团队成员身上,学习如何像企业家一样思考、学习和工作,为未来创新创业之路夯实基础。即其学习的重点主要是:企业家的思维和技能训练、如何做市场研究、数字营销、原型产品制造、用户体验设计和测试以及团队工作技能等。


4.麻省理工创新创业加速器(MIT Delta v)


它旨在为麻省理工以及来自全球其它知名大学的学生提供综合性创新创业教育机会,以加速实现他们的创新创业行为和目标。参与麻省理工创新创业加速器项目的创新创业团队或个人,需要带来创新性的、有趣的想法或概念,并志在创建创新驱动的企业。即创新创业加速器在麻省理工创业中心获得为学生提供工作空间,每年6-8月的暑假学期,学生可以全天候从事创新创业项目研究和学习,就目标市场进行反复思考与设计,并进行市场研究,建构用户群体。学生主要采取同伴学习方式,就创新创业过程中遇到的挑战和困难共同研究,互帮互助,并在中心导师的一对一指导下探索解决方案。


此外,为给学生创造真实的创业体验和环境,该项目还每月举办一次模拟“董事会议”,就创新创业学习和实践过程中的遇到问题和挑战与受邀而来作为“董事会成员”的成功创新创业者和企业家展开“实战”对话与交流。同时,该项目还举办研讨会和论坛,邀请行业领袖发表演讲,在更高层次上强化、拓展学生的创新创业思维和技能。每年9月的第一周或第二周还在波士顿、纽约和旧金山举办路演活动,邀请风投资本以及媒体人士莅临现场,为学生实现创新创业目标创造机会。


5.麻省理工创业实习项目(Entrepreneurship Internship)


该项目是一项面向所有本科生开放的带薪暑期实习计划,学生将在由麻省理工校友创办的创业企业中与创始团队肩并肩工作、参与关键项目,并获得一对一指导,从而深入体验创新创业过程和管理,并确定个人是否适合创业生涯。


6.专家咨询中心(Professional Advisors)


该中心设有常驻创新创业导师、企业家或成功的创新创业者、职业顾问,为学生提供创新创业全过程指导和咨询。学生也可通过邮件的方式预约创新创业导师,进行面对面交流或在线答疑。


7.麻省理工创客空间——原型车间(ProtoWorks)


依托于麻省理工创业中心的原型车间(ProtoWorks)作为麻省理工的创客空间,它旨在为全校师生提供实践学习的机会和场地。在此,学生们可以通过初步的原型开发、探索并实验各种创新创业理念。即通过支持学生参与实践学习,把创新思想和概念转化为创业行动,从而在更大程度、更大规模上倡导并创建创新创业校园文化和氛围。原型车间对所有麻省理工的注册学生开放,并免费使用空间里所提供的3D打印机、激光切割机和其它众多台式工具。此外,学生还有机会参加空间所提供的高级创客技能培训。


这一做法独具创新性,被称为麻省理工“创客之王”(Maker Czar)的Martin Culpepper教授这样评价:原型车间(ProtoWorks)的创立,为麻省理工学生提供了实践学习的机会和空间,体现了学院“手脑并重”或“理论与实践并重”的立校之本,助燃了麻省理工师生的创新创业热情。[5]


可以这样说,原型车间以其完备的设施、多样化的创新创业项目以及充满创新创业热情的师生参与,共同建构了麻省理工引以为豪的创新创业生态系统。这一系统成就了从软件到硬件、从产品到服务、从思想到实践的众多创新技术和创业项目,体现了麻省理工的创新创业精神、文化和使命。同时,原型车间里的多样化设施、创新创业团队和先进技术开发和应用,也体现了“创造+创新创业精神”这一高等教育机构应遵循的黄金标准。


(二)麻省理工创新创业大使计划(Innovation Diplomats)


“麻省理工创新大使计划”是为学生提供参与麻省理工全球领导项目以及全球导向项目的暑期实习机会,从而丰富学生的学习、创新创业体验,拓展全球视野。该计划专注于强化学生对创新的理解,并帮助他们与实习所在地的各方利益相关者建立关系网络,增加他们对当地社会、经济、文化、教育等各方面的了解,尤其是所在国的创新生态系统。

 

同时,该计划还致力于学生创新创业能力、实习项目相关的工作技能、创新经济时代领导力的提升,为全球创新驱动下的经济繁荣创造条件。丰富多彩的麻省理工现有全球项目,为学生提供了更多有针对性的选择、框架、知识和工具。它不仅为学生创造了全球体验,而且大大拓展了其创新创业导向经验与实践学习机会和范围:


——深化其对项目所在国创新创业生态系统的了解;


——发展其创新创业思维、知识和技能;


——通过与项目所在国各方利益相关者的合作,发展跨文化环境下的职业能力和对项目所在国的文化、政治意识和敏感度;


—— 拓展在项目所在国的职业发展网络和平台,与政府、企业、风险资本和学术界领导建立联系;


——建构创新框架,即,收集和分析有关金融资本、人才、基础设施等支持或阻碍创新创业数据的结构化方法;


 —— 认识项目所在国的麻省理工校友,加入麻省理工海外校友资源网络。


该计划面向所有麻省理工的本科生和研究生。在赴海外进行为期10周的暑期实习前,学生需要在当年度春季学期参与针对所选择实习国度的培训,以初步了解创新大使计划的核心概念、目标和程序,以及当地创新创业生态系统。培训一般安排在4月份,共4次,每周1次。在暑期海外实习期间,学生将得到500美元的实习津贴,访谈所在国的利益相关者,以便更全面、系统地了解当地的创新创业生态系统。实习结束返校后,学生将在秋季学期完成书面实习总结报告,以获得9个学分。


(三)麻省理工影响力项目(IMPACT Program)


该项目2015年由麻省理工医学科学与工程研究院(Institute for Medical Engineering and Science)和“麻省理工创新行动计划”共同发起成立,并获得美国卫生与公共服务部直属科研机构“国家卫生研究院”(The National Institutes of Health)连续五年的资助。项目旨在通过为期6个月的导师计划,为来自化学、生物工程、化学工程、脑科学研究、材料科学等领域的博士后和博士预备生提供创新创业和职业发展培训,帮助他们专注于解决现实挑战,强化其研究的现实意义和全球价值。


该项目不仅招收麻省理工、哈佛大学、波士顿大学、布兰迪斯大学和塔夫茨大学的学生,也招收附近享誉全球的贝斯以色列女执事医疗中心、麻省总医院、麻省眼耳鼻医院和麻省大学医疗中心等医疗机构的博士后或博士预备生。参与该项目的学生被称为“影响力研究员”(IMPACT Fellows),在每周一次的培训过程中,学生通过小组活动和导师进行一对一交流,就未来职业发展路径和应具备的个人技能展开充分讨论,从而深入探索并应对未来职业发展可能遇到的挑战。


(四)麻省理工先进制造中心(Advanced Manu ­facturing)


麻省理工先进制造中心(Advanced Manufacturing)是在麻省理工校长办公室和“麻省理工创新行动计划”的支持下成立,以协调麻省理工各个院系致力于先进制造技术研究和实践的部门与政府机构进行合作,以及企业就先进制造技术从学术研究到政策制订和员工培训进行全面合作,从而有效促进先进制造技术的创新研究、人才培养并开展创业实践。


(五)美国先进制造技术创新研究院(National Network for Manu facturing Innovation Institutes)


2014年,由14家研究院组成“美国先进制造技术创新研究院"(National Network for Manufacturing Innovation Institutes,简称NNMI Institutes)。这14家研究院采取政府和企业合作的方式,从先进制造技术创新到创业进行全方位合作,旨在提升美国竞争优势、促进创新和技术转移,加强美国劳动者先进制造技术和技能培训,以实现先进制造业、政府和学术研究机构的无缝衔接,促进美国先进制造业创新生态系统的持续发展。


1.美国先进功能纤维技术研究院(Advanced Functional Fabricsof America Institute)


2016年10月,发起成立了“美国先进功能纤维技术研究院”,该研究院总部设在麻省理工附近,独立运作,并与美国国防部、马萨诸塞州联邦政府结成战略合作伙伴。目前,该研究院已获得来自企业和政府机构的3.17亿美元资助,制定了建设分布式代工厂以生产功能纤维材料和培训掌握先进制造技术的劳动者计划。


2.AIM光电学院(AIM Photonics Academy)


麻省理工还建立附属于“美国光电产品合成制造研究院"(The American Institute for Manufacturing Integrated Photonics,简称AIM Photonics)的“AIM光电学院”。“AIM光电学院”的主要工作是联合相关企业合作研发光电产品制造技术,以及先进光电制造技术教育和劳动者培训项目。


3.下一代美国灵活混合电子产品制造研究院(America’s Flexible Hybrid Electronics Manufacturing Institute,简称NextFlex)


该研究院旨在实施基于混合电子产品生产制造技术开发和技能发展为一体“教育工厂"(Education Factories)计划,以开展创客活动,激励全国更多的创客进行电子产品先进制造技术创新与创业。


(六)创新经济时代的生产研究中心(Production in the Innovation Economy)


麻省理工“创新经济时代的生产研究中心"(Pro­duction in the Innovation Economy,简称PIE)多年来从事创新创业与先进制造研究,2013年还主办了首次以创新经济时代的生产为主题的国际会议,出版了两本关于创新与市场关系的著作——《美国制造:从创新到市场》和《创新经济时代的生产》。旨在研究创新如何进入市场,生产能力在促进创新中的作用,工业生态系统如何促进创新,制造业创新如何提高经济效益,家庭制造业发展与就业等当前所面临的问题和挑战。


这些研究成果切实推动了从美国联邦政府到各州政府以及全国各高等教育机构对美国先进制造业进行系统、深入思考,并促使联邦政府从国家层面发起了美国先进制造技术创新行动计划,成立了先进制造国家计划办公室(Advanced Manufacturing Na­tional Program Office)等。


(七)麻省理工创新创业研究员项目


1.设计实验室规模化制造和服务研究员项目(D-Lab Scale-Ups Fellowship Program)


该项目为社会创业者(麻省理工毕业生或国际发展设计峰会的职员)提供一年的资助,以支持其将旨在削减人类社会贫困的产品和服务大规模推向市场。资助申请成功者将获得两万美元的资助,并可得到创业中心众多教授的指导,注册学习麻省理工相关技能培训课程,使用麻省理工相关创新创业资源和设施,以及参与各类创新创业会议、论坛的机会。


2.列格坦企业家领导力研究员项目(Legatum Fellowship for Entrepreneurial Leadership at MIT)


该项目的首要职责是在学生中倡导社会创业,改善人类社会的福祉,每年资助大约20名麻省理工具有创新创业精神的学生,通过其创新驱动的创业公司,帮助发展中国家实现加速发展。在为期一年的项目过程中,受资助学生将专注于改善并扩大生产其创新产品或服务。同时,系统深入地学习掌握必要的创新创业知识和技能、强化创新创业思维、构建人际网络平台,实现可持续发展,并致力于取得良好的社会效果。


3.塔塔中心研究生研修项目(Tata Center Grad­uate Fellowship Program)


该项目的候选人必须具有强大的技术背景,对设计、创业和发展中国家感兴趣,并且必须是已被录取或在读的麻省理工研究生。


4.成果转化研究员项目(Translational Fellows Program)


该项目旨在资助博士后研究人员推动麻省理工师生研发的技术快速实现商业化。在为期一年的项目过程中,博士后研究人员将获得创新创业指导以及相应资源,控制风险,并在最大程度上实现创业成功。这一项目由麻省理工“电子研究实验室”(the Research Laboratory of Electronics)仓J立于2013年,以丰富麻省理工创新创业生态系统,加快麻省理工衍生技术的转化速度和数量。该项目也得到了“麻省理工创新行动项目”的资助,2014年进行了大规模试点和推广,并与风投机构建立了密切合作。目前,已成为麻省理工在全院推广、施行的官方项目。


(八)技术许可办公室(Technology Licensing Office)


“技术许可办公室”成立于1932年,是麻省理工最早致力于创新创业教育和实践活动的机构之一,其宗旨是通过技术许可和投资,促进麻省理工各实验室的研究、发明和发现,实现商业化发展,造福于社会公众。


经过近百年不懈努力,麻省理工“技术许可办公室”自2000年以来,以平均每年帮助成立21家基于麻省理工研究和创新成果的初创公司而声名远播。此外,它还为各学院师生员工提供咨询,帮助他们利用个人研究和创新成果独立创业。在设计并实施创新创业教育和实践活动计划过程中,做出了杰出贡献,有效地促进了师生研究成果和创新技术的转化。

 

(九)创业咨询服务中心(Venture Mentoring Service)


麻省理工创业咨询服务中心成立于2000年,它为麻省理工全院师生员工以及校友提供不带任何条件的免费创新创业咨询服务。中心拥有数百名经验丰富的咨询人员,大部分是麻省理工校友。


(十)麻省理工企业家中心(MIT Entrepreneurs Hub)


麻省理工企业家中心致力于为在麻省理工校友和在校学生之间搭建平台,以帮助他们寻找并发现志同道合的队友、合作伙伴或支持者。具体而言,该中心有两大职责:一是作为连接校友和学生的平台,以促进创意创新创业导向的资源利用与合作;二是帮助校友和在校学生深入了解麻省理工创新创业生态系统。


(十一)麻省理工创业交换项目(MIT Startup Exchange)


麻省理工创业交换项目由“工业联盟计划”(the Industrial Liaison Program)发起创立,旨在促进与麻省理工有关的创业公司和“工业联盟计划”成员企业之间的合作。


(十二)普里希拉金格雷公共服务中心(Priscilla King Gray Public Service Center)


普里希拉金格雷公共服务中心为麻省理工师生提供创新创业指导、支持和资源。通过举办年度的“麻省理工创意创新全球挑战赛”,支持社会服务领域的创新创业,挑战赛获胜团队将获得一万美元的创业资本。


(十三)媒体实验室创业项目(Media Lab En­trepreneurship Program)


2006年设立的媒体实验室创业项目,由数门旨在帮助学生利用媒体实验室技术创业的课程组成。该项目的学生除来自媒体实验室外,还来自麻省理工斯隆管理学院和工程学院,以及来自哈佛大学肯尼迪学院、公共卫生学院和教育学院的学生。迄今,该项目已成功孵化出35家公司,其中多家公司在发展中国家开展业务。


(十四)麻省理工企业论坛(MIT Enterprise Forum)


麻省理工企业论坛及旗下《MIT技术评论》是致力于拓展麻省理工校友影响力以及外部资源的平台。该论坛1978年由麻省理工校友会创立,近40年来,这一平台成功地扩大了麻省理工校友企业家在全球的知名度和影响力,为麻省理工带来了丰富的外部资源。该论坛在全球各地建有分论坛,并致力于推动麻省理工校友回报母校,参与母校的各项创新创业项目和活动。


除了上述这些旨在倡导创新创业精神、促进学生创新创业实践活动的众多部门外,麻省理工还有其它大量创新创业项目、课程和活动,包括多样化的创新创业俱乐部以及竞赛组织、服务机构,并不断有新的机构成立。


比如,2014年成立的旨在传播比特币技术、促进基于比特币技术创业的“麻省理工比特币俱乐部”(MIT Bitcoin Club),附属于麻省理工建筑与规划学院的“极限设计中心”(DESx)。其宗旨是加速建筑物设计创新,并通过创新创业培训、投资、一对一顾问指导,激励麻省理工学生利用学院以及校内外创新创业资源,创办创新设计驱动的企业。还有麻省理工艺术中心资助的“启程创新创业工作室’(START Studio),其目的是培养并支持与艺术相关的创业项目和商业团队,同时,该工作室还为学生提供了创新创业团队学习和工作空间。


总之,新的机构在不断诞生,而旧的机构在优胜劣汰的竞争原则下消亡或重生。麻省理工确信这一充满活力的、去中心化的校园创新创业生态系统,有助于全面、深入建设以创新创业为导向的文化和精神。这些机构彼此密切合作,倾力支持麻省理工师生在美国以及全球其它国家和地区创建基于创新思想或技术驱动的公司,不断深化并扩大麻省理工在全球经济增长和社会进步中的价值和影响。


五、麻省理工学生创新创业的俱乐部体系


一直以来,俱乐部制度作为一种比较成熟的商业运作机制,在体育、竞技领域发挥着独特的作用。这种机制,也被麻省理工成功地移植到其学生的创新创业教育和实践中来,并因此催生了大量学生自主创立的创新创业俱乐部。


这些由学生自主领导的创新创业俱乐部,有效推动了校园创新创业文化和精神在全校学生中的萌芽与发展。各种俱乐部通过发起或参与各类创新创业教育项目和实践活动,成为麻省理工创新创业教育生态系统的重要组成部分,其中最具代表性的18种学生俱乐部如表3所示。



麻省理工学生创新创业倶乐部的大量创立和自由发展,既体现了麻省理工学生对创新创业教育和实践活动的热情,也体现了麻省理工创新创业文化和精神及其“手脑并重”的教育理念在传播创新创业知识、发展创新创业思维和技能方面所取得的卓越成效。此外,所有这些创新创业倶乐部,都由学生团队自主组织、运营,并由麻省理工创业中心提供工作空间,以方便、促进不同倶乐部之间的交流、协调以及创业中心导师的指导。


六、麻省理工创新创业教育的全球化体系


麻省理工除了拥有众多针对麻省理工师生员工的创新创业教育项目、课程和实践活动外,还充分利用其丰富的资源,开发了大量针对全球其它国家和地区的学生、学术研究人员、企业家、负责地方经济发展的政府官员、投资商以及抱负远大的企业高管的创新创业教育项目,从而在全球范围内传播创新创业的文化和精神、发展创新创业思维和技能。


比如,麻省理工最早的全球创业教育活动之一“全球实验室”(G-Lab)项目,被誉为“全球创业空间”。通过这一项目,麻省理工学生充分研究在美国之外的国家在创新创业活动中可能遇到的困难和挑战,随后按照项目管理人员的安排,赴国外初创公司参与为期三周的实践,帮助公司创业者界定、分析问题并寻求有效的解决方案。目前,“全球实验室”项目已迅速扩张,成立了以国家为单位的新项目*“中国实验室”(ChinaLab)、“印度实验室”(IndiaLab)和“以色列实验室”(IsraelLab)等,以更有针对性地对相关国家开展创新创业教育、实践和研究。此外,麻省理工还设立了“创新大使”等多种新颖项目,以支持学生利用暑期赴海外进行创新创业考察和实践,以洞察当地创新创业机会,并在当地与同行分享其从麻省理工所学的相关知识和技能。


目前,麻省理工致力于推动创新创业教育全球化的项目主要有:


(一)全球创新创业者技能加速器(Global Founders Skills Accelerator)项目


该项目由麻省理工创业中心执行主任比尔•奥莱教授(Bill Aulet)倡议成立,为学生团队提供为期三个月的暑期创新创业训练营。项目的初衷是帮助那些拥有创新思想和解决方案,但缺乏创业思维和技能的年轻学生实现创新创业抱负和志向。它将创新创业教育与来自现实世界的问题和挑战相联系,通过为期三个月的强化性创新创业课程学习和实践活动,帮助学生把创新思想和概念转化成产品或服务。[6]该项目选择最具创新性和实践性的学生团队,为其提供最高达2万美元的资助,并且,团队成员还将获得每月2千美元的生活补助,以及指定工作空间、专家咨询和指导。此外,还能够在该项目专门举办的“展示日”(Demo Day)活动中,得到向潜在客户和投资人进行现场展示的机会。


早在2014年,麻省理工创业中心就通过推选创新创业实践团队领袖的方式,在包括创意艺术在内的技术领域常年开展创新创业活动。这些举措吸引了更多的学生团队设计、组织、举办更多的创新创业活动和竞赛,并增加了申请“全球创新创业者技能加速器”项目的学生团队和参加规模盛大的年度“麻省理工$100K创业大赛”(MIT $100K Entrepreneur­ship Competition)的学生数。[7]“全球创新创业者技能加速器”申请团队已从2014年的120个增加到2015年的180个,增长了50%,这些团队来自于麻省理工21个不同的专业,还包括来自麻省理工国外合作院校的学生创新创业团队。


(二)麻省理工全球创业研讨会(MIT GlobalStartup Workshop)


从1998年起,“麻省理工 $100K 创业大赛”学生创新创业俱乐部决定:帮助全球各国的学生在各自校园开展创新创业活动,以发展创新创业文化和精神,并筹办了“麻省理工全球创业研讨会”(MIT Global Startup Workshop)。该研讨会每年在不同的国家举行,吸引成百上千有创新创业热情和意愿的学生和教师参与,并有来自50多个国家的政府代表出席。由该项大赛衍生而来的“大众挑战赛)(Mass-Challenge)自2009年举办以来,已成为全球知名度较高的大赛,每年吸引了不同国家成千上万名申请者参加。为期半年、总奖金额高达100万美元的创新创业大赛,极大地传播、强化了创新创业思维,并促进了各国创新创业活动的发展。


(三)麻省理工国际科学与技术项目(MITinternational Science &Technology Initiatives)


作为麻省理工学院开创性的国际教育项目,每年为全球900多名本科生和研究生提供个性化实习以及教学和研究机会。具体包括:“全球创新实习”(Global Innovation Internships)和“全球创业和教学实验室"(Global Startup and Teaching Labs)等。


(四)全球初创企业研讨会(Global Startupork shop)


它是全球创新创业者在麻省理工接受创新创业培训并进行社交互动的平台,而不仅仅是创新创业者的现场研讨。该年度会议创立于1998年,每年这一会议都吸引来自全球近百个国家和地区的创新创业者参与。


(五)香港创新中心(Hong Kong Innovation Node)


“香港创新中心”是麻省理工学生、教师和研究人员与香港本地大学生、教师、企业家以及身处香港的麻省理工校友合作进行创新创业研究和实践的平台,旨在调动麻省理工以及香港和中国大陆珠三角地区的创新创业人才、资源和先进的制造能力,帮助学生更快地把创新想法和概念、模型从实验室推向市场。该中心成立于2015年11月,2016年1月,中心选派了一批麻省理工学生前往广东参与了首届“广东制造创新生态系统之旅”,作为麻省理工国际科学与技术发展计划中国项目的一部分,也标志着麻省理工“香港创新中心”的开启。目前,麻省理工“香港创新中心”的首届计划已于2016年6月推出,汇集12名麻省理工的学生和来自全香港地区大学的12名学生,在为期一周的活动中,麻省理工和香港本地的创新创业导师和企业家,与上述24名学生进行了跨文化环境下的创新创业强化学习。[8]


(六)MEMSI—麻省理工创业和创客技能一体化项目(MEMSI-MIT Entrepreneurship and Maker Skils Integrator)


该项目由麻省理工和香港大学合作主办,成为沉浸式创新创业的微型加速器,在为期两周的项目时间内,来自麻省理工和香港大学对计算机硬件系统创新创业感兴趣的大三和大四学生,围绕着创新创业技能训练、硬件制造和产品开发技能以及物联网应用设备,进行高强度训练和学习。


在此期间,学生们主要进行下列活动:(1)共同挑选出需要解决的某一具体客户问题,理解客户,并提出解决方案,然后应用先进原型制造技术,创建这一解决方案的原型产品;(2)掌握关键的创新创业技能,包括创新创业思维、设计思维、高级创客技能等思维模式和能力;(3)进行实地观察、体验、走访,深入位于深圳的工厂了解大规模生产过程和影响。在项目结束时,还要向企业家、投资商、行业观察家或思想领袖、校友以及亲朋好友,充分展示其创业和经营的理念及原型产品。


(七)塔塔技术+设计中心(Tata Centerfor Technology + Design)


该设计中心创立的初衷是通过研究和教育,改善印度以及全球其它地区的贫困状况,即麻省理工的师生、研究人员与当地人通过多种方式进行合作,提出有针对性的、可持续的创新解决方案。


(八)区域创业加速器项目(Regional En­trepreneurship Acceleration Program)


该项目是把企业家、大公司高管、政府官员、大学教授和风险投资人等利益相关者聚在一室,在两年时间内进行多次研讨,就如何通过创新驱动的创业活动以增强区域经济活力、促进区域经济发展为主题,展开交流与辩论。这一项目的成功之处在于广泛借鉴、吸收了麻省理工创新创业教育、实践活动经验和研究成果,以及麻省理工日益成熟的创新创业生态系统建设经验,从而为上述利益相关者提供独特的、切实可行的区域经济发展在路径和模式上的启示。该项目已成为麻省理工创业中心传播其创新创业理念、知识和技能,扩大并增强其在创新创业教育和实践活动领域影响力的有效方式,也成为其引领国际创新创业教育趋势的一个范式。


(九)创业发展项目(Entrepreneurship Devel­opment Program)


创业发展项目举办时间为每年1月份的最后一周,旨在通过沉浸式、封闭式强化学习,提升学习者的创新创业技能,以及如何在企业内部创建有利于员工创新创业的文化和精神氛围。学员还有机会深入了解麻省理工技术转移措施和程序、麻省理工创新创业生态系统以及麻省理工的全球创业网络,尤其突出当前大学、政府、企业、基金会等全社会利益相关者,在构建创新创业型大学中的重要作用。


通过上述项目和活动,麻省理工在全球有效传播并推动创新创业教育理念和实践活动:每年近千名学生奔赴国外,尤其是发展中国家,进行创新创业实习、实践或传播创新创业思想和技能。此外,塔塔中心(theTataCenter)、设计实验室(D-Lab)以及麻省理工与其新加坡、俄罗斯、葡萄牙、中国和土耳其等国的合作伙伴,针对当地学生和国民进行的创新创业教育和活动,则在更大程度和规模上体现了麻省理工在全球传播其卓有成效的创新创业教育理念和实践模式的决心和抱负。


七、创新创业教育竞赛和奖项体系


随着麻省理工创新创业导向的学生倶乐部数量不断增加,举办的创新创业活动和竞赛也随之丰富,从1990年首次举办的“麻省理工2100K创业大赛”(MIT2100K)到2015年有超过1000名学生参与的300多个学生创新创业团队,参加了其25周年庆祝活动,彰显了这一麻省理工最富盛名的学生组织的价值和意义。[9]


多年来,该大赛围绕能源、生命科学、网络和信息技术、移动技术、产品开发和服务创新、创意艺术以及新兴市场等七大主题,开展了卓有成效的创新创业大赛,吸引了麻省理工之外全球著名大学创新创业学生团队的参与,并成为世界各国高等教育机构设计、组织并举办此类大赛的标杆。每项大赛的获胜者可获得5万美元的奖励,并得到创新创业教练和企业家的专门指导,推动紧随其后的创业进程。与该大赛同时举行的由美国能源部资助的“清洁能源奖”(Clean Energy Prize)、“水资源创新奖”(Water Innovation Prize)和“创新创业俱乐部奖”(EII Club)等赛事,更大大繁荣了创新创业事业。


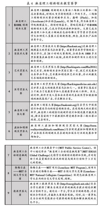
此外,麻省理工还有其它众多旨在倡导并推动创新创业教育和实践活动的竞赛活动和奖项,这些大小赛事与奖项分别如表4和表5所示。


 

八、麻省理工创新创业教育理念与原则


我们通过上述对麻省理工创新创业教育生态系统及其各种要素的全面描述与活动分析,可以归纳出其创新创业教育和实践活动所展现的理念和原则。


(一)理论和实践并重或“手脑并重"(Mens et Manus)


作为麻省理工的校训,这一原则来自于麻省理工创始人威廉•巴顿•罗杰斯(William Barton Rogers) “理论与实践联系”的教育理念。[11]在这一理念的指引下,麻省理工设计了由校内各学科杰出教师、研究人员和企业家、创新创业者联合讲授创新创业课程、 参与创新创业活动的创新创业教育模式,从而在更大程度和规模上促进麻省理工师生的众多研究成果、发明和技术创新的商业化、市场化。


(二)强调创新创业团队的价值和作用,团队高于个人


创新创业教育研究表明,团队比个人创业成功的可能性更大。[11]因此,在大多数课程中,采用了基于团队的教学模式和方法。比如,创业实验室(E- Lab)和全球创业实验室(G-Lab)通过问题导向的创 新创业团队学习模式,促使学生团队与大波士顿地 区和世界其它各地的卓越企业合作,在相关教师和企业家的联合指导下,以团队视角针对初创公司早期发展过程中的挑战,寻求有效解决方案。


(三)从跨学科视野倡导、组织并实践创新创业教育和活动,注重跨学科合作


麻省理工早期的创新创业教育研究和实践表明,来自互补或不同学科背景的创新创业团队明显有助于初创企业的成功和长期发展。[12]最成功的初创公司,往往是由技术人员与有市场或销售经验的个人联合创立。[13]这就奠定了麻省理工创新创业教育的第三个原则——“跨学科合作”,也成就了“不分学科”的麻省理工创业中心的成立。中心广泛吸引各专业学生参与到其创新创业课程和活动,并联合Deshpande Center共同创建了创新团队项目和课程,指导教师团队也是跨学科、多领域。多年来,基于这一原则设计的教学模式取得了显著成果,孕育出大量创新驱动的初创公司,并从最初的以管理学院和工程学院学生为主,拓展到包括能源、神经和脑科学等在内的所有学科、专业。


(四)开发并实施在线创新创业教育模式


技术是麻省理工近两百年卓越发展史的见证和命脉,对外传播并倡导创新创业教育和实践也有赖于技术创新与应用。因此,麻省理工建设了“创新创业系列开放在线课程”,并利用edX慕课平台吸引全球学习者进行免费学习。自2014年春季开始,这些课程的注册学习者已超过50万,并吸引了其中一部分人到麻省理工现场参加创新创业训练营。[14]


九、对国内创业创新教育的启示与思考


麻省理工秉承美国社会重视创新创业和务实进取的精神,在其近两百年的发展历程中,用无数的实例演绎了作为学术研究和知识传播与创造机构的大学,如何通过“手脑并重”的教育理念和使命担当,把创新创业教育和实践活动作为推动人类社会发展、经济增长的有效手段和途径,并因此构建了全面的创新创业教育生态系统,为全球高等教育机构赋予了新的使命和价值追求。同时,麻省理工创新创业教育所取得的成就表明每一个大学都应审视、评估其使命、职责以及规章制度,以确保促进其师生基于研究成果和创新技术的创业意愿和行为。尤其是对当前正全面、深入开展创新创业教育和实践活动的国内高等教育机构而言,麻省理工创新创业教育生态系统建设经验具有重要启示价值和意义。


首先,有效的创新创业教育需要根植于以理论和实践研究为基础的课程和方法,以建构满足学生需求、符合创新创业教育规律的教学内容。然而,作为新兴学科和实践对象,我国大学的创新创业教育和实践在教学目标确定、课程设计、教学内容选择、教学模式和方法方面还比较混乱,缺少可资借鉴的有效理论和成功案例。正如《国务院办公厅关于深化高等学校创新创业教育改革的实施意见》(2015)中所指出的“创新创业教育理念滞后,与专业教育结合不紧,与实践脱节;教师开展创新创业教育的意识和能力欠缺,教学方式方法单一,针对性实效性不强;实践平台短缺,指导帮扶不到位,创新创业教育体系亟待健全”。同时,还应重视创新创业教育教师的教学理念和实践模式,尤其考虑到其在培养具有创新创业思维、技能和知识的人才方面,可能发挥的巨大作用。毕竟,教师是学生未来取得职业和人生成就的重要因素。然而,充分理解创新创业教学实践对教师而言是极大的挑战,因为创新创业教育师资在教育背景、创业经验和教学领域有很大差异。并且,以技术创新和应用为特征的新的商业环境,正在推动传统教育理念和模式的变革。这就要求创新创业教育师资在教育理念和实践模式上做出变革和创新,在风险和不确定性日趋上升的全球化时代,充分发展、强化学生的创新创业思维、态度、能力和知识。因此,创新创业教育师资应系统、深入分析、研究国内外创新创业教育和实践案例,尤其是麻省理工学院成功、成熟的创新创业教育实践理念和模式。


其次,为突出创新创业教育的主旨和目标,应采取模块化课程设计理念和模式,并借鉴麻省理工创新创业教育项目和课程设计思路和模式,在充分讨论、论证的基础上,可以把课程分为(1)专业基础课模块,比如,生命科学、土工过程、物理科学、环境工程等;(2)创新创业思维发展课模块;(3)创新创业技能发展课模块;(4)创新创业知识课模块;(5)创新创业实践学习模块,包括毕业设计、海外交流学习等。专业基础课可以由学生按照各自兴趣自由选择核心专业课程,并达到一定的学分。思维、技能、知识模块分别开设一系列课程,供学生自主选择,每一模块可规定选修一门或两门。实践模块采取团队或小组的形式,以解决现实世界问题为导向,让学生提出创新性解决方案,并经过相关程序在学校相关资源的支持下发展成创业机会。这一课程设计思路,更接近创新创业教育的本质和内涵,避免了创新创业教育成为工商管理教育附属和延伸的倾向,有助于培养具有专业素养的技术型创新创业人才。


第三,要促进创新创业教育的开放性和国际化程度,培养具有全球思维的创新创业人才。创新创业教育在欧美高等教育机构已有半个多世纪的发展历程,取得了丰硕的理论研究和实践成果,我国大学应抱着开放进取的心态积极吸收、借鉴欧美创新创业教育最佳实践,尤其是麻省理工创新创业教育生态系统建设成果,促进国内高校项目和课程的国际化程度。这里有两条路径:一是和欧美全球知名高校建立联合项目或课程,由双方教师共同授课,并为学生海外创新创业学习和实践创造机会和条件;二是建设以英语为授课语言的课程或双语课程。目前,双语课程或用英语为授课语言的课程是我国大学“双一流”建设的内容之一。因此,作为新兴领域,创新创业教育应充分利用当前我国创新驱动发展战略的政策、资源和条件,赋予其国际化形象和内涵,才能在更大程度上培养具有全球视野的创新创业人才。


作者简介:许涛,博士,同济大学外国语学院副教授,主要研究方向:创新创业教育、慕课与教育信息化;严骊,硕士,同济大学创新创业学院办公室副主任,主要研究方向:实践教学和创新创业教育。

基金项目:本文为科技部创新方法工作专项项目“大学生创新发放训练体系构建与应用示范”(项目编号:SQ2015IM3600024);国家留学基金委“青年骨干教师出国研修项目”(学号:201606265064)的阶段性研究成果。


转载自:《远程教育杂志》2017年第4期 第35卷总第241期

排版、插图来自公众号:MOOC(微信号:openonline)


本文编辑:慕编组成员(邓腾飞)


产权及免责声明 本文系“MOOC”公号转载、编辑的文章,编辑后增加的插图均来自于互联网,对文中观点保持中立,对所包含内容的准确性、可靠性或者完整性不提供任何明示或暗示的保证,不对文章观点负责,仅作分享之用,文章版权及插图属于原作者。如果分享内容侵犯您的版权或者非授权发布,请及时与我们联系,我们会及时内审核处理。


了解在线教育,
把握MOOC国际发展前沿,请关注:
微信公号:openonline
公号昵称:MOOC

   

登录查看更多
0

相关内容

【新说法】 创业是生活的一部分,我们只把它当作一种工具来用。 创业如修行,在不断前行中找到自己存在的价值

【旧说法】
创业是一种能力,一种获取并整合利用资源的能力;
创业是一个过程,一个创造经济和社会价值并融入社会经济体系中的过程;
创业是一种思维模式,一种敢于承担风险和责任的思维模式;
创业是一种心态,一种苦中作乐,追求结果但更享受过程的心态;
创业是一种意识,一种不断学习,锐意进取的意识。
专知会员服务
126+阅读 · 2020年3月26日
新时期我国信息技术产业的发展
专知会员服务
71+阅读 · 2020年1月18日
【德勤】中国人工智能产业白皮书,68页pdf
专知会员服务
310+阅读 · 2019年12月23日
2019中国硬科技发展白皮书 193页
专知会员服务
86+阅读 · 2019年12月13日
我国智能网联汽车车路协同发展路线政策及示范环境研究
人工智能在教育领域的应用探析
MOOC
14+阅读 · 2019年3月16日
终身教育百年:从终身教育到终身学习
MOOC
21+阅读 · 2019年3月5日
思维发展型课堂的概念、要素与设计
MOOC
4+阅读 · 2018年12月18日
AliCoCo: Alibaba E-commerce Cognitive Concept Net
Arxiv
13+阅读 · 2020年3月30日
Nocaps: novel object captioning at scale
Arxiv
6+阅读 · 2018年12月20日
Arxiv
4+阅读 · 2018年10月5日
Hierarchical Deep Multiagent Reinforcement Learning
Arxiv
8+阅读 · 2018年9月25日
Arxiv
3+阅读 · 2018年6月24日
Arxiv
19+阅读 · 2018年3月28日
Arxiv
7+阅读 · 2018年1月30日
VIP会员
相关论文
Top
微信扫码咨询专知VIP会员