华为低空联网无人机安全飞行测试报告

2018 年 5 月 21 日 无人机

导读

虽然世界范围内包括美国FAA、中国民航局等在内的官方机构已经于近年就无人机监管做出了持续努力,但因不规范使用无人机扰乱民航飞行计划、危害民航安全、侵扰私人隐私等现象时有发生,严重威胁了国家、社会及个人的财产乃至生命安全。


无人机安全飞行,迫在眉睫。 


本文就华为于2018年初发布的《低空联网无人机安全飞行测试报告》做简要解读。


1
无人机产业发展现状



2015年以来,各大投资咨询机构对无人机行业给出了非常积极的分析预测,其中普华永道指出在非常近的将来,无人机将取代价值1270亿美金的人工服务和劳动。


随着民用无人机技术的迅猛发展,无人机应用从视距应用扩展到超视距应用,从消费领域扩展到巡检、农业、物流、安防等行业。


无人机行业高速发展的同时,也对无人机通信链路提出了新需求:


  • 1000m 以下空域实时、高可靠联网安全飞行管理,

  • 300m 以下空域上行 50Mbps 的实时图传、小于 50ms 的远程操控与业务应用等。


业界预测: 在无人机与移动通信相结合,将给产业界带来10倍的商业机会。


移动通信促进无人机产业发展


当前市面无人机均采用公开标准的GPS模块,地面站和无人机采用点对点低安全通信方式,带来了如下技术风险:

  • 接管并修改 GPS 数据/模块,

  • 模拟另一个更强的假 GPS 信号,

  • 破解无人机与遥控器之间的空口协议,

  • 破解无人机应用软件程序,从而破解禁飞区限制等。


从而导致消费者不再受政府设立的禁飞区限制,导致无人机扰乱民航等恶劣事件。


意外坠落在美国白宫的无人机



模拟无人机撞击客机机翼(注:此视频为电脑合成。


因此需要尽快建立完善的无人机安全飞行机制来确保无人机 “看得见、管得住、查得着”。既要保障空域安全,也要尽可能多的给予无人机用户自由飞行的权益,促进无人机行业的健康发展。


针对上述无人机引发的一系列安全性问题,民航局等相关部门从注册管理、运行管理及标准体系三个方面通过完善法规对无人机进行管理。



注册管理

民航局要求最大起飞重量250g以上的无人机实施实名登记。


运行管理

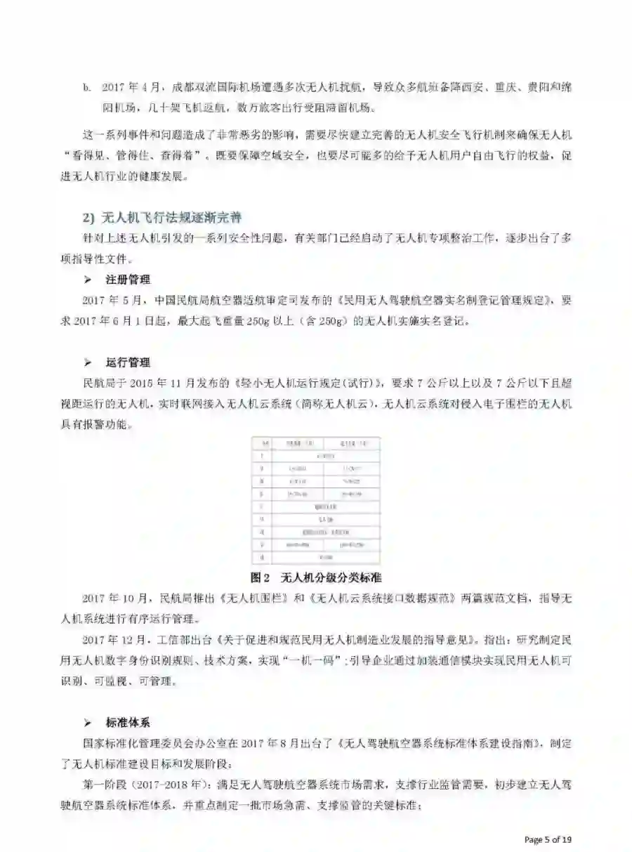
7公斤以上及7公斤以下且超视距运行的无人机,实施联网接入无人机云系统,该系统对侵入电子围栏的无人机具有报警功能。


2017 年 12 月,工信部出台《关于促进和规范民用无人机制造业发展的指导意见》指出:研究制定民用无人机数字身份识别规则、技术方案,实现“一机一码”;引导企业通过加装通信模块实现民用无人机可识别、可监视、可管理。


标准体系

国家标准化管理委员会办公室在 2017 年 8 月出台了《无人驾驶航空器系统标准体系建设指南》,制定了无人机标准建设目标和发展阶段。


通过对无人机安全飞行政策与市场的客户调研,从如下几个方面对无人机安全飞行提出了明确的需求,尤其是占大多数的低慢小(高度低、速度慢、质量小)无人机需要加强飞行管理。


  1. 飞行审批简化

  2. 实名登记便捷

  3. 动态围栏更新与告警

  4. 可信位置校验

  5. 可靠、实时的通信链路

  6. 广域低成本安全管理



无人机安全飞行通信链路指标要求
链路介绍 速率 蜂窝网时延 E2E时延 可靠性‍‍
UL:状态信息 30~50kbps 50~100ms <1s 10^(-3)
DL:管理指令 5~10kbps 20~50ms <300ms 10^(-3)~10^(-6)


2
无人机安全飞行构想


联网无人机(Connected  Drone),通过蜂窝联网的无人机。


通过蜂窝联网,实现无人机便捷实名登记、可信位置校验、实时可靠数据传输,并通过一体化的完善的管理流程与加密认证技术实现整体业务安全等, 达到事前可预警、事中可管控、事后可追踪。


联网无人机安全飞行架构


联网无人机安全飞行业务流程


通过蜂窝网实现通信链路


经过实际测试,目前移动蜂窝网可以满足 120 米以下绝大部分场景的无人机行业应用需求,以及 300 米以下绝大部分区域的无人机安全飞行业务链路指标需求。


空地融合蜂窝通信:300 米以下(4G),1000 米以下(5G),全覆盖;


专用对空蜂窝通信:可覆盖 1 万米以下特定航路空域。


联网无人机安全飞行构想


通过蜂窝网辅助定位实现位置可信


根据目前安全飞行的调研情况,为了解决无人机 GPS 不准、欺诈等问题,无人机都是从地面起飞,所以无人机在地面起飞前采用Cell-ID定位进行可信位置校验即可满足需求。


通过手机实名信息实现无人机实名登记


无人机实名登记需要登记无人机拥有者信息,包括:姓名、身份证号、联系电话、地址等信息,以及 相关无人机产品信息。



联网无人机实名身份校验架构


完善的管理流程与加密认证技术实现整体业务安全


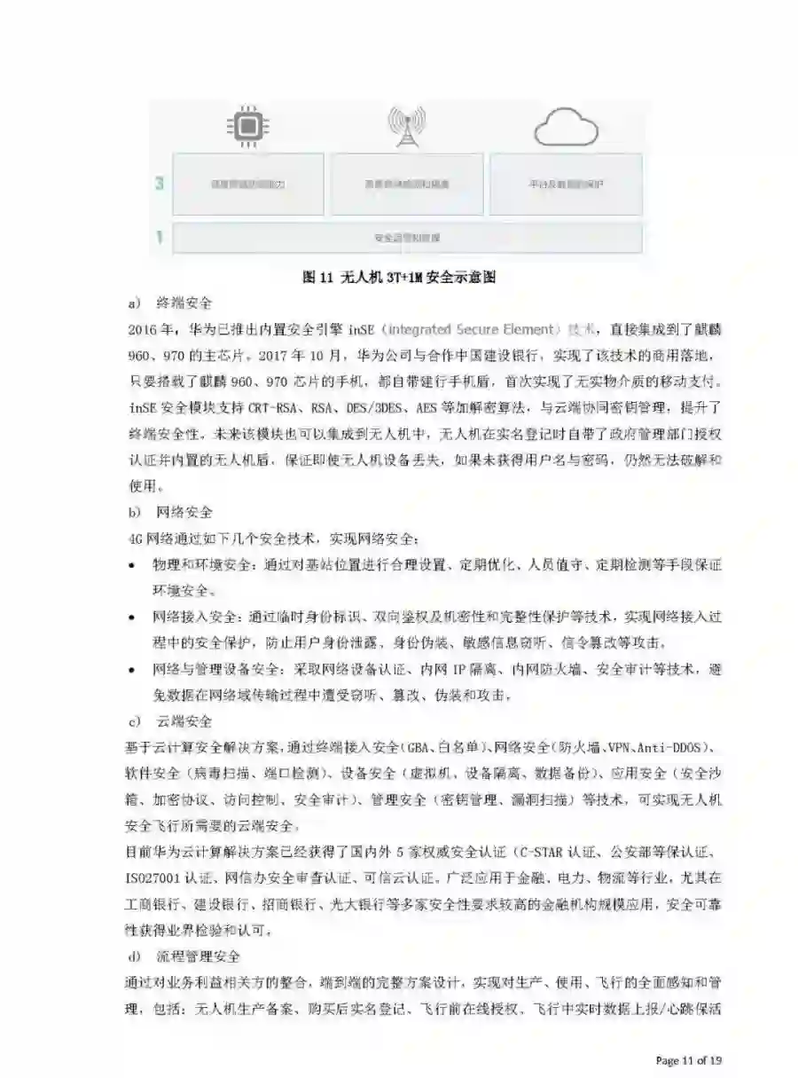
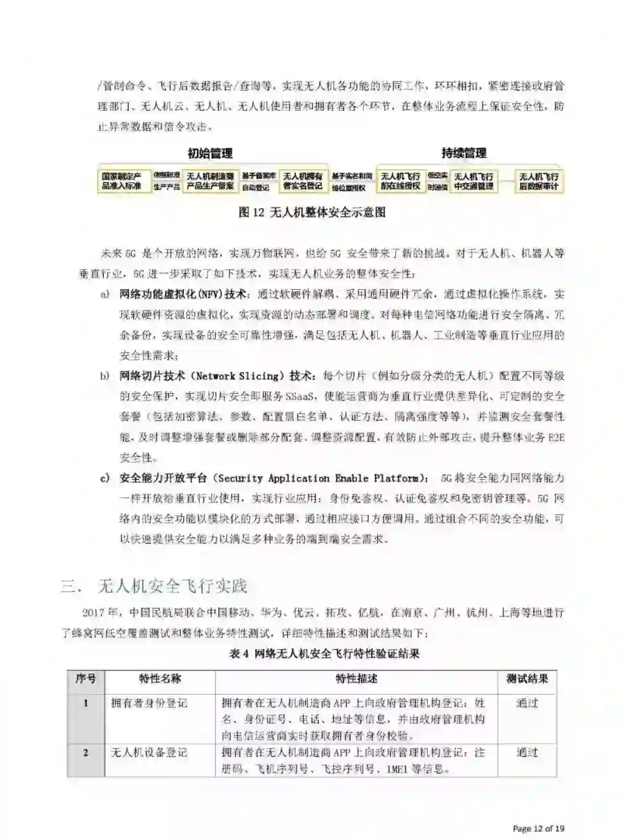
无人机安全飞行来自终端、网络、平台以及端到端整体业务安全的挑战,华为在终端、网络及云端安全都有成熟技术积累,要保证整体业务安全,需要整合各业务利益相关方,实现对生产、使用、飞行的全面感知和管理。


3
无人机安全飞行实践


2017年,中国民航局联合中国移动、华为及无人机厂商等,在南京等地进行蜂窝网低空覆盖测试和整体业务特性测试,主要特性有:


  1. 拥有者身份

  2. 无人机设备登记

  3. 电子围栏更新

  4. 飞行前设备校验

  5. 飞行前位置校验

  6. 飞行前心跳保活

  7. 飞行数据实时上报

  8. 飞行管理命令

  9. 围栏告警


此次测试选取了多个城市不同场景进行低空网格质量测试,场景涵盖城区、工业园区和郊区,站间距从180米到2000米。


测试频段覆盖 TDD-LTE D 频段(2575~2635M)和 F 频段(1885~1915M),测试高度 50-300 米。测试指标包括下行 RSRP、下行 SINR、以及和安全飞行密切相关的上行业务速率、时延、掉线率等。


整体测试结论如下:


  1. 低空蜂窝网络存在少量盲区,可初步满足安全飞行需求;

  2. 蜂窝辅助网络位置校验可信,可防止 GPS 不准或者造假;

  3. 蜂窝网络身份信息增强校验,可提供实名登记实时精准;

  4. 基于蜂窝网络的信息安全,可保证无人机安全飞行整体业务安全。


4
无人机安全飞行愿景


无人机安全飞行需要社会各界密切合作、共同配合:


  1. 政府管理机构:制定无人机准入标准、管理标准,提供产品数据库。

  2. 无人机云:与无人机协同,提供实时飞行管理能力,支持政府管理机构的管理接口,支持无人机 云之间的互联互通。

  3. 无人机制造商:生产符合国家标准的联网无人机,完成销售前备案。

  4. 电信运营商:为无人机提供高可靠通信连接、实时业务保障、便捷实名登记、位置校验等服务。


中国民航局作为无人机安全飞行的重要政府管理机构,将牵手除华为和中国移动之外的更多的通信设备商和电信运营商,基于大带宽、低时延、高可靠的4G/5G 通信技术,支撑未来空中智能交通管理系统建设,实现高效、有序的无人机交通管理,使无人机在合法的前提下安全、自由的飞行。


5
补充说明


华为X Labs于2016年11月份发布,是为无线应用场景专门成立的实验室。



华为X Labs展示联网无人机


X Labs 是一个联合运营商,垂直行业合作伙伴和产业领袖的开放创新平台,成员们共同探索未来的无线应用场景,驱动商业和技术创新,培育产业生态,尤其是5G来了之后如何去支持行业的数字化转型。


目前华为在全球有四个区域X Labs创新中心:中国深圳、上海,德国慕尼黑,美国,日本东京。2017年华为X Labs有四个研究课题方向:联网无人机、无线机器人,云化VR/AR以及车联网。


数字化天空


华为将联网无人机作为X Labs研究课题,在短时间内即输出了研究报告,并且联网无人机课题长期占据华为官网“行业洞察”的首页,充分体现了联网无人机的研究价值,期望在华为等企业及政府引领下,尽快实现数字化天空,繁荣低空经济。


附《低空联网无人机安全飞行测试报告》全文:



(转自丨蜂鸟无人机


点击下面链接 查看历史文章

国外反无人机系统与技术发展综述

无人机在空中如何实现“旋转跳跃”

全新PX4开发套件Pixhawk®4发布!

小精灵空射回收无人机集群

无人机即将主宰战场?美陆战队大量增加巡飞弹,减少射手

犯罪团伙利用无人机阻碍FBI救援人质

“襁褓”之中的竞速无人机如何“突围”



长按识别图中二维码关注我们!

登录查看更多
0

相关内容

不需要驾驶员登机驾驶的各式遥控飞行器。
华为发布《自动驾驶网络解决方案白皮书》
专知会员服务
130+阅读 · 2020年5月22日
【德勤】中国人工智能产业白皮书,68页pdf
专知会员服务
310+阅读 · 2019年12月23日
美陆军计划部署四大新型地面无人系统
无人机
35+阅读 · 2019年4月30日
5G进电厂走到了哪一步?
1号机器人网
15+阅读 · 2019年2月13日
排查中国千人计划学者,美对华科技限制再次升级
算法与数学之美
6+阅读 · 2018年9月19日
【工业智能】风机齿轮箱故障诊断 — 基于振动信号
【无人机】无人机的自主与智能控制
产业智能官
53+阅读 · 2017年11月27日
Self-Driving Cars: A Survey
Arxiv
41+阅读 · 2019年1月14日
Arxiv
3+阅读 · 2018年9月12日
Arxiv
14+阅读 · 2018年4月18日
VIP会员
相关资讯
美陆军计划部署四大新型地面无人系统
无人机
35+阅读 · 2019年4月30日
5G进电厂走到了哪一步?
1号机器人网
15+阅读 · 2019年2月13日
排查中国千人计划学者,美对华科技限制再次升级
算法与数学之美
6+阅读 · 2018年9月19日
【工业智能】风机齿轮箱故障诊断 — 基于振动信号
【无人机】无人机的自主与智能控制
产业智能官
53+阅读 · 2017年11月27日
相关论文
Self-Driving Cars: A Survey
Arxiv
41+阅读 · 2019年1月14日
Arxiv
3+阅读 · 2018年9月12日
Arxiv
14+阅读 · 2018年4月18日
Top
微信扫码咨询专知VIP会员