推荐系统&图算法干货放送(含论文,代码,样例教程)

2020 年 8 月 23 日 AINLP

Hello,今天为朋友们推荐一个值得学习的公众号「浅梦的学习笔记」,号主目前在BAT中某电商公司从事推荐系统相关的工作。主要分享关于「推荐系统,图算法,NLP&CV以及求职面试」等内容,欢迎关注一起学习和交流~

文末可打包下载推荐系统&图算法的paper和代码教程

一起来看看他们维护关于推荐与图算法的开源项目吧~

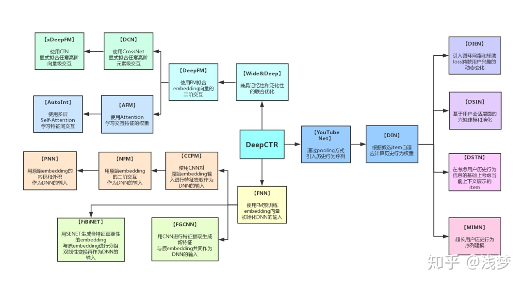
DeepCTR

DeepCTR是一个「基于深度学习的点击率预测算法」库,目前已经有了3.8k star和1.2k fork,在pypi官方源下载次数超过21万次。

DeepMatch

提供了若干主流的深度召回匹配算法的实现,并支持快速导出用户和物品向量进行ANN检索。非常适合同学们进行快速实验和学习,解放算法工程师的双手!

DeepMatch目前支持的算法模型

GraphEmbedding

提供了经典的graphembedding方法的实现和使用样例。

目前提供的方法和教程文章

干货文章分享

除了进行开源项目的维护和更新,公众号也进行一些算法技术的解读和分享,涵盖的范围包括推荐系统,图算法,NLP&CV以及求职面试等。干货多多。

以上是公众号的部分内容摘选,扫码关注浅梦的学习笔记,一起学习交流吧!

期待与您一同学习进步!

扫码关注「浅梦的学习笔记」,关注后:

  • 回复 「推荐系统」可打包下载推荐系统必读经典论文和代码实现合集!
  • 回复 「图算法」可打包下载图算法论文,代码,运行样例的打包汇总!
  • 回复 「加群」可以加入我们的交流群和来自国内外一线大厂的算法工程师和高校的同学们一起学习!

 整理不易,感觉不错的话就请分享点赞在看三连吧👇

登录查看更多
1

相关内容

推荐系统,是指根据用户的习惯、偏好或兴趣,从不断到来的大规模信息中识别满足用户兴趣的信息的过程。推荐推荐任务中的信息往往称为物品(Item)。根据具体应用背景的不同,这些物品可以是新闻、电影、音乐、广告、商品等各种对象。推荐系统利用电子商务网站向客户提供商品信息和建议,帮助用户决定应该购买什么产品,模拟销售人员帮助客户完成购买过程。个性化推荐是根据用户的兴趣特点和购买行为,向用户推荐用户感兴趣的信息和商品。随着电子商务规模的不断扩大,商品个数和种类快速增长,顾客需要花费大量的时间才能找到自己想买的商品。这种浏览大量无关的信息和产品过程无疑会使淹没在信息过载问题中的消费者不断流失。为了解决这些问题,个性化推荐系统应运而生。个性化推荐系统是建立在海量数据挖掘基础上的一种高级商务智能平台,以帮助电子商务网站为其顾客购物提供完全个性化的决策支持和信息服务。

知识荟萃

精品入门和进阶教程、论文和代码整理等

更多

查看相关VIP内容、论文、资讯等
一份简单《图神经网络》教程,28页ppt
专知会员服务
127+阅读 · 2020年8月2日
【DeepMind推荐】居家学习的人工智能干货资源大全集
专知会员服务
112+阅读 · 2020年6月27日
深度强化学习策略梯度教程,53页ppt
专知会员服务
184+阅读 · 2020年2月1日
【推荐系统/计算广告/机器学习/CTR预估资料汇总】
专知会员服务
88+阅读 · 2019年10月21日
Keras作者François Chollet推荐的开源图像搜索引擎项目Sis
专知会员服务
30+阅读 · 2019年10月17日
手把手带你玩转机器学习和深度学习
大数据技术
8+阅读 · 2018年1月3日
【下载】TensorFlow机器学习教程手把手书谱
专知
38+阅读 · 2017年12月22日
送你一份深度学习资源&教程!
THU数据派
13+阅读 · 2017年11月30日
Arxiv
22+阅读 · 2018年8月30日
VIP会员
相关VIP内容
一份简单《图神经网络》教程,28页ppt
专知会员服务
127+阅读 · 2020年8月2日
【DeepMind推荐】居家学习的人工智能干货资源大全集
专知会员服务
112+阅读 · 2020年6月27日
深度强化学习策略梯度教程,53页ppt
专知会员服务
184+阅读 · 2020年2月1日
【推荐系统/计算广告/机器学习/CTR预估资料汇总】
专知会员服务
88+阅读 · 2019年10月21日
Keras作者François Chollet推荐的开源图像搜索引擎项目Sis
专知会员服务
30+阅读 · 2019年10月17日
Top
微信扫码咨询专知VIP会员