10000个科学难题 • 制造科学卷

2018 年 11 月 29 日 科学出版社

爱因斯坦曾经说过“提出一个问题往往比解决一个问题更为重要”。


在许多科学家眼里,科学难题正是科学进步的阶梯。1900 年8 月德国著名数学家希尔伯特在巴黎召开的国际数学家大会上提出了23 个数学难题。在过去的100 多年里,希尔伯特的23 个问题激发了众多数学家的热情,引导了数学研究的方向,对数学发展产生的影响难以估量。


其后,许多自然科学领域的科学家们陆续提出了各自学科的科学难题。



制造科学是一门创造产品的科学,它阐明产品设计制造的科学规律,运用自然科学探索、构建物质在能量作用下演变为特定功能产品的科学原理,承载制造过程的装备系统集成与运行规律、产品状态的检测与表征方法等。制造科学渗透着众多自然科学和工程科学,人类在产品创新制造的历史长河中构建起制造科学的理论、技术体系和超越现有的制造工程系统,因此制造科学遵从自然科学的客观规律,又来自于人类的智慧与创造。



社会发展对产品的新需求不断挑战制造科学,人类破解科学难题、创造新产品满足社会变革的需求,世界文明发展的历次技术革命反复演绎着这条规律。当代的知识大爆炸和人类创新意识的大觉醒使社会对产品的需求更具科学幻想性、绿色现实性、产品功能与制造实现的极端性,也驱动制造科学在解决这类新难题的过程中创造着新产品,如超级功能深空探测器、超高速飞行器、超大型海上平台、超精密微纳芯片、超高能量激光武器等,这些产品的创造既传承了传统制造科学,又在难题破解中形成制造新原理,引发了制造科学的世纪变革。


随着国际竞争的激烈与各国战略目标的推进,制造科学的变革正在向科学深度和竞争前沿推进,我们如何应对和制胜?选择只能是:深度解决科学难题,抢占创造新产品先机。这是《10000 个科学难题·制造科学卷》编委会接受此项任务的初衷和努力目标,期望通过《10000个科学难题·制造科学卷》的编撰将困扰本领域发展的科学难题挖掘凝炼出来,以助制造科学的进步。

 

为使《10000 个科学难题·制造科学卷》内容在学科内涵上不存在大缺漏,我们以高校制造学科力量为主体,集合多年活跃在学科第一线的团队,按学科方向组成编写工作组,各组之间不设定内涵界线,以便于学科交叉新问题的提出。编写工作组分别向社会征集、评审、遴选难题条目,经过近两年的工作,将开始征集到的1200 余条难题,通过3~4次小组评审和修改、3 次编委会评审和修改、3 次专家组评审和遴选,最终确定332 条难题入选《10000 个科学难题·制造科学卷》出版。考虑到制造科学具有很强的学科交叉性,书中难题条目不按学科方向分类,而是将科学原理接近的难题就近编排。

 

条目评审过程中我们形成一个共识:科学难题是当前学术界基本达成共识的未解决的问题,但是对难题的立意和分析客观上存在的不同学术见解,《10000 个科学难题·制造科学卷》不可能一一述及,我们尊重编撰者的学术观点,同时也努力不给读者留下“此乃唯一”的思维约束,我们期望《10000 个科学难题·制造科学卷》给予读者的是对“制造如何创造物质产品社会”的好奇心的激励、探索的提示和智慧思考的萌生,也希望读者特别是青年读者能以此初心阅读《10000 个科学难题·制造科学卷》。

 

为便于广大读者顺畅地阅读,《10000个科学难题·制造科学卷》难题条目按导入篇和专题篇编撰,引入导入篇条目有助于读者了解制造科学的总体状况、时代特点和存在的领域性科学难题,编入专题篇条目多为阐明某一科学难题的产生、由来、已有的研究和可能解决难题的研究路线。

 

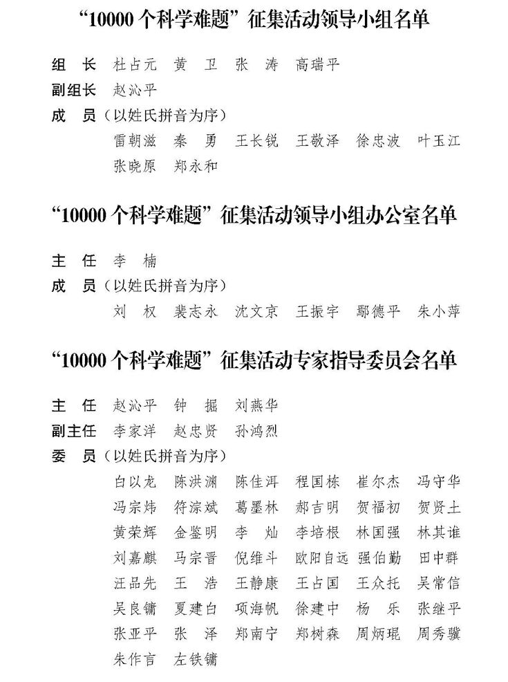
《10000 个科学难题·制造科学卷》是教育部、科学技术部、中国科学院和国家自然科学基金委员会共同发起编撰出版的《10000 个科学难题》系列丛书中的制造科学卷,由科技部创新方法工作专项设立“10000 个科学难题征集—制造”项目支持实施。编撰过程中,国家自然科学基金委员会工程与材料科学部为此任务设立了“先进制造科学基础与前沿发展研究”课题并对具体条目撰写提出了建议,教育部科学技术司对《10000 个科学难题·制造科学卷》的立项申请、审查、出版进行了全过程组织与指导,600余位专家学者对《10000 个科学难题·制造科学卷》难题条目的征集、撰写、评审、遴选贡献了智慧。我们对社会各界给予《10000 个科学难题·制造科学卷》出版的支持致以衷心感谢!

 

世界处于大变革时代,产品创新是推进变革的物质力量,承担创造产品使命的制造科学永远处在变革的前沿。在《10000 个科学难题·制造科学卷》编撰工作结束之时,我们对制造科学难题的认识还在不断深化,后续的更具科学挑战性的难题正在萌生,制造领域的有志者们将在不断解决难题的过程中发展制造科学、贡献社会、造福人类!



  • 目  录
    《10000 个科学难题》序
    前言
    导入篇
    当代极高功能产品挑战制造科学 钟掘 熊有伦 林忠钦 温熙森 虞 烈 朱向阳 段吉安 (3)
    热加工的科学挑战与未来 苑世剑 来新民 (12)
    高效高性能切削加工面临的技术挑战与科学难题 丁汉 彭芳瑜 黄传真 贾振元 何宁 徐西鹏 (17)
    超精密加工:挑战制造精度的极限 李圣怡 (24)
    微纳制造的发展与挑战 蒋庄德 (31)
    新制造能量的引入将引发制造科学变革的迹象与本质 姜澜 熊伟 徐正扬 胡洁 (36)
    现代机电系统中的复杂性科学问题 虞 烈 翟婉明 赵春发 王艾伦 (43)
    机器人的未来:从“机器”到“人”的跨越 高峰 郭为忠 (52)
    新机构与新机器的发明创造:从“必然王国”到“自由王国” 高峰 郭为忠 (56)
    神经控制:假肢研究面临的重大难题 朱向阳 (60)
    机械传动科学技术的发展历史与研究进展 
    秦大同 项昌乐 刘 辉 马 越 刘长钊 (63)
    流体传动与控制技术及其科学问题 杨华勇 徐兵 谢海波 傅新 王少萍 龚国芳 邹俊 胡亮 祝毅 (71)
    摩擦学:从微观奥秘到工程难题 雒建斌 解国新 (77)
    极端制造的强度与寿命调控 涂善东 (86)
    专题篇
    如何利用热加工缺陷遗传规律提升能源装备大型锻件的可靠性? 夏明许 李建国 (93)
    多约束下塑性变形失稳机理与控制 杨合 李恒 (101)
    精密成形全过程多尺度建模仿真 杨合 李宏伟 (105)
    材料-结构-功能一体化制造中形性协同调控 杨合 樊晓光 林忠钦 赖一楠 苑世剑 (109)
    如何破解大规格熔铸体不均匀凝固成形难题? 李晓谦 蒋日鹏 (113)
    塑性成形过程变形与微观组织直接观察方法 杨合 孙志超 (116)
    3D打印中物质界面结合机制与调控方法 史玉升 (120)
    多物理场下非均匀体复杂流变行为与表征 何祝斌 苑世剑 (123)
    复合材料构件成形过程界面相形态形成机理与调控 贾振元 孙士勇 杨睿 (126)
    复杂热处理工艺条件下相变机理与组织预测 韩利战 顾剑锋 (130)
    高熵合金凝固行为及其机理 王志军 王锦程 (133)
    固态焊合界面微空洞演变行为与力学性能预测 赵国群 喻俊荃 (137)
    固体微观尺度塑性本构关系 杨 合 樊晓光 (141)
    固相焊接界面原子成键的物理学条件 李京龙 熊江涛 李文亚 (144)
    焊接过程复合能场耦合作用机理 吴爱萍 单际国 张洲 (148)
    搅拌摩擦焊接过程产热机制及量化表征 刘会杰 胡琰莹 (151)
    金属相变诱发塑性机制 顾剑锋 徐 骏 (154)
    金属增材制造的热裂行为与定量表征 林 鑫 (157)
    空间环境下的熔池传热传质及焊接冶金机理 冯吉才 王厚勤 (161)
    热加工过程金属相变热力学/动力学相关性 刘 峰 (165)
    如何定量表征有物态变化的淬火介质与工件界面换热行为? 徐骏 顾剑锋 (169)
    蠕变与应力松弛本构的矛盾与统一 湛利华 李恒 杨有良 (173)
    如何调控复杂热力耦合作用下微观组织实现高性能塑性成形? 杨合 高鹏飞 樊晓光 詹 梅 (177)
    塑性变形-热处理过程组织遗传演化机理 华林 韩星会 (180)
    塑性加工过程的不确定性 杨合 李恒 (183)
    塑性微成形尺寸效应与尺度极限 单德彬 徐杰 王春举 郭斌 (187)
    陶瓷与金属连接界面反应机制及调控 张丽霞 (190)
    提高精密成形极限的变形协调机制与控制 杨合 李宏伟 (194)
    微纳器件加工中微观结构原位表征与操控 翟天佑 (197)
    液态金属凝固过程微观结构原位表征 王海鹏 魏炳波 (201)
    能否实现原子尺度3D 打印? 李涤尘 (205)
    切削刀具的材料设计与几何结构制造 黄传真 刘战强 邹斌 (209)
    高速/超高速切削加工的工件材料变形 刘战强 黄传真 王兵 (214)
    金属微细切削加工的尺寸效应 何宁 李亮 (222)
    复杂薄壁零件铣削加工的振动问题 朱利民 (226)
    纤维复合材料切削加工时的多尺度去除机理 贾振元 王福吉 牛斌 (230)
    基于实际磨粒工作状态的磨削加工工具与工件作用机理 徐西鹏 黄辉 张飞虎 傅玉灿 巩亚东 (235)
    超高速磨削中的速度效应与尺寸效应 丁文锋 傅玉灿 (240)
    磨料水射流加工中气-液-固耦合动力学问题 朱洪涛 黄传真 (244)
    “刚柔相济”的磨粒工具柔性切割加工 黄辉 徐西鹏 (249)
    金属基和陶瓷基复合材料精密磨削的表面层形成机理 姚鹏 黄传真 (253)
    陶瓷基复合材料超声振动加工延脆性全域切削理论 袁松梅 刘强 (257)
    机器人顺应性磨抛加工的刚度匹配与调控 赵欢 严思杰 (261)
    加工过程基于大数据的机理分析与演化预测 袁烨 张海涛 (266)
    “冻”与“动”的极端对抗:极地低温恶劣环境中的精密驱动技术 白清顺 陈明君 张庆春 张飞虎 (269)
    纳米切削分子动力学仿真势函数及关键参数应如何选择? 陈明君 孙雅洲 刘海涛 陈万群 (276)
    超精密加工装备与加工过程是如何相互作用的? 陈明君 孙雅洲 陈万群 刘海涛 (280)
    极细的金刚石测量探针制造有精度极限吗? 宗文俊 孙 涛 (286)
    表面石墨烯改性是否能使金刚石刀具增加硬度和寿命? 宗文俊 孙涛 (292)
    如何利用热模压成形技术实现玻璃微透镜阵列的跨尺度制造? 周天丰 (297)
    光学自由曲面为什么难于超精密制造? 彭小强 (302)
    光学表面亚纳米面形精度制造 戴一帆 周 林 (307)
    “一尘不染”的超洁净制造能实现吗? 白清顺 张飞虎 石峰 (312)
    复杂光学表面形状的纳米精度测量如何溯源? 戴一帆 陈善勇 (317)
    光学非球面的补偿检验有没有万能的补偿器? 陈善勇 戴一帆 (322)
    掠入射镜面的斜率误差测量能否达到纳弧度精度? 陈善勇 戴一帆 (328)
    微结构阵列切削过程的在位测量 居冰峰 (333)
    如何实现超精密加工元件亚表面缺陷非破坏性检测? 居冰峰 (339)
    离子注入辅助超精密切削硬脆性材料的刀具寿命能否大幅度延长? 房丰洲 王金石 (344)
    纳米切削与传统切削的机理是否相同? 房丰洲 赖敏 (348)
    是否有可能实现原子尺度的制造? 房丰洲 (353)
    非层状晶体材料能否实现原子级层状去除? 钱林茂 (357)
    如何实现各向异性材料的一致、可控去除? 钱林茂 陈磊 (360)
    材料微观去除:机械化学作用的“联袂演出” 钱林茂 (363)
    机械加工纳米结构的尺度能否进入100nm? 闫永达 耿延泉 (367)
    硬脆材料高速、高精度加工难在哪? 张飞虎 (373)
    打破光学设计“玻璃顶”的大口径薄膜透镜可否被制造出来? 黄文彬 乔文 陈林森 (378)
    面向IC 制造的超光滑表面平坦化加工的极限是什么? 路新春 (384)
    亚纳米精度表面制造中原子/分子是如何迁移的? 路新春 (390)
    植入式柔性神经电极生物相容性 常洪龙 李丁 李小平 (395)
    微流控芯片中微粒的力学“尺度效应” 常洪龙 寻文鹏 (397)
    微纳米尺度下麦克斯韦方程的适用性 黎永前 (399)
    仿生微纳结构表面气动减阻行为和原理 苑伟政 王圣坤 周子丹 何洋 马志波 (405)
    微纳结构形貌对润湿行为的影响规律 何洋 周庆庆 苑伟政 姜澄宇 (408)
    微机电系统制造中的黏附问题 谢建兵 郝永存 苑伟政 (412)
    如何实现宏观尺度无缺陷纳米材料自组装? 虞益挺 苑伟政 (414)
    柔性微纳结构制造的异质材料界面特性 马炳和 (417)
    碳纳米材料电子器件3D打印过程中的“咖啡环”效应及其抑制方法 罗俊 齐乐华 连洪程 张蕊蕊 (421)
    柔性电子微纳电流体动力喷印原理 段永青 黄永安 尹周平 (424)
    实现速度-精度融合的微纳3D 打印能场作用机制与行为 郑高峰 吴德志 孙道恒 (428)
    纳米样板特征量的可控性机理 王琛英 蒋庄德 (432)
    高质量p 型ZnO 纳米线的掺杂机理 李磊 蒋庄德 (435)
    表面状态对ZnO 纳米线器件光响应性能的影响机理 李磊 蒋庄德 (438)
    纳米薄膜的失效机理 林启敬 蒋庄德 (440)
    表面等离激元近场增强器件的纳米制造 田边 张仲恺 蒋庄德 (444)
    脱合金成型纳米表面热功能结构的稳定性控制原理 田边 张仲恺 蒋庄德 (447)
    微纳谐振器件的多物理场动态耦合机理 赵立波 胡英杰 张家旺 蒋庄德 (449)
    超快激光加工三维金属微纳结构中的成型机理 山超 陈烽 (453)
    超衍射极限微纳尺度连续相位型光学器件高保形加工机理 杨树明 王通 张国锋 刘 涛 (458)
    大深宽比纳米结构制备与测量原理 杨树明 王通 张国锋 刘涛 (462)
    跨尺度微纳结构制备与表征 杨树明 王通 张国锋 (465)
    后摩尔时代的光刻极限 朱文辉 浦远 (468)
    碳基集成电路的制造工艺和发展方向 吕光泉 王卓 朱文辉 (472)
    超低介电常数绝缘介质薄膜沉积 吕光泉 王卓 朱文辉 (479)
    制造过程中如何实现从电子层面对能量输运过程进行连续实时观测? 姜澜 曹志涛 王青松 (486)
    超快激光纳米制造过程中亚飞秒时间及亚纳米空间下温度和压强的描述 姜澜 胡洁 苏高世 (490)
    衍射极限与激光作用最小尺度极限 钟敏霖 (494)
    光的波粒二象性对激光微纳制造及跨尺度制造的影响机制 姜澜 韩伟娜 李晓炜 (498)
    激光冲击波约束应变强化机理与残余应力场演化规律 张永康 (503)
    超快激光金属微深孔加工中的烧蚀机理 梅雪松 (506)
    采用激光焊方法制备钢铝异种材料接头 林健 雷永平 (510)
    涂覆成形增材制造过程中的力学问题 陈永雄 梁秀兵 (515)
    激光/激光-电弧复合焊接接头的可控制备 王晓南 陈长军 (518)
    高性能铝合金激光焊接组织性能原位调控 肖荣诗 黄婷 张景泉 (520)
    激光表面改性/脱合金复合制备微纳米多孔结构的形貌调控机制 肖荣诗 黄婷 崔梦雅 (523)
    金属基陶瓷颗粒增强复合材料超快激光精密均匀刻蚀 肖荣诗 黄婷 张寰臻 (526)
    异种合金结合界面增韧机制 姚泽坤 (529)
    电弧阴极区的物理化学机制 刘祖明 (532)
    激光熔融沉积的表面形貌形成机理 姚建华 杨高林 (535)
    多能量场复合加工数学模型建立以及智能控制 姚建华 王梁 (538)
    远平衡条件下的加工机理以及材料性能调控 姚建华 李波 (541)
    电子束焊接中电子束偏移现象的起源与影响因素 薛家祥 王磊磊 (543)
    激光电弧复合焊中电弧和光致等离子体相互作用的起源与机理 薛家祥 王磊磊 (545)
    电解加工间隙的分布规律 朱荻 徐正扬 (548)
    脉动态电解加工的多物理场作用机制 刘嘉 (552)
    高强度、轻质等高性能零件的电铸成形成性问题 朱增伟 (556)
    超短脉冲电流电解加工定域性突变机理 曲宁松 (559)
    微尺度间隙流场下物质的输运机理 曾永彬 (563)
    深海环境下的放电加工 刘永红 (566)
    电化学复合加工多种加工效应能量匹配机理 陈远龙 (568)
    超声加工的强冲击变形机制 秦 威 姜兴刚 张德远 (571)
    超声振动切削过程接触界面材料塑性动力变形和黏弹润滑机理 皮钧 杨光 (575)
    金刚石刀具超声辅助超精密车削黑色金属的机理 宫虎 李占杰 (577)
    辅助电极法绝缘陶瓷材料电火花加工导电膜的形成与放电加工去除机理 郭永丰 (580)
    电火花加工的微观放电蚀除机理 杨晓冬 (583)
    微纳放电加工理论及其微细化极限 杨晓冬 (587)
    激光与电化学复合加工中多种能量场的交互影响和协同作用机制 张朝阳 (590)
    高速电弧放电加工中等离子体在阳极与阴极不同蚀除行为 赵万生 (594)
    太空环境下的增材制造 李涤尘 田小永 (596)
    超大载荷伺服成形过程的并行驱动与控制 黄明辉 李毅波 (598)
    超静定组合结构的多体动力学建模与分析 黄明辉 李毅波 (603)
    存在流体润滑介质的两相互运动表面从接触到分离的转捩机制 虞烈 (607)
    如何提升大功率无轴推进装置的功率密度? 严新平 欧阳武 刘正林 (611)
    动态与渐变机械装备系统耦合(相关)失效模式的可靠性设计 张义民 (615)
    飞行器力学环境的天地一致性 董龙雷 阎桂荣 (619)
    复杂大惯量机械系统微弱故障信息提取与分析 黄明辉 陆新江 (622)
    复杂机电系统全局动态建模 黄明辉 陆新江 (626)
    复杂机械系统不确定性建模 韩旭 姜潮 (629)
    复杂机械系统数值模拟模型的确认 韩旭 刘杰 (631)
    复杂流动中奇异性拟序结构的描述及分析方法 张家忠 秦国良 (634)
    基于工业CT 图像的大型构件微观组织重构与宏观行为评估面临的难题 李跃明 (638)
    机电装备寿命与可靠性加速试验 温熙森 陈 循 汪亚顺 (642)
    机械装备系统不同“工程层级”可靠性的逻辑关联 张义民 (645)
    界面约束能否实现受控热核聚变? 陈大融 (648)
    燃气轮机系列机组间的相似复杂性问题与系列化设计方法 王艾伦 (651)
    燃气轮机中的复杂因素对气膜冷却现象稳定性的影响 朱惠人 张丽 魏建生 (654)
    如何提高超声电机中接触界面的运动转换和能量传递效率? 裘进浩 季宏丽 (660)
    深海电力系统及装备关键科学问题 梁得亮 (665)
    什么决定了结构抵抗随机缺陷影响的能力? 王博 郝鹏 (669)
    太空采矿技术 葛世荣 (675)
    限制电磁轴承转子系统高超转速的因素 曹广忠 (680)
    新型液压传动和静压蓄能风力发电机组技术 王同光 李天石 (684)
    旋转机械转子系统振动失效与典型失效模式耦合相关的可靠性设计 张义民 (688)
    选取机械装备系统可靠性设计中相关系数量值的理论原则 张义民 (692)
    液压流固耦合系统相关失效模式的可靠性设计 张天霄 张义民 (696)
    高性能人工肌肉 郭闯强 姜力 (700)
    机器人的人机交互与自律协同 邓华 钟国梁 王恒升 (704)
    机构综合中的功能和性能问题 孟祥敦 郭为忠 陈先宝 (707)
    浮动基座机械臂的作业稳定性 姜力 刘宇 刘宏 (710)
    拟人多指手的灵巧作业 姜力 刘宏 (713)
    生物运动系统的机构学解析与运动仿生 郭为忠 林荣富 (717)
    仿人机器人脊椎的仿生机理 王明峰 李涛 (721)
    基于生物活性的表面仿生设计和制造 周仲荣 郑靖 秦立果 董光能 (725)
    人体软组织的润滑机理 靳忠民 张亚丽 (729)
    人工关节仿生创制的科学难题 张亚丽 靳忠民 (732)
    中国剪纸艺术的机构学解析 彭睿 陈焱 (735)
    复杂星体表面环境下行走探测机器人的多功能融合 杨建中 (740)
    高辐射核环境作业机器人的防护问题 栾伟玲 韩延龙 张晓霓 孙柯 姜懿峰 (744)
    空间环境下的机构运动副润滑问题 张晓东 (748)
    机构奇异轨迹的几何-代数统一解析表达 李秦川 (752)
    并联可重构变胞机器人机构的奇异与分岔 戴建生 张克涛 甘东明 张新生 孙杰 (755)
    操作度和灵巧度:可变型多指灵巧手的活动机理 戴建生 张克涛 甘东明 张新生 孙 杰 (759)
    并联式或混联式机构动态特性设计与保证 刘辛军 谢福贵 (762)
    空间多环闭链变拓扑机构多构态协同设计 丁希仑 李龙 (765)
    柔顺机构中矩形截面梁的空间大挠度变形问题 陈贵敏 (770)
    机电信号能否破译人类遗传密码? 余静文 陈云飞 (774)
    感知功能再造:假肢制造技术进步的阶梯 朱向阳 (780)
    类生物体灵巧手:如何复制人手的智能机械特性? 朱向阳 (784)
    如何实现人-机-环境交互机制下的脑控技术? 张小栋 (787)
    医疗机器人系统:如何同时保证其稳定性和透明性? 李进华 代煜 王树新 (790)
    软体机电系统:如何适应“软体”的驱动与控制? 康荣杰 王树新 (792)
    如何实现手触觉感知与物理传感器检测的双向映射机制? 代煜 李进华 王树新 (795)
    单细胞生物机器人的精准控制 李因武 张锐 (797)
    仿生4D 打印中智能材料及其多重响应设计与开发难题 梁云虹 (800)
    纳米机器人协同作业修复受损骨骼 齐江涛 韩志武 (805)
    仿基因控制组织发育的微纳生物制造原理 汪焰恩 (808)
    纳米生物材料加工中的相容性原理 田边 张仲恺 蒋庄德 (812)
    能否根据生物自适应规律实现工作部件的精确仿生? 张成春 (815)
    生物电磁吸波微粒制造 田为军 韩志武 (818)
    人造体向生物体转化:如何构建跨尺度多孔仿生微环境? 帅词俊 (821)
    一维纳米材料的三维有序组装 汤皎宁 邓远名 (825)
    自组装:我们能把自我装配推进多远? 张俊秋 韩志武 (828)
    Lamb 波传播中遇到介质断面后的模式转化机制 袁慎芳 蔡建 (834)
    突破香农采样定理的机电系统特征辨识挑战 陈雪峰 杜朝辉 (837)
    动载荷识别反问题 陈雪峰 乔百杰 (840)
    纳尺度结构中波的传播机理 王立峰 (845)
    纳尺度结构的热振动 王立峰 (848)
    金属切削的非线性动力学问题 李亮 (851)
    振动力学方程的一阶正则表达 王艾伦 (855)
    振动时效的机理 蔡敢为 (858)
    铁道车辆轴承服役性能演变 杨绍普 刘永强 顾晓辉 (861)
    常导磁浮车辆的悬浮失稳和耦合共振 赵春发 (864)
    齿轮振动与疲劳的相互作用机制 陈再刚 (868)
    大变形柔软多体系统的建模、设计和控制 王皓 刘锦阳 郑文 (872)
    多自由度振动试验输入谱相位匹配问题 孟光 李鸿光 静波 (876)
    非线性机械及其控制系统的参数和载荷辨识 孟光 彭志科 (878)
    高速动车组车轮失圆问题 罗世辉 (881)
    高速水润滑滑动轴承空化流的润滑力学机理 蒋书运 林晓辉 (884)
    机车车辆轮轨黏着机理及其利用 罗世辉 (886)
    力学承载结构的阻尼建模 孟光 李鸿光 (889)
    轮轨高频振动机理 翟婉明 赵春发 孙宇 (892)
    长大重载列车的纵向冲击力学行为 翟婉明 王开云 张大伟 (896)
    复杂流场流量计算 傅新 胡亮 (900)
    受限空间内的流体空化(气穴)问题 邹俊 吉晨 傅新 陆亮 叶正茂 杨华勇 (905)
    气液固交界弯月面稳定机理 傅新 胡亮 杨华勇 (910)
    高频振动下多自由度谐振效应 谢海波 杨华勇 (915)
    高频多通道数字流体融合与控制 张斌 (919)
    液压泵高速旋转组件稳定性 徐兵 张军辉 (924)
    柱塞泵摩擦副跨尺度油膜润滑机理 祝毅 杨华勇 (927)
    电静液作动系统的功率与性能匹配问题 尚耀星 徐兵 焦宗夏 严亮 郭宏 吴帅 张军辉 钱 浩 (932)
    流体机械寿命与可靠性的“随机问题” 王少萍 焦宗夏 杨华勇 姜万录 石健 张超 尚耀星 王兴坚 徐兵 祝毅 (936)
    输流管路的流固耦合振动 徐远志 焦宗夏 (941)
    液压系统流体脉动的滤波方法 徐远志 焦宗夏 (944)
    耐污染电液伺服阀控元件设计机理 吴帅 阮健 (947)
    流体动力系统的自激振荡/噪声(啸叫) 李松晶 訚耀保 陆亮 欧阳小平 张圣卓 彭敬辉 曾文 (949)
    大型移动液压装备高效节能运行机制 权 龙 张晓刚 黄家海 葛磊 杨敬 (954)
    水液压元件的摩擦、润滑与密封 刘银水 吴德发 朱碧海 张增猛 侯交义 (958)
    淹没态高压磨料水射流机理与效能 弓永军 张增猛 侯交义 宁大勇 (963)
    纳微米级水雾与空气的高效换热 蔡茂林 许未晴 石岩 (967)
    气动元件的摩擦副机理 包钢 (971)
    气体轴承-转子系统失稳机理 马文琦 熊伟 王海涛 (976)
    微米敏感颗粒物滞卡滑阀的力学机制 郑直 冀宏 魏列江 王金林 刘新强 闵为 (980)
    多物理场耦合作用下飞机作动器往复密封失效理论 欧阳小平 杨华勇 周清和 郭生荣 (984)
    柱塞泵液固声多场耦合激励振动机理 徐 兵 张军辉 (989)
    真实啮合齿面的疲劳预测与失效机理 秦大同 王占江 刘长钊 (994)
    齿轮磨削表面微观形貌主动创成 唐进元 陈海锋 周炜 (999)
    齿轮曲面形性协同一体化制造 唐进元 丁撼 (1003)
    齿轮啮合状态参量的测量 王文中 (1007)
    高速、重载齿轮胶合机理与设计方法 刘红旗 (1012)
    失油过程中齿轮传动系统动态热-摩擦-动力学特性演变机理 陆凤霞 朱如鹏 鲍和云 邱 明 (1015)
    滚动轴承性能可靠性演变机理 夏新涛 邱明 陈龙 南 翔 (1019)
    液力元件叶栅系统循环流动损失机理 魏 巍 闫清东 (1023)
    径向滑片活齿啮合式无级变速传动啮合理论及动力学 董志峰 (1030)
    高效多功率流复合传动系统设计方法 项昌乐 韩立金 刘 辉 (1034)
    微纳传动机构的多尺度非线性变形及解耦问题 林 超 蔡志钦 任一航 吴朝辉 (1038)
    机电液复合传动系统多场耦合作用机理 杨 阳 秦大同 (1043)
    齿轮传动装置的振动、噪声产生与传递机理 刘 更 刘 岚 林腾蛟 (1046)
    动力传动系统低频扭转振动控制 刘 辉 项昌乐 (1051)
    太空环境下传动机构使役性能与可靠性预测 王光建 喻立 邹帅东 (1056)
    复杂多自由度传动离散结构拓扑与连续功能参量的新数学表征 彭增雄 魏 超 (1060)
    碳纤维复合材料减速器壳体抗冲击损伤、热负荷的使役特性 陈浩森 徐彬 雷红帅 樊 伟 (1063)
    复杂机电传动系统多维高频动力学问题及其控制 马 越 项昌乐 王伟达 (1067)
    车辆传动系统故障实时监测与诊断 张农 曾小华 (1072)
    高速齿轮多相流摩擦润滑机理与能量传递 王延忠 (1075)
    摩擦的起源 黄 平 胡元中 王立平 解国新 鲁志斌 薛群基 占旺龙 赖添茂 雒建斌 (1078)
    微观非接触状态是否存在“摩擦”? 郭丹 程广贵 解国新 (1082)
    跨尺度(微观/介观/宏观)摩擦学理论 鲁志斌 王立平 范雪 刁东风 薛群基 (1087)
    滚动摩擦的机理及定量预测 王晓力 (1093)
    黏着功测量 王晓力 司丽娜 (1096)
    摩擦是如何诱发材料结构发生演变的? 韦习成 李健 Hua Meng 周峰 王海斗 (1100)
    摩擦噪声发生机理:一个困扰摩擦学和振动噪声学界一百多年的科学难题 陈光雄 莫继良 周仲荣 冯海生 王黎钦 张传伟 (1103)
    摩擦发射的原理 徐学锋 马丽然 (1108)
    摩擦发电问题 汪朋飞 刁东风 张海霞 (1110)
    摩擦发热机制和测量 张永振 王文中 (1113)
    摩擦力准确计算:一个数百年来尚未解决的科学难题 胡元中 马天宝 雒建斌 (1116)
    磨损的预测 孟永钢 王文中 雒建斌 解国新 (1119)
    量子摩擦学 雒建斌 刘大猛 (1122)
    极端工况下的摩擦磨损 王黎钦 刘阳 周仲荣 (1125)
    摩擦过程的“黑箱”问题 李健 段海涛 (1129)
    相似系统间摩擦学特性的传递规律 董光能 (1132)
    摩擦学系统磨损状态的在线辨识 严新平 袁成清 白秀琴 徐晓健 (1135)
    摩擦自旋电子学问题 王超 刁东风 (1138)
    含能材料的摩擦安全性 曹志民 陈俊 张丘 刘维 黄交虎 (1141)
    超滑的机理 雒建斌 张晨辉 胡元中 李克 (1144)
    二维材料摩擦学问题 蒲吉斌 苏峰华 王立平 黄平 (1147)
    弹流润滑的几个难题 王文中 郭峰 王静 杨沛然 (1154)
    润滑液分子结构与摩擦学特征的关系 高新蕾 刘宇宏 马丽然 张朝辉 (1158)
    薄膜润滑分子行为探测 雒建斌 马丽然 刘宇宏 (1161)
    核辐射环境下的摩擦磨损问题 邵天敏 (1166)
    空间辐照条件下的润滑问题 王齐华 (1168)
    离子液体摩擦学发展中的几个难题 张松伟 李毅 胡丽天 (1170)
    材料表面形态特征的数学描述与重构 王海斗 陈书赢 刘金娜 刘喆 (1173)
    环境自适应智能涂层 王海斗 谭娜 马国政 邢志国 (1175)
    纳米晶金属表面的获得与稳定保持 王海斗 王守仁 杨学锋 乔阳 王高其 马国政 (1178)
    如何实现材料表面原子尺度可控去除? 钱林茂 陈 磊 (1181)
    如何快速预测涂层服役寿命? 王海斗 刘喆 马国政 邢志国 (1184)
    液体中纳米颗粒运动规律与表征 徐学锋 郭丹 (1187)
    高速切削微量润滑机制 张 平 王优强 张晨辉 (1190)
    铁路钢轨波浪形磨损机理与预防 金学松 陈光雄 温泽峰 朱旻昊 (1194)
    船舶能效提升的摩擦学问题 严新平 袁成清 白秀琴 (1198)
    摩擦诱导活性生物组织演变调控机理 周仲荣 郑靖 李炜 (1201)
    典型构元的力-变形弹塑性解析关系和测试方法 蔡力勋 陈辉 包陈 (1203)
    金属材料蠕变变形速率应力依赖性微观机理的探索 Chen Bo (1206)
    复合材料结构的多尺度模拟 陈浩峰 (1210)
    能否用较小样本条件实现产品可靠性的评定? 陈文华 高亮 (1214)
    棘轮效应是如何加速结构破坏的? 陈浩峰 陈旭 康国政 (1217)
    多轴非比例载荷如何影响结构的服役寿命? 陈旭 付巳超 (1221)
    热-机耦合载荷如何影响结构的疲劳寿命? 陈旭 于敦吉 (1225)
    核电材料高温水环境中腐蚀破裂的机理和预测 李光福 (1228)
    接触疲劳亚表面损伤机理的破解 李淑欣 束学道 (1232)
    摆脱静力学束缚的动载复杂应力状态下疲劳强度理论 尚德广 (1235)
    断裂力学中的裂尖拘束效应 王国珍 涂善东 (1238)
    核废料存储容器的超长寿命设计 温建锋 涂善东 (1241)
    材料与构件残余应力检测的待解难题 吴运新 陈康华 蒋文春 孟光 (1245)
    材料微观结构应力表征 谢里阳 赵丙峰 (1249)
    大型金属构件高能束增材制造过程内应力形成与测量 张纪奎 (1252)
    能否精确预测零件表层切削残余应力? 闫蓉 张小明 彭芳瑜 (1256)
    高温下结构的蠕变:一个困扰机械强度学界近百年的科学难题 轩福贞 (1260)
    极端环境下密封件的寿命预测 杨 睿 赵云峰 梁晓凡 (1264)
    不确定性服役条件下结构的寿命预测 袁慎芳 陈健 邱雷 (1267)
    疲劳小裂纹扩展试验、机制与理论 张显程 涂善东 (1271)
    超常规服役条件下材料性能原位测试技术与仪器装备 赵宏伟 张世忠 (1275)
    冲蚀磨损机制及预测模型 郑津洋 赵永志 (1279)
    聚合物慢速裂纹扩展的多尺度表征与评价 郑津洋 施建峰 罗翔鹏 (1283)
    飞机机翼微小裂缝在线健康监测和自修复机理 钟舜聪 (1286)
    热障涂层系统中热生长氧化层萌生和扩展的高精度检测/监测方法 钟舜聪 (1289)
    材料疲劳极限的科学本质 朱明亮 轩福贞 (1293)
    健康评估及预测中的不确定性问题 朱顺鹏 黄洪钟 彭卫文 (1297)
    编后记 (1301)



精 彩 样 章



更多精彩内容,参见《10000 个科学难题·制造科学卷》。




《10000 个科学难题》系列丛书由教育部、科学技术部、中国科学院和国家自然科学基金委员会共同发起编撰出版。正是为了引导科学家们从源头上解决科学问题,激励青年才俊立志基础科学研究,教育部、科学技术部、中国科学院和国家自然科学基金委员会决定联合开展“10000 个科学难题”征集活动,系统归纳、整理和汇集目前尚未解决的科学难题。根据活动的总体安排,首先在数学、物理学和化学三个学科试行,根据试行的情况和积累的经验,再陆续启动了天文学、地球科学、生物学、农学、医学、信息科学、海洋科学、交通运输科学和制造科学等学科领域的难题征集活动。




目前已出版部分分卷书影:





本文摘编自“10000 个科学难题”制造科学编委会编著《10000 个科学难题·制造科学卷》。内容有删节。




10000 个科学难题·制造科学卷

“10000 个科学难题”制造科学编委会 编著

责任编辑:裴 育 鄢德平 纪四稳

北京:科学出版社 2018.10

ISBN 978-7-03-057121-2



长按二维码  购买本书


本书是《10000 个科学难题》系列丛书中的制造科学卷。书中的332个制造科学难题是由本领域600 余位专家研究、提炼与撰写的,内容覆盖了当今制造科学几乎所有的研究方向,反映了当代经济发展中制造科学的新问题,以及制造科学与多学科交叉产生的新难题。这些难题的汇聚出版,较全面地展示了制造领域所面临的新使命和发展中的科学挑战。由于制造科学属工程科学,难题多从工程现象提出,且具有多学科融合的复杂性。本书的作者们为准确提炼科学难题,将科学与工程的关联通过难题内容的逻辑结构予以阐明,这也是本书难题的撰写特点。


(本期编辑:安 静)


一起阅读科学!

科学出版社│微信ID:sciencepress-cspm

专业品质  学术价值

原创好读  科学品味

更多好素材,期待您的来稿

与科学相约 | 科学出版社征稿启事

登录查看更多
13

相关内容

自然科学是研究大自然中有机或无机的事物和现象的科学。自然科学包括天文学、物理学、化学、地球科学、生物学等等,是人类实践经验即生产斗争经验的总结,也是人类在自然界生存与思索的结果。
多智能体深度强化学习的若干关键科学问题
专知会员服务
195+阅读 · 2020年5月24日
人机对抗智能技术
专知会员服务
214+阅读 · 2020年5月3日
专知会员服务
126+阅读 · 2020年3月26日
阿里巴巴达摩院发布「2020十大科技趋势」
专知会员服务
108+阅读 · 2020年1月2日
2019年人工智能行业现状与发展趋势报告,52页ppt
专知会员服务
124+阅读 · 2019年10月10日
【精益】精益生产与智能制造的联系和支撑
产业智能官
39+阅读 · 2019年9月14日
我国智能网联汽车车路协同发展路线政策及示范环境研究
【数字化】数字化转型正在成为制造企业核心战略
产业智能官
35+阅读 · 2019年4月22日
【智能制造】新一代智能制造:人工智能与智能制造
产业智能官
17+阅读 · 2018年8月11日
丘成桐:攻克物理难题的数学大师
科技导报
5+阅读 · 2018年7月23日
【智能制造】智能制造的核心——智能决策
产业智能官
12+阅读 · 2018年4月11日
【智能制造】智能制造技术与数字化工厂应用!
产业智能官
13+阅读 · 2018年2月21日
Seeing What a GAN Cannot Generate
Arxiv
8+阅读 · 2019年10月24日
A General and Adaptive Robust Loss Function
Arxiv
8+阅读 · 2018年11月5日
Physical Primitive Decomposition
Arxiv
4+阅读 · 2018年9月13日
Arxiv
5+阅读 · 2018年5月16日
Arxiv
10+阅读 · 2018年2月9日
Arxiv
16+阅读 · 2018年2月7日
Arxiv
11+阅读 · 2018年1月15日
VIP会员
相关VIP内容
多智能体深度强化学习的若干关键科学问题
专知会员服务
195+阅读 · 2020年5月24日
人机对抗智能技术
专知会员服务
214+阅读 · 2020年5月3日
专知会员服务
126+阅读 · 2020年3月26日
阿里巴巴达摩院发布「2020十大科技趋势」
专知会员服务
108+阅读 · 2020年1月2日
2019年人工智能行业现状与发展趋势报告,52页ppt
专知会员服务
124+阅读 · 2019年10月10日
相关资讯
【精益】精益生产与智能制造的联系和支撑
产业智能官
39+阅读 · 2019年9月14日
我国智能网联汽车车路协同发展路线政策及示范环境研究
【数字化】数字化转型正在成为制造企业核心战略
产业智能官
35+阅读 · 2019年4月22日
【智能制造】新一代智能制造:人工智能与智能制造
产业智能官
17+阅读 · 2018年8月11日
丘成桐:攻克物理难题的数学大师
科技导报
5+阅读 · 2018年7月23日
【智能制造】智能制造的核心——智能决策
产业智能官
12+阅读 · 2018年4月11日
【智能制造】智能制造技术与数字化工厂应用!
产业智能官
13+阅读 · 2018年2月21日
相关论文
Seeing What a GAN Cannot Generate
Arxiv
8+阅读 · 2019年10月24日
A General and Adaptive Robust Loss Function
Arxiv
8+阅读 · 2018年11月5日
Physical Primitive Decomposition
Arxiv
4+阅读 · 2018年9月13日
Arxiv
5+阅读 · 2018年5月16日
Arxiv
10+阅读 · 2018年2月9日
Arxiv
16+阅读 · 2018年2月7日
Arxiv
11+阅读 · 2018年1月15日
Top
微信扫码咨询专知VIP会员