8点1氪:广电总局:演员总片酬不得超过制作成本40%;冰墩墩官方NFT盲盒将开售,约626元一个;马斯克当选美国国家工程院院士

2022 年 2 月 11 日 36氪

‍‍

2月10日,国家广播电视总局印发《“十四五”中国电视剧发展规划》。

整理 | 李玥祺  崔永旺 十一
点击上方「36氪随声听」,一键收听大公司热门新闻。听完音频记得添加进入「我的小程序中哟!


ARM

据报道,软银集团CEO孙正义表示,ARM很可能选择在纳斯达克上市,而非英国本土。分析人士称,这将对英国政府和伦敦证券交易所造成重大打击。多年来,许多英国企业在纽约上市。这些企业认为,在纳斯达克或纽约证券交易所能实现更高的估值。当前,纳斯达克交易所最具价值的科技公司包括苹果、微软、亚马逊和Alphabet,其市值均超过1万亿美元。相比之下,伦敦证券交易所最具价值的科技公司估值不到500亿美元。(新浪科技)

纳睿雷达

科创板上市委定于2月17日召开2022年第9次审议会议,审核广东纳睿雷达科技股份有限公司的首发事项。(证券时报)


广电总局:演员总片酬不得超过制作成本40%,主演片酬不得超过总片酬70%

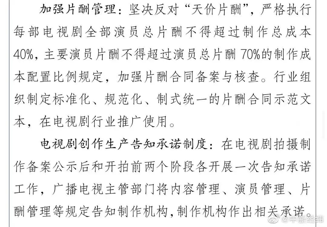
2月10日,国家广播电视总局印发《“十四五”中国电视剧发展规划》。严肃处理有偷逃税、“阴阳合同”“天价片酬”等违法违规行为的演员和相关机构,严格执行每部电视剧全部演员总片酬不得超过制作成本40%,主要演员片酬不得超过总片酬70%的配置比例规定。(中新经纬)

马斯克、方岱宁院士入选2021年美国国家工程院院士

2月9日,美国国家工程院公布2021年度国家工程院增补院士名单,含111位院士及22位外籍院士。其中包括SpaceX创始人马斯克,LG能源解决方案密歇根公司总裁Denise Gray,通用电气智能电网业务发展负责人John McDonald,中国科学院院士、北京理工大学教授方岱宁。目前美国国家工程院院士总数2388位,外籍院士310位。(澎湃)

腾讯调整内容业务板块,腾讯影业主体将并入CDG

据悉,腾讯影业的主体部分将从PCG(平台与内容事业群)被调整进入CDG(企业发展事业群),同时腾讯集团副总裁、阅文CEO程武将继续领导该业务板块。在本次调整过后,腾讯影业作为腾讯公司的影视厂牌,将重点聚焦时代旋律作品开发,承担更多社会责任。而腾讯影业原有的强商业属性的IP影视化开发工作,将交由阅文集团旗下的新丽传媒、阅文影视,以及PCG旗下的腾讯动漫负责。(界面)

2022年电影票房(含预售)破百亿,创影史最快纪录

36氪获悉,据灯塔专业版数据,截至2月9日晚21时17分,2022年全国院线电影总票房(含预售)正式突破100亿元大关,用时40天,刷新中国影史年度票房最快破百亿纪录。

麦当劳为元宇宙“虚拟餐厅”提交商标申请

麦当劳近日为基于元宇宙的虚拟餐厅提交商标申请,申请包括“经营一家以真实和虚拟商品为特色的虚拟餐厅”和“经营一家提供送货上门服务的在线虚拟餐厅”,成为最新一家为元宇宙世界中的虚拟商品和服务申请商标注册的公司。该公司还计划在其虚拟McCafe中注册“在线真实和虚拟音乐会”及其他娱乐服务的商标。(新浪财经)

美股三大指数集体收跌,大型科技股多数走低

36氪获悉,2月10日收盘,美股三大指数集体下跌,道指跌1.47%,纳指跌2.1%,标普500指数跌1.81%。大型科技股多数走低,特斯拉、微软跌近3%,苹果、谷歌跌超2%,META跌1.69%。热门中概股涨跌不一,陆金所控股涨近16%,被纳入MSCI中国全股票指数。一起教育涨超7.5%,贝壳涨超6.5%,小鹏汽车跌超4%,蔚来、理想汽车、京东跌超2%;阿里巴巴、百度、B站跌超1%。

我国科学家在小麦基因组编辑抗病育种研究中取得新进展

近日,中国科学院科研团队在小麦基因组编辑抗病育种研究中取得新进展,阐明小麦抗白粉病又高产的分子机制。这一成果昨天在国际学术期刊《自然》发表。小麦白粉病是由真菌引起的一种世界范围内危害小麦生产的重要病害,重病田减产可达40%以上。经过八年研究攻关,科研团队在大量的基因组编辑小麦突变体中筛选获得了一个新型感病基因突变体Tamlo-R32。该突变体表现出对白粉菌完全的抗性,同时生长发育和产量正常。(央视新闻)

工信部:工业和信息化领域数据处理者境内收集和产生的重要数据向境外提供应进行数据出境安全评估

36氪获悉,工信部再次公开征求对《工业和信息化领域数据安全管理办法(试行)》的意见。意见提出,工业和信息化领域数据处理者在中华人民共和国境内收集和产生的重要数据和核心数据,法律、行政法规有境内存储要求的,应当在境内存储,确需向境外提供的,应当依法依规进行数据出境安全评估。

欢瑞世纪回应欠税传闻:与事实不符,系历史遗留问题

36氪获悉,针对网上出现的“欢瑞世纪欠税”等相关文章,欢瑞世纪在微博发布声明称,相关文章与事实不符。国家税务总局重庆市涪陵区发布信息中的“欠税余额”所涉及的问题,系因2008年之前的相关事实引发,彼时星美联合尚未纳入欢瑞体系,与欢瑞世纪的经营无关,且上述问题早在星美联合破产重整阶段即已经得到了解决,亦不会对欢瑞世纪的经营产生进一步影响。

京东修改购物返京豆规则:订单完成后需点击领取方可到账,逾期将作废

昨日,京东发布了《 购物返京豆规则修订公告 》。新规则将于 2 月 17 日起逐步生效。购物返豆规则变更前,满足购物返豆订单,订单完成后系统自动将京豆返还到用户账户。购物返豆规则变更后,满足购物返豆订单,订单完成后用户需要前往 “ 京东 App 首页-领京豆 ” 或 “ 京东 App-我的-京豆 ” 或 “ 京东 App-我的-京享值 ” 频道点击领取,京豆方可到账,购物返豆自产生之时起,领取有效期 30 天,逾期未领取将作废。需要注意的是,用户需将京东 App 升级至最新版本;PLUS 用户保持不变,购物返豆发放后将自动到账。( IT 之家 )

券商股业绩喜人,机构称估值提升仍有较大空间

截至2月9日,据不完全统计,已有34家券商的2021年业绩预告或业绩快报出炉。其中,4家券商净利有望达到或超过百亿元,净利润同比出现下滑的券商仅5家,1家出现亏损。信达证券分析师王舫朝表示,2021年券商业绩在2020年高基数下稳健增长,预计多数上市券商净利润增速超30%,为板块上涨奠定坚实基础。当前券商板块估值PB 1.65倍,估值与业绩、资产质量仍不匹配,距离PB 2.61倍的估值中枢尚有较大空间。(中证报)

虎年首批基金认购户数低迷

虎年开工后成立的一批新基金公告显示募集有效认购户数持续走低,数千户成为新常态,最低不足700户,10万户更难觅踪迹。这与2021年年初的情况形成鲜明对比。不过,去年有效认购户数超10万户的产品,截至目前业绩大多亏损明显,以去年2月的一只新基金产品为例,认购户数超14万户,运作一年已亏损24%。在此背景下,新基金延期结束募集的现象在今年内显著增多,显示出基民投资日趋谨慎的心态。(证券时报)

光伏下游成预亏重灾区,预期盈利会改善但进度仍存不确定性

近期,光伏行业上市公司2021年度业绩预告陆续披露,相比上游厂商的风光无限,下游电池、组件厂商成为亏损重灾区。原材料成本上升、海运费飙涨是这类厂商亏损的主因。去年底以来,光伏行业原材料价格有所回落,在交流中,有厂商反馈,今年光伏下游的盈利会好转,但上游降价传导到下游有时间差,同时,目前其所在的公司依然是按订单生产,并没有实现满产,下游环节改善进度仍有不确定性。(证券时报)

唐人神:公司推出“不增收请走人”的激励考核机制

36氪获悉,日前,唐人神披露投资者关系活动记录表公告,在公司激励员工的措施方面,公司本着高工资、高效率、高业绩就是低成本的原则,以6000万股(占总股本4.98%)实施股权激励,并对养殖一线员工加薪10%;另一方面,公司推出“不增收请走人”的激励考核机制,对饲料、肉品业板块员工提出薪酬包、效率分享奖、利润分享奖的三大收入来源方案,对养殖业务板块员工提出薪酬包、效率分享奖、成本分享奖的三大收入来源方案。

银保监会通报奔驰汽车金融侵害消费者合法权益

36氪获悉,中国银保监会消费者权益保护局发布《关于梅赛德斯-奔驰汽车金融有限公司侵害消费者合法权益的通报》,侵害消费者合法权益行为包括宣传材料未明确说明贷款产品提供方;服务价格信息披露不符合要求;有关消费者信息授权使用的格式条款未遵循合法、正当、必要的原则;消费者权益保护审查执行不到位。通报指出,奔驰汽车金融的上述行为侵害了消费者的知情权、自主选择权,并存在消费者信息安全风险隐患。奔驰汽车金融已按监管要求进行整改。

英特尔CEO:预计芯片供应将在2023年前保持紧张

英特尔首席执行官Pat Gelsinger表示,公司预计芯片供应至少到2023年末都将保持紧张,2025-2030年供应形势才会有所好转,届时英特尔和其他制造商的晶圆工厂产量将增加,满足不断增长的需求和技术的更新换代。(新浪科技)

微软应用商店新政展现开放姿态:力保动视暴雪交易获批

据报道,微软周三宣布多项关于数字商店的运营承诺,向外部开发者展现更加友好的态度,从而确保其687亿美元收购动视暴雪顺利获批。微软总裁兼副董事长布拉德·史密斯(Brad Smith)表示,微软不会使用来自应用商店的非公开信息与其他开发者的产品竞争。该公司的原则还透露,将允许所有遵守标准的开发者使用其应用商店,采用前后一致的应用商店营销规定,不会偏向微软及其合作伙伴的应用。(新浪科技)

三星内存部门再发“留人”奖金,员工去年收入等于“23薪”

在韩国三星电子内存部门工作的员工告诉媒体,他近期在1月薪资中收到了公司发放的价值三个月工资的“服务奖金”,这使得他去年的总奖金金额达到11个月工资。去年12月,三星集团的所有员工已经收到相当于半年工资的“获利奖金”以及相当于两个月工资的“特别奖金”。加上刚获得的服务奖金,内存部门员工去年的总奖金金额达到11个月工资,年收入达到“23薪”。(财联社)

中芯国际:2021年第四季度净利同比增172.7%

36氪获悉,中芯国际在港股公告,2021年第四季度实现营业总收入102.6亿元,同比增长53.8%,净利34.15亿元,同比增172.7%。主要由于销售收入受晶圆销量增加、平均售价上升及产品组合变动共同影响而增加;以及投资联营企业和金融资产的收益上升。

惠州大亚湾出台楼市新政?官方回应:只是意见稿并非最终文件

2月10日,一份关于征求《促进大亚湾区住房消费健康发展若干措施》意见的函在网络流传,该函件落款为广东省惠州大亚湾经济技术开发区住房和规划建设局,落款日期为2022年2月8日。对于上述函件的真实性,惠州大亚湾经济技术开发区住房和规划建设局相关科室负责人表示,“这只是一个意见稿、讨论稿,不是最终的文件,现在正在征求意见,我们没有对外发布,最终以政府公布的文件为准。”(澎湃)

网传葛兰管理基金被赎回了400亿,中欧基金回应:网传“大额赎回”为不实消息

有传闻称,近日有大型险资专用账户赎回中欧明星基金经理葛兰的基金份额,据称葛兰管理的基金被赎回了400亿。因为其在高位布局了不少宁德时代等新能源品种。这样导致同属葛兰重仓的药明康德也一并受到利空影响。今日,中欧基金表示,网传“大额赎回”为不实消息,请勿轻信谣言。(新浪财经)



流程挖掘公司“望繁信科技”完成数千万元A轮融资,高瓴创投领投

国内流程挖掘公司“望繁信科技”日前完成数千万元A轮融资,由高瓴创投领投。据介绍,这是望繁信科技成立一年内完成的第三轮融资。本轮融资将加速望繁信旗下流程挖掘产品“数字足迹”的功能升级,操作面板优化,完善数字足迹在多种场景的应用和升级。

新能源汽车电气系统供应商“智绿科技”完成亿元新一轮融资

近日,新能源汽车电气系统供应商“智绿科技”宣布完成亿元新一轮融资。此轮融资由小米领投,涌铧投资、元禾控股、领军创投等机构跟投,所募资金将用于高压电连接及高压配电管理解决方案的研发投入,扩大生产规模,完善商业化布局。 

精酿啤酒品牌“Vanbeer梵波精酿”完成数百万元天使轮融资

精酿啤酒品牌“Vanbeer梵波精酿”日前完成数百万元天使轮融资,由36氪领投,嘉悦资本跟投。据介绍,梵波精酿以“情绪精酿”为品牌主张,通过母子品牌矩阵打造适合不同场景、不同消费人群的“情绪饮”精酿品牌,深耕连锁便利和高超精超终端渠道,同时布局线下“精酿实验局”小酒馆和国内首款精酿啤酒智能零售机。本轮融资将主要用于品牌建设和规模扩张。

AOTAVERSE创作方“OrientaLab”完成数千万元天使轮融资

36氪获悉,日前,元宇宙工作室“OrientaLab”完成数千万元天使轮融资,投资人包括前红杉资本孵化团队和冲浪板制造商KANUK的创始人之一。本次融资将用于NFT和游戏模型的设计、制作,以及市场营销等。据介绍,OrientaLab是香港的数位艺术工作室,团队由数位工程师与艺术家组成。

“Fanslink”完成数千万美元A轮融资

36氪获悉,专注于东南亚市场全渠道零售的“Fanslink”已完成数千万美元A轮融资,本轮融资由泰国公司BTS Group领投,毅仁资本继续担任独家财务顾问。Fanslink创始人兼CEO Frank Guo表示,本轮融资将主要用于加强供应链产品供给,以及扩展零售渠道等。


冰墩墩官方 NFT 盲盒将开售,约 626 元一个

近日 nWayPlay 在社交平台表示,由国际奥委会官方授权的冰墩墩数字盲盒将于北京时间 2 月 12 日凌晨 1:00 发售。此次冰墩墩数字盲盒的总数为 500 个,每个 99 美元( 约 626 元人民币 ),每人限购 5 个。据官网介绍,史诗级盲盒( Epic Box )内将包含 3 个官方授权的数字胸针:1 个史诗款( Epic )和 2 个珍稀款( Rare )。其中包含有 15 个版本的官方授权吉祥物( 冰墩墩 )表演各种冬季运动,如滑雪、俯式雪橇、单板滑雪等,还有 5 个版本的北京 2022 年冬奥会官方会徽和 1 个版本的海报。需要注意的是,该平台目前不支持中国地区用户购买。( 3DMGame )

5 分钟出核酸检测结果,复旦大学团队研发出新冠检测设备

据人民日报报道,复旦大学研究团队研发出新型冠检测设备和方法,5 分钟内即可出核酸检测结果,优于现有新冠核酸 PCR 检测方法。目前广泛使用的方法主要是应用 “ 聚合酶链式反应 ”( PCR )技术,检测时间往往需要 2~24 小时不等。据了解,该研究团队开发的是一种基于微机电系统的超灵敏生物传感器,并将这种传感器集成在一个便携式设备中。通过微电子技术分析拭子中的遗传物质可以在 0.1~4 分钟检测到病毒的 RNA。这种新方法检测速度快、灵敏度高、操作简单,不但没有假阴性结果,而且还比传统核酸检测的速度快得多。( IT 之家 )

从最高8000元/瓶到4500元/瓶,茅台虎年生肖酒发布一月价格近乎腰斩

今日,茅台虎年生肖原箱酒市场行情价为4580元/瓶。虽然此价格仍高于官方市场指导价格2499元/瓶,但与年初一度逼近6000元/瓶的价格相比,已大幅下降。今年年初,“虎茅”现货还未在市场流通,经销商就已将预售价格炒高,一度逼近6000元/瓶,与市场指导价相比,溢价率达140%。更有电商平台显示,该产品最高价格逼近8000元/瓶。(每经网)

三星电子推出年度旗舰新品三星Galaxy S22 Ultra

36氪获悉,2月9日,三星电子正式推出年度旗舰新品三星Galaxy S22 Ultra。据三星方面介绍,三星Galaxy S系列产品首次引入内置S Pen,并进一步提升S Pen的速度与响应,将延迟降低了70%。

为防止被犯罪分子滥用,苹果宣布对AirTag进行改进

苹果公司周四宣布对其AirTag产品的运作方式做出几项改变。苹果公司表示,该公司将更新iPhone和AirTag软件,以便在安装过程中显示一条信息,内容是在全球许多地区,使用AirTag追踪他人是犯罪行为,执法部门可以要求提供与其相关的用户信息。另外,苹果公司还将推出一项名为Precision Finding的功能,可令iPhone用户发现附近的未知AirTag。(新浪科技)


来个“分享、点赞、在看”👇
演员总片酬不得超过制作成本40%
登录查看更多
0

相关内容

纳斯达克(NASDAQ)是美国的一个电子证券交易机构,创立于1971年,迄今已成为世界最大的股票市场之一。
《日本在智慧农业上的举措》最新报告,24页PPT
专知会员服务
58+阅读 · 2022年3月23日
美国人工智能国家安全委员会发布最终报告, 130页pdf
专知会员服务
146+阅读 · 2021年3月2日
【SIGIR2020】用于冷启动推荐的内容感知神经哈希
专知会员服务
23+阅读 · 2020年6月2日
报告 | 2020中国5G经济报告,100页pdf
专知会员服务
98+阅读 · 2019年12月29日
国家自然科学基金
0+阅读 · 2015年12月31日
国家自然科学基金
0+阅读 · 2013年12月31日
国家自然科学基金
1+阅读 · 2013年12月31日
国家自然科学基金
0+阅读 · 2013年12月31日
国家自然科学基金
0+阅读 · 2012年12月31日
国家自然科学基金
0+阅读 · 2011年12月31日
国家自然科学基金
0+阅读 · 2011年12月31日
国家自然科学基金
0+阅读 · 2009年12月31日
国家自然科学基金
0+阅读 · 2008年12月31日
Arxiv
0+阅读 · 2022年4月19日
Saliency in Augmented Reality
Arxiv
1+阅读 · 2022年4月18日
VIP会员
相关资讯
相关基金
国家自然科学基金
0+阅读 · 2015年12月31日
国家自然科学基金
0+阅读 · 2013年12月31日
国家自然科学基金
1+阅读 · 2013年12月31日
国家自然科学基金
0+阅读 · 2013年12月31日
国家自然科学基金
0+阅读 · 2012年12月31日
国家自然科学基金
0+阅读 · 2011年12月31日
国家自然科学基金
0+阅读 · 2011年12月31日
国家自然科学基金
0+阅读 · 2009年12月31日
国家自然科学基金
0+阅读 · 2008年12月31日
Top
微信扫码咨询专知VIP会员