F-Principle:初探理解深度学习不能做什么

2019 年 1 月 31 日 PaperWeekly


作者丨许志钦、张耀宇

学校丨纽约大学阿布扎比分校博士后、纽约大学库朗研究所访问学者

研究方向丨计算神经科学、深度学习理论


近些年来,随着深度学习在众多实际应用中取得成功,在越来越多的科学领域内,研究人员开始尝试利用深度学习来解决各自领域的传统难题。和深度学习已获得成功的问题(比如图像分类)相比,许多科学领域内的问题往往有完全不同的特性。


因此,理解深度学习的适用性,即其能做什么尤其是不能做什么,是一个极为重要的问题。比如设计算法的时候,它可以帮助我们考虑是完全用深度学习来代替传统算法,还是仅在这个问题中的某些步骤用深度学习。 


为了探讨这个问题,我们首先来看下面这个例子。在下面两组图中,左组中的每张图和右组有什么差别呢?



答案是左组的每张图中黑块数都是奇数,而右组都是偶数。这种按奇偶区分的函数数学上叫做 parity function:。其函数值由“-1”的个数决定,如果为偶数,结果为 1,否则为 -1。


对于该函数,如果取所有可能映射的一个子集进行训练,深度神经网络能够很好地拟合训练数据,但对那些未见过的测试数据,深度学习几乎没有预测(泛化)能力。而对于人来说,只要能从训练数据集中学到数“-1”个数这个规则,就很容易对未见过的数据进行准确分类。 


对于很多问题,如图像识别,深度学习通常能取得较好的效果(泛化能力)。为了叙述方便,我们将这些深度学习能处理好的问题称为第一类问题,同时将深度学习处理不好(难以泛化)的问题称为第二类问题。


那么这两类问题有什么本质差别呢?深度学习模型为什么对这两类问题有截然相反的效果? 


目前为止,大部分实验研究和理论研究集中于研究为什么深度学习能取得好的效果(泛化能力)。少部分的研究开始关注哪些问题深度学习难以处理。


在我们的研究中,我们希望能找到一个统一的机制,可以同时解释深度学习在两类问题中不同的效果。我们发现的机制可以用一句话概括:深度学习倾向于优先使用低频来拟合目标函数。我们将这个机制称为 F-Principle(频率原则)。 


我们先用一个简单的例子来理解 F-Principle。用一个深度神经网络(DNN)去拟合如下的红色实线函数。训练完后,该曲线能被深度网络(蓝色点)很好地拟合。


我们感兴趣的是 DNN 的训练过程。如下图动画所示(红色为目标函数的 FT(傅里叶变换),蓝色为网络输出的 FT,每一帧表示一个训练步,横坐标是频率,纵坐标是振幅),我们发现,在训练过程中,DNN 表示的函数的演化在频域空间有一个清晰的规律,即频率从低到高依次收敛。



对于真实数据,如 MNIST 和 CIFAR10,对于不同的网络结构,如全连接和卷积神经网络(CNN),对于不同的激活函数,如 tanh 和 ReLU,我们都可以观察到 F-Principle(如下图所示)。



 左边:数据集/DNN的Fourier变换在一个特定高维频率方向的变化曲线,右图:左图中黑色频率点处的相对误差与训练步数的关系,红色表示相对误差小。第一行是MNIST数据集的结果,使用全连接tanh网络。第二行是CIFAR10数据集的结果,使用ReLU-CNN网络。


接下来,我们可以用 F-Principle 来理解为什么 DNN 在上述两类问题的处理中有巨大的差异。从频谱的角度,我们发现 MNIST 和 CIFAR10 数据集都有低频占优的特性。实验结果显示,全数据集(包含训练集和测试集)在频域空间与测试数据集在低频部分吻合地很好,如下图展示 MNIST 的情况。



parity 函数则不同,它是高频占优的。



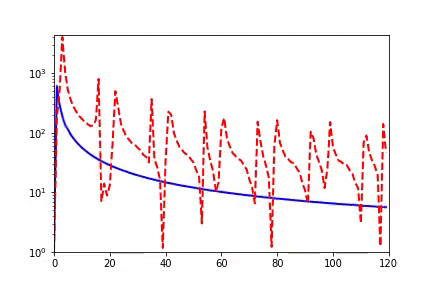
由于 aliasing 效应,相比真实的频谱,训练集的频谱在低频处有显著的虚假成分(见上图)。下图展示了一个 aliasing 的例子。



因此,对于我们举的例子,这两类问题在 Fourier 空间可以看到本质的差别。前者低频占优,后者高频占优。在训练过程中,基于 F-Principle 低频优先的机制,DNN 会倾向于用一个低频成分较多的函数去拟合训练数据。


对于 MNIST 和 CIFAR10,一方面由于高频成分较小,aliasing 带来的虚假低频微不足道,另一方面由于 DNN 训练中低频优先的倾向与目标函数本身的低频占优的特性相一致,所以 DNN 能准确抓取目标函数的关键成分(下图蓝色为 DNN 学习到的函数在全数据集上的傅里叶变换在一个特定高维频率方向的曲线),从而拥有良好的泛化能力。


而对于 parity 函数,由于高频成分极为显著,aliasing 带来的虚假低频很严重,同时 F-principle 低频优先的倾向与目标函数本身高频占优的特性不匹配,所以 DNN 最终输出函数相比于目标函数低频显著偏大而高频显著偏小。显然,这种显著的差异会导致较差的泛化能力。



 红色:训练数据集的傅里叶变换;绿色:全数据集的傅里叶变换;蓝色:网络输出在全数据集输入点的傅里叶变换


我们利用 F-Principle 对深度学习能做什么与不能做什么做了初步的探索,理解了具有低频优先特性的深度学习对于具有不同频谱特性的问题的适用性。如果目标函数具有低频占优的特性,那么深度学习比较容易取很好的效果,反之则不然。


进一步,我们可以利用深度学习这一特性更好地处理具体问题中的低频成分。比如传统算法(如 Jacobi 迭代)在解 Poisson 方程时,一般低频收敛慢,而高频收敛快。我们将在下一篇文章中介绍如何利用 F-Principle 机制设计基于 DNN 的 Poisson 方程求解方法。


参考文献


Xu, Zhi-Qin John, Zhang, Yaoyu, Luo, Tao, Xiao, Yanyang & Ma, Zheng (2019), ‘Frequency principle: Fourier analysis sheds light on deep neural networks’, arXiv preprint arXiv:1901.06523 .




点击以下标题查看更多往期内容: 





#投 稿 通 道#

 让你的论文被更多人看到 



如何才能让更多的优质内容以更短路径到达读者群体,缩短读者寻找优质内容的成本呢? 答案就是:你不认识的人。


总有一些你不认识的人,知道你想知道的东西。PaperWeekly 或许可以成为一座桥梁,促使不同背景、不同方向的学者和学术灵感相互碰撞,迸发出更多的可能性。 


PaperWeekly 鼓励高校实验室或个人,在我们的平台上分享各类优质内容,可以是最新论文解读,也可以是学习心得技术干货。我们的目的只有一个,让知识真正流动起来。


📝 来稿标准:

• 稿件确系个人原创作品,来稿需注明作者个人信息(姓名+学校/工作单位+学历/职位+研究方向) 

• 如果文章并非首发,请在投稿时提醒并附上所有已发布链接 

• PaperWeekly 默认每篇文章都是首发,均会添加“原创”标志


📬 投稿邮箱:

• 投稿邮箱:hr@paperweekly.site 

• 所有文章配图,请单独在附件中发送 

• 请留下即时联系方式(微信或手机),以便我们在编辑发布时和作者沟通




🔍


现在,在「知乎」也能找到我们了

进入知乎首页搜索「PaperWeekly」

点击「关注」订阅我们的专栏吧



关于PaperWeekly


PaperWeekly 是一个推荐、解读、讨论、报道人工智能前沿论文成果的学术平台。如果你研究或从事 AI 领域,欢迎在公众号后台点击「交流群」,小助手将把你带入 PaperWeekly 的交流群里。


▽ 点击 | 阅读原文 | 获取最新论文推荐

登录查看更多
3

相关内容

迄今为止,产品设计师最友好的交互动画软件。

【2020新书】监督机器学习,156页pdf,剑桥大学出版社
专知会员服务
154+阅读 · 2020年6月27日
深度学习自然语言处理概述,216页ppt,Jindřich Helcl
专知会员服务
216+阅读 · 2020年4月26日
【CVPR2020】图神经网络中的几何原理连接
专知会员服务
57+阅读 · 2020年4月8日
Sklearn 与 TensorFlow 机器学习实用指南,385页pdf
专知会员服务
131+阅读 · 2020年3月15日
麻省理工学院MIT-ICLR2020《神经网络能推断出什么?》
专知会员服务
51+阅读 · 2020年2月19日
模型压缩究竟在做什么?我们真的需要模型压缩么?
专知会员服务
28+阅读 · 2020年1月16日
干货 | 深入理解深度学习中的激活函数
计算机视觉life
16+阅读 · 2019年1月29日
从傅里叶分析角度解读深度学习的泛化能力
PaperWeekly
8+阅读 · 2018年8月24日
什么是深度学习的卷积?
论智
18+阅读 · 2018年8月14日
深度学习面试100题(第41-45题)
七月在线实验室
15+阅读 · 2018年7月18日
深度学习必须理解的25个概念
机器学习算法与Python学习
5+阅读 · 2018年6月7日
深度学习入门必须理解这25个概念
AI100
7+阅读 · 2018年6月6日
CVPR 2017最佳论文 | 解析深度学习中的三大挑战
理解神经网络的激活函数
论智
7+阅读 · 2018年1月8日
机器学习(27)【降维】之主成分分析(PCA)详解
机器学习算法与Python学习
9+阅读 · 2017年11月22日
The Measure of Intelligence
Arxiv
8+阅读 · 2019年11月5日
Arxiv
4+阅读 · 2019年9月26日
Arxiv
8+阅读 · 2019年3月21日
Implicit Maximum Likelihood Estimation
Arxiv
7+阅读 · 2018年9月24日
Arxiv
11+阅读 · 2018年3月23日
Arxiv
27+阅读 · 2017年12月6日
VIP会员
相关VIP内容
【2020新书】监督机器学习,156页pdf,剑桥大学出版社
专知会员服务
154+阅读 · 2020年6月27日
深度学习自然语言处理概述,216页ppt,Jindřich Helcl
专知会员服务
216+阅读 · 2020年4月26日
【CVPR2020】图神经网络中的几何原理连接
专知会员服务
57+阅读 · 2020年4月8日
Sklearn 与 TensorFlow 机器学习实用指南,385页pdf
专知会员服务
131+阅读 · 2020年3月15日
麻省理工学院MIT-ICLR2020《神经网络能推断出什么?》
专知会员服务
51+阅读 · 2020年2月19日
模型压缩究竟在做什么?我们真的需要模型压缩么?
专知会员服务
28+阅读 · 2020年1月16日
相关资讯
干货 | 深入理解深度学习中的激活函数
计算机视觉life
16+阅读 · 2019年1月29日
从傅里叶分析角度解读深度学习的泛化能力
PaperWeekly
8+阅读 · 2018年8月24日
什么是深度学习的卷积?
论智
18+阅读 · 2018年8月14日
深度学习面试100题(第41-45题)
七月在线实验室
15+阅读 · 2018年7月18日
深度学习必须理解的25个概念
机器学习算法与Python学习
5+阅读 · 2018年6月7日
深度学习入门必须理解这25个概念
AI100
7+阅读 · 2018年6月6日
CVPR 2017最佳论文 | 解析深度学习中的三大挑战
理解神经网络的激活函数
论智
7+阅读 · 2018年1月8日
机器学习(27)【降维】之主成分分析(PCA)详解
机器学习算法与Python学习
9+阅读 · 2017年11月22日
相关论文
Top
微信扫码咨询专知VIP会员