需求分析如何落地?这篇告诉你答案

2021 年 10 月 29 日 人人都是产品经理

关注并将「人人都是产品经理」设为星标

每天早 07 : 45 按时送达

产品经理每天都需要面对众多的需求,从需求的提出到落地,中间需要经历很长的过程,每个阶段都有需要注意的事项。本文作者根据自身工作经验,对此展开了分析,希望对你有帮助。


全文共 5415 字,阅读需要 11 分钟

——————/ BEGIN /——————

需求的收集和分析工作不是一次性的过程,而是按照一定的节奏循环进行,初始需求列表也会不断刷新。

主要涉及如下内容:

  1. 需求收集:收集客户和内部团队的反馈和需求;

  2. 需求分析:确定建议的功能和需求是否与公司或产品愿景一致;

  3. 定义需求:从用户角度记录需求并详细说明功能或技术要求;

  4. 优先级排序:规划即将发布的版本或冲刺以及将要包含的功能和需求;

  5. 验证和维护:创建”完整”定义并规划持续的增强功能。

而需求分析主要涉及上述后四个步骤,包括对需求进行解释、过滤、分类、排序和验证:

需求分析活动应保障输出的结果,能够准确反映客户的真实想法。

需求表述应明确并具有可验证、可追根溯源、容易理解的特点。

示例:

下面详细介绍各阶段的内容。

解释原始需求

需求收集阶段得到的需求信息构成了原始需求库 ,但这些需求往往是随机的、零散的,也没有进行优先级排序。

该阶段需要对客户提出的原始需求进行翻译,翻译成企业内部规划和开发人员能看明白、能听懂的正式需求,减少内部的沟通成本,并且使需求可度量、可验证。

通常将未经解释的需求称为原始需求,经过翻译的需求称为初始需求。

原始需求并不是一定要翻译成初始需求,需要看原始需求的描述是否清晰、准确。

如果不清晰、不准确,就需要需求提报人对原始需求进行讲解,甚至邀请客户对需求进行阐述。

过滤原始需求

需求信息通过各种渠道、各种方式收集汇总并解释后,会形成一个庞大的需求数据库,但是否所有的需求信息都是真实的需求呢?

需求的过滤是一个需求瘦身及提炼的过程,在 IEEE 对需求的定义中,需求是指满足用户解决问题或达到目标所需的条件或能力。

因此对收集到的需求,首先就是过滤掉一些非需求,比如,类似于“必须解决xxx设备异常重启”的信息就可以过滤掉,以免混淆真正的需求。

同样,对于客户/市场的需求反馈信息,需要通过需求分析还原、解析出真正的需求。

需求失真的事情经常发生,如果前面把关不严,业务不懂需求和技术,不把关不分析。

客户需要做猫,业务要求做老虎,再丢给技术就完全做错了,不符合客户需求,做出来客户也不要。

需求过滤活动主要聚焦于判断需求是否对企业有价值,如果需求对企业没什么价值,那么就可以将需求退回去修改或直接拒绝,不进行下一步处理。

需求过滤的对象是原始需求或初始需求,需求分析团队可创建符合企业和产品特点的过滤条件:

  • 需求分析要素是否齐备;

  • 需求和公司或产品线战略方向是否一致;

  • 需求是否已被满足或被重复提交等。

分类原始需求

需求分类是对正式需求按一定规则进行分类,便于后续采取不同的处理和满足方式。

需求分类的方法多种多样,可按时间、类别和层次维度进行分类,常用的有以下几种:

1. 根据时间维度分类

按客户需求实现紧迫度可分为长期需求、中期需求、短期需求等,不同紧迫度的需求对应不同的实现路径和流程。

可以使用四象限法进行分类:

  1. 紧急重要需求;

  2. 不紧急重要需求;

  3. 紧急不重要;

  4. 不紧急不重要。

该方法是从需求紧急程度、需求重要程度两个方面进行判断,涉及竞争分析、客户要求、投标、承诺等维度:

  • “紧急”主要从客户对需求提供的紧迫程度来评估,可以按照客户对需求交付的时间周期来判断;

  • “重要”性与产品目标达成相关,越有利于实现产品目标的,就越重要,越是战略/重点客户需求,重要程度就越高。

2. 按需求属性分类

根据需求属性可分为功能性需求和非功能性需求(如性能需求、可制造性需求、可服务性需求、质量需求等),不同的需求类型对应不同的设计方法和设计组织。

3. 按客户需求涉及的产品范围

可分为单版本需求、单产品需求、多产品需求、解决方案需求等,不同的需求类型对应不同的产品与解决方案开发团队。

4. 按需求所属的研发项目

可分为新产品开发需求、老产品更改需求、技术平台开发需求等,不同的需求类型对应不同的研发流程和团队。

5. 按客户满意度分类

基本需求(B)、满意需求(S)、兴奋需求(A),这种划分方法也叫 BSA 法。

该模型体现了需求满足度和客户满意度之间的非线性关系,如下图所示:

实践表明,一个产品不能规划过多的卖点,卖点过多定位就会就模糊,且投入巨大。

产品的卖点不是一成不变的,会随着客户需求的变化而变化。如下图所示,侧的圈表示竞争对手能够做到的,右侧的圈表示自己企业能够做到的,最大的圈是客户需求。

  • 基本需求与满意需求是竞争对手和企业自身都能够提供的,是市场的“红海”;

  • “对手卖点”和“自身卖点”部分构成了竞争的差异化;

  • 而各企业能力之外的部分是客户潜在的需求,也是客户兴奋型需求的隐藏之处。

只是现在还没有产品能够满足这部分潜在需求,这是产品未来的卖点,也是市场的“蓝海”。

随着时间的推移,今天的满意需求明天会成为基本需求,今天的卖点明天可能就不是卖点了,未来的潜在卖点会成为现实的卖点。

客户需求在动态地往外扩张的,就像气球一样慢慢变大,气球膨胀的过程也就是客户需求变化的过程。

比如手机产品:

  • 昨天手机的双摄像头是卖点,今天双摄像头已经成为高端手机的必备功能;

  • 假设四摄像头成为新的卖点,那么未来又将成为高端手机的基本功能。

什么是未来卖点呢?

这就需要企业提前探索客户未来的潜在需求,提早做好技术储备。

BSA 分析法综合考虑了企业自身情况、竞争情况和客户需求的变化,识别了客户的基本需求、满意需求和兴奋需求。

有助于企业提前规划产品的新卖点,激发和满足客户的潜在需求。

在需求排序和取舍上,需要充分考虑到需求的级别:

  • 哪些属于基本需求?

  • 哪些属于满意需求?

  • 哪些属于兴奋需求?

6. 按类别维度

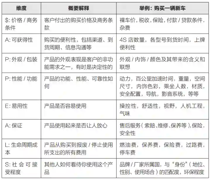
比如$APPEALS 的 8 个维度,这种方法常用于和竞品进行对比,并根据不同维度的权重进行需求排序,进而找到竞争性需求。

在类别的基础上,还可把需求更进一步分解为更多的层次。

比如,客户对汽车的需求可分为价格、性能、配置等,性能可分为安全性、操控性等,安全性又可进一步分为主动安全和被动安全。

$APPEALS 需求分析法的应用非常广泛,不仅可用于需求分析,还可用于需求调研问卷设计,使问卷内容更全面、更系统。

例如,用于市场细分,可识别出不同的客户群:

  • 有些客户对价格比较敏感;

  • 有些客户对品质要求较高而对价格不敏感。

需求排序

企业的研发资源总是不足的,在研发资源紧张时,不是每个需求都能被及时安排,并进行产品实现。

这时就需要判断哪些需求优先安排,这也是要评估需求优先级的原因。

在资源有限的情况下,需要保障优先级高的需求先实现,常用的需求排序方法包括价值分析法、专家法、德尔菲法等。

需求排序可以影响产品的版本规划和单个版本的需求取舍,本篇内容通过价值工程法做需求排序。

通过计算每个需求的相对价值和相对费用,优先级最高的需求是指以最小的费用产生出最大产品价值的需求。

那什么是价值工程呢?

价值工程「VE」 (Value Engineering) 又被称为价值分析「VA」(Value Analysis),是指通过组织活动对产品或服务进行功能分析。

使目标以最低的生命周期成本,可靠地实现产品或服务的必要功能,从而提高产品或服务的价值。

为了表述易于理解,下文统一使用“价值分析”代替“价值工程”。

价值是指反映费用支出与获得之间的比例,用数学公式表达如下:

影响 V 的因素包括:

  • 特性/功能;

  • 价格(成本);

  • 包装;

  • 购物环境;

  • 生命周期成本;

  • 品牌;

  • 可用性;

  • 售后服务等。

提高价值有 5 种基本途径:

  1. 提高功能,降低成本,大幅度提高价值;

  2. 功能不变,降低成本,提高价值;

  3. 功能有所提高,成本不变,提高价值;

  4. 功能略有下降,成本大幅度降低,提高价值;

  5. 提高功能,适当提高成本,大幅度提高功能,从而提高价值。

1. 如何进行价值分析?

进行一项价值分析,首先需要选定价值分析的对象。

一般说来,价值分析的对象要考虑两个方面:

一是社会生产经营的需要,也即,客户的需求问题;

二是对象价值本身有被提高的潜力。

例如,对于硬件产品而言,选择占成本比例大的元器件,如果能够通过价值分析降低 BOM 成本,从未提高价值,那么价值分析就会对降低产品总成本起到很大的影响。

选定分析对象后需要收集对象的相关情报,包括用户需求、竞争分析、销售市场、科技进步状况、经济分析以及企业的实际能力等。

价值分析中能够确定方案的多少,以及实施成果的大小都与情报的准确程度、及时程度、全面程度紧密相关。

有了较为全面的情报之后就可以进入价值分析的核心阶段 一 功能分析。

在这一阶段要进行功能的定义、分类、整理、评审等步骤。

经过分析和评审,可以提出多种方案,从中筛选出最优方案并加以实施。

在决定实施方案后应该制定具体的实施计划,提出工作的内容、进度、质量、标准、责任等方面的要求,确保方案的实施质量。

为了掌握价值分析实施的成果,还要组织成果评审,成果的鉴定一般以实施的经济效益、社会效益为主。

价值分析流程通常围绕以下 7 个问题展开:

  1. 这是什么?

  2. 这是干什么用的?

  3. 它的成本多少?

  4. 它的价值多少?

  5. 有其他方法能实现这个功能吗?

  6. 新的方案成本多少?功能如何?

  7. 新的方案能满足要求吗?

按照顺序回答和解决这七个问题的过程,就是价值分析的实施流程,即:

  1. 选定对象;

  2. 收集情报资料;

  3. 进行功能分析;

  4. 提出改进方案;

  5. 分析和评价方案;

  6. 实施方案;

  7. 评价活动成果。

2. 那价值分析如何应用在需求排序上呢?

本篇文章仅做示例性说明,对价值分析做了相应精简。

#1 – 价值分析应用步骤

步骤 1:选择价值分析对象,拟订价值分析的评估方案

本篇内容以 IBM 提出的客户购买动机模型 $APPEALS 为例,选取客户购买动机的 8 个维度作为分析对象。

以汽车为例,其中每个要素的名称仅代表一种类型需求的集合,下面还可以分出多个子要素。

步骤 2:搜集资料,确定功能指标体系

对步骤 1 确定的有关评估指标进行实际现状调查,确定价值分析的功能评估指标体系。

功能指标系统的选取,主要考虑对 $APPEALS 各要素功能定位有直接影响的因素。

继续步骤 1 中汽车的例子,将性能配置中的安全要素做了进一步分解:

3. 确定功能指标的重要性系数

从用户、竞争分析、销售人员、专家等角度对$APPEALS 各要素打分,然后确定目前市场环境下的指标功能重要性系数。

评分级别:

  • 10 = 绝对最好;

  •  9 = 显然的领导者;

  •  8 = 在前 2 名内;

  •  7 = 位于前 3-5 名;

  •  6 = 在市场中普遍被认为是优秀的;

  •  5 = 大多数购买者能接受;

  •  4 = 有 25%-35% 的购买者不能接受;

  •  3 = 大多数购买者不能接受;

  •  2 = 极不满意;

  •  1 = 完全不合格。

4. 运用要素之间的相对重要性,对各要素功能进行权重分析

设置权重的意义:对各需求要素进行量化排序,从而把握更重要和紧急的需求。

权重反映了细分市场内在的需求规律,可以使你清楚地知道细分市场客户的声音:

  • 哪些需求是客户比较关注的?

  • 哪些需求又是客户不重视的?

权重设置的原则:

  • 用百分数来表示各个维度的权重;

  • 所有维度的权重之和为 100%;

  • 基于对客户访谈或问卷调查的评估,并依靠团队讨论以决定权重;

  • 对于初步的权重结果,可以通过抽样调查的方式,向参与访谈的客户进行确认,以了解客户是否认同这个结果。

如何确定各要素的权重呢?

举个例子:从功能、价格、性能和服务四个维度做示例分析。

步骤1:建立功能要素矩阵

步骤2:量化功能重要性指标

  • 同等重要(1分):列和行有同等的影响;

  • 中等重要(3分):经验和判断 – 行比列更重要一点;

  • 比较重要(5分):经验和判断 – 行比列更重要一些;

  • 非常重要(7分):实践证实 – 行是非常重要的;

  • 极其重要(9分):行是极其重要的。

注释:行 – 行功能要素,列 – 列功能要素

步骤3:填写比较结果

步骤4:相对重要性计算

步骤5:归一化处理

步骤6:计算绝对权重

步骤7:确定相对权重

5. 做需求排序

以 $APPEALS 分析为例,分析公司与竞争对手在细分市场上的得分对比。

从总体竞争力来看,公司产品弱于竞争对手 1,强于竞争对手 2。

从雷达图上可以看出,在价格、外观方面公司具备优势,生命周期成本、可获得性、功能、质量还有改进空间,因此这些方面都应该是要优先改进的。

通过和竞争对手的对比,找到投入产出比最大的改进项进行改进,对需求进行优先级排序:

需求验证

在需求收集和分析过程中,信息可能被误读,传递过程也可能失真,所以需要对经过分析的需求进行验证,确保和客户的真实需求保持一致。

需求验证是一个端到端的过程。

总  结

需求分析是需求管理框架中的一个重要环节,直接决定公司需求库中的需求质量。

对需求分析各阶段的总结如下:

  • 需求解释:用正式的语言对需求进行描述,并使需求可度量和可验证;

  • 需求过滤:对各种需求信息进行归纳总结,并去掉虚假信息和个别客户需求,抓住细分市场的共同需求;

  • 需求分类:可按时间、类别和层次维度进行分类;

  • 需求排序:不同细分市场客户对需求各维度的重视程度是不同的,为了让产品的投入产出比更高,需要对需求的重要性和投入产出比进行排序;

  • 需求验证:在需求收集和分析过程中,信息可能被误读,传递过程也可能失真,所以需要对经过分析的需求进行验证,确保和客户的真实需求保持一致。

refer:

IPD 集成产品开发公开资料

IPD 重构产品研发 by 刘劲松

新产品开发管理就用 IPD by 郭富才

—————— / END / ——————

产品经理培训产品运营培训企业内训服务

请在公众号后台回复「培训」了解更多

▼ 喜欢请分享&收藏,满意点个赞,最后点「在看」▼ 

登录查看更多
1

相关内容

排序是计算机内经常进行的一种操作,其目的是将一组“无序”的记录序列调整为“有序”的记录序列。分内部排序和外部排序。若整个排序过程不需要访问外存便能完成,则称此类排序问题为内部排序。反之,若参加排序的记录数量很大,整个序列的排序过程不可能在内存中完成,则称此类排序问题为外部排序。内部排序的过程是一个逐步扩大记录的有序序列长度的过程。
《信息安全技术边缘计算安全技术要求》国家标准意见稿
人工智能在公安行业的落地应用
专知会员服务
40+阅读 · 2022年3月23日
【Manning新书】对话人工智能聊天机器人,319页pdf
专知会员服务
90+阅读 · 2021年11月8日
【2020新书】构建机器学习应用:从想法到产品,42页pdf
专知会员服务
103+阅读 · 2020年12月1日
《人工智能2020:落地挑战与应对 》56页pdf
专知会员服务
197+阅读 · 2020年3月8日
模型压缩究竟在做什么?我们真的需要模型压缩么?
专知会员服务
28+阅读 · 2020年1月16日
产品经理必经之路:如何把需求从0-1落地成产品?
人人都是产品经理
1+阅读 · 2022年3月2日
需求评审中,这3个坑请尽量避免
人人都是产品经理
0+阅读 · 2022年2月28日
说到产品需求,到底谁的是第一优先级?
人人都是产品经理
0+阅读 · 2022年2月5日
经验分享:如何写好硬件产品的需求文档?
人人都是产品经理
0+阅读 · 2022年1月12日
你都说服不了自己,凭什么让领导认可你的「需求分析」报告
人人都是产品经理
0+阅读 · 2022年1月11日
产品怎么做,才能超出需求方的预期?
人人都是产品经理
0+阅读 · 2022年1月1日
没有竞品时,如何进行需求调研?
人人都是产品经理
0+阅读 · 2021年12月29日
入行这么久, 你的需求分析真的做对了吗?
人人都是产品经理
0+阅读 · 2021年12月12日
解读《个人信息保护法》,教你如何做产品!
人人都是产品经理
0+阅读 · 2021年11月6日
国家自然科学基金
0+阅读 · 2014年12月31日
国家自然科学基金
0+阅读 · 2014年12月31日
国家自然科学基金
0+阅读 · 2014年12月31日
国家自然科学基金
0+阅读 · 2013年12月31日
国家自然科学基金
0+阅读 · 2013年12月31日
国家自然科学基金
0+阅读 · 2012年12月31日
国家自然科学基金
1+阅读 · 2012年12月31日
国家自然科学基金
0+阅读 · 2010年12月31日
国家自然科学基金
0+阅读 · 2009年12月31日
Arxiv
0+阅读 · 2022年4月20日
Arxiv
0+阅读 · 2022年4月20日
Arxiv
0+阅读 · 2022年4月17日
Arxiv
35+阅读 · 2022年3月14日
Arxiv
13+阅读 · 2021年3月29日
VIP会员
相关资讯
产品经理必经之路:如何把需求从0-1落地成产品?
人人都是产品经理
1+阅读 · 2022年3月2日
需求评审中,这3个坑请尽量避免
人人都是产品经理
0+阅读 · 2022年2月28日
说到产品需求,到底谁的是第一优先级?
人人都是产品经理
0+阅读 · 2022年2月5日
经验分享:如何写好硬件产品的需求文档?
人人都是产品经理
0+阅读 · 2022年1月12日
你都说服不了自己,凭什么让领导认可你的「需求分析」报告
人人都是产品经理
0+阅读 · 2022年1月11日
产品怎么做,才能超出需求方的预期?
人人都是产品经理
0+阅读 · 2022年1月1日
没有竞品时,如何进行需求调研?
人人都是产品经理
0+阅读 · 2021年12月29日
入行这么久, 你的需求分析真的做对了吗?
人人都是产品经理
0+阅读 · 2021年12月12日
解读《个人信息保护法》,教你如何做产品!
人人都是产品经理
0+阅读 · 2021年11月6日
相关基金
国家自然科学基金
0+阅读 · 2014年12月31日
国家自然科学基金
0+阅读 · 2014年12月31日
国家自然科学基金
0+阅读 · 2014年12月31日
国家自然科学基金
0+阅读 · 2013年12月31日
国家自然科学基金
0+阅读 · 2013年12月31日
国家自然科学基金
0+阅读 · 2012年12月31日
国家自然科学基金
1+阅读 · 2012年12月31日
国家自然科学基金
0+阅读 · 2010年12月31日
国家自然科学基金
0+阅读 · 2009年12月31日
Top
微信扫码咨询专知VIP会员