国内的智能客服发展到哪一步了?这里有份追踪报告

2020 年 12 月 23 日 机器之心

机器之心原创

机器之心编辑部

智能客服市场有多大?有哪些优秀玩家?这些玩家提供了哪些解决方案?解决了什么痛点?在这份报告中,我们进行了详细解读。


近年来,以神经网络、深度学习为基础的新一代自然语言处理技术推动了 AI 交互的突破式发展,以对话式 AI 技术为核心的新一 代智能客服逐步走向成熟。

全球知名市场调研机构 Prescient & Strategic Intelligence 指出,全球范围内基于人工智能技术的智能客服相关服务营收有望在 2024 年底突破 29 亿美元,并可实现近 22.6% 的年复合增长率,以中国为主的亚太将成为智能客服营收增速最快的区域。

根据中投顾问数据,中国传统客服全职坐席数在 230 万左右,以年平均工资 6 万计算,再加上基础设施与硬交换设备费用,可以预测中国国内客服市场的规模约为 2000 亿人民币左右。假设智能客服将替代 40-50% 的人工坐席,并排除设施、设备以及预算等其他因素,智能客服市场将接近 250-400 亿人民币。当然,智能客服的出现也将促使因成本、技术等因素未能部署客服业务的企业步入市场,这种需求的激增也将在一定程度上扩张现有市场。保守估计智能客服的市场将会扩展近 20% 左右,有望达到 300-500 亿人民币。

这一预测一方面基于市场对于智能客服的强烈需求,另一方面也基于 NLP 等 AI 技术对智能客服发展的推动和支撑作用。在各种技术的加持下,如今的智能客服技术有着 语义识别更准确、问法更灵活、对话更连贯、知识更全面 以及 学习更主动 几个先进特点。

在这篇文章中,我们将从传统客服流程存在的痛点入手,分析当前智能客服在多个方向实现的改进和突破。此外,我们还总结了当前国内智能客服的主要玩家及其解决方案。

为什么市场需要智能客服?

智能客服是为了克服传统客服中心存在的痛点而出现的。下面两幅图展示了传统客服中心的服务场景和营销场景客服流程。服务场景的一般流程是在渠道用户接入后,进行客户资料检索、工单生成、排队处理、线路分配等多个环节,还要配套通话数据储存、会话记录监控、周期性报表制作以及系统数据监控等多项操作。营销场景的流程一般都会从业务工单与需求出发建立呼出任务,并涵盖批量外呼、客户资料与销售线索整理、知识库建立、坐席转接等多个环节。


这类客服中心的痛点主要集中在 从业者团队运营与管理、按量数据处理 两个方面。

从业者团队方面,根据不完全统计,传统客服的从业者对相关工作的不满意程度高达 51%,不满意原因集中于工作强度大(夜班、轮岗、加班等)、工作内容枯燥、重复性机械劳作(重复性问题多、耗费精力时间长)、心理压力负面情绪积累(投诉、刁难等)等。企业团队运营也备受煎熬,坐席离职率高、成本受限、质检业绩不合格、表单填写粗略等都是显而易见的问题。

另一方面,因为数据相关技术的不成熟,客户交互数据价值挖掘问题也是传统客服需解决的核心问题。根据调研结果,目前大多数传统呼叫中心无法统计一天内用户到底问了多少问题、问题占比多少、哪些任务存在失调。

而这些痛点正是智能客服的机遇。

智能客服智能在哪儿?

智能客服在服务与营销两大传统场景的优化主要集中于 人机协同、机器人问答、人力服务以及数据 服务运营监管 四大方向。

人机协同的优化聚焦于呼入的智能路径规划、工单填写、客户数据与知识库查询辅助、批量外呼建议以及语音文字自动录入等多个维度。而机器人应答则在于语音接听、文字回答、无缝转接、批量处理等多个领域。人力服务方面主要是针对坐席排队管理、预接入、转接、互联网通话的保障。最后的数据与资源统筹则是在全流程方面进行介入从而实现客户服务质检、实时监控、大数据分析等多项功能。


在深度学习算法广泛应用之前,大多数智能客服使用「检索 +NLP 技术处理」的技术方案。随着人工智能与深度学习技术的发展与突破,智能客服背后的技术栈不断演进,能处理的问题数量越来越多,职能边界也随之拓宽。具体的技术演进阶段大致如下:

  • 第一阶段:基于关键词匹配的「检索式机器人」;

  • 第二阶段:运用一定模板,支持多个词匹配,并具有模糊查询能力;

  • 第三阶段:在关键词匹配的基础上引入搜索技术,根据文本相关性进行排序;

  • 第四阶段:以神经网络为基础,用深度学习理解用户意图。 


整体而言,如今的智能客服技术有着语义识别更准确、问法更灵活、对话更连贯、知识更全面以及学习更主动几个先进特点。下面我们以腾讯云小微为例来解读一下这些特点。

以腾讯云小微为例,看对话式 AI 智能客服的特点

语义识别更准确

无论是自然语言处理还是语音技术,基于深度学习的机器模型均是目前最主流的技术实现方法。得益于优秀的准确度和可迁移性,以 Transformer 模型架构为基础的类 BERT 大规模语料预训练模型是目前业内的主要技术框架。腾讯云小微基于 BERT 基线模型,利用自身数据和业务优势,通过任务优化、模型优化、领域优化、模型融合等步骤,迁移训练出符合自身特定需求的智能客服模型。 

从语义识别和理解方面来看,腾讯云小微基于此流程训练出的 CXW-MRC 模型在 2019 年法研杯阅读理解赛道上以 83.4 的 F1 值取得第一,超越 BERT 基线模型 6 个百分点。2020 年又更进一步,其基于 ALBERT 开发的预训练语言模型在权威阅读理解任务 benchmark 数据集 RACE 上取得了 91.4% (集成模型) 和 90.7% (单模型) 的高准确率,分列排行榜第一和第三名,整体表现均优于英伟达的 Megatron-BERT 和谷歌的 ALBERT,非常接近人类表现参照的准确率 (94.5%)。 

RACE 阅读理解任务最佳模型表现排行 

问法更灵活

对于重复度较高的结构性问题,智能客服通常都可以轻松应对,而当用户的提问方式或问句结构与主流常见问法存在较大偏差时,智能客服往往不容易精准理解问题的真正含义,从而影响用户体验。 

腾讯云小微首创的业界 LARQ 技术提供问法扩展能力,以适配多种问法,语义理解更加丰富全面,其客服准确率能够达到 95% 左右。 

腾讯云小微新一代对话引擎情况技术简介。

对话更连贯
 
在具体到对话系统技术任务方面,腾讯云小微技术团队在今年的第八届国际对话系统技术挑战赛 (DSTC-8) 上参与了三个 赛道的七项相关任务,包括多领域对话系统、端到端问答预测、对话状态追踪等,取得其中四项指标世界第一、两项指标第二的优秀成绩。 

面向多领域端到端的对话系统主要研究如何将已有的对话生成模型快速迁移到一个数据量有限的新领域场景中,腾讯云小微使用混合微调训练技术取得了第一名。在端到端的问答预测问题上,涉及到 “多轮对话回复选择问题”、“基于聊天室 (IRC) 的回复选择问题”以及 “定位多轮对话中的问题是否得到解决” 三个不同子任务,腾讯云小微在 BERT 模型的基础 上使用数据增强技术来解决特定领域的数据稀疏问题,同时利用迁移学习将 BERT 模型进一步适配到特定的任务领域中, 以句子级别的上下文建模方法来捕捉整个对话中各部分之间的细微联系,从而使得生成的回复更加准确。 


云小微基于 Task specific post-training on BERT 模型架构。
 
基于此,腾讯云小微在多轮人机对话和 IRC 聊天室对话任务中分别达到了 97.7% 和 95.7% 的高准确率,体现了其技术在行业中的领先水平。 

知识更全面

知识库是问答系统的基础之一,越丰富的知识库可以带来更好的问答效果。半结构的「问题 - 答案」对结构化的知识图谱, 以及无结构的知识文档是最常见的三种问答依靠的主要知识类型,分别对应检索式问答 (IRQA)、图谱问答 (KBQA) 以及文档问答 (DocQA) 三个具体的技术任务。 

腾讯云小微凭借其自身全栈 AI 语音能力以及腾讯本身内外部丰富的内容和服务生态,积攒了诸多垂直行业(如教育、法务、金融、文旅、政务等)的知识、数据,以及完整的 AI 解决方案,并不断渗透到诸如智能机器人、车联网等新型场景。在丰富知识库的基础上,腾讯云小微通过对用户意图的高精度识别,针对不同场景切换使用不同类型的知识库,从而达到更优秀准确的智能对话目标。 

学习更主动
 
没有任何一项技术是完美的,智能客服目前的主要技术解决方案是基于深度学习的预训练语言模型框架 + 特定领域数据的模型微调 (finetune) 和迁移学习。基于对数据的逻辑分析,智能 agent 是具备一定程度的自我学习能力的。在智能客服 系统的使用过程中,人工运营、统计监控以及配置平台缺一不可,它们共同组成了一个发现并解决问题的流程(参见下图),从而推动模型自主学习,快速迭代优化,以适应数字化时代的商业发展需求。 

云小微发现问题 & 解决问题流程图。 

总之,腾讯云小微具备以下技术优势:

  • EEQA:云小微首创 EEQA 能力,利用全自动化的端到端问答对生成算法,实现志秒级别从文档 / 人工服务日志中转换和抽取到问答对数据。

  • 在线机器人 AI 应答引擎:运用最新的 bert 框架的核心模型算法,强化专业知识领域的训练,同时提供多种技术手段降低模型对训练语料规模的依赖,能准确理解用户问题,提髙智能客服的服务效率。

  • 冷启动知识库扩容能力:在知识库冷启动阶段,利用腾讯大数据和 AI 强大的算法能力,对知识库进行相似问法快速扩充,几分钟完成知识库数量的十倍增长。

  • 自不满意问题评价标注体系:用户点评不满意的回答系统会记录在后台,供客服进行标注调优,算法根据标注回答优化问答引擎,提升相似问题答案满意度。


以腾讯云小微为例,看对话式 AI 智能客服在多个场景中的应用

智能客服解决方案在在线教育、线上会议、智慧导览等多种场景中得到应用。该报告选取了多个重点案例,例如云小微助力腾讯企点打造线上大会智能客服。

2020 年腾讯全球数字生态大会于 9 月 9 日 - 11 日举办。大会围绕「未来经济,数字优先」的主题,邀请 400 + 行业专家,覆盖 38 个大会专场,42 个展区。
 
但受疫情影响,该届数字生态大会首次由传统的线下模式改为在线上举办。在大会筹备阶段,由于大会不曾设立长期的客服团队和固定的客服人员,主办方预见其有限的人工客服席位将无法支撑来自数百名参会者的咨询需求。因此,主办方需要架设一套线上客服机制,并采用智能客服机器人来负责参会者的引导与咨询工作。然而,由于大会不曾为线上运营准备过专门的知识库,同时大会举办周期仅有三天,导致客服机器人的部署与运营工作面临极大的挑战。
 
于是云小微与腾讯企点合作打造了线上大会智能客服解决方案。方案以「腾讯企点客服」为运营平台,采用「云小微对话机器人」作为客服自动问答功能的核心,为参会者提供全面且智能的引导与咨询服务。
 
其中,腾讯云小微的对话机器人(Conversational Robot,ICR)是基于人工智能技术、面向企业场景的 AI 服务。产品适用于客服、资讯、业务办理等场景,旨在帮助企业快速构建满足自身业务诉求的对话机器人,从而减少企业人力成本或解决服务不及时问题。

案例落地流程及使用技术

针对腾讯数字生态大会因首次在线上举办所面临的知识库无储备、活动周期短等挑战,云小微以其对话机器人产品为核心,结合自身多项智能技术来实现客服系统的部署工作。
 
大会知识库扩容:由于大会初次在线上举办,未曾设立线上客服系统的语料数据和知识库。即便项目团队临时收集相关语料,其数据量仍然不足以支持机器人的训练工作。为此,云小微采用「冷启动知识库扩容能力」,结合腾讯在大数据和 AI 算法上的储备,基于有限的标准问答语料迅速生成近似的问题,快速填充语料库。相较于常规以人力来为问答信息扩充相似问题的模式,云小微所采用的新型算法能够数秒内自动完成 1 条问答对 1:10 或 1:15 的近似问题扩张,为短期完成部署并上线客服机器人的目标带来可能。
 
模型训练:云小微对话机器人内置的「在线机器人 AI 应答引擎」运用最新的 BERT 框架所打造的核心模型算法,可强化机器人在围绕大会相关专业知识领域的训练,并通过多种技术手段降低模型对训练语料规模的依赖。AI 应答引擎设有检索型问答(IRQA)模块,可结合扩容后的知识库为机器人设置常用问答数据的检索匹配功能,支持用户解决普通查询类需求。
 
短周期客服问答优化:云小微使用了「自不满意问题评价标注体系」来支持客服机器人上线后的优化工作。系统会自动将用户点评不满意的回答记录在后台,供人工客服进行标注调优。随后由算法根据标注内容优化问答引擎,快速提升相似问题答案的满意度。在此基础上,经过标注的对话语料同样会接受扩容,补充知识库储备。由此,即便大会周期只有 3 天,该方案依然能够实现客服问答效果的提升。

应用效果

在腾讯企服和云小微共同打造的客服解决方案上线后,其智能客服机器人在腾讯全球数字生态大会中实现了 3 日破万咨询量。机器人客服问题匹配准确率高达 91.5%,客服机器人满意度 99.05%,机器人接待占比高达 60%。
 
当然,除了腾讯云小微之外,中国智能客服市场还涌现了很多其他类型的解决方案,我们在报告中对这些解决方案进行了分析。

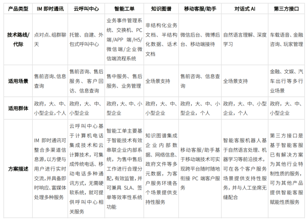
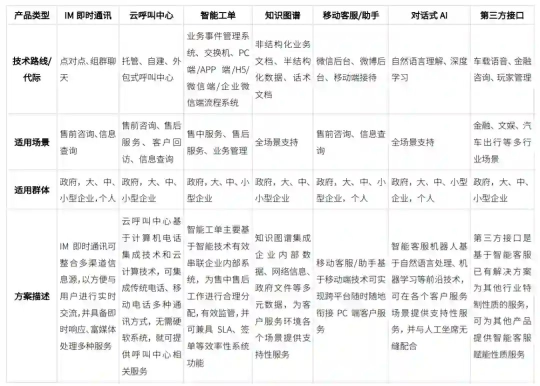
市场主流七大类别智能客服解决方案分析

中国智能客服市场头部厂商从宏观层面可简单分为 四大类型

一是互联网巨头扶持的智能客服厂商,如腾讯云企点客服、网易七鱼、阿里小蜜等,它们往往已在互联网巨头核心业务中落地应用,并在获客方面具备明显资源优势。

二是云通讯服务下的智能客服厂商,如环信与容联七陌,它们基本是从传统云服务起家,开始准备进入语音智能客服机器人,或人工智能交互机器人领域,并在云端构建能力上有相对优势。

三是传统行业智能客服厂商,它们往往是硬交换时代的硬件或软件供应商,近年来随着互联网与人工智能技术的成熟,踏入智能客服市场,如快商通、小能科技都是该类型的公司,较其他类型公司,它们具备大量的传统企业服务行业客户资源。

四是新锐智能客服或机器人创业公司,如小 i 机器人、云问等,它们以核心人机交互、自然语言处理等技术切入市场,所以技术领先性可能是它们的优势所在。

无论是哪个种类的智能客服厂商,都需要面对客户的个性化与多元化需求。纵观市面上成熟的解决方案,报告整理了 市场主流的七大类别智能客服解决方案


上述市场主流解决方案的成功落地,让智能客服成为企业在数据化运营层面能力提升的幕后推手。

除了以上内容之外,报告还介绍了智能客服的发展趋势及价值体现等内容,欢迎阅读报告完整版。

报告如何获取?


《AI交互与智能客服的变革与发展》 报告收录于人工智能领域专业信息及数据平台「机器之心Pro」。点击原文链接,或直接访问「机器之心Pro」,认证成为专业用户,即可免费获取报告。


pro.jiqizhixin.com

PC访问,体验更佳

登录查看更多
2

相关内容

专知会员服务
53+阅读 · 2021年5月23日
专知会员服务
38+阅读 · 2021年5月21日
移动数字广告与互联网反欺诈蓝皮报告
专知会员服务
28+阅读 · 2021年5月13日
2021年中国人工智能在零售领域应用行业短报告,30页pdf
专知会员服务
70+阅读 · 2021年4月22日
2021年中国人工智能在工业领域的应用研究报告(附报告)
专知会员服务
121+阅读 · 2021年3月11日
《2020人工智能医疗产业发展蓝皮书》发布
专知会员服务
115+阅读 · 2020年9月11日
2020年中国《知识图谱》行业研究报告,45页ppt
专知会员服务
240+阅读 · 2020年4月18日
报告 | 2020中国5G经济报告,100页pdf
专知会员服务
98+阅读 · 2019年12月29日
2018-2019年国内化妆品行业研究报告
行业研究报告
15+阅读 · 2019年9月28日
2019年机器学习:追踪人工智能发展之路
人工智能学家
4+阅读 · 2018年10月14日
中国AI+营销应用落地研究报告
艾瑞咨询
5+阅读 · 2018年9月5日
全球最大AI独角兽诞生中国,商汤科技凭什么?
商业周刊中文版
5+阅读 · 2018年4月9日
智慧停车行业深度研究与分析报告
智能交通技术
4+阅读 · 2018年3月20日
业界 | 第四范式业界首推免费智能客服服务
机器之心
5+阅读 · 2018年3月14日
安全牛发布《威胁情报市场指南》报告
安全牛
13+阅读 · 2017年7月10日
Arxiv
0+阅读 · 2021年6月21日
Arxiv
0+阅读 · 2021年6月20日
Arxiv
32+阅读 · 2021年3月8日
Arxiv
16+阅读 · 2021年1月27日
VIP会员
相关VIP内容
专知会员服务
53+阅读 · 2021年5月23日
专知会员服务
38+阅读 · 2021年5月21日
移动数字广告与互联网反欺诈蓝皮报告
专知会员服务
28+阅读 · 2021年5月13日
2021年中国人工智能在零售领域应用行业短报告,30页pdf
专知会员服务
70+阅读 · 2021年4月22日
2021年中国人工智能在工业领域的应用研究报告(附报告)
专知会员服务
121+阅读 · 2021年3月11日
《2020人工智能医疗产业发展蓝皮书》发布
专知会员服务
115+阅读 · 2020年9月11日
2020年中国《知识图谱》行业研究报告,45页ppt
专知会员服务
240+阅读 · 2020年4月18日
报告 | 2020中国5G经济报告,100页pdf
专知会员服务
98+阅读 · 2019年12月29日
相关资讯
2018-2019年国内化妆品行业研究报告
行业研究报告
15+阅读 · 2019年9月28日
2019年机器学习:追踪人工智能发展之路
人工智能学家
4+阅读 · 2018年10月14日
中国AI+营销应用落地研究报告
艾瑞咨询
5+阅读 · 2018年9月5日
全球最大AI独角兽诞生中国,商汤科技凭什么?
商业周刊中文版
5+阅读 · 2018年4月9日
智慧停车行业深度研究与分析报告
智能交通技术
4+阅读 · 2018年3月20日
业界 | 第四范式业界首推免费智能客服服务
机器之心
5+阅读 · 2018年3月14日
安全牛发布《威胁情报市场指南》报告
安全牛
13+阅读 · 2017年7月10日
Top
微信扫码咨询专知VIP会员