黄梦婉:传统教育“三中心”说的由来及反思

2018 年 2 月 14 日 MOOC

| 全文共12038字,建议阅读时12分钟 |


转载自公众号:华东师范大学学报教育科学版

微信号:ECNU_xbjk

摘要

 

在我国教育理论界,教师、课堂和教材"三中心"被认为是以赫尔巴特为代表的传统教育的主要特征。传统教育"三中心"的出现分为两个阶段。首先,"三中心"这种说法最初起源于文化大革命时期,是对建国至"文革"期间十七年教育实践活动的总结。其次,"文革"结束后,在传统教育与现代教育大论战的背景下,反传统教育者套用"三中心"一词来概括传统教育的主要特征。"三中心"的身份从十七年教学工作的实践特征,转变成了传统教育学派的理论特征。在对传统教育客观评判的今天,尽管"三中心"这种说法能够在一定程度上反映传统教育的理论倾向,但为了减少传统教育思想被误读的风险,我们还是应该谨慎使用"三中心"这个概念。

关键词:"三中心";传统教育;由来;反思    



长久以来,我国教育理论界普遍认为“教师中心”、“课堂中心”和“教材中心” (简称“三中心”)是传统教育①的主要特征。但是,通过对传统教育经典著作的研读,我们并没有发现任何将教育过程总结为“三中心”的说法。那么,传统教育“三中心”说是如何产生的?在对传统教育客观评判的今天,传统教育“三中心”说又是以何种状态存在的?这些都是本文试图解决的问题。


1

“三中心”的来源辨析


大多数学者认为传统教育“三中心”这种说法出自凯洛夫(Ivan Andreevich Kairov, 1893-1978)的《教育学》(黄强军,李山林,2004;徐晖,1993),也有些观点称传统教育“三中心”说的出现与美国教育家杜威(John Dewey, 1859-1952)对传统教育思想的概括与解读有直接的关系(徐俞,1986;张法琨,1983)。那么二者之中,究竟是谁提出的传统教育“三中心”说?抑或是这种说法还另有出处?


杜威在1899年出版的《学校与社会》中首次提出“传统教育”的概念,把当时在美国盛行的德国教育家赫尔巴特(Johann Friedrich Herbart,1776-1841)的教育思想称为“传统教育”、“旧教育”。在谈到传统教育的特点时,杜威(1899/1994,第34页)是这样表述的:“为了说清楚旧教育的几个特点,我也许说得夸张些:消极地对待儿童,机械地使儿童集合在一起,课程和教学法划一。概括地说,重心(center of gravity)是在儿童之外。重心在教师,在教科书以及在你所喜欢的任何地方和一切地方。”


杜威所说的“重心”是否就等同于“中心”呢?尽管“重心”和“中心”都有表达事物重要组成部分的含义,但二者的侧重点却有所不同。“重”的基本意义是重量、分量,表示程度深浅的相对(倪文杰, 2002, 第1536页)。“中”的基本含义是与四周的距离相等,表示不偏不倚的绝对(倪文杰,第1530页)。当我们使用“中心”一词来表述某一事物时,就暗含了该事物排斥他者的一种绝对地位,其他事物的运行必须围绕“中心”事物来展开。而“重心”则是事物间并列侧重的关系。因此,“重心”不等于“中心”,我们不能将杜威用“重心”来描述传统教育的说法看作是传统教育“三中心”思想的源头。


基于上述对“中心”概念的理解,凯洛夫的教育理论是否就是绝对的以教师为中心忽视学生,以教材为中心忽视直接经验,以及以课程为中心忽视活动呢?


凯洛夫的《教育学》,俄文版有三本,译成汉语传入我国的只有1948年版的“老本”和1956年版的“新本”,二者虽然在内容编排上有些许不同,但主旨思想一致,皆以“培养全面发展的人,培养共产主义社会的积极建设者”(凯洛夫, 1956, 第21页)为教育的基本目的。笔者通过查阅凯洛夫的两版汉译本《教育学》发现,书中在对教师、课堂和教材进行论述时并没有使用“三中心”或者以某一方面为“中心”的字样和用意。


关于教师与学生的关系,凯洛夫《教育学》(老本)强调在教学过程中“教师的领导作用”(凯洛夫, 1948, 第58页),但同时,它也没有忽视学生的自觉主动性,认为“没有学生自身的积极性,是不可能掌握知识的”(凯洛夫, 1948, 第60页)。教学活动的开展、原则的制定以及教学方法的选择都应该时刻注意学生的年龄特征,调动学生的学习欲望和兴趣。1956年版的《教育学》还明确把“学生的年龄特征”作为第三章的内容进行详细论述。由此可见,虽然凯洛夫(1948,第58页)曾明确提出“教师本身是决定教学的教育效果之最重要的、有决定作用的因素”,但他所构建的整个课程教学体系,并不是单纯以教师为中心而展开的。


在课堂教学的问题上,凯洛夫(1948,第128页)《教育学》(老本)认为,“上课是苏维埃学校教学工作的基本组织形式”。1956年版的《教育学》则更加简明地指出:“上课是教学工作的基本组织形式”(凯洛夫, 1956, 第198页)。可以看出,两版《教育学》在谈到课堂教学的地位时都没有用“中心”一词来论述。基本形式是组织教学工作的重要形式,但不是中心形式。教学工作的其他组织形式,如学生的家庭作业和教师对个别学生的辅导,与课堂教学形成的是一种相辅相成的互补关系。课堂教学没有解决的问题就留给家庭作业和对学生的个别辅导;反之,后者这种教学形式的实施也有赖于课堂教学的铺垫。另外,凯洛夫也十分注重学生的课外活动和校外活动,认为“教师的课堂教导工作和对学生进行的课外活动之间存在着相互的联系和继承性”(凯洛夫, 1956, 第419页)。学生可以通过参加业余活动来培养多方面的能力。总之,在凯洛夫的教育理论中,上课不是教学工作的中心形式,更不是唯一形式。


关于教材,1948年版的凯洛夫《教育学》认为,“教科书对于学生来说,是知识的主要源泉之一”(第126页),并且指出,“在学校中进行教学的时候,学生知觉事实的过程普通有两种形式:一种是经过教室、旅行参观、陈列室、实验室里的实物演示之直接的、实际的观察方式;另一种是在聆听教师讲述,诵读教科书和书籍及研究图解、图画、图表的时候,经过言语和描写的间接知觉方式”(凯洛夫, 1948, 第66页)。课外活动、劳动教育、独立观察与实习等其他实践活动也构成了学生知识的来源。教科书只是知识的来源之一,只有当学生把知识“应用到实践中去的时候,这知识才算是被领悟了”(凯洛夫, 1948, 第73页)。从教材中获得的知识如果没有被应用到实践中去,这些知识仍旧是空洞的,没有被掌握的。因此,通过对《教育学》的文本分析,我们认为以教材为中心,忽视学生的其他经验形式并不是凯洛夫教育学理论的原有之义。

至此,我们从文本层面还原了杜威和凯洛夫关于传统教育的论述,从中可以看出,不论是杜威还是凯洛夫都未曾把传统教育的特征概括为“三中心”。


那么,传统教育“三中心”这一归纳究竟出自何处?笔者在查阅与分析相关文献后发现,传统教育“三中心”说的诞生分为两个阶段,首先是“三中心”的出现,其次才是传统教育理论与“三中心”的结合。


2

“三中心”说——文化大革命的产物


“三中心”这种说法最初频繁出现于文化大革命时期,是对建国至“文革”期间十七年教育实践状况的总结。


(一) “三中心”的提出


新中国成立后,在“学习苏联”的口号下,我国的教学实践在一定时期内几乎都是照搬凯洛夫的教学主张。1952年,中央人民政府教育部颁发的《小学暂行规程(草案)》规定:“以上课为教学的基本形式,教师应在教学方面起主导作用”(韦善美,1981)。尽管1958年兴起的“教育革命”提出了许多激进的实用主义口号,如“做什么就学什么”,“需要什么就教什么”,但是在政府1960年以后制定的全日制学校工作条例中,又重申了课堂是教学的基本组织形式,教师在教学过程中起主导作用,教材与实验、实习、生产劳动等活动形式并重等主张。


1966年,随着文化大革命的开展,我国教育理论与实践的探索进程被打断。1971年,《全国教育工作座谈会纪要》指出:“文化大革命前十七年教育战线是资产阶级专了无产阶级的政,是黑线专政;知识分子的大多数世界观基本上是资产阶级的,是资产阶级知识分子。”(韦善美,1981)文件加剧了“文革”时期教育界的混乱局势,“两个估计”长期成为知识分子的精神枷锁,广大教师成了被批判、改造的对象,学校成为阶级斗争的主要阵地。


在这种形势之下,1974年2月14日,朝阳农学院党委在《人民日报》上发表了一篇文章——《在批判旧世界中建立新世界——我们是在哪些重大问题上坚决同十七年的修正主义教育路线对着干的?》。文章将朝阳农学院的教育经验概括为“十个对着干”。其中,第六点明确指出:“旧农大搞‘三中心’,‘老三段’,新农大建立以科研、生产带动教学的‘三结合’新体制”(农林部科教局,1976)。在这里,朝阳农学院认为旧农大的显著特征是“为了培植资产阶级精神贵族,大搞‘三中心’(以教师、书本、课堂为中心),‘老三段’(基础理论,专业基础理论,专业课)”(农林部科教局,1976)。由于文献资料有限,笔者此处不敢妄加断言“三中心”这种说法是由朝阳农学院首次提出的,但是随着“朝农经验”在教育领域内的全面推广,打倒“三中心”,反对“三脱离”(脱离无产阶级政治,脱离工农群众,脱离生产实际)的口号开始甚嚣尘上。


(二) 否定语境中的“三中心”说


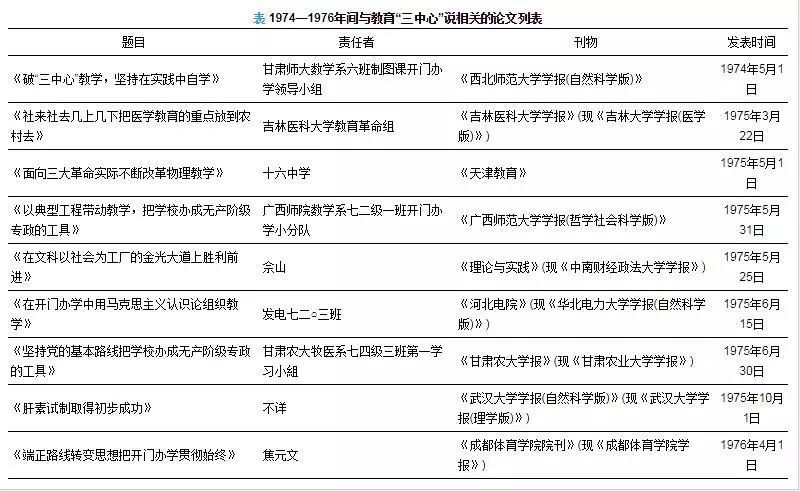
自1974年起,“文革”期间发表的一些相关论文,无一不是在反对教育“三中心”说。根据中国知网(CNKI)提供的资料信息,我们将这些论文的具体情况统计如下:


表 1974—1976年间与教育“三中心”说相关的论文列表    


表中所列文章皆以反对“三中心”说为立论依据,涉及包括医学、数学、物理、电力、体育等多学科在内的教学及科研活动。从横向领域来看,最初被朝阳农学院当作旧农大教学弊端的“三中心”被扩大为十七年教育实践的典型特征。文章《端正路线转变思想把开门办学贯彻始终》曾明确提出:“开门办学……是学习朝阳农学院的办学经验,与十七年修正主义教育路线‘三中心’、‘三脱离’彻底决裂的有效措施。”(焦元文,1976)《破“三中心”教学,坚持在实践中自学》也认为:“修正主义教育路线的要害就是关门办学搞‘智育第一’,搞‘三脱离’,……而旧的教学方法‘满堂灌’,搞‘三中心’又是为实现‘三脱离’服务的。”(甘肃师大数学系六班制图课开门办学领导小组,1974)此外,破“三中心”也从农业教育改革逐步扩展到了其他学科的教学改革。全国性的教育革命“正是在以打破‘三中心’为重点的教学改革实践中迈开步伐的”(广西师院数学系七二级一班开门办学小分队,1975)。从纵向层次来看,破“三中心”并不仅仅局限于高等教育,这场从大学蔓延开来的教育改革运动也迅速影响到了初等和中等教育实践。中等教育也搞学员、工人、教师“三结合”,如某十六中学(1975)宣称:“我们的物理教学在克服‘三脱离’、‘三中心’方面,发生了一系列变化,……高一年级的同学在实习基地上学习后,奔赴农村,仅用三天的时间就完成了学农分校的动力和照明线路的架设任务。”破“三中心”犹如一把教学神器,只要使用,哪怕是中学生也能迅速成长为一名合格甚至是优秀的技术工人。此外,反“三中心”之风不仅在教学领域愈刮愈烈,甚至在科学研究领域当中也不例外,如《肝素试制取得初步成功》这篇文章就直接把自然科学研究的突破性进展归结为是大破“三中心”、“三脱离”的功劳。


由此可见,在政治口号的宣传下,各级各类教育组织都不假思索地加入到了反对“三中心”的行列当中。“文革”前未曾谋面的“三中心”,在1974年之后开始被广泛应用于一种否定的语境当中。


(三) “三中心”的反思


“文革”后,一些学者对“三中心”的说法提出了质疑。其中,有代表性的当属韦善美(1981)的论文《教学“三中心”质疑》,文章通过对建国十七年来的教育实践及政策文本分析认为:“‘文化革命’前的十七年……我们搞的并不是‘三中心’那一套……‘三中心’之来到人间,是‘四人帮’运用推倒法的结果。他们把你抓住之后,先把你推向极端,然后兴师问罪,把你打倒。”陈飘(1978)在《“四人帮”破坏教学工作的一根大棒》中写道:“十七年并没有人提出和主张过要在教学工作中搞什么‘三中心’。‘三中心’完全是‘四人帮’强加的莫须有的罪名。”这些文章的遣词造句虽然难免偏激,但都一致否认了“三中心”说存在的科学性与合理性。


综上所述,“三中心”说是文化大革命的产物,是特殊时期对建国至“文革”十七年间教育实践带有政治倾向的总结。尽管建国后的教育实践主要是以凯洛夫的教育思想为蓝本,但“三中心”说之诞生并不是对传统教育思想有意识地主动概括。至少,直到“文革”结束后,教育界在对“三中心”这种说法进行反思与批判时,还未将其与传统教育理论从内涵上直接联系起来。在这一时期所说的“三中心”是教学实践中的“三中心”。


3

传统教育与“三中心”的结合


“文革”结束后,经历了批判与审视的“三中心”并没有被舍弃,而是以一种新的身份被保留了下来,从教学实践中的“三中心”转变成了传统教育理论特征的“三中心”。时至今日,传统教育“三中心”说在新的语境下,依然被我国教育理论界普遍接受和使用。


(一) “三中心”的身份转换


改革开放后,随着社会经济的发展,改革教育实践的呼声也日益高涨。20世纪80年代,教育理论界重新审视以往的教育经验,开展了一场传统教育与现代教育的大论战。在新的总结与探索过程中,“传统教育”的内涵也得到了充分的阐释和挖掘。“传统教育”不单单指广义上的几千年来流传下来的教育传统,更是在狭义上特指欧美以赫尔巴特为代表的“传统教育”派(袁文辉,1996)。传统教育逐渐被当作一个思想流派来对待。其实,早在1979年出版的《辞海》中人们就已经把“传统教育”定义为“‘现代教育’、‘进步教育’、‘新教育’的对称。指欧美等国主要以赫尔巴特等人的教育理论为依据所形成的课堂教学制度、教学理论和方法”(辞海编辑委员会, 1979, 第492页)。


论战中,有反对“传统教育”的学者指出:“传统教育因为重视系统知识的传授,以书本知识为中心,就必然要强调教师的主导作用,重视严格的训练,再加上课堂教学这个集体的教学形式,就形成了所谓的以书本为中心、以教师为中心和以课堂教学为中心的‘三中心’的传统教育体系”(黄济,1986)。“文革”时期用以概括建国十七年教育实践特征的“三中心”被直接套用在了以赫尔巴特为代表的传统教育学派身上。“三中心”的身份从教学工作的实践特征,转变成了传统教育学派的理论特征。正如当初在否定的语境中诞生一样,“三中心”是在反传统教育的语境中,作为攻击传统教育的便利武器被保留了下来。


(二) 传统教育“三中心”的语境转换


虽然“三中心”与传统教育的结合在很大程度上是现代教育派与传统教育派论战的产物,但这种结合并非完全是反传统教育者的无中生有。建国以来,我国的教育实践主要以凯洛夫的教育思想为蓝本,而凯洛夫的教育思想本就与赫尔巴特的教育思想一脉相承,其本人也是传统教育学派的重要代表人物,因此,用总结建国至“文革”十七年间教育实践特征的“三中心”来概括传统教育学派的主要特征有着合理的实践渊源。


此外,传统教育自身也有着被概括为“三中心”的向心力。从基本理论出发,传统教育认为教师在教学活动中起主导作用,课堂教学是学校教学的基本组织形式,教材是教师进行教学的主要依据。在处理教师与学生,课堂与活动,教材知识与学生个人经验的关系时,尽管传统教育没有陷入非此即彼的极端境地,但教师、课堂与教材同其他教学因素相比显然是传统教育理论体系中的侧重点。因此,“教师中心”、“课堂中心”与“教材中心”在一定程度上也能反映传统教育的主要特点和基本内涵。


正是由于传统教育与“三中心”在实践渊源和理论倾向上的某些契合,传统教育“三中心”这种说法才得以存留并被广泛接受和使用。在对传统教育客观评判的今天,“三中心”的现实语境已经发生了微妙的变化。越来越多的学者都是在充分理解传统教育思想的前提下,用“三中心”来解释传统教育的主要特征。传统教育“三中心”说逐渐摆脱否定的语境,成为理解传统教育理论的关键。此时,“三中心”并不等同于绝对的“教师中心”、“教材中心”和“课堂中心”,它代表的仅仅是传统教育思想中的三方面倾向。


(三) 传统教育“三中心”的反思


总结传统教育“三中心”说的完整内涵与演变轨迹,我们发现,诞生于政治土壤的“三中心”,在与传统教育思想结合之后,被以另一种方式保留了下来。尽管“三中心”能够在一定程度上反映传统教育的某些理论特征,但并不代表这种说法就是传统教育思想的科学注脚。无论是赫尔巴特还是凯洛夫,亦或是传统教育学派的其他代表人物都没有旗帜鲜明地把自己的学说概括为“三中心”。“三中心”说之诞生是对建国十七年教育实践不恰当反思的结果,它与传统教育之结合又是对传统教育理论缺乏科学依据的总结。


当然,对一种教育实践或理论在经历了一段时间之后,进行一定的反思和总结是理所应当的,但是这种反思和总结必须以严谨客观的态度来进行。任何一种学说都会受到时代背景的影响,任何一种理论也都会有逻辑上的模糊性或内容上的可臆造性,我们要做的就是尽量避免这些因素的干扰,还原学术的本真与纯粹。对传统教育“三中心”说的由来进行追溯与分析,是我们辩证地认识和科学地使用传统教育理论的关键。


4

“三中心”概念的现实价值


根据概念史的基本观点,人们在表述历史的过程中,总会将社会、经济和政治的经验,以及意义沉淀在概念之中。因此,我们可以通过观察概念的形成、演变和运用,来探知历史变迁的过程,探知其在不同时代所反映的历史状态。“三中心”概念的出现及流变同样承载着多方面的意义和经验,而它本身之所以会同传统教育理论有如此大的暧昧性,可能正是因为包含了太多不可解构的社会和政治因素。


客观地说,许多概念的产生都能在一定程度上促进人们对历史的理解,但“人们并非总是随着习俗的改变而改变其词汇”(布洛赫, 1992, 第29页)。词汇的使用具有巨大的惯性。这种惯性会阻碍我们对词汇背后真实历史的感知。“文革”结束以后,“三中心”概念的继续存留和使用,可以在一定程度上理解为词汇惯性的典型表现。它变换身份,以适应不同时代的话语体系,并最终在客观上,成为我们理解过去的符号和线索。


在对传统教育思想客观评判的今天,“三中心”这一概念对教育理论或实践的发展而言是否还有存在的价值和必要?关于这个问题,我们需要用辩证的眼光来看待。从感知历史的角度来说,“三中心”依然富有价值。通过概念本身的折射,我们不仅可以看到“文革”时期国内教育界对当时教育实践的理解,也可以看到改革开放初期教育理论界对传统教育思想与现代教育思想的认识。然而,从准确把握传统教育思想的必要性来说,“三中心”的存在价值却微乎其微。尽管“以教师为中心”、“以课堂为中心”和“以教材为中心”能够在一定程度上反映传统教育思想的理论倾向,但“三中心”毕竟不是对传统教育客观、全面的概括。因此,继续使用这个概念非但不会有助于我们对传统教育思想的准确理解,还会使理论本身增加被误读的风险。此外,从学术严谨性出发,我们也应该谨慎使用“三中心”这种不能完整概括传统教育理论内涵的表述。最后,如果说“三中心”说还有什么现实价值的话,那就是它无时无刻不在提醒着我们,不管在什么时候,不论出于何种目的,都不要对任何教育思想或理论做简单化地提升和总结。


参考文献

陈飘. (1978). "四人帮"破坏教学工作的一根大棒. 学术研究, 1, 67-70.    

辞海编辑委员会. (编). (1979). 辞海(上). 上海: 上海辞书出版社.    

杜威. (1994). 学校与社会·明日之学校(赵祥麟等译). 北京: 人民教育出版社.    

甘肃师大数学系六班制图课开门办学领导小组. (1974). 破"三中心"教学, 坚持在实践中自学. 西北师范大学学报(自然科学版), 2, 1-4.    

广西师院数学系七二级一班开门办学小分队. (1975). 以典型工程带动教学, 把学校办成无产阶级专政的工具. 广西师范大学学报(哲学社会科学版), 5, 20-22.    

黄济. (1986). 试论传统教育与现代教育. 北京师范大学学报, 5, 66-73. DOI:10.3321/j.issn:0476-0301.1986.03.013    

黄强军, 李山林. (2004). 从"老三中心"到"新三中心"——看语文教育思想的发展与进步. 湘潭师范学院学报(社会科学版), 26(6), 63-65.    

焦元文. (1976). 端正路线转变思想把开门办学贯彻始终. 成都体育学院院刊, 1, 24-28.    

马克·布洛赫. (1992). 历史学家的技艺(张和声, 程郁译). 上海: 上海社会科学出版社.    

农林部科教局. (编). (1976). 高歌猛进——介绍朝阳农学院教育革命经验. 北京: 农业出版社.    

倪文杰. (主编). (2002). 现代汉语辞海(四). 北京: 中央民族大学出版社.    

十六中学. (1975). 面向三大革命实际不断改革物理教学. 天津教育, Z1, 57-58.    

韦善美. (1981). 教学"三中心"质疑. 广西民族学院学报(社会科学版), 2, 88-93.    

徐俞. (1986). 杜威"儿童中心主义"浅议. 江西教育科研, 2, 37-40+64.    

徐晖. (1993). 运用系统理论, 科学、整体地把握语文教学过程. 语文教学通讯, 10, 6-7+33.    

伊·阿·凯洛夫. (主编). (1948). 教育学(陈侠等译). 北京: 人民教育出版社.    

伊·阿·凯洛夫. (主编). (1956). 教育学(陈侠等译). 北京: 人民教育出版社.    

袁文辉. (1996). 传统教育与现代教育讨论述要. 上海教育科研, 3, 9-13+41.    

张法琨. (1983). "传统教育"与"现代教育"的一致性初议. 辽宁高等教育研究, 3, 44-51.    


本文原载于《华东师范大学学报(教育科学版)》2017年第06期“中外教育史”


喜欢我们就多一次点赞多一次分享吧~


有缘的人终会相聚,慕客君想了想,要是不分享出来,怕我们会擦肩而过~

《预约、体验——新维空间站》

《【会员招募】“新维空间站”1年100场活动等你来加入》

有缘的人总会相聚——MOOC公号招募长期合作者


产权及免责声明 本文系“MOOC”公号转载、编辑的文章,编辑后增加的插图均来自于互联网,对文中观点保持中立,对所包含内容的准确性、可靠性或者完整性不提供任何明示或暗示的保证,不对文章观点负责,仅作分享之用,文章版权及插图属于原作者。如果分享内容侵犯您的版权或者非授权发布,请及时与我们联系,我们会及时内审核处理。


了解在线教育,
把握MOOC国际发展前沿,请关注:
微信公号:openonline
公号昵称:MOOC

 

登录查看更多
0

相关内容

北京理工大学高精尖中心常务副主任、教授、国家杰青获得者、IEEE Fellow。北京智能机器人与系统高精尖创新中心常务副主任、仿生机器人与系统教育部重点实验室主任,“万人计划”首批科技创新领军人才。长期从事仿人机器人研究,研制了7代“汇童”系列仿人机器人。发表SCI论文百余篇,授权国家发明专利80余项、PCT国际专利20余项。曾获国家和省部级奖2项、IFToMM卓越成就奖等。
新时期我国信息技术产业的发展
专知会员服务
71+阅读 · 2020年1月18日
在线学习体验影响因素结构关系探析
MOOC
7+阅读 · 2019年3月20日
人工智能在教育领域的应用探析
MOOC
14+阅读 · 2019年3月16日
终身教育百年:从终身教育到终身学习
MOOC
21+阅读 · 2019年3月5日
Arxiv
10+阅读 · 2018年3月10日
Arxiv
6+阅读 · 2018年2月8日
VIP会员
相关VIP内容
新时期我国信息技术产业的发展
专知会员服务
71+阅读 · 2020年1月18日
Top
微信扫码咨询专知VIP会员