世界首个水稻全基因组6mA图谱登顶Nature plants

2018 年 8 月 3 日 生物探索

7月30日,华中农业大学作物遗传改良国家重点实验室周道绣教授课题组的水稻6mA最新研究成果发表于《Nature Plants》。该研究绘制了全球首张水稻6mA修饰图谱,为研究DNA甲基化与水稻基因表达的关系提供了重要理论基础。


水稻是世界重要的粮食作物。随着全球人口增加,学者预测,到2050年,全球水稻亩产量需要至少再提升一倍。为此,培育高产、优质的水稻品种是目前育种学家的研究重点。


目前,基于水稻基因组的研究已经相对成熟,然而,可能引起水稻表型强烈变化的表观修饰研究则刚刚起步。7月30日,华中农业大学作物遗传改良国家重点实验室周道绣课题组的水稻6mA(N6-methyladenine,N6-甲基腺嘌呤)为水稻表观研究开辟了新道路。该研究利用HPLC-MS/MS、6mA-IPseq、三代测序等方法解析了水稻6mA分布模式与潜在功能,证实了DNA腺嘌呤去甲基化酶OsALKBH1的功能,为研究DNA甲基化与水稻基因表达、育种的关系提供了重要理论基础。


安诺基因有幸承担文章的6mA-IPseq工作,为成功绘制全球首张水稻的全基因组6mA图谱做出了贡献。

   

01

   

研究背景


DNA甲基化修饰是表观遗传研究的热点之一,通常指胞嘧啶甲基化(5-methylcytosine, 5mC),而6mA是近年来在真核生物如人、鼠中研究火热的DNA甲基化修饰,被证实与哺乳动物活性基因转录、神经细胞的基因表达调控等有关。目前关于植物的6mA研究较少。

   

02

   

研究结果


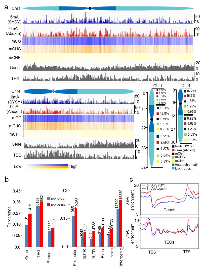
本研究首先利用超高效液相-质谱(HPLC-MS/MS),三代测序(Single Molecule Real-Time,SMRT)方法证实,水稻中腺嘌呤甲基化含量在2‰左右。   接下来,作者利用6mA-IP-seq绘制了水稻苗期的全基因组6mA分布图谱,由此发现水稻基因组上6mA分布较为均一。


作者还发现,水稻基因组中20%的基因和14%的TE序列存在6mA修饰,修饰主要富集于基因间区。结合6mA-IP-seq数据和三代测序数据,作者证实水稻6mA修饰主要富集于GAGG序列。作者还比较了目前常用的两类6mA抗体(SYSY、Abcam)的富集情况,证实两个厂家的抗体富集效率一致。


为了研究6mA在水稻基因表达调控的作用,作者将6mA-IP-seq与RNA-seq结果进行了关联分析。结果发现,基因启动子区域的6mA与基因表达沉默关联,而基因转录区域的6mA可能促进基因的表达。


作者通过联合5mC研究数据发现,在基因体区,同时存在6mA与5mC修饰,并且较低水平的5mC与6mA表达均可上调基因的表达。



在接下来的研究中,作者与曾志雄教授课题组合作证实了OsALKBH1蛋白具有DNA腺嘌呤去甲基化酶活性,并解析了其蛋白晶体结构。


本论文的第一作者是作物遗传改良国家重点实验室水稻组博士研究生周超,周道绣教授与曾志雄教授为该文的通讯作者。重点实验室的赵毓教授,陈玲玲教授和张建伟教授也是该文的共同作者。该研究首次揭示水稻DNA的6mA修饰分布和生物学功能,为水稻等作物的DNA甲基化表观机制研究奠定了重要基础。

End

参考资料:1)Chao Zhou, et, al. Identification andanalysis of adenine N6-methylation sites in the rice genome[J]. NaturePlants, 2018.

登录查看更多
0

相关内容

高效液相色谱法(英语:high performance liquid chromatography,缩写 HPLC),又译高效液相层析法,以前曾指高压液相层析法(high pressure liquid chromatography),是一种色谱分析技术,用来分离混合物,以确认并量化各个成分的比例。
专知会员服务
29+阅读 · 2020年3月6日
Nature 一周论文导读 | 2019 年 8 月 8 日
科研圈
6+阅读 · 2019年8月18日
Nature 一周论文导读 | 2019 年 8 月 1 日
科研圈
8+阅读 · 2019年8月11日
Nature 一周论文导读 | 2019 年 6 月 6 日
科研圈
7+阅读 · 2019年6月16日
Nature 一周论文导读 | 2019 年 5 月 30 日
科研圈
15+阅读 · 2019年6月9日
Nature 一周论文导读 | 2019 年 4 月 4 日
科研圈
7+阅读 · 2019年4月14日
Nature 一周论文导读 | 2019 年 2 月 28 日
科研圈
13+阅读 · 2019年3月10日
Nature 一周论文导读 | 2019 年 2 月 21 日
科研圈
14+阅读 · 2019年3月3日
Nature 一周论文导读 | 2019 年 2 月 14 日
科研圈
7+阅读 · 2019年2月24日
Nature 一周论文导读 | 2018 年 3 月 29 日
科研圈
12+阅读 · 2018年4月7日
Arxiv
102+阅读 · 2020年3月4日
Arxiv
4+阅读 · 2018年5月4日
VIP会员
相关VIP内容
专知会员服务
29+阅读 · 2020年3月6日
相关资讯
Nature 一周论文导读 | 2019 年 8 月 8 日
科研圈
6+阅读 · 2019年8月18日
Nature 一周论文导读 | 2019 年 8 月 1 日
科研圈
8+阅读 · 2019年8月11日
Nature 一周论文导读 | 2019 年 6 月 6 日
科研圈
7+阅读 · 2019年6月16日
Nature 一周论文导读 | 2019 年 5 月 30 日
科研圈
15+阅读 · 2019年6月9日
Nature 一周论文导读 | 2019 年 4 月 4 日
科研圈
7+阅读 · 2019年4月14日
Nature 一周论文导读 | 2019 年 2 月 28 日
科研圈
13+阅读 · 2019年3月10日
Nature 一周论文导读 | 2019 年 2 月 21 日
科研圈
14+阅读 · 2019年3月3日
Nature 一周论文导读 | 2019 年 2 月 14 日
科研圈
7+阅读 · 2019年2月24日
Nature 一周论文导读 | 2018 年 3 月 29 日
科研圈
12+阅读 · 2018年4月7日
Top
微信扫码咨询专知VIP会员