基因编辑婴儿?科学家反对 国家要求核查

2018 年 11 月 27 日 威锋网



谁也没想到,霍金生前预言的“对超人类物种”表示担忧的这件事情,虽然还未产生结果,但已经在中国开始了。

11 月 26 日,今日,国内外有大量媒体报道称,世界首例免疫艾滋病基因编辑婴儿于 11 月诞生。这一消息来自中国深圳一组学者,声称这对婴儿名为露露和娜娜,两名婴儿的基因从胚胎时期就已经经过编辑,使得他们出生后天然能够抵抗艾滋病。


根据介绍,露露和娜娜都为试管婴儿,不过与一般试管婴儿不同的是,基因编辑手术比起常规试管婴儿多一个步骤,即在受精卵时期,也就是在婴儿父亲的精子被注入卵子后,把 Cas9 蛋白和特定的引导序列,用 5 微米、约头发二十分之一细的针注射到还处于单细胞的受精卵里。通过注射一点蛋白质和指引信号来做的基因手术,就相当于在露露和娜娜还是单细胞时候,去关闭艾滋病毒进入并感染人体细胞的大门。


对此,一大批来自国内外多家知名大学,包括清华大学、北京大学、中科大、复旦大学、浙江大学等超过 120 名科学家发表联合,声称对健康胚胎进行 CCR5 编辑是不理智的,不伦理的行为,坚决反对!强烈谴责!并表示 CCR5 对人体免疫细胞的功能非常重要,即便 CCR5 基因敲除,由于艾滋病毒的高变性,还有其它的受体可以使用。对这批科学家认为,此举是对中国生物医学研究领域在全球的声誉的严重打击。


声明全文如下:

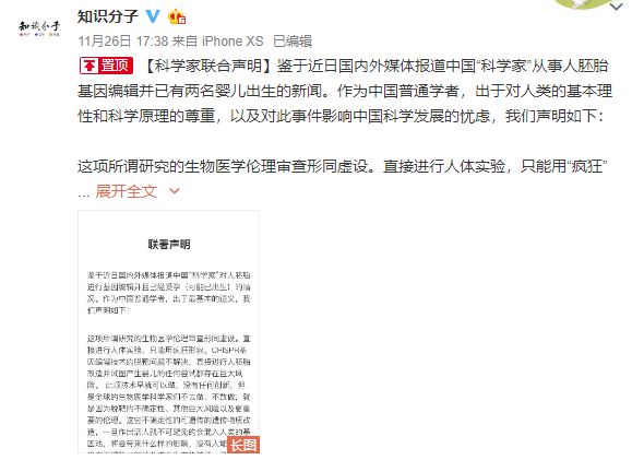
“鉴于近日国内外媒体报道中国“科学家”从事人胚胎基因编辑并已有两名婴儿出生的新闻。作为中国普通学者,出于对人类的基本理性和科学原理的尊重,以及对此事件影响中国科学发展的忧虑,我们声明如下:

这项所谓研究的生物医学伦理审查形同虚设。直接进行人体实验,只能用“疯狂”来形容。CRISPR 基因编辑技术准确性及其带来的脱靶效应科学界内部争议很大,在得到大家严格进一步检验之前直接进行人胚胎改造并试图产生婴儿的任何尝试都存在巨大风险。 而科学上此项技术早就可以做,没有任何创新及科学价值,但是全球的生物医学科学家们不去做、不敢做,就是因为脱靶的不确定性、其他巨大风险以及更重要的伦理及其长远而深刻的社会影响。这些在科学上存在高度不确定性的对人类遗传物质不可逆转的改造,就不可避免的会混入人类的基因池,将会带来什么样的影响,在实施之前要经过科学界和社会各界大众从各个相关角度进行全面而深刻的讨论。  确实不排除可能性此次生出来的孩子一段时间内基本健康,但是程序不正义和将来继续执行带来的对人类群体的潜在风险和危害是不可估量的。

与此同时这对于中国科学,尤其是生物医学研究领域在全球的声誉和发展都是巨大的打击,对中国绝大多数勤勤恳恳科研创新又坚守科学家道德底线的学者们是极为不公平的。

我们呼吁相关监管部门及研究相关单位一定要迅速立法严格监管,并对此事件做出全面调查及处理,并及时对公众公布后续信息。潘多拉魔盒已经打开,我们可能还有一线机会在不可挽回前,关上它。

对于在现阶段不经严格伦理和安全性审查,贸然尝试做可遗传的人体胚胎基因编辑的任何尝试,我们作为生物医学科研工作者,坚决反对!!!强烈谴责!!!”

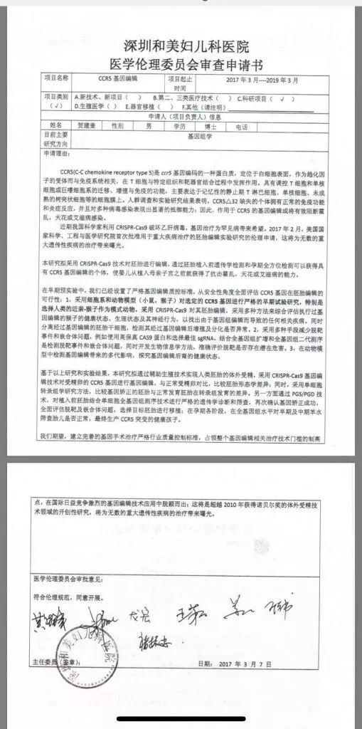
在科学家联合声明谴责之后,深圳市医学伦理专家委员会已依照国家卫生计生委于 2016 年公布的《涉及人的生物医学研究伦理审查办法》,启动对深圳和美妇儿科医院伦理问题的调查。在调查开始前经查实,负责伦理申请和试验的深圳和美妇儿科医院医学伦理委员会这一机构未按要求进行备案。

《涉及人的生物医学研究伦理审查办法》,明确规定:

        - 从事涉及人的生物医学研究的医疗卫生机构是涉及人的生物医学研究伦理审查工作的管理责任主体,应当设立伦理委员会,并采取有效措施保障伦理委员会独立开展伦理审查工作。

        - 医疗卫生机构未设立伦理委员会的,不得开展涉及人的生物医学研究工作。

        - 医疗卫生机构应当在伦理委员会设立之日起 3 个月内向本机构的执业登记机关备案,并在医学研究登记备案信息系统登记。


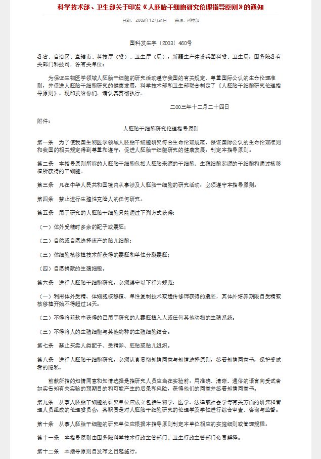
同时,2003 年我国科技部和卫生部印发的《人胚胎干细胞研究伦理指导原则》更是明确,在进行人胚胎干细胞研究,必须遵守以下行为规范:

        (一)利用体外受精、体细胞核移植、单性复制技术或遗传修饰获得的囊胚,其体外培养期限自受精或核移植开始不得超过 14 天。

        (二)不得将前款中获得的已用于研究的人囊胚植入人或任何其它动物的生殖系统。

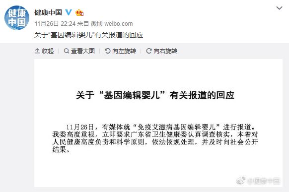
据悉,11 月 26 日晚,国家卫生健康委员会发表回应称,已经要求广东省卫生健康委认真调查核实,本着对人民健康高度负责和科学原则,依法依规处理,并及时向社会公开结果。


很早之前,著名科学家斯蒂芬·霍金(Stephen Hawking)曾经预言,基因编辑这件事情将会在 21 世纪发生,他认为应当有阻止人类基因工程的法令,否则未来富豪将有机会通过钱财编辑自己的 DNA,因为 DNA 编辑系统已经被发明出来了,能够修改人类基因或做出新的基因,关键是有些人无法抗拒改善人类特征的诱惑,比如记忆力、抗病性和寿命,这将使得基因编辑让人类变得更具攻击性,也更危险。

霍金预计,一旦通过基因改造成“超级人类”,或者智力更高,寿命更高,对疾病抵抗力更强的“变种人”,那么“未能得到改造普通人类”,将无法与拥有更好基因的“超人类”竞争。他担心,人类会因此而展开“自我设计”的竞争,到时候基因编辑不仅会被权贵占为己有,打造“超人”种族,而且因为这个基因改造的“超人”种族主宰世界,迫使正常的普通人乃至全人类面临毁灭性的灾难。


谁也没想到,霍金生前预言的“对超人类物种”表示担忧的这件事情,虽然还未产生结果,但已经在中国开始了。


更多相关内容


你需要了解的iPhone Xs/Xs Max双卡功能详情

全面屏+A12X+面容ID 史上最强的iPad Pro发布 

更小、更快、更全面 全新MacBook Air 发布

精彩组团为你呈现


登录查看更多
0

相关内容

艾滋病,是英文AIDS的音译,AIDS是获得性免疫缺陷综合症(Acquired Immune Deficiency Syndrome)的英文缩写,而人类免疫缺陷病毒/艾滋病病毒(Human Immunodeficiency Virus),简称HIV,则是引起该病的元凶,分为两型:HIV-1型和HIV-2型。不同于其他病原体,HIV侵害的是免疫系统本身,如不治疗,负责保护人体的免疫系统就不能正常工作,对外不能抵抗各种病菌造成的感染,对内无法抑制肿瘤细胞生长,机体容易遭受各种疾病的侵袭,健康受到重大损害,直至死亡。
【ACL2020-Google】逆向工程配置的神经文本生成模型
专知会员服务
17+阅读 · 2020年4月20日
专知会员服务
29+阅读 · 2020年3月6日
【学科交叉】抗生素发现的深度学习方法
专知会员服务
25+阅读 · 2020年2月23日
阿里巴巴达摩院发布「2020十大科技趋势」
专知会员服务
108+阅读 · 2020年1月2日
2019中国硬科技发展白皮书 193页
专知会员服务
86+阅读 · 2019年12月13日
西工大、北航等被美国列入制裁“实体名单”
材料科学与工程
11+阅读 · 2019年5月25日
Science:脂肪细胞外泌体对巨噬细胞发挥调节功能
外泌体之家
19+阅读 · 2019年3月7日
浅谈外泌体抑制剂——鞘磷脂酶抑制剂GW4869
外泌体之家
8+阅读 · 2018年12月19日
10000个科学难题 • 制造科学卷
科学出版社
13+阅读 · 2018年11月29日
外泌体相比干细胞的优势是什么?
外泌体之家
43+阅读 · 2018年11月15日
Physical Primitive Decomposition
Arxiv
4+阅读 · 2018年9月13日
Arxiv
6+阅读 · 2018年3月27日
Arxiv
22+阅读 · 2018年2月14日
Arxiv
11+阅读 · 2018年1月15日
Arxiv
3+阅读 · 2017年12月23日
VIP会员
相关VIP内容
相关论文
Physical Primitive Decomposition
Arxiv
4+阅读 · 2018年9月13日
Arxiv
6+阅读 · 2018年3月27日
Arxiv
22+阅读 · 2018年2月14日
Arxiv
11+阅读 · 2018年1月15日
Arxiv
3+阅读 · 2017年12月23日
Top
微信扫码咨询专知VIP会员