创业开启内卷时代,创业者的加速进化

2022 年 4 月 6 日 36氪

在这里,我们重新理解创业。



这是一个变革的时代。

 

在过去的一年行业急剧转向,移动互联网红利见底后,“底层创新”的浓度正在升高。硬科技、企业服务、双碳等赛道风起云涌,正试图开辟一个新黄金时代。野蛮生长、大开大合式的创业已经接近尾声,创业者必须学会更快地进化与适应新常态。

 

经济学家布莱恩·阿瑟曾在“复杂经济学”理论里,提出企业家的一个重要特质——应对“不确定性”。过去的几年里,这样的特质正在深入改变创业者的心智。随着今天创新创业生态逐渐走向复杂,这一代创业者的画像也出现了进化:他们的行业属性被不断加强,对于商业战略设计、组织架构搭建以及赛道选择方面都开始更加成熟与多面。

 

在充满挑战与变化的商业世界里,创业者的选择与进化,也是创新生态的具体切面。而这些先行者的探索、思考与前进也在重新塑造时代。从他们的故事范本里,或许我们能感知到一个人是如何应对变化与冲突,践行创新的力量。

 

 

灵活:选择与转变
高中肄业、信用卡欠账,“穷,想赚钱”,这是「首展科技」创始人兼CEO冯秋杭创业的开端。
 
或许是来自南方的缘故,冯秋杭似乎天生拥有着异于常人的商业嗅觉。高中肄业后,冯秋杭带着三个人,用信用卡刷出的2000元开始了创业,在他的身上,充满了新一代创业者的热血与自信,无论是决定创业,还是转变公司战略,都带着90后自由大胆的风格。
 
通过做微信公众号的衍生服务赚到第一桶金后,冯秋杭跳出红海赛道,转而选择了一个更有“魅力”的领域:移动支付。
 
“移动支付比微信公众号更加刚需”,这种风格与他选择创业动机的风格如出一辙,随性且直接。而在移动支付的整体生态中,他敏锐地发现了一个十分明确的痛点,就是市面上移动支付的应用很多,如QQ钱包、百度钱包、支付宝等等,但对于商家来说并不方便,他们更需要一个平台聚合所有钱包的资源和信息,这也正是冯秋杭决定要做的聚合支付。
 
作为支付中最懂流量运营、流量圈子里最懂支付体系的人,冯秋杭稳稳地抓住了移动支付高速增长的红利期,“2018年,我们公司从100人拓展到了1500人,开了17个分公司,并且打造出了自己的商业自循环模式。”
 
可惜好景不长,随着微信关闭相关功能,冯秋杭也不得不再次转型。在深思熟虑之后,冯秋杭将首展的战略全面转向了TOB,但“TOB和TOC是完全不一样的,TOC是只要你产品好,投放量上来了公司就能够发展得很好,TOB是真正需要和时间做朋友的,需要用很长的时间去打磨产品,去教育市场。”
 
不仅如此,在TOB的竞争生态中,冯秋杭所要面对的对手,是一群在行业里已经深耕多年的“老炮”,即便他可以凭借着自己商业嗅觉、头脑快速找到行业的痛点,但在真实的TOB商业战场中,他仍然是一个“新兵”,需要海量的行业经验来迅速填平认知差距。
 
也就在此时,他在朋友圈里看到同行好友分享刚刚参加完蚂上创业营第一期的经历。正是这次分享,让冯秋杭意识到,或许目前的难题能在蚂上创业营里找到答案。
 
在蚂上创业营学习的这段时间里,冯秋杭的收获远超他的预期。“跟我同班有一年快速融资三次的同学,还有拥有近二十年丰富创业经验,操过几十亿人民币盘的老大哥。”
 
在蚂上创业营,冯秋杭对于创业的思考和认知被极大地扩充,“这对于那个阶段的我来说,就是最宝贵的财富,可以让我少走很多弯路。”
 
在经过战略文化组织课程系统性的培训后,冯秋杭逐渐意识到之前自己对于企业“红刀子进,白刀子出”野路子的管理方式行不通了,必须有一套更加规范、系统化的章程去打造企业的组织架构。回到公司以后,冯秋杭便运用自己在创业营中的学习经验,重新梳理了「首展科技」的组织架构。
 
同时,在完成蚂上创业营课程后,「首展科技」也顺利获得了蚂蚁的战略投资。之后,冯秋杭还带领自己的高管团队一起参加蚂上创业营的高管工作坊,几个人讨论出了公司2021年整体的战略方向。
 
“即便现在已经毕业了,但我们这些同学还是会经常聚在一起,就像我们在营里经常喊得那句永不毕业一样。”冯秋杭回忆道。
 
在公司不断迭代的过程中,冯秋杭自己也在不断“迭代”。从一个敢打敢拼的年轻创业者,逐渐成长为一个连续创业9年的资深“行业老炮”,但唯一不变的是,他能够每时每刻都保持着对未来的期待和热情,并且能够全情all in到每一次创业中去,他的身上,有着现在许多年轻创业者都拥有的闪光点。
 
“选择真的非常重要”,冯秋杭表示,“我觉得我的创业是非常幸运的,无论是大环境赶上移动互联网的红利期,还是公司的每一步战略调整,都‘赌’对了”,他补充道,“但更重要的还是坚持,在最困难的时期,我们账上连3万块都没有,工资都发不出去,如果当时没有坚持下去,「首展科技」也不会有今天。”

 

 

责任:“轴”出一个普惠云
“海归创业正当时。”去年三月的一条微信推文《致大洋彼岸的你》,正在无形中揭示着海归创业的浪潮。这些拥有着高知背景与技术优势的精英创业者们,始终面临一个长期的难题:本地化。走出硅谷的精英们,他们的突破核心在于对本土市场的理解与实践。
 
「云轴科技」创始人兼CEO张鑫则提供了一个典型的海归创业范本。研究生毕业后,他进入了英特尔工作,从事云计算底层虚拟化技术的开发。在离开英特尔,决定回国创业时,张鑫思索了很久关于云计算技术未来走向的问题。在他看来,“云技术将来一定是普惠的”,于是他将“让每一家企业都拥有自己的云”定为了自己以及公司的使命。
 
“原来的云基础设施软件大量依赖国外的开源技术,自研的很少,大部分公司基于开源二次封装做成项目,导致现在云计算技术的使用门槛变得很高”,张鑫补充道,“我们就是要不断降低云计算技术的使用门槛,最终让技术变得普惠。”
 
做国人自研的产品化云基础软件,便是张鑫将技术普惠梦变成现实的载体。“即便客户购买的是我们最早版本的产品,也可以一键无缝升级到最新的版本,这是很多公司到现在也做不到的事情”,张鑫补充道,“客户可以通过我们的官网直接下载我们的产品,并且在进行产品升级的时候也不需要停机,不影响上层业务的使用,据我所知,目前在中国只有我们一家企业的产品可以做到。”谈及自己的产品时,张鑫语气中透露出满满的自信。
 
做产品化的云基础软件,最难的不在技术,而是在对商业模式的坚持。“在成立不到一年的时候,有个企业对我们的技术很感兴趣,想让我们帮他们去做定制化的开发,这一单是200w”。要知道,当时「云轴科技」的天使轮融资也才500w,这一单无疑是巨大的诱惑,但考虑再三,张鑫还是拒绝了,“如果我们用20个人去给他们做这件事,可能会耗费大半年的时间,这样就背离了我们做产品化云基础软件的初衷,企业的路就走偏了。”
 
「云轴科技」早期的员工,大多数都是来自英特尔、微软、IBM等巨头企业的工程师,对于为什么能招揽到如此多高端的技术型人才,张鑫解释因为大家拥有相同的价值观,“首先是大家认同这个事情,所以他们才会愿意加入。”或许正是因为「云轴科技」聚集了一批和张鑫相似的人,在企业逐渐壮大,专注于技术的早期员工不得不走上管理岗位的时候,「云轴科技」也遇到了难题。“我们突然发现自己原来在硅谷的那套思维慢慢不好用了,我很庆幸我们的战略没有错,但当企业发展到一定阶段的时候,如果没有与企业发展阶段相匹配、不断进行迭代的组织建设,云轴就很难在本土扎根下去,当时大家都挺迷茫的。”
 
而张鑫与蚂上创业营是如何结缘,这其中还有一个小故事。事实上,张鑫已经连续两次拒绝了投资人的推荐。“前两期没参加,主要是因为当时企业发展的重心还是技术,在我看来创业营可能更多是混圈子的地方,”张鑫说道,“但慢慢我发现,很多问题并不是依靠技术和研发就可以解决的,必须有一个让我学习‘本土化’的地方,这时投资人推荐我去参加蚂上创业营的第三期,我就同意了。”
 
而在创业营中,张鑫没有放过每一次的学习机会,“战略组织文化这些事,如果你去问100个人可能会得到100个答案,甚至还有玄学。而在创业营中我可以得到非常清晰的答案,并且是能够落地的答案”。在这里,张鑫得到了很多本土系统性的管理经验,这些系统性的管理经验为「云轴科技」接下来的组织文化建设打下了基础。“在我上完一天的战略课程后,回到酒店已经10点多了,但我还是赶快拿出自己的笔记整理,然后自己根据学习的内容写了一篇文章,写完已经12点多了。第二天我就结合我们公司的实际情况制作了一个PPT,并把自己学习的内容在管理层会议上分享,讲了整整一个下午。”
 
在创业营张鑫也认识了很多朋友。但不同于一般的创业营,蚂上创业营的社群内都是经过精挑细选出的一批CEO。大家虽然处于不同的行业赛道,但相同的创业阶段让大家可以交流很多通用性的管理话题,不同思维方式的碰撞,都为张鑫提供了许多新想法。
 
从蚂上创业营毕业后,张鑫感慨道,“很多像我一样的人还是用在硅谷的思路在国内创业,但创业还是要结合中国的实际环境来看,有句话叫做‘洋为中用’,创业不仅仅是要求技术研发能力很强,还必须有很强的管理能力,就是和人打交道的事情,所以还是需要不断学习,不要被现实逼到你不得不去转变的时候再去学习,那个时候就晚了。”

 

 

坚韧:被“推着”前行

作为企业的掌舵者,创业者的方向选择已经成为决定企业生死攸关的关键因素。创业者需要理解国际与中国的政经底层逻辑,在红海里挖掘出独属的赛道。这种预判的能力,并不仅单纯依靠企业家的直觉,也需要不断的专注学习。


「数位」创始人兼CEO黄兴丽的转型也是如此。“最初我们做的并不是数据智能服务,而是室内定位技术服务。在企业不断发展,以及客户不断有新需求的情况下,我们才决定开始转型的”。


创业前,黄兴丽作为职业经理人积累了大量关于企业运营和团队经营管理的经验,同时也对数据资产及其价值产生了浓厚的兴趣。


“我们在做的事情,就是用数据去呈现真实的世界,用我们的数据去解决企业的众多难题”,随着数据资产不断积累,算法技术能力的不断沉淀,「数位」开始逐渐具备产品化的能力。“一方面,我们推出了通过数据、模型和系统工具,服务于线下餐饮零售企业在开店拓展环节的数据产品「上上参谋」”,黄兴丽补充道,“另一方面,我们也开始尝试推出自己的会员数据产品「数位观察」,让用户能够更加便捷高效地获取城市、区域、商圈、商场、品牌乃至店铺的数据,帮助客户进行一些基本的分析。”


在「数位」商业化与产品化转型的过程中,也曾经历过阵痛。「上上参谋」立项的初期,公司内部也出现了许多不理解的声音,一些人不看好公司的方向,也有部分人员选择了离开。但值得庆幸的是,「数位」的核心团队一直保持坚定认同,并且陪着黄兴丽坚持了下来。


“在当时行业里没有同类的产品,我们也没有能够借鉴的经验,同时,我们也不知道大家为了开一家店,会不会愿意为了这些数据与决策的模型来付钱”,黄兴丽说道。


而作为她的投资方,「数位在转型时遇到的种种难题也被蚂蚁战投同学看在眼里,在业务沟通协同的同时,推荐黄兴丽去参加蚂上创业营。

 

在蚂上创业营学习的过程中,黄兴丽通过实战创业案例的学习,在更全面地理解企业、行业发展趋势上有了更深的认知。此外,在她的身边还有很多拥有相同困惑的同学,他们更容易快速建立默契,在创业的路途中互相支撑。


创业营近8个月的学习,为「数位」的组织文化战略带来了非常大的提升,“在深入学习了‘道、谋、断、人、阵、法’的理论后,我们将这一套从战略设计、组织搭建到人才培养的体系,真正纳入到了企业的建设当中,这让我们受益匪浅。”黄兴丽补充道,“如今,我们已经探索出了一条独特的发展道路。「数位」不仅是国内少有的同时具备数据生产、算法技术和产品研发能力的大数据公司,更区别于传统的SaaS公司,创新采用了PLG商业模式。”


凭借着多年来在数据方面的基因,「数位」在转型后很快实现了商业化 ,并在短 时间吸引来了大量用户与客户,“我们在一年的时间里就完成了200万的用户积累。”眼看着公司转型成功,黄兴丽十分兴奋,再次回想起曾经经历的种种困境,黄兴丽表示,“我们唯一能做的就是坚持,既然你认准了那个方向,就要一直走下去,黎明来临之前总是要经历黑暗的。”


商业模式的打通离不开一次次磨合与重塑,「数位」更是如此,“今年我们的团队中多了非常多有共同梦想、共同认可这件事的战友,我相信之后也会逐步吸引更多相信的人进来。”黄兴丽说道。


“我们需要不断学习充电,去提升自己的见识和格局,只有这样,才能在不确定的环境下衍生出坚韧不拔的性格,才能在危机面前保持淡定,这些都是我们应该具备的能力”,看过了无数中小企业的起起伏伏,黄兴丽对于创业也有很多感悟,“如今,「数位」已经进入了一个全新的发展阶段。放眼全球,我们也有能够对标的领先企业——「CoStar Group」。而在未来,我们也会持续构建自己的数据资产,致力成为中国的最大的商业地理大数据公司。”
 
不确定加剧的商业环境中,这三类不同类型的创业者,某种程度上也折射出了目前创业生态的发展与趋势。他们借助蚂上创业营的实战案例分享及资源链接,完成了自我和企业的迭代。而在这些孵化启发的过程中,蚂上创业营不只是提供知识、技巧、方法论,更大的价值在于它是以课程为入口,融合形态丰富创业社群与早期企业核心所需的企业服务为手段,为创业者们提供勃勃生机的创业生态。
 
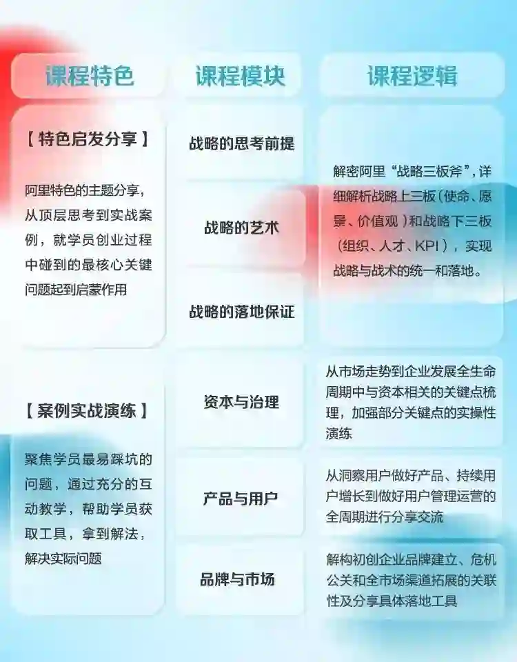
目前蚂上创业营第四期报名开启,本期创业营将围绕“早期创业者最需要什么”展开,设置成为【特色启发分享】及【案例实战演练】两大维度下的六大必修课程模块,为创业者们提供更加细致、详实的帮助,陪伴创业者成长。

 
蚂上创业营期待更多对世界充满好奇、乐于分享、足够皮实且具有冒险精神的早期创业者的加入。
 
在这里,我们重新理解创业。


登录查看更多
0

相关内容

基于LBS的移动支付CheckPay创新产品存在哪些问题?
阿里云发布《中国云原生数据湖应用洞察白皮书》
专知会员服务
43+阅读 · 2022年4月15日
《企业物联网平台技术白皮书(2022)》31页PDF,阿里云
专知会员服务
24+阅读 · 2022年3月23日
腾讯:2022年十大数字科技应用趋势
专知会员服务
81+阅读 · 2022年1月13日
专知会员服务
29+阅读 · 2021年10月19日
专知会员服务
66+阅读 · 2021年8月28日
专知会员服务
38+阅读 · 2021年5月21日
商业数据分析,39页ppt
专知会员服务
165+阅读 · 2020年6月2日
新时期我国信息技术产业的发展
专知会员服务
71+阅读 · 2020年1月18日
创业才四年,疫情占三年
创业邦杂志
0+阅读 · 2022年4月17日
内容收入超10亿美元,元宇宙创业已在爆发前夜?
创业邦杂志
0+阅读 · 2022年3月17日
创业5年,给想创业的人提个醒
创业邦杂志
0+阅读 · 2022年3月8日
创业者注意了:2022,拿钱最火热的赛道在这里!
创业邦杂志
0+阅读 · 2022年2月28日
鼓吹科学家创业,更鼓励科学创业
创业邦杂志
0+阅读 · 2022年2月11日
云片CEO林佳齐:只做颠覆式创新 | TGO专访
InfoQ
1+阅读 · 2021年12月16日
一位女博士在人工智能领域创业的那五年
InfoQ
0+阅读 · 2021年11月22日
互联互通时代,内容创业者即将走出“流量地狱模式”?
人人都是产品经理
0+阅读 · 2021年10月27日
今年双11格局大变?为什么说这是电商产品经理最好的机会?
人人都是产品经理
0+阅读 · 2021年10月24日
国家自然科学基金
3+阅读 · 2014年12月31日
国家自然科学基金
5+阅读 · 2014年12月31日
国家自然科学基金
0+阅读 · 2014年12月31日
国家自然科学基金
0+阅读 · 2013年12月31日
国家自然科学基金
0+阅读 · 2012年12月31日
国家自然科学基金
1+阅读 · 2012年12月31日
国家自然科学基金
0+阅读 · 2011年12月31日
国家自然科学基金
0+阅读 · 2011年12月31日
国家自然科学基金
0+阅读 · 2009年12月31日
Arxiv
0+阅读 · 2022年4月19日
Arxiv
0+阅读 · 2022年4月15日
Arxiv
21+阅读 · 2021年2月13日
Deformable Style Transfer
Arxiv
14+阅读 · 2020年3月24日
VIP会员
相关VIP内容
阿里云发布《中国云原生数据湖应用洞察白皮书》
专知会员服务
43+阅读 · 2022年4月15日
《企业物联网平台技术白皮书(2022)》31页PDF,阿里云
专知会员服务
24+阅读 · 2022年3月23日
腾讯:2022年十大数字科技应用趋势
专知会员服务
81+阅读 · 2022年1月13日
专知会员服务
29+阅读 · 2021年10月19日
专知会员服务
66+阅读 · 2021年8月28日
专知会员服务
38+阅读 · 2021年5月21日
商业数据分析,39页ppt
专知会员服务
165+阅读 · 2020年6月2日
新时期我国信息技术产业的发展
专知会员服务
71+阅读 · 2020年1月18日
相关资讯
创业才四年,疫情占三年
创业邦杂志
0+阅读 · 2022年4月17日
内容收入超10亿美元,元宇宙创业已在爆发前夜?
创业邦杂志
0+阅读 · 2022年3月17日
创业5年,给想创业的人提个醒
创业邦杂志
0+阅读 · 2022年3月8日
创业者注意了:2022,拿钱最火热的赛道在这里!
创业邦杂志
0+阅读 · 2022年2月28日
鼓吹科学家创业,更鼓励科学创业
创业邦杂志
0+阅读 · 2022年2月11日
云片CEO林佳齐:只做颠覆式创新 | TGO专访
InfoQ
1+阅读 · 2021年12月16日
一位女博士在人工智能领域创业的那五年
InfoQ
0+阅读 · 2021年11月22日
互联互通时代,内容创业者即将走出“流量地狱模式”?
人人都是产品经理
0+阅读 · 2021年10月27日
今年双11格局大变?为什么说这是电商产品经理最好的机会?
人人都是产品经理
0+阅读 · 2021年10月24日
相关基金
国家自然科学基金
3+阅读 · 2014年12月31日
国家自然科学基金
5+阅读 · 2014年12月31日
国家自然科学基金
0+阅读 · 2014年12月31日
国家自然科学基金
0+阅读 · 2013年12月31日
国家自然科学基金
0+阅读 · 2012年12月31日
国家自然科学基金
1+阅读 · 2012年12月31日
国家自然科学基金
0+阅读 · 2011年12月31日
国家自然科学基金
0+阅读 · 2011年12月31日
国家自然科学基金
0+阅读 · 2009年12月31日
Top
微信扫码咨询专知VIP会员