【一周智汇】软银又投资人工智能,这次花了1亿美元;蚂蚁金服用AI颠覆金融,怎么做

2017 年 6 月 23 日 乌镇智库

#智能驾驶#

通用公布无人驾驶汽车原型,将在以色列进行测试

近日,在以色列国防军8200部队(这是一支网络信息部队)的技术会议上,位于以色列荷兹利亚的通用汽车研发中心公开了其无人驾驶汽车原型。而以色列的交通部门也批准了通用在公路上测试其无人驾驶汽车。与此同时,Mobileye也已经获得了类似的授权。

斯巴鲁将推出自动驾驶功能,跟车时速可达120公里

6月19日 ,日本斯巴鲁公司宣布,已开发出可在高速公路上以时速0-120公里速度跟随行驶的自动驾驶新功能。据称,该功能大幅减轻了油门、刹车、方向盘操作的负担。

#机器学习&深度学习#  

谷歌机器学习多面手:能处理声音图像多种任务

谷歌近期发表了一篇学术论文,题为《用一个模型学会所有问题》(One Model to Learn Them All),为可处理多任务的单一机器学习模型提供了模板。谷歌研究员将其称作“MultiModel”(多任务模型),并训练该模型完成一系列任务,包括翻译、语言分析、语音识别、图像识别和对象探测等。

回复“20170623”获取论文

详解深度学习系统的自动白箱框架DeepXplore

五月份,来自哥伦比亚大学和理海大学的几位研究者的论文《DeepXplore: Automated Whitebox Testing of Deep Learning Systems》提出了一种深度学习系统的自动白箱测试方法 DeepXplore。近日,Yoav Hollander 在一篇博客文章中对这项研究进行了深度解读,同时还对“对基于机器学习的系统进行验证”这一主题进行了更广泛的探讨。

回复“20170623”获取论文

谷歌开源模块化深度学习系统Tensor2Tensor

6月19日,谷歌发布了一个名为Tensor2Tensor的TensorFlow开源系统,希望能够以此提高机器学习社区的研究和开发速度,其中包含了谷歌近期提出的多个最新模型。此外,T2T 将深度学习所需的各个组件以模块化呈现,这意味着开发者和研究人员能够更快地实现自己的新想法。

回复“20170623”获取论文

百度携手农行,构建深度学习AI

6 月 20 日,中国农业银行与百度战略合作签约仪式在北京举行,将在人工智能技术与金融结合方面展开深度合作,这主要包括金融大脑、客户画像、精准营销、客户信用评价、风险监控、智能投顾、智能客服等方向的具体应用,并共建“金融科技联合实验室”。

#Fintech#

蚂蚁金服用AI颠覆金融:拍事故现场照就能找保险索赔

据报道称,在中国如果发生交通事故,车主只需要掏出智能手机,拍一张照片,即可用AI系统申请索赔。系统是蚂蚁金服开发的,它能够判断事故的严重性,根据保险公司的要求处理索赔。可以看出,蚂蚁金服想用机器学习与AI技术,颠覆个人金融的诸多领域。

#机器人#

  • 日本研究人员研发了一款长约8米的蛇形机器人。该款机器人全身覆盖短毛,能够在墙上和碎石上行走,可用于救援地震中的被困人员。

  • 斯坦福大学的助理教授Marco Pavone成功研发出一款太空机器人,这款机器人可拖拽太空碎片使之离开轨道、向宇航员提供所需的工具,并进行行星探索。

  • Mayfield公司推出家用机器人Kuri,它能够通过视觉智能系统识别家中宠物,并进行避让。

  • 韩国首尔国立大学和成君馆大学的研究团队开发出一款名为DeployBot的可展开式软体机器人。适用于太空任务,不需使用电机或其他机械部件即可以移动。

  • 优必选与腾讯合作发布的智能家庭人形机器人Qrobot Alpha,不仅具有常规的语音交互功能,还具备QQ好友之间的语音通话、消息留言、多人通话等功能。

  • 国外研究人员设计了一款称为BADGER(能自动完成地下开挖作业、测绘地图和导航)的挖隧道机器人,将代替工人完成开挖管道沟槽任务。

  • 由陆地、水下等4台应急机器人为一组的国内首套核电应急机器人成功研制,该套机器人最高可承受65摄氏度高温,抵御每小时10000西弗核辐射。

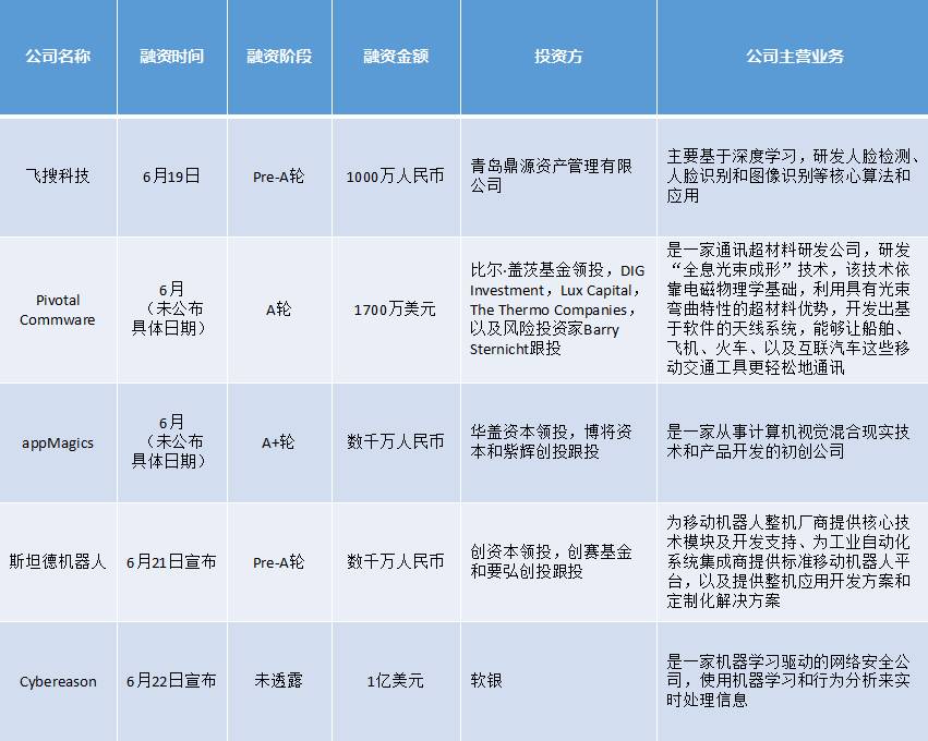
#创投新动向#


#报名参赛#

首届全国大学生类脑计算创新应用大赛暨国际邀请赛,火热报名中!

本次大赛由清华发起,赛事采用开放式命题,大赛总奖金100万元。作品需以类脑通用智能系统为主题,其表现形式包括但不限于:机器人、无人机、智能可穿戴设备、自然语言处理系统、人机交互系统、智能手机APP等。报名截止日期为7月23日(星期日)晚上24点。

官网报名地址:https://contest.cbicr.org/


更多精彩,请点击图片

图灵一席谈:从模仿游戏到真实的图灵

图灵和维特根斯坦:1939

登录查看更多
0

相关内容

华为发布《自动驾驶网络解决方案白皮书》
专知会员服务
130+阅读 · 2020年5月22日
【综述】金融领域中的深度学习,附52页论文下载
专知会员服务
165+阅读 · 2020年2月27日
【德勤】中国人工智能产业白皮书,68页pdf
专知会员服务
310+阅读 · 2019年12月23日
【白皮书】“物联网+区块链”应用与发展白皮书-2019
专知会员服务
94+阅读 · 2019年11月13日
过了尬吹的年代,人工智能都落地了些什么?
互联网er的早读课
8+阅读 · 2018年11月5日
关注人工智能:人工智能+ 金融添双翼
专知
5+阅读 · 2018年2月5日
日媒羡慕中国或成AI领域第一大国:日本或落后一代人
人工智能机器人联盟
3+阅读 · 2018年1月21日
中国平安股价持续大涨背后
凤凰财经
5+阅读 · 2017年9月13日
Learning in the Frequency Domain
Arxiv
11+阅读 · 2020年3月12日
Arxiv
8+阅读 · 2018年5月17日
Arxiv
6+阅读 · 2017年12月2日
Arxiv
5+阅读 · 2016年12月29日
Arxiv
5+阅读 · 2015年9月14日
VIP会员
相关论文
Learning in the Frequency Domain
Arxiv
11+阅读 · 2020年3月12日
Arxiv
8+阅读 · 2018年5月17日
Arxiv
6+阅读 · 2017年12月2日
Arxiv
5+阅读 · 2016年12月29日
Arxiv
5+阅读 · 2015年9月14日
Top
微信扫码咨询专知VIP会员