【数字化】中国制造业企业数字化实践白皮书

2019 年 1 月 22 日 产业智能官


编著:中国数字化学会-战略洞察部       

监制:中国数字化学会





阿里云工业新生态——丁险峰谈中小企业的数字化转型


阿里云丁险峰谈中小企业的数字化转型:如何建立平行工厂





将工厂环境数字化之后,相当于在数字世界建立一个平行的工厂,平行工厂让数字世界中运行,产生了大量的数据。对工厂效率进行判断时,并不是依靠管理者,而是靠计算机的算法分析数据将结果自动呈现。




2019年1月10日,由中国自动化学会联合中国科学院自动化研究所、中华人民共和国工业和信息化部与中国人工智能产业发展联盟主办的2019国家智能产业峰会在山东青岛召开。峰会以“工业智联网:AI赋能,智联世界”为主题,旨在使广大从业人员更好地理解工业智联网本质,挖掘工业智联网潜在能效,进而推动智能产业发展。


阿里云首席智联网科学家丁险峰出席了本次会议,丁险峰从互联网BAT公司今年纷纷ToB转型谈起,以“中小企业的数字化转型:如何建立一个平行工厂”作为主题发表了演讲。



从数字化知识信息到数字化物理世界



互联网发展的头二十年所做的工作是将人类语言承载的知识数字化。比如,将经营企业、企业研发积累到的经验转化为数字化的信息进行传播的过程,就是知识数字化。


而未来二十年,物联网将数字化整个物理世界。简而言之,即建立一个用数据搭建的平行世界。再通过算法,进而来认知物理世界。这有悖于人们之前认知物理世界地规律。


原来人们认知物理世界是依靠科学家的推理判断。科学家们通过观察物理世界总结规律,产生对于物理世界的知识。这些知识,就是人们对物理世界产生认知的信息来源。比如牛顿的牛顿定律,爱因斯坦的量子力学、相对论等等。


而未来,在物联网将物理世界数字化之后,人们将会靠算法来认知物理世界。比如将工厂环境数字化之后,相当于在数字世界建立一个平行的工厂,平行工厂让数字世界中运行,产生了大量的数据。对工厂效率进行判断时,并不是依靠管理者,而是靠计算机的算法分析数据将结果自动呈现。


丁险峰指出,这将是未来二十年最大的浪潮。



四个角度推行平行工厂



平行工厂需推行的工作可从四个角度拆分:



1

通信系角度,平行工厂需要产生让机器可以相互理解的“语言”。同时,物联网想要把物理世界和数字世界分离,也需要搭建硬件抽离层,支撑应用运转。




2

计算机系角度,建立平行世界,需要建立“金字塔”模型。以不变应万变,不断仿真。




3

控制系角度,需要建设有自我态势感知和自我调节的信息物理系统是其主要任务。




4

物联网角度,则需要实现端到云的桥梁,靠连接协议、普适计算实现了数据联动的端到云的桥梁。同时,利用物理世界的抽象层,支撑整个端到端的连接、端到端物的模型管理、端到端的安全。


阿里云智联网将怎么做



阿里先从物理世界抽象层着手,将物理世界抽象到数字世界,然后再做一站式开发。


比如,APP的开发、服务端的开发和嵌入式开发。最主要的目的是提供基础设施,把全世界的标准和知识集成到软件体系里面来,让那些工程师、控制工程师、工业工程师都能够非常容易地开发出物联网的系统。


物联网不能停留在物理世界抽象层里面,而要物理世界再建立一个数字世界,控制物理世界,所以需要物理世界的操作系统。


丁险峰指出,智能制造核心在于用数据驱动来驱动人机料法环,而提高效率,需要解决生产管控、物料管控、资源管控、质量管控等问题。


阿里巴巴现在的工作是“前店后厂”。通过零售销售数字化、数字化零售的供应链、提升工厂数字化程度,一步步把“前店后厂”的效率全部提高起来。 


工业物联网平台将会成为智能制造的操作系统,首先解决的是供应链问题。工业物联网是两个工作,一个是解决产品留存,第二是提高人机料法环。


阿里巴巴的方式是做数字工厂的操作系统提高人机料法环。


首先入手的是物理世界抽象层,用工业物联网来数字化人机料法环,将物理世界抽象之后,用资源来管理人机料法环,最后用MES系统、操作系统调动人机料法环,从而得到效率的提升。


阿里巴巴把未来的设备层放到边缘上,生产执行层放到边缘上,把ISA95模型变成ISA95模型的IoT化,来赋能百万级的中小企业。


阿里巴巴跟合作伙伴推出了软硬一体化的解决方案,基于云边端的操作系统,能够支撑ERP、MES、IoT的运行,通过优化人机料法环,提升效率。工厂运用整个解决方案的成本在五万块钱左右,利于中小企业的接受。


过去2018年下半年,阿里巴巴实现了一百家工厂解决方案提供的合作。阿里巴巴认为,中国中小企业在江浙、广东有大量中小企业信息化、网络化、数字化都有待开发。只要提供这样标准化的方式,能够让这些中小企业享受到信息化、数字化的好处,提升10%的效率,不用让企业产生翻天覆地的变化,10%的利润的提升已经能使中小企业非常满意了。


丁险峰说道,数字未来二十年的数字化转型的时代需要两个重要的定律:一个是数字化物理世界的超越摩尔定律,另一个是数据处理的云计算摩尔定律——每隔三年云计算单位计算能力的价格将下降50%。因此,他预测到2030年,中国将会设计制造世界上80到90%的物联网设备,50%的云计算。





探索工业数字化转型之路

原创: 李清源 高科技与产业化 

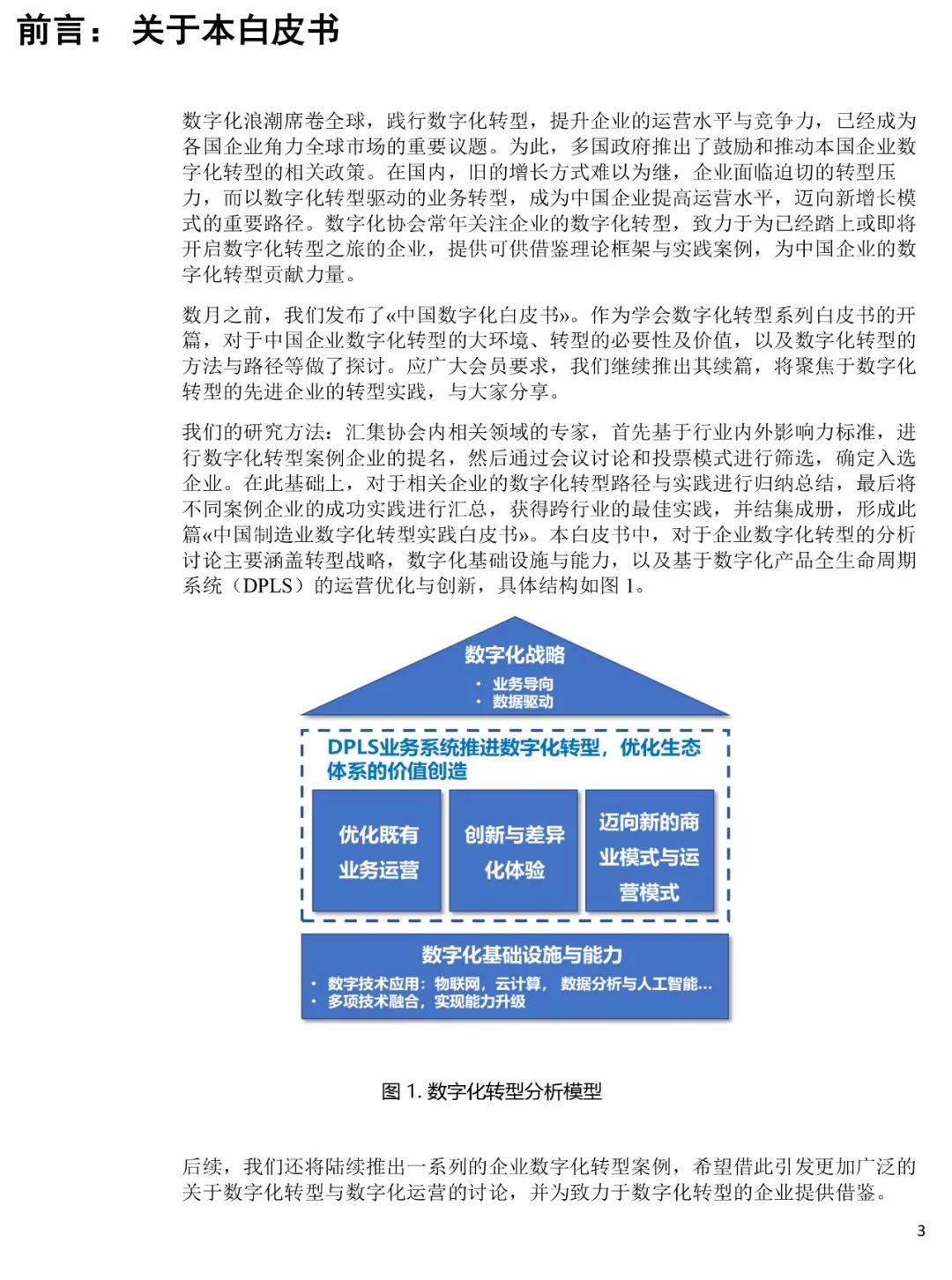
能源革命和第四次工业革命正在重塑全球产业格局,作为全球第二大经济体,中国正在成为新一轮技术革命的重要参与者与推动者。“中国制造 2025”、“互联网 +”、智能制造发展规划等一系列战略规划正在推动互联网、大数据、人工智能和实体经济的深度融合。国务院常务会议不久前通过的《深化“互联网 + 先进制造业”发展工业互联网的指导意见》,进一步明确了促进实体经济振兴,加快转型升级的发展路径,将对未来工业经济发展产生全方位、深层次的影响。工业互联网对经济的影响将超越消费互联网,工业与数字化的碰撞融合,将产生无限机遇。


技术创新驱动市场变革


在讨论工业数字化之前,先回顾一下消费领域数字化发展。在过去的 10  20年中,从计算机到互联网,从移动网络到云计算,大量颠覆性创新技术首先都是从消费领域涌现的。消费领域的创新主要得益于消费者数目庞大,商业模式丰富,应用场景丰富,催生了很多创新型技术的发展,同时资本的介入也有助于其壮大与成熟。

消费领域的技术创新有几个特点 :一是适用于大规模场景,尤其是消费互联网,其规模史无前例 ;二是低成本,这和消费者本身的市场属性有关 ;第三个特点是对数据利用的广度和深度增加,并且在跨系统、跨属性的数据之间进行协同关联,引发数据革命 ;此外,技术创新也带动商业模式的创新。

对数据和平台的掌控、政府政策以及资本的介入是消费互联网领域成功的几个关键点。消费互联网的蓬勃发展以及该领域产生的数据规模和应用场景,使整个计算、存储、连接及交互技术满足低成本、大规模的要求,实现了飞跃。

中国是消费互联网领域全球领先的国家之一,但我们的工业信息化和自动化水平发展参差不齐。市场变革及对效率的追求给用户侧和供应侧企业都带来诸多挑战和机遇。过去几年,工业界也在不断尝试,希望能够将消费领域发展起来的创新技术应用到工业领域,提高生产效率,降低成本,创造出更多的业务模式。行业研究报告表明,制造业、油气、交通、楼宇等行业都处于数字化快速上升的拐点上,创新性的数字化技术正在对传统行业的转型产生深远影响。那么,我们在消费领域取得的成功能否复制到工业领域?在工业领域有没有其他关键因素影响到企业的数字化、智能化转型?这是我们要着重探讨的问题。


工业领域的数字化转型


在工业领域,数字化转型是信息化(IT)与自动化(OT)的融合,二者缺一不可。数字化、智能化实际是把各层级之间打通、贯穿的过程 :从数据采集到分析再到集成,从设备、边缘计算到云计算再到不同平台之间、跨越企业边界的云互联。相比消费领域,工业领域要实现数字化转型的成功,首先必须明确行业特点和所面临的挑战。

第一,数据的可用性。和消费领域不同,工业领域有大量数据分散在各个企业中,很多情况下并没有被充分利用和挖掘。谁拥有数据,如何获取数据,如何利用这些分散的数据,都是现实的问题。客户手里可能有很多数据但不知道如何利用,很多解决方案提供商却苦于无法获取这些数据。同时,对于数据所有权的界定也是一个重要因素。不同于网购或者使用社交媒体时留下的数据痕迹,在绝大多数情况下,工业领域的数据所有权都非常清晰,跨区跨、越边界去获取数据并集成数据是很大的挑战。

第二,行业的复杂度和差异性。在现代工业领域的数字化、智能化进程中,很多时候 IT技术、人工智能、大数据、云计算等技术并不是瓶颈。真正的挑战是我们要面对很多的垂直行业,每个行业都有不同的认知,不同企业的运行方式也各有差异。对于缺乏行业、工业基础的企业,如何根据其特性充分用数字化挖掘数据,提升价值,将是一个巨大的挑战。中国信息通信研究院曾做过一个测试,用纯机器学习和结合机理模型的算法分析风机数据,前者不如后者给出的结果准确,这与 ABB 研究院的研究结果是一致的。在目前的阶段,我们还是需要大量的行业知识作为支撑。

第三,资本介入的方式。在消费领域,资本的介入,尤其是风险投资,可以帮助很多企业快速成长,渡过困难期。在工业领域,资本的介入方式不同,对回报的要求也会更明确。真正拥有优化和闭环执行的能力,才是企业最终获取收益的直接途径。

第四,客户的区别。在工业领域,不同的行业、不同的客户规模,对公有云和私有部署有不同选择。过去两年,边缘计算非常热门,这在一定程度上也是由工业企业的复杂性所造成的。

第五,对开放架构的需求。消费领域平台的整合度和趋同性都很高。比如,我们的手机操作系统,基本是 ios 和安卓的天下。但在工业领域,客户出于对自身数据安全性的考虑,要避免锁定单一供应商,因此希望解决方案提供商能够提供开放的架构。很多客户即使自建平台,也不可能完成工业物联网数字化领域的所有部分,而必须借助第三方的力量。因此,大家对开放架构的平台、开放的设计都有很高的期望。

第六,网络安全。工业企业对网络安全的要求远高于个人消费者。我们在市场中发现,这方面的管控以及服务提供商的执行良莠不齐。ABB 积极构筑深度防御方法确保客户信息安全,通过设立并严格执行网络安全标准、物联网数据宣言以及知识产权规范,就是要让客户的系统、数据与知识产权得到严格保护。

目前,工业领域的很多企业在自动化和信息化方面发展水平参差不齐,很多企业可能要“补课”。尽管在数字化、智能化转型进程中,不可否认会有一些企业实现跨阶段跳跃式发展,但总体而言,必须要打牢基础,在实现自动化和信息化的基础上再去谈智能化和数字化,稳扎稳打,才能行远致胜。


互通互联推动智能制造


智能制造是一个非常大的话题,没有一个标准的定义,它和工业物联网既有交集又有区别。智能制造开始于整个生产环节,致力于上下层之间、整个供应链、价值链之间相互打通,实现更高的生产效率,支持更柔性的制造,满足更灵活的客户需求。除了创新的 IT 技术之外,先进材料,如高级机器人的应用,增材制造等也都是智能制造的重要部分。

未来的智能工厂会有很多种形态,但是有几点是共通的 :首先,未来工厂一定要满足客户多样性需求 ;其次,制造过程是柔性的、灵活的,能满足大规模定制需求;第三,生产率要提高,成本要下降,能耗要优化,运营要更安全 ;第四,未来工厂一定是协作的,包括人与机器、机器与机器、机器与分析系统、云平台之间的协作,以及跨越整个供应链、全生命周期的协作。

互联互通在智能工厂中的作用举足轻重,只有集成多维度信息,加上设备层、边缘计算层或者云端分析能力及最终的执行能力,才能形成“感知 - 分析 - 执行” 的闭环。据Gartner 预计,到 2020 年全球将有 260 亿台设备实现互联,其中 13%来自于制造业。连接技术是行业数字化与智能制造的关键因素,将连接技术与企业在垂直行业中的专业知识和能力相结合,可为客户和行业创造巨大价值。以工业智能制造场景为例,机器人、传动装置、电机等设备和系统也可根据不同场景和需求,采用不同的连接技术互联并连接到云端。

业务最终要与现实世界打交道,因此必须要具备“感知 - 分析 - 执行”的闭环能力,而不是只停留在信息层面。智能化设备、控制系统、连接都是其中非常关键的因素,这些也是ABB 与客户长久以来积累的重要行业经验。创新性的数字化技术和应用可以大幅度提高生产效率,节约能耗,延长设备寿命。以 ABB 推出的 ABB AbilityTM 解决方案为例,借助可连接的机器人、制造执行系统、能耗评估、网络安全评估、机器人开发的数字化仿真、电能质量监测和需求响应、分布式控制系统、远程监控和优化,我们的客户可以将生产力提高200%,能耗降低 30%,设备寿命延长 30%

另外,在远程服务领域,我们可借助物联网平台进行预测性维护,避免故障停产,降低运营成本,利用 4GeLTE-U NB-IoT 等无线技术实现工业设备随时随地接入网络。ABB设立了多个远程服务中心,利用云和端到端数字化技术,向传动、中压、高压和机器人等业务的用户提供智能工业互联服务。例如,ABB 中压云服务中心通过 21 个服务站负责全国数千台中压智能设备的健康状态远程监测,帮助客户成功降低 30% 的设备服务成本,故障处理时间缩短 50% 以上 ABB 机器人互联服务能够远程监控全球各地客户工厂中的互联机器人,通过状态监控与诊断、备份管理、远程访问、机器人评估和资产优化等五类服务,将事故率减少 25%,响应速度和问题解决速度提高 60%

中国作为一个制造大国、制造强国,政府正在大力推进工业数字化的进程,而数字技术、物联网和连接技术的发展将大大推进这一进程。数字化解决方案能够帮助传统工业企业向智能工厂转型,在生产设备自动化的基础上打造高度柔性、高度数字化的智能生产系统,向产业价值链中高端迈进。未来,各类型企业将利用各自的专长和行业优势,发掘出更多、更深层次的应用场景,构建新型数字化生态系统,推动中国经济转型升级。


作者简介 ABB 中国区副总裁、数字化业务发展负责人、首席信息官




【数字化的基础学科:数学】数学的本质是什么?数学与物理有什么内在的关联?



概述

数学是,结构(存在数量)关系(存在变化) 的描述,以及验证(结构和关系) 的方法和过程。至于逻辑,更像是结构和关系所固有特点,而抽象是寻找结构和关系过程的手段。所以,数学通过抽象的方法,剥离去除一切无意义的具体,只留下单纯的结构和关系,并探索其中的逻辑。

数学发展到今天庞大而巨细、分支繁杂又艰深,但抽象来看就3个方面:

  1. 形状结构的定义和空间关系描述。

  2. 数的结构的定义和数的结构之间的关系描述。

  3. 对以上结构和关系研究验证的过程和方法。

其实在很久很久以前,数学最初是起源于生活的具体,那时候还不叫数学,只是一种简单的计数系统。但数学发展到现在,已经变成了纯思维的活动,这体现了人类抽象思维和推理能力的进化。(自然数是映射具体的,但从有理数开始就脱离了现实,变成了人为的创造与抽象)

数学试图去发现所有的结构和关系,这是一种描述行为。所以,数学是描述物质的一种物质,就像一种元数据和元语言,描述的是物质结构和关系所固有的逻辑。

事实上,基因并不会衰老,基因只是一串排列组合的信息,相反存在越久远的基因越会存在更长的时间。衰老的是上层结构,基因代表的是信息,描述了上层结构,结构复制结构就会把基因传递下去。而结构的复制错误就是衰老的原因,并且会反作用于基因。

有趣的是,基因指导了结构的复制,这是基因的生存之道。基因就像是数学,描述了结构的规律。而基因本身则是更基本结构的排列组合——是数据存储了信息。

结构与数据

结构和数据之间存在一种可以互相转化的关系,数据是传递信息的结构,而结构可以吸收数据所传递的信息,形成新的结构,从而不断的变化

而思维,正是数据在(脑神经元网络)结构中流动和吸收过程的产物。人们以为自己的想法,源于自身独立的产生。其实,任何想法思维都需要数据的参与和构成,而数据是来自外部环境的。可见,所有的想法都只是环境信息的表达而已。数学作为思维的产物,所做的所有探索和发现,以及严谨的推理论证,都只是环境信息的结构和关系呈现。

有一种观点,认为数学只是由一堆公理和定义推理演绎出来的结论,只要没有矛盾,就可以任凭数学家的自由意志随意创造。

这就相当于把数学架空到一个虚拟的游戏世界,沉浸式的体验,只要合理逻辑自洽,就可以让人无法分辨虚拟与现实的区别。那么数学家的自由意志,随机又虚幻,这似乎是对追求、目的和意义的全盘否定。

然而,无论是谁的自由意志,其产生原因的背后都需要数据,因为无论是结构化知识的积累,还是灵感直觉的探索,亦或是进行逻辑推理与归纳,都无法脱离数据独立完成。

而数据最终都是来自于环境信息的,那么数学家,就像一个过滤器,不断地从环境信息中观察和总结,并提取数据中内在结构和关系(即逻辑性),最后使用数学语言进行描述和表达。

结构、关系与信息

关系是与结构绑定的不可分割的,是对结构从某个视角观察的结果,并且这个角度看到的是可以被观察者所理解和可感知的。这里的可感知,即是可以被人体的感觉系统(如视觉、听觉、触觉等)所处理的。那么就肯定存在,有些(甚至是大部分)结构的排列组合,所呈现出来的关系,是无法被理解和可感知的。而从不同的角度去观察相同的结构,也会得到不同的关系。

那我们如何去表达、描述、甚至是传递这个关系,这就是信息。所以,信息描述了关系,就是描述了结构,在观察者看来结构是什么,自然就是信息的排列组合,这其实就是在描述结构,通过关系来描述结构。

而信息的载体也是一种结构,那么也就可以被其它信息所描述,所以信息是一种描述性结构。就像一段文字数据,传递了信息,这个信息描述的可能是另外一个结构(事物),而对这段文字的翻译或是解释,就是描述信息的信息,同样也是一个结构。

可见,数据本身的结构,所呈现的关系也是信息,并且从不同的角度去解析数据,就会看到不同的关系,从而得到不同的信息。而数据这个结构的主要功能就是传递信息,其载体和形式并不重要,重要的是其组成结构的排列组合,所形成的关系,即信息。

所以,传递信息就是在传递结构,而结构可以吸收信息,其实就是在吸收结构,从而可以形成新的结构,传递出新的信息。

结构、信息与比特

那么关于结构和信息,其实还有着更为深层次的联系。不可再分最基本的物质是什么?重点是不可再分,不考虑物理的限制,不要在乎物质的属性,无限小的是什么?那就是比特,就是信息量的单位,代表着最小信息。因为物质是由更小的物质构成,最小的物质,拥有最小的结构,最小的结构对应的就是最小信息。

物质的属性,是由构成物质结构的数量和排列组合所决定的,但这个属性需要通过结构所传递的信息来感知。物质由宏观到微观的变化过程,就是构成物质结构不断减少,信息不断丢失的过程。物质不断的分割到粒子层面,再不断的分割,不断丢失结构和信息,就会不断丢失特性。到一定程度就难以测量,变成概率。如果再继续分割,最后只有一个基本结构,对应了一个比特信息,此时只有一个属性,要么是0,要么是1,概率。

我们可以把信息理解为,人类可以理解的关系。有结构就会有关系,基本信息比特,描述了基本结构的关系,就是随机的0或1。所以,比特描述的关系,是基本结构自身的变化(自身与自身的关系),是一种无法被理解的关系,相当于没有信息,也没有可观测的结构。如果基本结构没有变化,比特描述的关系就是全0或全1,这是所有一切的开始与结束,代表着宇宙的起点(比特全0)与终点(比特全1)。

数学与物理

物理研究的是物质的结构和属性,及其相互作用,其中相互作用是通过某种关系来呈现的,也就是规律,可以用数学函数来描述。而数学抽象的是结构和关系,这个关系在于结构之间和结构内部的固有逻辑,可以用函数来描述,其中有部分关系映射了物理规律,还有部分并不对应具体现实。

那么物理和数学的研究对象其实都是结构,物理的结构是客观存在,数学的结构是抽象映射,但结构都是由更基本的结构排列组合所形成,我们姑且把更基本的结构,称之为基本结构(这里结构形成了递归构造)。那么,是基本结构的排列组合形成了可观测的属性,形成了结构内部与外部的抽象关系,这就是物理和数学在共同的结构之上,所进行的不同方向的研究。

显然无论是物理还是数学,都会对结构进行观察和分析,接着我们必然就会看到基本结构之间的关系,而关系是通过信息来描述的。那么现在我们可以把上面的基本结构替换为——信息,所以就是信息构成了一切。

再结合前面的结论,信息的基本单位是比特,是随机的0或1,是概率,这也就解释了为什么在微观的量子世界中,无处不在的是概率与随机。

数学的本质

如果说一切都是结构,那么一切就都是信息,信息的最小单位又是比特,而比特的状态是概率,可见信息和概率是密不可分的。真正的概率来自于微观,而信息构建的物质在宏观,是概率连接了宏观与微观。来到比特层面,所有的属性都丢失了,这是抽象的极限。所以在极限处,数学和一切都建立起了联系。

数学连接了心灵感知的抽象与真实的世界,一直以来人们都把思想和感受称之为非现实的虚幻。可是如果认可了一切皆比特的信息观,那么数学就成为了,从微观到宏观凭借结构与关系,构建的通道。而这就是为什么数学是研究结构和关系的,而碰巧数学又可以对一切事物有所应用和描述。

一个有趣的看待数学的视角

如果把大脑比作一台(量子)计算机,大脑的生理结构是硬件,思维活动是软件,那么数学可以看成是一种算法,运行在大脑这个虚拟机之上。

这个算法可以使用存储在大脑神经网络中的结构和关系,可以自动定理证明的过程(寻找更多的结构和关系),还能够自我学习归纳总结和逻辑推理。并且这个算法是随机运行的,可以无限的从环境中筛选出经过排列组合的信息。

这个算法在人脑中,就是自我意识、学习总结、逻辑推理的源泉,这就是数学——连接了心灵感知的抽象和真实的世界。

这也体现了一个观点,数学的发展是随机的对环境信息不断过滤和筛选的结果。这里的随机是指没有目的和没有终极目标,充满猜想以后验证猜想的过程。这样基础结论就会越来越多,能推导的结论就更多,没有尽头和上限。而这或许就代表了上层(宇宙)环境的信息无限。

结构与宇宙熵的关联性

熵,有序无序,这个序是什么,为什么要存在序。字面意思是存在区分可以排列,如果无法区分也就没有序。

如何才能区分,这就是结构,序就是结构及其形成的关系。有了结构和关系,就有了属性,属性就可以被测量,观测和感知。很多结构聚集在一起就形成了宏观物质,产生了可被测量的质量。所以,如果检测不到质量就没有了所谓的序。这里的质量是物质结构的度量,也就是信息量的体现,对应物理上的静质量。

拥有结构就会与环境中的其它结构相互作用,所以无法达到光速,而不同结构之间的互相作用就形成了物质之间的力。没有结构就没有结构之间的作用,所以速度可以抵达光速。

人类在试图创造有序,就是创造新的结构,产生新的属性和功能。但宇宙整体变的无序,就是整体结构(信息量和质量)在下降,转变成能量一种没有结构(没有信息和质量)的状态。可见人类虽然创造了新的结构,但过程消耗了更多的其它结构,所以局部在变得有序,而整体依然在变得更加无序。

那么无序,也就是无法区分排列,也就是失去结构和关系,丢失属性,减少信息。姑且认为纯能量(无质量只有运动的状态)是会爆炸的,形成一个静质量无限大的东西,就是宇宙的最开始,一个循环的开始。

所以,宇宙的方向或说是趋势,就是消耗能量增加熵值,即质量转化为能量(质能方程),也就是有序到无序的变化。那么消耗能量,其实就是消耗质量的意思,其中能量即是微观的运动,只有运动没有(静)质量的代表就是光子(有动质量,可抵达光速)。

由此可见,人类的工作(包括运动)和思考都是在创造局部有序,需要系统外部持续供应能量才能维持。而能量不足就会缺乏行动力,因为大脑和身体结构自发无序会降低驱动力——产生行动的阻力感,所以宇宙熵增就是人们懒惰的本质原因(当然在有能量供给的情况下,智能和本能可以对抗局部熵增,产生熵减)。

而万事万物的演化,都是结构的随机试错,在环境压力即宇宙熵增的驱使下,筛选和塑造的结果。那么,熵增就会筛选出最善于创造熵增的结构,比如人类(创造局部有序熵减,向全局释放更多无序熵增),而未来则是人工智能(机器智能)。



工业互联网




产业智能官  AI-CPS


加入知识星球“产业智能研究院”:先进产业OT(工艺+自动化+机器人+新能源+精益)技术和新一代信息IT技术(云计算+大数据+物联网+区块链+人工智能)深度融合,在场景中构建状态感知-实时分析-自主决策-精准执行-学习提升的机器智能认知计算系统实现产业转型升级、DT驱动业务、价值创新创造的产业互联生态链



版权声明产业智能官(ID:AI-CPS推荐的文章,除非确实无法确认,我们都会注明作者和来源,涉权烦请联系协商解决,联系、投稿邮箱:erp_vip@hotmail.com。



登录查看更多
3

相关内容

丁险峰,阿里云首席智联网科学家感知与认知专家,数字化转型专家,拥有20年的物联网与人工智能的经验。 目前担任阿里云首席智联网科学家,青岛智能产业技术研究院产业发展战略顾问。此前任华为传感器应用实验室主任兼首席科学家。此前在硅谷15年,历任意法半导体主任算法工程师,博世传感器应用工程经理,英特尔传感器系统主任架构师。
华为发布《自动驾驶网络解决方案白皮书》
专知会员服务
130+阅读 · 2020年5月22日
电力人工智能发展报告,33页ppt
专知会员服务
132+阅读 · 2019年12月25日
【大数据白皮书 2019】中国信息通信研究院
专知会员服务
138+阅读 · 2019年12月12日
【白皮书】“物联网+区块链”应用与发展白皮书-2019
专知会员服务
94+阅读 · 2019年11月13日
【数字化】数字化转型正在成为制造企业核心战略
产业智能官
35+阅读 · 2019年4月22日
【数字孪生】数字化孪生“双胞胎”技术及应用
产业智能官
22+阅读 · 2018年8月12日
【人工智能】180页PPT,讲解人工智能技术与产业发展
【工业互联网】工业互联网与工业大数据分析的应用
产业智能官
12+阅读 · 2017年12月26日
Generating Rationales in Visual Question Answering
Arxiv
5+阅读 · 2020年4月4日
How to Fine-Tune BERT for Text Classification?
Arxiv
13+阅读 · 2019年5月14日
Arxiv
5+阅读 · 2019年4月21日
Arxiv
16+阅读 · 2018年2月7日
VIP会员
Top
微信扫码咨询专知VIP会员