游戏化学习的应用与研究述评——基于国内外课堂中的“化学游戏化学习”

2017 年 10 月 19 日 MOOC

|全文共12615字,建议阅读时长15分钟|

 

本文由《远程教育杂志》授权发布

作者:陈博股、钱扬义、李言萍

摘要

“游戏化学习“是指将教育游戏融入课程教学和自主学习活动的过程,在学习动机激发、知识学习、能力提升、情感态度价值观培养等方面具有独特的教育价值,逐渐受到国内外广泛关注。具体到化学游戏化学习,关于化学游戏的主要形式、对应解决的化学学习问题、发展趋势、应用状况、使用成效等问题均值得深入探讨。有必要聚焦国内外化学游戏化学习,从教师的角度出发对如何进行游戏化教学展开探讨。因此,在整理分析”中国知网“(CNKI)和美国化学教育(JCE)在线期刊相关论文的基础上,将国内外课堂化学游戏化教学分为“在教学活动中使用非电子及电子游戏”以及“将教学活动本身设计成一个游戏”两种形式进行分类介绍。结果表明,国内外化学教育游戏形式多样,涉及中学不同学段及不同教学内容,关注解决教学重、难点,为中学化学游戏化教学提供了有效支持,旨在为化学游戏的课堂教学应用提供有关参考。后续关于化学化教学的研究,应注重根据具体教学情境,合理地使用游戏或者设计游戏活动,同时要聚焦化学教学重、难点,关注学生素养发展,准确定位教师角色,开发配套教学资源,有效整合信息技术,优化与创新课堂教学。

关键词:游戏化学习;化学游戏;教育游戏;52中学化学桌游;化学扑克牌:电子游戏,活动课


一、引言

 

游戏化(Gamification),是指将游戏或游戏元素、游戏设计和游戏理念应用到一些非游戏情境中[1]。而游戏化学习在(Games-based Learning)狭义上指将游戏尤其是电子游戏应用到学习中;广义上是指将教育游戏(Education Game)融入课程教学和自主学习活动,把游戏作为师生沟通平台,从传统单向说教模式转化为互动交流模式,让学生在轻松愉悦的学习体验中获得知识、技能,以培养正确情感态度的过程[2]。相较于教育游戏强调游戏本身,游戏化学习更注重学习模式设计,而游戏化教学和游戏化学习在本质上相同,只是前者更强调从教师的角度来探讨如何进行游戏化教学。

 

相关研究表明,游戏化学习有利于调动学生的学习积极性,激发学习动机,发展认知能力,培养学生创造力、问题解决能力、协作能力等高阶能力,并从不同视角证实了其价值[3-5]。游戏化学习强调寓教于乐的教育理念,凸显游戏对教育的支持作用,近年来逐渐受到国内外社会各界关注[6-10]。许多国家均发布相关报告指出游戏在教育系统中的重要作用,并进行相关规划。其中,2009年欧盟学校联盟发布了一份调研报告How are digital games used in schools?介绍欧洲若干国家在中小学应用游戏教学的案例;同时,开发了一本教师教学手册Digital games in schools。2010年《美国教育技术规划》指出,在未来五年,美国将充分发挥和利用游戏技术,提高学习者的参与程度和动机。通过分析新媒体联盟《地平线报告》。其历年发布的报告,我们可以发现,大部分报告均提及教育游戏和以游戏为基础的学习方式在未来会得到较大发展;如,2014年的《地平线报告》,预测游戏和游戏化将在未来2-3年被采纳,列举的已有实践案例包括教师在课堂中使用游戏化教学法,譬如,整合数字化游戏以及如角色扮演,模拟等类似游戏的活动。

 

2013年,教育游戏正式纳入我国基础教育资源地征集范围。2014年,上海市发布(2014上海基础教首信息化趋势蓝皮书》,提到游戏化学习在未来几年将得到较大地发展。2015年8月,中国教育技术协会教育游戏专业委员会成立,旨在建立一个教育游戏理论研究不断深入、实践领域逐步拓展、应用场景不断丰富的跨国跨界的创新交流平台,并在全国各中小学校着手开展游戏进课堂的创新计划,开发精品课例。2017年2月,教育部正式印发的《义务教育小学科学课程标准》,明确提到科学游戏是科学学习的有效方式之一。

 

根据游戏在课堂教学中的应用目的和组织形式,游戏融入学科教学的方式主要可以分成以下两种[11]:其一,在教学中使用实体游戏、虚拟游戏,以及将两者相结合的游戏,将游戏用作教学各环节的支持工具;其二,在教学活动中有效融入游戏元素,使活动本身成为一个个游戏,譬如,用积分、徽章等奖励带动小组合作与竞争等。教育游戏与具体学科的整合应用也在不断深入,包括具体学科的游戏设计、配套教学资源开发、教学法研究等等。

 

具体到化学学科,目前国内外化学类教育游戏形式有电子游戏、桌面游戏、卡片游戏、情境游戏等。总体来说,化学游戏在课堂教学上的实践运用,还处于不断探索与完善阶段[12-16]。在将化学教育游戏应用于不断探索与完善阶段一国。在将化学教育游戏应用于教学时,如何选取教学内容、设计教学活动、创设游戏机制、开发教学资源、改造教育游戏等情况,都需要教师综合考量,许多问题还需作深入探讨。钱扬义教授课题组致力于化学扑克游戏的研发与应用长达14年,由研究生与本科生共同参与,目前已取得理想效果。在多年化学游戏相关研究的基础上,研究团队聚焦国内外化学游戏化学习,从教师的角度出发探讨如何有效进行游戏化教学,旨在为化学游戏的课堂教学应用提供参考。

 

基于此,本文主要对国内外化学游戏化教学进行归类分析,聚焦化学游戏的主要形式、对应解决的化学学习问题、发展趋势、应用状况、使用成效等,希望以此为教育游戏与化学教学的有机融合开拓视野,为设计更高水平的化学游戏化教学课堂案例提供有益参考与借鉴。

 

二、国内化学游戏化教学的相关研究

 

我们在“中国知网“以“化学”并“游戏”为主题进对行检索,学科选择“中等教育”,主要对《化学教育》《化学教学》《中学化学教学参考》三大化学教育类期讲刊及硕博士论文进行分析,侧重关注游戏在学校化应学课堂教学中的应用。根据内容的相关性,我们选取相关文献29篇,如图1、图2所示。



通过对论文进行内容分析,我们同样可以将国内化学游戏化教学分为两种形式进行讨论:其一在教学活动中使用游戏,包括非电子类游戏及电子类游戏;其二将教学活动设计成一个个游戏。

 

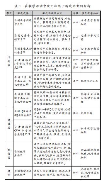
(一)  在教学活动中使用非电子游戏的研究

 

非电子类游戏实物形式主要有卡片、桌游、棋类、麻将等,包括师生自制的教具,也包括正式出版公开发行的游戏,如表1所示。虽然目前国内市场上销售的化学非电子类游戏较少,但实物制作精良,规则完善多样,配套资源丰富,为教师开展游戏化教学提供了有效支持,在课堂教学中可以对其直接使用。也可以根据具体教学情境对原游戏规则加以修改。

 

卡片类游戏制作简单、携带方便,应用较广泛。在游戏中主要可以借助卡片本身呈现知识,使卡片起到信息载体的作用。整个教学过程可以结合设定的机制进行游戏,譬如,在卡片上记录知识点,在课堂上随机抽取提问,以学生小组的形式进行竞赛游戏[17-19];或者根据规则进行打牌游戏等[30]。此外,可赋予卡片本身、卡片的操作过程以化学意义,让学生进行相应的活动,开展概念教学[21-22]。如,在可逆反应概念的教学中,用卡片的正反面类比反应物和生成物,牌正反面相互翻转,类比正反应和逆反应,而每次翻牌的个数类比化学反应。在每一次翻牌操作中,如果从正面翻到反面的牌数和从反面翻到正面的牌数相等,即类比反应达到平衡。在课堂上学生进行翻牌传递游戏,设定每次翻牌个数,同时记录相关信息,表征化学反应过程,直观深刻理解可逆反应相关概念。


棋类、桌游、麻将类化学游戏,通常采用生活中的常规游戏母体做参考,其规则丰富多样,有利于将更多化学知识融合进去。部分学生熟悉常规游戏,因此容易掌握以其为基础的化学游戏规则,在游戏过程中,可发挥同伴互助的作用。例如,“保持平衡”化学桌游灵感来源于“我是大老板”桌游,在教学中,由学生扮演实验员,用手中的任务卡、药品试剂卡反应条件卡等,互相配合,制定方案,完成任务,复习巩固化学平衡知识[23]。

 

其中,华商师大钱扬义教授团队致力于化学扑克牌游戏的开发与应用,已历经14年,由本科生及硕士生共同参与研究,成果包括纸质版和网页版扑克游戏(www.520hx.com.cn/yx)。“纸质版520化学扑克牌游戏”包括不同系列[24-29],正式出版的游戏包括广州出版社出版的《忘不了中学化学扑克》,该游戏包含三盒扑克牌(一盒初中、两盒高中),一本《新课标高一化学基础知识训练》、一本《化学用语5分钟小测》(见图3);由科学出版社出版的《520中学化学桌游》,该桌游包含四副扑克牌及一本《520中学化学桌游学习法》(见图4),其参考了“UNO”、“三国杀”等,开发“开胃菜”、“翻翻乐”“争上游”、“化学桌游”四款游戏,适合初中化学不同学习阶段。“520化学纸质扑克牌”游戏充分发挥“玩化学、化学好玩、玩好化学”的教学理念,得到了中科院院士、工程院院士、化学教育家、心理学专家等多位学者的高度肯定。

 

 

目前,该款游戏已在全国众多省份推广使用,被广泛运用于高中、初中化学常规课堂(含新授课、复习课等)、化学第二课堂、化学扑克牌比赛等(见图5-7)。该课堂气氛热烈,深受师生好评,可有效解决化学用语学习难题。譬如,针对初二化学启蒙教学,研究者在深圳某中学初二年级开设两课时的“化学开胃菜”游戏化教学活动课,帮助学生通过认识牌面信息开展玩牌活动,初步认识元素符号及物质化学式。课后问卷调查反馈显示:100%的学生对该课程表示喜爱;91.7%的学生认同“520化学开胃菜”规则简单易学,有助于促进其化学学习;87.6%的学生学会了元素符号的表示方式[30]。

 

针对初三化学新授课,研究者开发了“520化学扑克牌物质分类”教学案例,选取东莞某中学两个平行班进行教学实践。通过课堂练习比较,采用游戏化教学法的班级正确率相较常规教学班级,在元素名称和符号书写上高出2%;在化学价口诀上高出2%;在化学式书写方面高出9%[31]。而针对初三化学复习课,研究者开发了“520化学扑克牌酸碱盐教学案例”,选取东莞某中学两个平行班进行教学实践,通过课后练习比较,采用游戏化教学法的班级总体正确率比常规教学的班级高出2.4%[32]。

 

此外,在游戏教学实践中,配套资源的开发对教学也起到了有效的补充完善作用。譬如,有教师制作了课前教学视频、《游戏攻略》册子等供学生学习:设计了游戏配套手册在课后检验学习效果;开发了配套游戏软件供学生在线学习,这些举措都有助于学生更好地在游戏中学习知识。

 

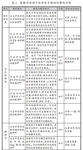
(二)  在教学活动中使用电子游戏的研究

 

电子游戏(Digital Game)是指依托电子设备进行的一种游戏体验方式,包括游戏机游戏、电脑游戏、移动游戏(主要为手机游戏)等,是很多青少年学生重要的娱乐方式之一。电子游戏具有竞争性、互动性、即时性等特点,对学生会产生强烈的吸引力。此外,相较于非电子类游戏,电子游戏更加形象生动,有利于学生在游戏中产生沉浸感,学生置身其中学习化学知识,易于突破化学难点。随着网络、手持智能终端等的发展普及,教师逐渐在教学活动中尝试使用电子游戏,如表2所示。

 

电子游戏与化学教学结合存在以下三大特点。其一,部分游戏由日常生活中风靡的电子游戏演化而来,容易激发学生兴趣。如,“化学用语单机版手游”(见图8)灵感来源于“连连看”、“消灭星星”这两款游戏[46]。其二,游戏形式以角色扮演类居多[47-48],而这也正是青少年比较喜欢的游戏类型之一。学生被赋予不同的角色,如,“热爱化学的青年学生”(见图9)、“岛屿的开发”和“攻克者”、“化学战士”“黄金矿工”等。学生在虚拟世界中主动进行探索体验,容易获得成就感和满足感。其三,游戏结合限时挑战、阅关晋级等机制,该类型的活动有利于激发学生斗志。如,“520化学网络扑克”游戏[49](见图10.www.520hx.com.cn/yx),以小组比赛的形式进行,每轮比赛三局、每局各小组第一名出线并进人下一局比赛,其余三方皆被淘汰,一轮比赛结束后奖励积分最高的小组和个人。该游戏为教室解决了化学用语教学难点问题,为中学生提供自主和合作的学习新平台,被广泛应用于中学生的化学学习、化学教育专业大学生的课程学习以及化学一线教师的进修培训中,已取得理想成效。



由于电子游戏耗时不同且对设备有一定要求,可在课堂上使用,也可作为课后作业活动供学生在课外自主学习使用。在课堂教学中,教师可在活动课、第二课堂等另外开课,或在学科课堂穿插使用。在实施教学时,教师一般要对学生进行游戏培训,简单讲解游戏规则,或让学生自主练习熟悉游戏;之后进入正式实施阶段,让学生发挥主体作用,教师起引导者、游戏伙伴等辅助作用,进行巡堂,观察、指导、反馈,而不是喧宾夺主:在总结阶段,则是通过游戏成绩、纸笔练习,学生讲解游戏过程等,检验学生的学习效果。

 

 

(三)将教学活动设计成游戏的研究

 

将教学活动设计成游戏,主要表现为利用游戏元素将教学活动甚至是整堂课设计成一个游戏。游戏化的元素主要体现在形式的选择、流程的安排、机制的制定等。我们根据论文中提及的活动形式,主要可分为实验类、表演类、语言类、竞技类四大形式:参与游戏人数包括个人、团队;游戏机制有普通的竞猜、抢答、接力赛等,也有借鉴流行的综艺游戏改编成的化学版游戏,具体分析如下:


1.实验类活动


将化学学科的重要元素“实验”与学生喜欢的“游戏”有效整合,教师多将实验渲染魔术的神秘色彩,让学生猜测揭秘,譬如《乙醇》课题教学中的“口吞烈火”揭秘活动[59],《燃料与热量》课题教学中的“生水煮鸡蛋”,《溶液的形成》课题教学中的“摇摇冰”、“密写信”[60]。

 

2.表演类活动

 

让学生扮演角色,置身其中,其知识体验会更深刻。譬如《水的组成》课题教学,用纸板画原子图示做道具,学生扮演原子,进行电解水情境表演,呈现微观世界,抽象学习具体[61];《环境保护》课题教学,在课堂上举办治理河道污染讨论会,由学生扮演不同角色,帮助主人翁出谋划策解决问题[62]。


3.语言类活动

 

有猜谜游戏,让学生根据题目线索进行猜测,增强对知识的记忆理解[63];也有顺口溜编排,将知识点以有趣的形式呈现,譬如,用“查(茶)装(庄)定点收离(利)熄(息)”,记忆制取氧气实验步骤,同时教师进一步拓展讲解“有一个茶庄老板特别有钱,每个月定点去收取利息”“[64]。

 

4.竞技类活动

 

竞技类活动类型更加丰富,课堂教学中多给活动冠名,调动课堂气氛,吸引学生注意,指明游戏意图。一方面,教师借鉴传统游戏机制设置活动,譬如在复习课上,开设三轮积分制组间竞赛活动,第1轮“实力对决”,各组代表抽签确定本组专题,成员轮番上阵回答问题;第2轮“争分夺秒”,小组合作听描述,猜物质;第3轮“齐心协力”,小组合作任选仪器设计实验装置;最后师生统计积分,给予表彰奖励[65],包含了答题、猜词、合作设计等传统游戏。另一方面,教师对大家熟知的综艺游戏进行改编,如,“化学版谁是卧底”、“化学版一站到底”、“化学版胡萝卜蹲”“化学版撕名牌”等游戏。譬如,“化学版撕名牌游戏”,以“奔跑吧!兄弟”节目中的撕名牌游戏为蓝本,复习离子方程式的书写——在玩家背后贴上写有不同阳阳离子的名牌;在比赛过程中,若对手的名牌上的离子与自己的离子不共存,则要在不伤害对方的情况下想办法撕下;若撕下的名牌上的离子是与自己的离子共存,则被淘汰,最终留在场上的离子获胜[66]。该游戏在激烈的竞争环境下,可帮助学生快速记忆判断离子的共存问题。

 

已有的教学实践证明,上述活动类游戏的价值在于使原本单调乏味的教学活动变得生动有趣,学生的学习动机被激发,课堂气氛融洽欢快。一方面,学生积极主动参与并沉浸游戏中,在全神贯注中达成目标,从而快速掌握基础知识,巧妙化解学习难点;另一方面,在游戏活动过程中学生组内合作、组间竞争,各种各样的任务,对学生沟通合作能力、问题解决能力、创新能力等均有所促进。

 

三、国外化学游戏化教学相关研究

 

国外化学游戏化教学相关研究起步比较早,Using Games to Teach Chemistry一文[67],较系统地介绍了1929年到1999年国外化学游戏化教学概况,列举了67种化学教育游戏,包括26个电子游戏。

 

该研究按内容将化学类游戏分为化学介绍类、有机化学类、其他化学游戏。其中化学介绍类可再细分为:基本知识,元素和原子结构,术语、公式、化学方程式书写,化学反应,溶解和溶解性,其他物质。根据游戏元素的使用方式,在教学活动中同样可分为使用游戏、将教学活动设计成游戏两种形式。在游戏中电子游戏、卡片游戏、桌面游戏三者占主导地位。国外与国内的游戏化教学有很多相似之处,但国外的游戏更加多样,且注重引导学生认识微观世界。如,1929年有研究者在课堂上让学生用带钩的原子建构分子模型,直观认识物质的元素构成;1976年有研究者设置了一个游戏,让学生挑选聚苯乙烯小企球做的原子,通过给定的原子大小和价电子数来界定原子,在给定时间内瓶装尽可能多的分子。

 

在该研究的基础上,我们选取美国化学教育杂志Journal Of Chemical Education(JCE,隶属美国化学会)相关论文进行分析,该期刊在化学教育领域有较大影响力,这有助于从一定层面上了解国外化学游戏化教学基本情况。通过在JCE在线期刊网站,以“游戏”为篇名部分进行检索,论文发表时间限定为1999年至2016年,通读文章并将研究学段细化到中学,最终选取相关文献29篇进行分类统计。

 

(一)在教学活动中使用非电子游戏的研究

 

在教学中使用的非电子类游戏,以卡片类及桌游居多。国外的卡片类游戏同国内相似,卡片在教学活动中主要起知识载体的作用,可由师生参与制作。通过将卡片与对应信息匹配、猜测卡片内容、按一定规则玩牌等游戏,学习卡片上的信息。根据以上三种分类,对卡片游戏具体介绍如下:

 

1.匹配卡片游戏

 

譬如,用于化学实验仪器教学的Picture Chem(图片化学)烟(见图11)。该游戏由30张任务卡和一个游戏板组成,任务卡由教师和学生自制,包含实验童常见化学仪器的定义和功能,游戏版上有每种化学仪器的图片;游戏任务为小组比赛,按任务卡上信息寻找相应化学仪器。还有同样用于实验仪器教学的卡片类游戏The Match Game(匹配游戏)[69]。在游戏准备阶段,学生将课程涉及到的仪器分别写在40到50张卡片上:在游戏配对环节,学生分组合作,按照索引表找出对应卡片,教师检查并讨论用途;在游戏讨论环节,以学生为主,对实验设备进行比较,包括其优缺点、使用条件等。Elements(元素)[70]则用于化学元素名称和符号的教学,亮点包括由学生自行设计的卡片。

 

2.问答卡片游戏

 

此类游戏在教学活动中运用的基本形式多为学生或师生合作,通过语言肢体等提示,让对方猜测卡片信息,能有效考察巩固学生对相应知识的掌握及发散思维。包括Where's Ester(脂类在哪里)[71](见图12)、Concentration Game(浓度游戏)[72](见图13)Elemental Periodica(元素周期)[73]、Chemistry Taboo(化学禁忌)[74]、The Name CGame(命名游戏)[75]等。其中,禁忌游戏在聚会常被使用,游戏中学生被分为4组,玩家轮流帮助队友猜测正确卡片包含的关键词,但不能说出卡片中包含的禁忌词汇,考察学生对卡片上词汇相关特点的熟悉程度。而The Nalme Game游戏派生自一个社会交往活动,每个团队由3-6个学生参与,教练在每个学生背后贴一张写有化学概念名字的卡片(如,元素、化合物、仪器、化学反应等),团队中成员看不到自己的名字但可看到其他人的名字。通过询问团队中其他成员是否问题,猜测自己背上的化学概念并写下来,直到每人都猜出自己被贴的名字。这些游戏规则简单,容易上手,可以有效调动学生的参与度。

 

 

3.定规则玩牌的卡片游戏

 

此类卡片游戏类型较多,包括ChemMend[76](见图14)、The Old Prof Card Gamen[77](见图15)、Go Chem-istry[78](见图16),Cheminoes [79]、Families of Chemical Elements Game[80]。部分改编自在日常生活中为大家所喜闻乐见的纸牌游戏,如,“UNO”、“老女仆”、“去钓鱼”等,可供多位学生一起进行游戏,在出牌中熟悉相关知识,训练思维能力。如,“ChemMend”改编自“UNO”,用于巩固元素周期表知识,90张卡片含有元素周期表中的典型元素信息,另外27张卡片无化学信息,打牌规则包括同主族、同周期出牌、无化学意义的功能牌出牌,每局5-15分钟。而“老教授”纸牌游戏,则是“老女仆”和“去钓鱼”游戏交叉改编而成。


 

桌游类游戏规则更加丰富,且各有特色,包括G.0.BChemistry[81](见图17)、Element Cyclesl8l(见图18)、CHeMoVEr Board Game[83](见图19)、Nucleogen-esis[84]等游戏。G.0.BChemistry游戏堪称“化学版的百万富翁”,该游戏可应用于有机生物化学课程复习。在游戏准备阶段,学生自编问题,对应章节,由至少一名同学互相校对给出的答案,并从中挑选60-80个问题&答案用于游戏。比赛时部分学生作为选手,部分作为场外观众,以“百万富翁”游戏为依托,进行问答游戏。


除此之外,根据游戏教具类型,还有模型类、麻将类等、方块类等。譬如,模型类游戏Fastest Fingers[85](见图20),用于巩固有机化学相关知识,包括命名法、异构、基本反应等。该游戏属于团队竞赛类,在教学中,3-4名学生为一个小组,教练可在投影屏上提示某一有机物的线索,小组要又快又准地组装分子,通过使用建模工具的方式构建答案,要求速度与准确度结合,鼓励团队有效协作提高工作效率。麻将类游戏ChemOkey[86](见图21),由一套106个塑料或木制砖块组成。砖块上写有常见阳离子及阴离子的名称和符号,基本规则与麻将类似,融合公式和离子化合物创建,从而帮助学生可以学习常见离子符号和名称,了解电中性原理。而方块类游戏Egame[87](见图22),旨在让学生动手体验化学动力学原理。参与游戏的每组中有一个成员配有20块方糖方糖一面写了红色的X,一面写了蓝色的Y,这些成员为反应物R的托管者。没有被给予方糖的是产物P的托管者。第一次,搅拌R系列物质,显示出红色或蓝色标记物则归到P系列;搅拌P系列物质,显示蓝色标记则归到R系列。每次搅拌,游戏重复10次。记录每次转换的数目,以此让学生体会反应速率及化学平衡等知识,与前文提到的国内模拟化学反应的纸牌类游戏异曲同工。

 

(二)在教学活动中使用电子游戏的研究

 

国外电子游戏在教学中的使用与国内大同小异,如,通过设置关卡让学生通关,将知识片段化:通过积分赚取点数、等级评价等方式,激发学生学习动机;通过团队游戏,让学生分工协作,互相交流,发挥所长[88-92]。臂如,将Chemistry Game Shows(化学游戏秀)用于高中化学原理复习课教学,化学原理知识对很多学生而言都是抽象枯燥的,将游戏融入教学

可提供学生一种刺激互动的方式去审视该知识点。通过电脑编程,将传统游戏“百万富翁”等改编为适合的化学复习课,如,改编为“谁想成为杰出的化学家”,结合化学复习课内容需要改编游戏问题,提供网页版或软件版供学生复习使用,也可在教室中投影使用。

 

再者,如Rainbow Matrix game[94](彩虹矩阵游戏,见图23)可用于帮助学生学习,游戏设定了不同的阳离子和阴离子各36种,学生要将两者正确组合,并输入所组成的化合物的化学式及名称。计算机会根据学生完成情况评价等级并反馈给老师。

 

而Chemical Mahjong[95](化学麻将,见图24)则是一款对公众开放的在线游戏,用于化学基础知识教学。学生要将元素名称与符号、分子或离子的氧化数、基态价电子层电子排布、化学物质的酸碱性等进行匹配,分数会被系统自动记录,在短时间内匹配成功数越多,分数越高。



(三)将教学活动设计成游戏的研究

 

此类游戏活动主要为情境任务类,用游戏帮助学生巩固基础知识、理解抽象概念、深入探究日常生活的化学知识;同样以团队比赛的形式培养学生的分工合作能力,且团队中每个人都有任务分配,避免出现部分成员无活可干的情况,真正做到各尽其职、各尽所能,具体分析如表3。


四、国内外化学游戏化教学的比较分析

 

(一)具体游戏实物多样,国外卡片类游戏更丰富

 

在统计的游戏化教学案例中,以具体实物(含教育软件)作为课堂教学支持工具的、国内有19个,国外有27个,实物形式多样,见图27、图28。在非电子类游戏中,卡片类游戏研究居多;桌游类游戏国外相比国内更多,且形式丰富。各类游戏基本被赋予简单易记、体现特色的名字,有利于增强学生的学习兴趣。将实物融入课堂教学的同时,为课堂设置游戏机

制,强调让玩家产生沉浸感。



(二)均关注教学重、难点,国外涉及的抽象知识较国内多

 

从游戏涉及的化学知识点可看出,游戏内容通常为化学中经常出现的知识点,涉及的知识点较广。国内游戏化教学更关注化学基础知识,如,元素符号、化学式、化学反应方程式等,化学原理性知识涉及较少。相较而言,国外用游戏化教学着重解决抽象理论、学生不易理解的知识点,如,化学平衡、价电子互斥理论、嫡变模型等的相关研究略多。

 

(三)国外更注重在游戏教学中用具体实物表征微观世界

 

国外在1999年之前的游戏已对微观世界有所关注,如,2013年“最快的手指游戏”、2003年“分子建模”游戏,均着眼于化学微观层面,都是让学生用日常生活材料构建分子模型,包括塑料小球、生活用品黏土、牙签等。这有利于学生直观体验微粒构造,在构建过程中发现细节,如,原子大小、键长键角等。相较而言,国内在用游戏教学研究微观粒子结构方面的研究稍显单薄,相关研究可多加强。

 

(四)国外游戏化教学受众面广,含低年级大学生及社会大众

 

国外游戏的适用学段较国内宽泛,如图29和图30所示,游戏的面向对象不仅仅为中学生。可以根据不同教学内容对其进行改编,使之适用于大学生及社会大众,这对化学如识的普及推广有着积极的促进作用。



五、启示与展望

 

综合上述研究分析,我们可以发现,游戏化教学应注重根据内容合理地在教学中使用游戏或者设计游戏活动,且不一定要拘泥于游戏的外在形式,也可以是把游戏的元素、理念、设计和精髓应用到教学各环节中:而在教学活动中使用游戏并将教学活动设计成游戏,是根据游戏元素的使用方式对游戏化教学法做理论分类,在实际教学中也可以将这两种教学方式综合起来使用;要把握游戏和教学中的平衡,明确游戏的目的,不是为了游戏而游戏:通过增强师生互动、生生互动、调动学生学习积极性,让学生在愉快的学习氛围中,理解知识、提升能力、发展情感态度价值观。在进行游戏化课程设计及实施时,应关注以下八个方面问题。

 

(一)通过游戏传递知识,聚焦化学教学难题

 

前文介绍了多种化学游戏,其侧重不同的学段、不同知识点,对于解决不同阶段的化学教学难点具有独特作用。教师可以根据教学需要选择游戏,譬如,化学用语的学习是初中教学重、难点,因其存在方程数量多、学习时间短、记忆规律少等特点,长期以来困扰着师生。而“520中学化学桌游”,将物质分类与扑克牌花色结合,将化学反应与打牌规则结合,帮助学生摆脱简单机械的记忆强化方式,在玩中学,轻松记忆理解化学用语。再者,高中化学也存在许多难题,譬如,化学原理性知识抽象难懂,化学结构知识微观复杂,元素化合物知识纵横交叉,而化学反应原理模拟游戏、模型拼装游戏、元素周期表拼图游戏、角色扮演电子游戏等,化抽象为具体、化无形为有形、化零碎为系统,有效化解上述教学难点。

 

(二)合理安排游戏活动,关注学生素养发展

 

关注学生素养的培育,是目前全世界基础教育理论研究和实践变革的重大趋势,直接指向教育的根本问题“要培养什么样的人”。《面向未来:21世纪核心素养教育的全球经验》报告,从29个国际组织或经济体发布的权威教育文件着手,分析其核心素养教育关注情况,从中可知,沟通与合作、信息素养、创造性与问题解决等七大素养最受各大经济体和国际组织重视。学生素养的培养与游戏化教学的理念不谋而合,譬如,在合作能力方面,让学生在游戏中以小组为单位,每个人发挥自己所长,嬴取团队胜利,潜移默化地使其沟通与合作能力有所提升。在信息素养方面,学生在游戏中对信息技术设备进行使用,对信息进行获取加工处理等,都有机渗透了信息素养的培养。例如,提供学生电脑、平板等设备进行游戏,引导学生在信息化平台搜索与使用资源、进行线上学习等,均要求学生在网络虚拟空间进行玩家

间的互动时保持基本道德规范等。在创造性与问题解决方面,课堂上要注重为学生营造自由宽松平等的学习氛围,创设开放的问题情境,促进学生敏锐洞察问题,积极主动思考,大胆质疑创新。譬如,让学生参与游戏规则的制定甚至自编游戏;引导学生在建构性游戏中发散思维,探寻更多新点子;鼓励学生在角色扮演游戏中发挥想象力,对角色进行创造拓展等。

 

(三)根据具体教学情境,设计并改造游戏

 

在教学中使用游戏,游戏的设计与选择要根据具体教学情境,综合考量教学目标、教学内容、学生特征、教学环境、教学时长等多个因素,有效发挥游戏的可用性。教师一方面可以根据需要自制教具,这种方式灵活性强但较耗时;另一方面可以选择现成的游戏,但在教学中要因地制宜,将游戏的规则根据实际情况进行改造。譬如,使用市售的“520中学化学桌游”进行游戏,教师应秉持“不唯牌”的原则,结合教学实际,适当改造扑克牌,甚至可以补充扑克牌面呈现的信息,而这一环节也可以发动学生参与,以提升学生的参与意识和成就感。

 

(四)根据教学不同环节,设置适当游戏形式


在游戏中融入不同教学环节,达到的效果不同,故需设置不同的形式:(1)导入环节——可设计简短的小游戏,有助于学生集中注意力,及时进入课堂状态,如,化学趣味小实验、化学谜语竞猜等:(2)知识新授环节——要判断哪些内容是可以用游戏呈现,思考如何将一个传统的学习活动设计成一个游戏:强调找准知识重、难点,各个击破,让游戏传达给学生学习的东西,同时避免时间久产生疲惫感,如,分子结构教学,可以设计模型拼装游戏;元素周期表教学,可以选择卡片匹配游戏等;(3)练习环节一知识新授之后,设置小练习巩固加深理解,此时的游戏要针对考察内容,明确训练目标与规则,如,用信息连线游戏考察学生对知识的记忆程度等;(4)总结环节——可以让学生以书写游戏日记、作战反思思维导图、学习报告等,深度参与知识总结等方式,形成完整知识框架,真正达到融会贯通。

 

(五)开发教学配套资源,打造“游戏十”理念

 

游戏化教学,学生需要的不仅仅是游戏,更需要配套资源的支持。教师要打造了一种“游戏+”的理念,配套的教学工具可包括如下:(1)电子资源——以微视频形式进行游戏的规则讲解或示范说明、知识点的悬念设置或总结归纳等,供学生课前预习、随堂使用、或课后拓展。(2)实践材料——针对每节课的实验箱、道具箱,包含拼装模型使用的橡皮泥、面团、牙签等;角色扮演需要的道具,小组合作展示用的磁性软白板等:此外,部分材料可以器材清单的形式让学生课前准备,且不设限,让学生充分发挥聪明才智,提倡巧妙运用生活中的材料。(3)课堂学案——学案可作为学习导航,譬如,提供流程图帮助学生,有利于清晰课堂活动安排;提供游戏指南,帮助学生理解游戏规则,步步通关;提供小组任务分配表格。分工到个人,提高团队协作的有效性等。(4)交流平台——建立交流平台,使用混合学习方式,有利于学生共享资源、分享经验,为学生提供广阔的学习环境;平台形式可以是论坛、微信公众号、微信群、QQ群等,分享的资源可以是活动心得、游戏攻略等;此外可撰写推送课堂活动通讯稿,支持学生在文章末尾进行留言,提出建议意见等。

 

(六)准确定位教师角色,兼任观众、教练及队友

 

游戏化教学,不是放手让学生自己去玩,教师应时刻关注学生动向,提醒其游戏规则,维持课堂纪律。因此,在游戏化教学中,教师应兼顾多种角色。(1)观众:观看学生表现,表扬激励;(2)教练:当学生有关于游戏操作、学科知识、方法技巧等疑问时,及时解答指导,鼓励学生之间同伴互助。(3)队友:教师可以与学生一起完成任务,并肩作战,感受游戏乐趣,有利于理解学生真实感受,获得与学生的情感共鸣。

 

(七)巧妙融合游戏元素,维持学生学习热度

 

游戏元素包括游戏主题、晋级机制、奖励机制、竞争机制等。给游戏冠一个鲜明有趣的且具有情境性的主题,如,“武林争霸赛”、“化学王国之旅”,能够激发学生兴趣;主题可以贯穿游戏甚至课堂始终,一以贯之让课堂更具整体性。晋级机制可以表现为闯关进阶,将知识片段化,目标分层,设置不同知识点的关卡或不同难度的关卡,让学生进行晋级游戏,达到教学的循序渐进。奖励包括过程奖励和结果奖励,对游戏中有较好表现的学生进行奖励,奖励不一定是实物,可以是积分、点数、徽章、升级装备等,如,“武力值”、“豁免权”、“锦囊秘籍”等,该奖励可以对下一环节或比赛结果起到帮助作用,让学生体会环环相扣的成功感。竞赛机制,可以表现为游戏的个人或团队比赛,设置排行榜,根据教学需求定排行周期,可以是一节课或一段教学周期等。


(八)有效整合信息技术,优化与创新课堂教学

 

信息技术的发展日新月异,对教育的发展具有革命性的影响,近年来,编程技术、建模技术、3D打印、虚拟现实、人工智能等高新技术蓬勃发展,涌现出了诸如在线学习、STEAM教育、创客教育、翻转课堂等新的教学模式,也支持着游戏化教学向网络化、智能化、多元化、个性化方向发展。教师要学会搜索选择适当的信息技术,将其有效地渗透到教学中,为学生创设更新奇、更深刻的体验,真正实现用技术服务教育。譬如,用手持技术将化学宏观实验现象数据化;用建模软件将抽象的化学概念性原理性知识可视化;用绘图软件让学生快速绘制分享作品:用同屏技术实时拍摄展示学生学习动态等。

 

总之,通过信息技术的整合,能让课堂教学更加优化便捷,从而促进学生创新能力、合作能力、问题解决能力、批判思维等的进一步发展。

 

作者简介:陈博股,华南师范大学化学与环境学院在读硕士研究生,研究方向:化学游戏化教学、手持技术数字化实验;钱扬义,华南师范大学化学与环境学院教授,博士,论文通讯作者,研究方向:手持技术数字化实验、远程化学实验、化学游戏化教学、化学概念结构心理学,化学教科书的编写与教学资源的开发等;李言萍,华南师范大学化学与环境学院在读硕士研究生,研究方向:化学游戏化教学、手持技术数字化实验。

基金项目:本文系2018年广州市科技计划项目(科普专题)““520化学桌游“学习法教材(第三版)”的研究成果。


转载自:《远程教育杂志》2017年第5期 总第242期

排版、插图来自公众号:MOOC(微信号:openonline)

 

有缘的人终会相聚,慕客君想了想,要是不分享出来,怕我们会擦肩而过~

预约、体验——新维空间站

《【会员招募】“新维空间站”1年100场活动等你来加入》

有缘的人总会相聚——MOOC公号招募长期合作者

《【调查问卷】“屏幕时代,视觉面积与学习效率的关系“——你看对了吗?》


本文编辑:慕编组成员(zhang)


产权及免责声明 本文系“MOOC”公号转载、编辑的文章,编辑后增加的插图均来自于互联网,对文中观点保持中立,对所包含内容的准确性、可靠性或者完整性不提供任何明示或暗示的保证,不对文章观点负责,仅作分享之用,文章版权及插图属于原作者。如果分享内容侵犯您的版权或者非授权发布,请及时与我们联系,我们会及时内审核处理。


了解在线教育,
把握MOOC国际发展前沿,请关注:
微信公号:openonline
公号昵称:MOOC

   

登录查看更多
0

相关内容

游戏理论由心理学家威廉·斯蒂芬森提出的一套新异的媒介观。斯蒂芬森集中探讨了传播的游戏性质。他先将人类的所有行为分成工作与游戏两种。他说:“工作是对付现实,是谋生,是有产品的。相反,游戏基本上是没有产品的除非是提供自我满足。” 与此相应,他又分出两种传播:一种是工作性传播,比如下达命令;另一种是游戏性传播,比如相聚闲聊。
【开放书】SLAM 中的几何与学习方法,62页pdf
专知会员服务
111+阅读 · 2020年6月5日
中科大-人工智能方向专业课程2020《脑与认知科学导论》
领域知识图谱构建,115页2019著作带你学习KGC(附下载)
专知会员服务
83+阅读 · 2020年1月9日
在线学习体验影响因素结构关系探析
MOOC
7+阅读 · 2019年3月20日
人工智能在教育领域的应用探析
MOOC
14+阅读 · 2019年3月16日
Relational Deep Reinforcement Learning
Arxiv
10+阅读 · 2018年6月28日
Arxiv
3+阅读 · 2018年4月3日
Arxiv
19+阅读 · 2018年3月28日
VIP会员
相关VIP内容
Top
微信扫码咨询专知VIP会员