美国K-12在线教育:现状、系统结构与政策分析

2017 年 12 月 27 日 MOOC 梁林梅、赵柯杉

| 全文共10191字,建议阅读时10分钟 |


本文由《中国电化教育》杂志授权发布

 作者:梁林梅、赵柯杉

摘要

 

在全球的K-12在线教育发展中美国一直处于领先地位和增长、上升的态势。论文主要采用了文献研究的方法,从远期和发展动因、系统结构和政策解读三个维度,对近20年来美国K-12在线教育的发展状况进行系统分析和总结。研究发现:1.在线教育在美国K-12教育系统中的应用和发展,一直是紧紧围绕下述三个目标来进行的,一是为了满足学生的个性化、多元化的发展需求,二是为了促进教育资源共享,缩小“数字鸿沟”和促进教育公平,三是为了提高传统学校的校内教学质量;2.经过长期的发展和不断完善,已初步形成了覆盖整个K-12教育体系的多样化在线教育项目形态、探索了较为成熟的以学生为中心的虚拟学习系统和构建了以州立虚拟学校为核心的K-12在线教育体系结构,在这个系统结构中,州政府、州立虚拟学校、在线教育供应商和中小学分别承担这各自的角色和职;3.在K-12在线教育发展的早期,联邦政府和各州政府的直接推动发挥了极其重要的作用,也是近20年K-12现在教育为支持和解决美国K-12教育改革和发展的重大问题和重要议题服务,包括了问责、公平和可获得性、K-12教育系统的质量和效率、教师专业发展及今年越来越重要的数据隐私和安全问题。

关键词:美国;K-12在线教育;系统结构;政策;混合学习


一、K-12在线教育的缘起和动因


(一)K-12在线教育的两个源头


追溯美国K-12在线教育的缘起,可以找到两个独立发展的历史事件:校外远程教育和校内的计算机辅助教学(CAI)。(1)校外远程教育。K-12领域的远程教育经历了与成人远程教育相似的发展历程,其主要服务对象是那些由于各种原因无法到传统学校上学的学生。校外远程教育起源于函授教育,例如1921年建立的俄亥俄空中学校(Ohio School of the Air)和1929年内布拉斯加—林肯大学(University of Nebraska-Lincoln)主办的独立学习高中(Independent Study High School),以印刷材料或广播为主要的学习媒体,学生的学习方式是个体在家独立学习;随着电视技术的发展和普及,一些中小学开始尝试利用教育电视开展远程教育,例如爱荷华大学(The University of Iowa)1953年建立的为K-12服务的教育电视系统,1961年普渡大学(Purdue University)利用美国空军广播系统开展K-12远程教学;20世纪70年代,卫星技术开始进入K-12远程教育领域,例如1971年美国宇航局利用NASA’s ATS-1卫星为山区孩子提供远程教学服务;20世纪80年代,一些州和地区开始尝试利用音/视频会议系统为K-12提供远程教育。因此,美国K-12早期远程教育的主要形式只是教学内容的简单传递,后期开始关注师生互动和生生互动。(2)校内CAI教学。自20世纪60年代以PLATO(Programmed Logic for Automated Teaching Operations)为代表的计算机辅助教学系统进入学校教育以来,其影响和应用逐步从高校、企业、军队培训等领域向K-12渗透,一些美国的中小学开始将CAI个别化教学系统用于差生的补习(补考)。这一传统一直延续到今天,只不过所使用的技术方式已经发展到了数字化(智慧)学习环境。进入20世纪90年代,随着互联网的出现,上述两条曾经独立发展的路径开始走向融合和汇聚,共同奠定了美国K-12在线教育发展的初期基础 [1][2] 。


自互联网诞生至今已有近20年的历史,而美国K-12领域的在线教育也经历了近20年的发展历程。其典型事件可以追溯到1991年第一所私立在线学校的建立,而第一所公立的全日制在线学校则于1994年出现在加州。学术界一般认为美国K-12在线教育的正式起点和标志性事件是1996-1997年受佛州教育部资助下的佛罗里达虚拟学校(Florida Virtual School)和受联邦基金资助的佛罗里达虚拟高中(Florida Virtual High School)的建立 [3] 。到了21世纪初期,美国K-12在线教育获得较大发展:2000-2001学年的时候全美大约有4-5万名中小学生注册了远程教育课程 [4] ,这一数据至2009-2010学年时增长到180万 [5] 。2001至2011年间,美国K-12在线教育平均每年以超过30%的速度稳步增长 [6] 。


美国K-12在线教育初期的主要构成是由各州州政府资助的州立虚拟学校(State Virtual School)及很少量的特许学校(Charter School),州立虚拟学校主要为学生提供与校内学习相配套的辅导、补习(补考)类在线课程,而特许学校则为那些有特殊需求的学生提供全网络学习的机会。进入21世纪第二个十年之后,随着信息技术及在线教育的不断发展和日益普及,K-12领域的在线教育形态开始向多元化发展,越来越多的学区和学校开始自主设计和开发多种多样的数字化学习活动,并将面对面教学和数字化学习有机结合,探索校内混合学习的多种新模式 [7] 。


(二)K-12在线教育发展的主要动因


2007-2008学年斯隆联盟(the Sloan Consortium)的调查报告显示,美国k-12领域引入在线学习或混合学习的主要目的有(按照重要性高低排列):(1)为学生提供所在学校无法开设的课程;(2)为了满足特殊学生群体的学习需求;(3)为高中生提供AP(Advanced Placement) 课程或其它形式的大学先修课程;(4)为那些在传统学校学业失败的学生提供课程补习或重修的机会;(5)解决所在学校课程(课表)安排冲突的问题;(6)为了解决薄弱学校师资匮乏的问题 [8] 。


总的来说,美国k-12领域引入在线教育的主要动因可以归结为下述四个方面:一是为学生提供更加灵活而多样化的学习方式选择,尤其是那些对学习方式有特殊需求的在家上学(Homeschool)的学生、运动员学生、艺术特长生及传统学校的辍学生、受监禁的学生等非传统学生;二是可以弥补所在学校课程与师资的不足,为学生提供更加丰富的优质课程(教师)资源。目前美国有40%的公立学校中存在现有教师数量不足、难以满足传统面对面教学需要的问题。而且只有50%的高中能为学生提供《微积分》课程,63%的高中可以提供《物理》课程,81%的高中能提供《代数II》课程。至于那些要求比较高的选修类课程,更是难以满足。这种情况在那些以少数族裔学生为主体的学校及处于边远地区的学校更加严重;三是可以利用在线教育的形式为高中生提供AP课程或者是各类大学先修课程。美国有40%的高中不能为学生提供AP课程,目前已有约75%的学区开始通过在线课程的方式解决这一问题。借助于在线教育,还可以加强高中生与大学的联系,为学生进入大学、提前适应大学的学习和生活做好准备;四是在传统的学校教育教学中引入信息技术,开展数字化学习活动或混合学习探索。除了在线课程的学习之外,美国正在有越来越多的K-12学区或学校将各种信息技术和数字内容融入传统的班级教学,用以提高课堂的教学质量和效果 [9-14] 。


在美国K-12在线教育实践中,对于那些规模比较小的学校来说,其资源需求会大一些;对于那些处于边远地区、学生人数很少的小型学区来说,由于受到信息技术基础设施、网络带宽等条件的限制,其师资水平和数字化资源开发的能力都比较薄弱,常常会引入州立虚拟学校或私人机构的在线课程或混合课程;而对于美国的一些城区高中来说,由于一直被辍学问题和较低的毕业率所困扰,在线教育为那些传统学校中学业失败的学生提供了重修或补习的学习机会。


二、K-12在线教育的主力军:州立虚拟学校


美国K-12在线教育发展的起点可以追溯到1997年佛罗里达虚拟学校的建立。发展到今天,州立虚拟学校已成为美国K-12在线教育的主要提供者和主力军,也是全球K-12远程教育实践中的一种独特制度 [15] 。截止2014年,美国有26个州建立了各自的州立虚拟学校,2014-2015学年,排在全美前五名的州立虚拟学校都位于美国东南部,分别是:佛罗里达州、阿拉巴马州、佐治亚州、南卡莱罗那州和北卡莱罗那州。这五个州的虚拟学校占据了全美在线课程注册率的79%,仅佛罗里达州一家就占据了全美在线课程注册率的48%。同样在2014-2015学年,佐治亚州、南卡罗莱纳州和伊利诺伊州虚拟学校的学生注册人数均增长了50% [16][17] 。


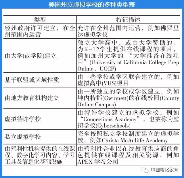
州立虚拟学校,是指那些经州立法(或相关机构)通过,由州教育部门参与管理,由州政府拨款资助的项目机构,旨在为全州的K-12学生提供在线学习的机会。该机构也可以从联邦政府或私人基金会那里取得资助,允许向学生或所在学区收取课程使用费,以支付其运行成本。美国的州立虚拟学校在多年的实践中,逐步形成了下述的七种类型(如下表所示)。



州立虚拟学校的传统职能是提供各类在线课程。州立虚拟学校是K-12在线课程的主要提供者,其中既有针对高中生的补习课程和大学预科类课程,也包括了生涯和技术教育(CTE)等课程。例如在2014-2015学年,在学生注册的各类在线课程中,核心课程占到56%,其中需求比较多的是社会研究(16%)、数学(15%)和英语(14%)。选修课程类占到27%;从学生类型来看,高中生占85%,初中生占14%;在课程完成率方面,有46%的学生达到了课程要求并取得了学分,15%的学生虽然完成了90%以上的学习内容但却没有申请学分,还有38%的学生由于各种原因没有拿到学分。


除了在线课程提供的传统职能之外,为校内的混合学习提供各种支持服务成为近年来州立虚拟学校增长迅速的需求之一,包括了在线课程的引入,学习管理系统(LMS)的引入和部署,教师混合教学专业发展的支持,信息技术基础设施的支持及教育信息化发展规划的咨询等等。在2014至2015学年,州立虚拟学校又出现了一种新的需求——为暑期学校服务。暑期学校的在线课程注册率比上个学年增长了18%,究其原因,是由于政府财政预算的压缩,致使许多传统的暑期学校转而寻求在线教育的形式,而其实施的灵活性也深受家长和学生的欢迎 [19] 。


三、K-12在线教育的系统结构分析


(一)以学生为中心的虚拟学习系统



1.从学习者的角度来看,美国K-12领域参与在线学习的学生可以分为以下四大类:(1)参与全日制在线学校学习的学生。这些学生中包括了那些选择在家上学的学生,还有一些因为各种原因无法进入传统实体学校学习的学生,例如体育生、艺术生或身体与行为存在障碍的学生等,实际上这些学生只是很少的一部分。(2)那些在传统的实体学校中不能正常完成学业,为了拿到毕业文凭而参加校外辅导、补习的学生。另外还有那些通过在线教育的形式获得额外辅导的传统学校中的超常学生,他们有的在校内由教师的指导和监督下集体学习,也可能是在家独立学习。(3)一些传统实体学校中的辍学生(或具有辍学倾向的学生),通过参加专门的混合式学校(Hybrid Schools)来完成学业,其学习方式既包含了面对面教学,也有在线学习。(4)在传统的实体学校中以多种方式开展混合学习的学生,他们是K-12在线教育的主流群体;2.从物理空间来看,学生可以在学校学习,也可以在家学习;3.从学生的学习方式来看,可以是数字化(虚拟)学习、个性化学习,也可以是混合学习、基于项目的学习,或者是独立学习;4.从学习资源的提供者来看,包括了州立虚拟学校、区域服务提供商、联盟机构、产品(系统)供应商及教育出版机构等;5.支撑整个在线学习系统的除了信息技术基础设施、宽带网络、硬件及终端设备之外,还包括了各类软件应用系统(平台)、学习工具和丰富的数字化内容资源等。


(二)K-12在线教育项目的多种类型


经过近二十年的发展,美国K-12在线教育呈现出了多样化的发展态势,如图2所示。



1.从在线教育所承担的角色及学生的学习方式来说,可以分为全日制学校和补充式项目(Supplemental Program)。2014年的调查数据显示,全美有30个州建立了全日制的在线学校,但绝大多数K-12领域的学生是以补充的形式来参加在线学习的。截至2014年,美国K-12参加全日制虚拟学校的学生人数只占到总人数的0.5%到1%11 [23] ;2.从在线教育的实践范围来看,可以是全球性的、全国性的、跨州联合的,也可以是定在某个州之内、多个学区联合,或者限于特定学区之内;3.从实施在线教育的K-12学校类型来看,既有公立学校,也包括了特许学校、私立学校和在家上学。全美约有84%的K-12学生就读于公立学校,9%就读于私立学校,4%在特许学校,而在家上学的学生占到3% [24] 。目前几乎所有的K-12公立学区都在不同程度地实施在线学习或混合学习,虽然特许学校只占了很少的比例,但他们却是数字化学习和新型教学方式的前沿探索者;4.从在线教育的提供者来看,包括了州立虚拟学校、多学区联合机构、单学区机构、联盟机构、中学后教育系统(包括大型)及独立的在线教育供应商等。


(三)K-12在线教育系统中的利益相关者角色及其关系分析


美国K-12在线教育的早期发展主要得益于联邦政府和州政府的大力推动,在其发展中市场力量也扮演了重要角色,发挥了关键作用。与世界上其他国家的K-12在线教育系统相比,美国的市场化成熟度比较高,但政府也一直在其中承担着相应的支持、协调和监管作用 [25] 。在长期的实践和磨合中,K-12在线教育系统中的各利益相关者(政府、企业、州立虚拟学校、学区、学校、学生等)逐步形成了下述的协同运行机制(如图3所示)。



1.美国K-12在线教育产品和服务的提供者非常多样化,可以是盈利性企业、政府机构,也可以是非盈利组织。其中既包括了像培生教育出版集团(Pearson)、霍顿-米夫林-哈考特教育出版集团(Houghton Mifflin Harcourt)及麦格劳-希尔教育集团(McGraw-Hill)等这样的大型企业,也有一些专门提供某种在线教育产品的小型机构,例如语言障碍矫正、健康教育项目等。有的聚焦于数字化学习内容的提供,有的致力于提供各类数字化学习工具,例如在线课程传输与管理的平台、评估系统、学习分析系统等,有的为在线学习项目提供管理、支持服务,提供相关的教师培训等;2.在美国的许多州,在线教育产品及服务的提供者在和中小学进行合作的时候,常常会通过一个称作“中介机构(Intermediate Providers)”的组织来进行。这里所谓的“中介机构”,即为了更好地为中小学提供在线教育的全方位服务,为了协调在线课程的提供及相关的支持服务而在一个州内所建立的专门机构。这些“中介机构”通常具有政府背景,或通过州立虚拟学校、地区服务机构及联盟等形式直接受政府监控,他们协助政府主管部门制定所在地区在线教育的政策、标准、规则和制度等,在在线教育提供者和中小学用户之间起到了一个中介和协调员的角色。这样的“中介机构”根据所在地区K-12在线教育的实际需求,汇聚、集成、调配从不同供应商(或渠道)那里获得的各类在线教育产品、工具及资源,并提供相应的技术支持、教师培训与专业发展服务,他们也会自主开发一些在线教育的产品或资源。他们在政府的指导和监控下通过统一的学习管理系统(LMS)或相关的教育教学平台为中小学用户提供在线教育服务,这样就避免了学校直接与各类复杂而良莠不齐的供应商打交道的烦恼。在大多数州,通常都会由州立虚拟学校承担起在线教育中介机构或协调员的角色;3.在K-12在线教育系统“供应链”的末端是各类学区、中小学和学生个体,他们可以通过政府提供的“中介机构”寻求在线教育的资源、产品与服务,也可以自己直接和供应商打交道,有条件的学区和中小学还可以开发自己的平台与资源;4.在K-12在线教育的整个系统中,政府及其委托的相关机构承担了以下的关键职责:(1)在线教育供应商的准入审核;(2)在线课程质量和标准的评估与监控;(3)监管州立虚拟学校或相应的地区机构;(4)审批和监管各类虚拟学校与特许学校的运行;(5)在线课程资源的整合和学生的注册管理;(6)K-12在线教育教师的专业发展。


四、K-12在线教育政策解读


政策是驱动美国K-12在线教育发展的直接动力,也是确保近20年K-12在线教育稳定、持续发展的根本保障。这些政策的具体形式通常表现为各州的立法机关、管理者及教育董事会等通过的法律、预算及制定的支持州一级层面在线(虚拟)学校运行的相关条例、为州立虚拟学校运行提供的资金支持、为学生提供的各种在线课程学习机会等等。


近30年来,美国K-12领域教育信息化的相关政策或者散见于各类相关的教育政策之中,或者以专题研究报告及国家教育技术规划等形式独立颁布。影响美国K-12教育信息化(包括在线教育)政策的关键事件包括:(1)1983年,美国高质量教育委员会发布的研究报告(《国家处在危机中:教育改革势在必行》)。该报告指出,未来美国的所有高中毕业生都必须理解和掌握关于计算机、电子等相关的新技术。该报告的发布极大地推动了信息技术在学校教育中的普及和应用;(2)1994年,美国教育部连续颁布了《改进美国学校法案》(Improving America’s Schools Act of 1994)和《2000年目标:美国教育法》(Goals 2000: Educate America Act),引发了美国K-12领域的问责制、标准化和系统化的学校改进运动。该法案允许学生自由择校的结果,催生了许多全日制虚拟学校和特许虚拟学校的诞生,这一政策对于美国K-12领域虚拟学校和在线教育的发展产生了深远的影响;(3)1996年,美国第一个国家教育技术规划(《让美国的孩子为21 世纪做好准备:迎接技术素养的挑战》)正式发布,该规划为信息技术在美国K-12的应用提供了系统框架,加大了政府对K-12教育信息化的资金投入,极大推动了信息技术(包括在线教育)在中小学教学中的广泛应用;(4)1997年,美国第一个,也是迄今为止规模最大的州立虚拟学校(佛罗里达虚拟学校)成立。州立虚拟学校这一机构的诞生,使美国K-12在线教育实践走向系统、有序和高效;(5)2000年,美国国会和总统共同委托网络教育委员会评估互联网对于促进学生学习的潜能,研究报告建议将数字化学习纳入联邦政府的国家教育政策;(6)美国政府分别在2000年、2004年、2010年和2016年发布新的国家教育技术规划,进一步推进信息技术(包括在线教育)在K-12教育教学中的深度应用;(7)2002年,布什政府颁布《不让一个孩子掉队》法案,在1994年法案的基础上进一步强化了K-12教育系统中的问责制和标准化,虚拟学校的作用受到进一步重视,得到迅速发展。


美国K-12在线教育领域国家层面的关键政策主要集中于20世纪末和21世纪初期,这说明在K-12在线教育发展的早期政府的直接推动发挥了极其重要的作用。除了上述联邦政府层面的教育政策,进入21世纪以来各级州政府也纷纷出台了促进K-12在线教育和数字化学习的相关政策。据美国国家教育政策中心(National Education Policy Center,NEPC)统计,2012年时全美31个州共提交了128项与在线学习相关的议案,其中41项获得通过,87项被否决。2013年时25个州提交了127项相关议案,29项或通过,7项被否决,92项被搁置。近年来,随着K-12在线教育的发展日益走向成熟,与过去相比,政府的直接作用有所减弱。究其原因,一是因为随着K-12在线教育的发展和普及,更多的在线教育和数字化学习活动的组织和实施已经从整个州“下移”到学区及学校层面,因此全州层面的直接干预有所减弱。二是受到整个美国K-12领域极其复杂的教育政策大环境的影响,州一级层面越来越难以形成被所有利益相关者所认可和接受的一致性政策 [27][28] 。


纵观美国教育信息化(包括在线教育)政策的发展和变迁,虽然不同时期其主题和侧重点有所不同,但总体而言美国的国家教育信息化政策一直致力于解决K-12教育发展中所面临的重大问题,这些重要的教育议题包括了以下几个方面。


1.问责。问责(即对学生学习绩效和学习结果的关注)是近三十年来美国K-12领域教育变革的重要议题,具体表现为以标准化评估为核心的标准化运动和近几年兴起的基于大数据的学习分析。标准化运动大大推进了全美范围内在线课程、数字化资源和教师资源的跨区域共享,而数据驱动的教育决策和学习分析正在对整个美国教育系统的变革形成初步影响——2009年美国政府借助于“力争上游”计划(Race to the Top)投入了43亿5千万美元用于建立大规模的学生数据系统,从而改进K-12教育系统的绩效。


2.可获得性。(1)利用在线教育和数字化学习促进教育公平,包括了为残障学生、低收入人群及少数族裔子女提供公平的教育机会。除此之外,政府还通过改善信息化基础设施来提高K-12系统中的互联网接入率;(2)赋予学生和家长择校权。可以毫不夸张地说,择校权的确立是近三十年来对美国K-12在线教育(尤其是虚拟学校)发展影响最大的一项教育政策。(3)市场力量和竞争机制的引入。市场力量为K-12在线教育带来了丰富而多样化的资金、服务和资源选择,竞争机制的引入给公立学校带来了改进和变革的压力。(4)提高美国K-12学生的全球化竞争力。近年来,在线教育在美国K-12的STEM教育、AP课程教育等方面发挥了重要的作用。


3.以在线教育促进K-12教育系统的变革与创新。包括了利用在线教育提高K-12教育系统的效率和生产率,变革现有的学校系统,倡导能力本位的学习以及近年来引发极大关注的在线教育项目资助机制和模式的改变。


4.教师在线教育的准备度。包括了在职教师和职前教师信息素养与在线教学技能、标准、资格认证等的准备及对教师从事在线教学管理的制度准备等。


5.数据隐私和安全问题。随着K-12领域教育数据的不断积累,关于学生数据隐私的保护和安全问题也开始受到广泛关注。2014年美国的20个州通过了28项数据保护法案,到了2015年,有15个州通过了28项新的学生数据隐私法,还有46个州立法机关在考虑182条相关法案。2015年,美国联邦政府也开始考虑在线教育中的学生数据隐私问题,相关法案正在讨论和制定之中 [29] 。


五、结束语


与高等教育领域的在线教育发展速度和普及程度相比,K-12领域要相对落后一些,其发展过程中面临着诸多问题的困扰,例如在线教育(尤其是在线课程)的质量问题,在线课程完成率问题,学生在参与数字化学习或混合学习中的学习能力问题(包括了自律、信息素养、时间管理等等),“数字鸿沟”问题、合格师资不足及教师专业发展问题、数据安全问题等等 [30][31] ,但总体上全美K-12在线教育一直处于增长和上升的态势,事实上在2015年全美1.4万亿的在线教育产业总值中,K-12已经占到了48%的份额 [32] 。K-12在线教育由初期的主要用于传统实体学校学生的补充功能和资源共享优势正在向着多样化应用拓展,与全日制在线教育(及全网络课程)的方式相比,结合了数字化学习和面对面学习优势的混合学习更加符合K-12学生的现状和需求,受到越来越多学区、学校和教师的欢迎。联邦政府及许多州正在采取积极的在线教育政策,鼓励更多的在线教育实践探索和创新,以推动美国K-12教育系统的高效和高质量发展。


作者简介:梁林梅:河南大学河南省教育信息化发展研究中心,博士,教授,研究方向为教育技术基础理论与国际比较和教育信息化与学习变革

本文系国家社会科学基金“十三五”规划2016年度教育学一般课题“基于在线课程的中小学混合学习‘USSC’实施模式研究”(课题编号:BCA160049)阶段性成果。


转载自:《中国电化教育》2017年11月

排版、插图来自公众号:MOOC(微信号:openonline)


喜欢我们就多一次点赞多一次分享吧~


有缘的人终会相聚,慕客君想了想,要是不分享出来,怕我们会擦肩而过~

《预约、体验——新维空间站》

《【会员招募】“新维空间站”1年100场活动等你来加入》

有缘的人总会相聚——MOOC公号招募长期合作者

《【调查问卷】“屏幕时代,视觉面积与学习效率的关系“——你看对了吗?》


产权及免责声明 本文系“MOOC”公号转载、编辑的文章,编辑后增加的插图均来自于互联网,对文中观点保持中立,对所包含内容的准确性、可靠性或者完整性不提供任何明示或暗示的保证,不对文章观点负责,仅作分享之用,文章版权及插图属于原作者。如果分享内容侵犯您的版权或者非授权发布,请及时与我们联系,我们会及时内审核处理。


了解在线教育,

握MOOC国际发展前把沿,请关注:
微信公号:openonline
公号昵称:MOOC

 

登录查看更多
0

相关内容

泛指各种通过信息技术工具来学习或训练的方式。
中科大-人工智能方向专业课程2020《脑与认知科学导论》
新时期我国信息技术产业的发展
专知会员服务
71+阅读 · 2020年1月18日
电力人工智能发展报告,33页ppt
专知会员服务
132+阅读 · 2019年12月25日
2019中国硬科技发展白皮书 193页
专知会员服务
86+阅读 · 2019年12月13日
我国智能网联汽车车路协同发展路线政策及示范环境研究
思维发展型课堂的概念、要素与设计
MOOC
4+阅读 · 2018年12月18日
国内高校人工智能教育现状如何?
大数据技术
9+阅读 · 2018年4月24日
自动泊车系统发展现状及前景分析 | 厚势
厚势
22+阅读 · 2018年1月22日
Question Generation by Transformers
Arxiv
5+阅读 · 2019年9月14日
Arxiv
9+阅读 · 2019年4月19日
CoCoNet: A Collaborative Convolutional Network
Arxiv
6+阅读 · 2019年1月28日
Arxiv
7+阅读 · 2018年6月8日
VIP会员
Top
微信扫码咨询专知VIP会员