Kafka Stream 分布式流式处理的新贵 - Kafka设计解析(七)

2017 年 9 月 10 日 大数据架构 郭俊 Jason Guo
点击上方
大数据架构   快速关注


Kafka Stream 分布式流式处理的新贵

《Kafka设计解析》系列上一篇《Kafka高性能架构之道——Kafka设计解析(六)》从宏观架构到具体实现分析了Kafka实现高性能的原理。本文介绍了Kafka Stream的架构和并发模型,同时分析了Kafka Stream如何解决流式计算的关键问题。


什么是流式计算。。。。。。。。。。。

一般流式计算会与批量计算相比较。。。。。。。。。。。。


在流式计算模型中,输入是持续的,在时间上是无界的。这也就意味着,永远拿不到全量数据集进行计算。同时,计算结果会持续输出,也即计算结果在时间上也是无界的。


流式计算一般对实时性要求比较高,同时一般是先定义目标计算,然后数据到达后将计算逻辑应用于数据之上。同时为了提高计算效率,一般尽可能(对于可合并的计算)采用增量计算代替全量计算。


批量处理模型中,一般先有全量数据集,然后将计算逻辑应用于该全量数据集。特点是全量计算,并且计算结果一次性全量输出,在时间上是有界的。



Kafka Stream是什么

Kafka Stream是Kafka从0.10.*引入的一个新的特性。它提供了对存于Kafka内的数据进行分布式流式处理以和分析的能力。

。。。。。。。。。。。。。

Kafka Stream的特点如下:

  • 除了Kafka外,不依赖于任何外部系统

  • Kafka Stream是一个非常简单并且轻量级的类库,可以非常方便地将它嵌入任意Java程序中,也可以任意方式进行打包以及部署

  • 同时提供底层的处理单元Processor(类似于Storm提供的bolt和spout),以及高层抽象的DSL(类似于Spark的group/reduce/map)

  • 通过具有容错性的state store实现可靠的状态操作(如windowed join和aggregation)

  • 支持Exactly Once(正好一次)处理语义

  • 具备记录级(也即行级)的数据处理能力,从而将延迟降低到毫秒级别

  • 充分利用Kafka分区机制以实现Scale Out(水平扩展)并提供顺序性保证

  • 支持基于事件时间的窗口操作(Spark Streaming暂不支持事件时间),并且可处理晚到的数据(late arrival of records)


Kafka Stream定位及优势

当前已经有多种分布式流式处理系统,最知名且应用最多的开源流式处理系统当属Twitter开源的Apache Storm和UC berkeley的Spark Streaming。。。。


Apache Storm经过多年发展,应用广泛,并且同样提供记录级(行级)的处理能力,延迟也在毫秒级。目前已支持SQL on Stream。


Spark Streaming基于Apache Spark,且非常便于与SQL处理和图计算等集成,功能强大,对于熟悉其它Spark应用开发的用户而言使用门槛非常低。。。。。。。。


另外,目前主流的Hadoop发行版,如Cloudera,Hortonworks和MapR,都集成了Spark和Storm,使得部署与运维这些系统非常方便。。。。。。。


既然Apache Storm与Apache Spark拥用如此多优点,那为何还需要Kafka Stream呢?笔者认为主要有如下原因。。。。。。。


第一,Spark和Storm都是流式处理框架,而Kafka Stream提供的是一个基于Kafka的流式处理类库。框架要求开发者按照指定的方式去开发逻辑部分,并按照指定的方法部署。开发者很难了解框架的内部处理方式,从而使得调试和运维成本较高,且使用受限。而Kafka Stream作为流式处理类库,直接提供具体的类给开发者调用,整个应用的运行和部署方式完成由开发者决定,极大地方便了使用和调试。应用程序与类库及框架的关系如下图所示。




第二,主流的分布式流式处理系统,基本都支持以Kafka作为其数据源。例如Spark提供专门的spark-streaming-kafka模块,而Storm也具有专门的kafka-spout。事实上,Kafka可以说是当前业界主流的分布式流式处理系统的标准数据源,大部分典型的流式系统中都已部署了Kafka,此时使用Kafka Stream的使用和维护成本非常低。。。。。。。


第三,虽然Hortonworks与Cloudera方便了Spark和Storm的部署,但这些框架的部署和运维仍相对复杂。相反,Kafka Stream作为类库,可以非常方便地被嵌入到已有的应用程序中,它对应用的打包方式及部署方式基本上没有任何要求。。。。。。


第四,由于Kafka本身提供数据持久化,因此Kafka Stream具有在线滚动升级和滚动部署及重新计算的能力。


第五,Kafka Stream充分利用了Consumer的Rebalance机制和Kafka的分区机制,使得Kafka Stream可以非常方便地进行水平扩展。具体来说,每个运行Kafka Stream的应用实例都包含了一个Kafka Consumer实例,多个同一应用的不同实例间并行处理目标数据集。而不同实例之间的部署方式并不必完全一致,比如部分实例运行在Web容器中,部分实例可以运行在Docker或Kubernetes等虚拟化容器中。


第六,Kafka具有Consumer Rebalance机制,因此可在线动态调整并行度而不需要重启。。。。。。。。


第六,使用Spark Streaming或Storm时,需要为框架本身的进程预留资源,如Spark on YARN的node manager和Storm的supervisor。对应用程序,框架本身也会占用部分资源,如Spark Streaming需要为shuffle和storage预留内存。。。。。。。


Kafka Stream整体架构

Kafka Stream的整体架构图如下。


目前(Kafka 0.11.0.0)Kafka Stream的数据源只能是Kafka(如上图所示)。但是处理结果并不一定要如上图所示输出到Kafka。实际上GlobalKTable和KTable及KStream的实例化都须指定Topic(如下所示)。


另外,上图中的Producer和Consumer不需由开发者在Kafka Stream应用中显示地实例化,而是由Kafka Stream根据参数隐式实例化,从而降低了使用Kafka的门槛。开发者只需专注于开发核心业务逻辑,也即上图中Task内的部分。


Processor Topology

基于Kafka Stream的流式应用的业务逻辑全部由一个被称为Processor Topology的组件执行。它与Spark Streaming的DAG和Storm的Topology类似,都定义了数据在各个处理单元(在Kafka Stream中被称作Processor)间的流动方式,也即定义了数据的处理逻辑。。。。。。。。


下面是一个Processor的示例,该Processor实现了Word Count功能,且每秒输出一次计算结果。



由上述代码可见

  • context.getStateStore提供的状态存储为有状态计算(如聚合操作,窗口操作)提供了可能性

  • process定义了对每条记录的处理逻辑,也印证了Kafka具有记录级的数据处理能力

  • context.scheduler定义了punctuate被执行的周期,从而提供了实现窗口操作的能力


Kafka Stream并行模型

Kafka Stream的并行模型中,最小粒度为Task,每个Task包含一个特定子Topology的所有Processor。因此每个Task所执行的代码完全一样,唯一的不同在于所处理的数据集互补。


这一点跟Storm的Topology完全不一样。Storm的Topology的每一个Task只包含一个Spout或Bolt的实例。因此Storm的一个Topology内的不同Task之间需要通过网络通信传递数据,而Kafka Stream的Task包含了完整的子Topology,所以Task之间不需要传递数据,也就不需要网络通信。这一点降低了系统复杂度,也提高了处理效率。


如果某个Stream的输入Topic有多个(比如2个Topic,1个Partition数为5,另一个Partition数为6),则总的Task数等于Partition数最多的那个Topic的Partition数(max(5,6)=6)。这是因为Kafka Stream使用了Consumer的Rebalance机制,每个Partition对应一个Task。


下图展示了在一个进程(Instance)中以2个Topic(Partition数均为4)为数据源的Kafka Stream应用的并行模型。从图中可以看到,由于Kafka Stream应用的默认线程数为1,所以4个Task全部在一个线程中运行。


为了充分利用多线程的并行处理优势,Kafka Stream应用程序可设置线程数(默认为1)。下图展示了线程数为2时的并行模型。



从上图可见,每个线程分别负责执行两个Task。


前文有提到,Kafka Stream可被嵌入到任意Java应用(理论上基于JVM的应用都可以)中。下图展示了在同一台机器的不同进程中同时启动同一个Kafka Stream应用时的并行模型。。。



。。。。。。

注意,这里要保证两个进程的StreamsConfig.APPLICATION_ID_CONFIG完全一样。因为Kafka Stream将APPLICATION_ID_CONFIG作为隐式启动的Consumer的Group ID。只有保证APPLICATION_ID_CONFIG相同,才能保证这两个进程的Consumer属于同一个Group,从而可以通过Consumer Rebalance机制拿到互补的数据集。


既然实现了多进程部署,可以以同样的方式实现多机器部署。该部署方式也要求所有进程的APPLICATION_ID_CONFIG完全一样。从图上也可以看到,每个实例中的线程数并不要求一样。但是无论如何部署,Task总数总会保证一致。



注意:Kafka Stream的并行模型,非常依赖于《Kafka设计解析(四)- Kafka Consumer设计解析》一文中介绍的Consumer的Rebalance机制和《Kafka设计解析(一)- Kafka背景及架构介绍》一文中介绍的Kafka分区机制。强烈建议不太熟悉这两种机制的朋友,先行阅读这两篇文章。


这里对比一下Storm的Topology和Kafka Stream的Processor Topology。

  • Storm的Topology由Spout和Bolt组成,Spout提供数据源,而Bolt提供计算和数据导出。Kafka Stream的Processor Topology完全由Processor组成,因为它的数据固定由Kafka的Consumer从Kafka的一个或多个Topic中获取

  • Storm的Topology可以同时包含Shuffle部分和非Shuffle部分,并且往往一个Topology就是一个完整的应用。而Kafka Stream的一个物理Topology只包含非Shuffle部分,而Shuffle部分需要通过through操作显示完成,该操作将一个大的Topology分成了2个子Topology

  • Storm的不同Bolt运行在不同的Executor中,很可能位于不同的机器,需要通过网络通信传输数据。而Kafka Stream的Processor Topology的不同Processor完全运行于同一个Task中,也就完全处于同一个线程,无需网络通信

  • Storm的一个Task只包含一个Spout或者Bolt的实例,而Kafka Stream的一个Task包含了一个子Topology的所有Processor

  • Storm的Topology内,不同Bolt/Spout的并行度可以不一样,而Kafka Stream的子Topology内,所有Processor的并行度完全一样

  • Storm如果要修改某个Spout或Bolt的并行度,需要重启Topology。而Kafka Stream可利用Consumer Rebalance机制非常方便地在线动态调整并行度


State store

流式处理中,部分操作是无状态的,例如过滤操作(Kafka Stream DSL中用filer方法实现)。而部分操作是有状态的,需要记录中间状态,如Window操作和聚合计算。State store被用来存储中间状态。它可以是一个持久化的Key-Value存储,也可以是内存中的HashMap,或者是数据库。Kafka提供了基于Topic的状态存储。


Topic中存储的数据记录本身是Key-Value形式的,同时Kafka的log compaction机制可对历史数据做compact操作,保留每个Key对应的最后一个Value,从而在保证Key不丢失的前提下,减少总数据量,从而提高查询效率。


构造KTable时,需要指定其state store name。默认情况下,该名字也即用于存储该KTable的状态的Topic的名字,遍历KTable的过程,实际就是遍历它对应的state store,或者说遍历Topic的所有key,并取每个Key最新值的过程。为了使得该过程更加高效,默认情况下会对该Topic进行compact操作。


另外,除了KTable,所有状态计算,都需要指定state store name,从而记录中间状态。


KStream vs. KTable

KTable和KStream是Kafka Stream中非常重要的两个概念,它们是Kafka实现各种语义的基础。因此这里有必要分析下二者的区别。


KStream是一个数据流,可以认为所有记录都通过Insert only的方式插入进这个数据流里。而KTable代表一个完整的数据集,可以理解为数据库中的表。由于每条记录都是Key-Value对,这里可以将Key理解为数据库中的Primary Key,而Value可以理解为一行记录。可以认为KTable中的数据都是通过Update only的方式进入的。也就意味着,如果KTable对应的Topic中新进入的数据的Key已经存在,那么从KTable只会取出同一Key对应的最后一条数据,相当于新的数据更新了旧的数据。


以下图为例,假设有一个KStream和KTable,基于同一个Topic创建,并且该Topic中包含如下图所示5条数据。此时遍历KStream将得到与Topic内数据完全一样的所有5条数据,且顺序不变。而此时遍历KTable时,因为这5条记录中有3个不同的Key,所以将得到3条记录,每个Key对应最新的值,并且这三条数据之间的顺序与原来在Topic中的顺序保持一致。这一点与Kafka的日志compact相同。


此时如果对该KStream和KTable分别基于key做Group,对Value进行Sum,得到的结果将会不同。对Ktable的计算结果是<Mike,4>,<Jack,3>,<Lily,5>。而对KStream的计算结果将是<Jack,4>,<Lily,7>,<Mike,4>。


时间

在流式数据处理中,时间是数据的一个非常重要的属性。从Kafka 0.10开始,每条记录除了Key和Value外,还增加了timestamp属性。目前Kafka Stream支持三种时间

  • 事件发生时间。事件发生的时间,包含在数据记录中。发生时间由Producer在构造ProducerRecord时指定。并且需要Broker或者Topic将message.timestamp.type设置为CreateTime(默认值)才能生效。

  • 消息接收时间,也即消息存入Broker的时间。当Broker或Topic将message.timestamp.type设置为LogAppendTime时生效。此时Broker会在接收到消息后,存入磁盘前,将其timestamp属性值设置为当前机器时间。一般消息接收时间比较接近于事件发生时间,部分场景下可代替事件发生时间。

  • 消息处理时间,也即Kafka Stream处理消息时的时间。


注:Kafka Stream允许通过实现org.apache.kafka.streams.processor.TimestampExtractor接口自定义记录时间。


窗口

前文提到,流式数据是在时间上无界的数据。而聚合操作只能作用在特定的数据集,也即有界的数据集上。因此需要通过某种方式从无界的数据集上按特定的语义选取出有界的数据。窗口是一种非常常用的设定计算边界的方式。不同的流式处理系统支持的窗口类似,但不尽相同。


Kafka Stream支持的窗口如下。

  1. Hopping Time Window 该窗口定义如下图所示。它有两个属性,一个是Advance interval,一个是Window size。Advance interval定义输出的时间间隔,而Window size指定了窗口的大小,也即每次计算的数据集的大小。而。一个典型的应用场景是,每隔5秒钟输出一次过去1个小时内网站的PV或者UV。。。。。。。。


  2. Tumbling Time Window 该窗口定义如下图所示。可以认为它是Hopping Time Window的一种特例,也即Window size和Advance interval相等。它的特点是各个Window之间完全不相交。


  3. Session Window 该窗口用于对Key做Group后的聚合操作中。它需要对Key做分组,然后对组内的数据根据业务需求定义一个窗口的起始点和结束点。一个典型的案例是,希望通过Session Window计算某个用户访问网站的时间。对于一个特定的用户(用Key表示)而言,当发生登录操作时,该用户(Key)的窗口即开始,当发生退出操作或者超时时,该用户(Key)的窗口即结束。窗口结束时,可计算该用户的访问时间或者点击次数等。

  4. Sliding Window 该窗口只用于2个KStream进行Join计算时。该窗口的大小定义了Join两侧KStream的数据记录被认为在同一个窗口的最大时间差。假设该窗口的大小为5秒,则参与Join的2个KStream中,记录时间差小于5的记录被认为在同一个窗口中,可以进行Join计算。


Join

Kafka Stream由于包含Ktable和KStream两种数据集,因此提供如下Join计算

  • KTable Join KTable 结果仍为KTable。任意一边有更新,结果KTable都会更新。

  • KStream Join KStream 结果为KStream。必须带窗口操作,否则会造成Join操作一直不结束。

  • KStream Join KTable / GlobalKTable 结果为KStream。只有当KStream中有新数据时,才会触发Join计算并输出结果。KStream无新数据时,KTable的更新并不会触发Join计算,也不会输出数据。并且该更新只对下次Join生效。一个典型的使用场景是,KStream中的订单信息与KTable中的用户信息做关联计算。


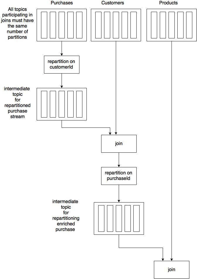
对于Join操作,如果要得到正确的计算结果,需要保证参与Join的KTable或KStream中Key相同的数据被分配到同一个Task。具体方法是

  • 参与Join的KTable或KStream对应的Topic的Partition数相同

  • 参与Join的KTable或KStream的Key类型相同(实际上,业务含意也应该相同)

  • Partitioner策略的最终结果等效(实现不需要完全一样,但效果必须一致),也即Key相同的情况下,被分配到ID相同的Partition内


如果上述条件不满足,可通过调用如下方法使得它满足上述条件。

KStream<K, V> through(Serde<K> keySerde, Serde<V> valSerde, StreamPartitioner<K, V> partitioner, String topic)


通过through方法,进行Join操作的过程如下图所示


从上图可以看出,为了满足Join条件,需要通过through等方法对参与Join的某一方进行重新分区,相当于Storm的Field Grouping和Spark的Shuffle。


为了提高Join的效率,0.10.2.0中引入了GlobalKTable。当KStream与一个GlobalKTable Join时,GlobalKTable的所有数据会被复制到所有Kafka Stream应用实例,因此KStream可在Task内直接与其所在实例中的GlobalKTable副本进行Join,不需要通过through等方法进行重新分区,极大提高了Join时的效率。与GlobalKTable的Join过程如下图所示。



一个典型的适用场景是,在类数据仓库的应用中,将包含大量增量数据的Topic通过KStream引用,而将包含少量,可能更新的数据,置于GlobalKTable中。充分利用GlobalKTable的数据复制特性,降低Join开销,提高性能。


但需要注意的是,GlobalKTable需要将所有数据复制到每一个实例,因此必须保证实例内存至少足够保存该GlobalKTable内全部数据。


聚合与乱序处理

聚合操作可应用于KStream和KTable。当聚合发生在KStream上时必须指定窗口,从而限定计算的目标数据集。


需要说明的是,聚合操作的结果肯定是KTable。因为KTable是可更新的,可以在晚到的数据到来时(也即发生数据乱序时)更新结果KTable。


这里举例说明。假设对KStream以5秒为窗口大小,进行Tumbling Time Window上的Count操作。并且KStream先后出现时间为1秒, 3秒, 5秒的数据,此时5秒的窗口已达上限,Kafka Stream关闭该窗口,触发Count操作并将结果3输出到KTable中(假设该结果表示为<1-5,3>)。若1秒后,又收到了时间为2秒的记录,由于1-5秒的窗口已关闭,若直接抛弃该数据,则可认为之前的结果<1-5,3>不准确。而如果直接将完整的结果<1-5,4>输出到KStream中,则KStream中将会包含该窗口的2条记录,<1-5,3>, <1-5,4>,也会存在肮数据。因此Kafka Stream选择将聚合结果存于KTable中,此时新的结果<1-5,4>会替代旧的结果<1-5,3>。用户可得到完整的正确的结果。

这种方式保证了数据准确性,同时也提高了容错性。


但需要说明的是,Kafka Stream并不会对所有晚到的数据都重新计算并更新结果集,而是让用户设置一个retention period,将每个窗口的结果集在内存中保留一定时间,该窗口内的数据晚到时,直接合并计算,并更新结果KTable。超过retention period后,该窗口结果将从内存中删除,并且晚到的数据即使落入窗口,也会被直接丢弃。


容错

Kafka Stream从如下几个方面进行容错

  • 高可用的Partition保证无数据丢失。每个Task计算一个Partition,而Kafka数据复制机制保证了Partition内数据的高可用性,故无数据丢失风险。同时由于数据是持久化的,即使任务失败,依然可以重新计算。

  • 状态存储实现快速故障恢复和从故障点继续处理。对于Join和聚合及窗口等有状态计算,状态存储可保存中间状态。即使发生Failover或Consumer Rebalance,仍然可以通过状态存储恢复中间状态,从而可以继续从Failover或Consumer Rebalance前的点继续计算。

  • KTable与retention period提供了对乱序数据的处理能力。


Kafka Stream应用示例

下面结合一个案例来讲解如何开发Kafka Stream应用。本例完整代码可从作者Github获取https://github.com/habren/KafkaExample


订单KStream(名为orderStream),底层Topic的Partition数为3,Key为用户名,Value包含用户名,商品名,订单时间,数量。用户KTable(名为userTable),底层Topic的Partition数为3,Key为用户名,Value包含性别,地址和年龄。商品KTable(名为itemTable),底层Topic的Partition数为6,Key为商品名,价格,种类和产地。现在希望计算每小时购买产地与自己所在地相同的用户总数。


首先由于希望使用订单时间,而它包含在orderStream的Value中,需要通过提供一个实现TimestampExtractor接口的类从orderStream对应的Topic中抽取出订单时间。



接着通过将orderStream与userTable进行Join,来获取订单用户所在地。由于二者对应的Topic的Partition数相同,且Key都为用户名,再假设Producer往这两个Topic写数据时所用的Partitioner实现相同,则此时上文所述Join条件满足,可直接进行Join。



从上述代码中,可以看到,Join时需要指定如何从参与Join双方的记录生成结果记录的Value。Key不需要指定,因为结果记录的Key与Join Key相同,故无须指定。Join结果存于名为orderUserStream的KStream中。


接下来需要将orderUserStream与itemTable进行Join,从而获取商品产地。此时orderUserStream的Key仍为用户名,而itemTable对应的Topic的Key为产品名,并且二者的Partition数不一样,因此无法直接Join。此时需要通过through方法,对其中一方或双方进行重新分区,使得二者满足Join条件。这一过程相当于Spark的Shuffle过程和Storm的FieldGrouping。



从上述代码可见,through时需要指定Key的序列化器,Value的序列化器,以及分区方式和结果集所在的Topic。这里要注意,该Topic(orderuser-repartition-by-item)的Partition数必须与itemTable对应Topic的Partition数相同,并且through使用的分区方法必须与iteamTable对应Topic的分区方式一样。经过这种through操作,orderUserStream与itemTable满足了Join条件,可直接进行Join。


总结

  • Kafka Stream的并行模型完全基于Kafka的分区机制和Rebalance机制,实现了在线动态调整并行度

  • 同一Task包含了一个子Topology的所有Processor,使得所有处理逻辑都在同一线程内完成,避免了不必的网络通信开销,从而提高了效率。

  • through方法提供了类似Spark的Shuffle机制,为使用不同分区策略的数据提供了Join的可能

  • log compact提高了基于Kafka的state store的加载效率

  • state store为状态计算提供了可能

  • 基于offset的计算进度管理以及基于state store的中间状态管理为发生Consumer rebalance或Failover时从断点处继续处理提供了可能,并为系统容错性提供了保障

  • KTable的引入,使得聚合计算拥用了处理乱序问题的能力


Kafka系列文章

Kafka设计解析(一) Kafka背景及架构介绍

Kafka设计解析(二) Kafka High Availability (上)

Kafka设计解析(三) Kafka High Availability (中)

Kafka设计解析(四) Kafka High Availability (下)

Kafka设计解析(五) Kafka Consumer设计解析

Kafka设计解析(六) Kafka性能测试方法及Benchmark报告

长按下方二维码可快速关注


版权声明

原创文章,始发自作者个人博客www.jasongj.com。作者[郭俊(Jason)],一位讲方法论的实践者。转载请在文章开头处注明转自【大数据架构】并以超链接形式注明原文链接http://www.jasongj.com/kafka/kafka_stream/


点击“阅读全文”,查看作者个人博客

登录查看更多
2

相关内容

Kafka是一种高吞吐量的分布式发布订阅消息系统,它可以处理消费者规模的网站中的所有动作流数据。 这种动作(网页浏览,搜索和其他用户的行动)是在现代网络上的许多社会功能的一个关键因素。 这些数据通常是由于吞吐量的要求而通过处理日志和日志聚合来解决。 对于像Hadoop的一样的日志数据和离线分析系统,但又要求实时处理的限制,这是一个可行的解决方案。Kafka的目的是通过Hadoop的并行加载机制来统一线上和离线的消息处理,也是为了通过集群来提供实时的消费。
【实用书】流数据处理,Streaming Data,219页pdf
专知会员服务
78+阅读 · 2020年4月24日
【WWW2020】DGL深度图神经网络实战教程,PPT+代码
专知会员服务
176+阅读 · 2020年4月12日
【2020新书】Kafka实战:Kafka in Action,209页pdf
专知会员服务
69+阅读 · 2020年3月9日
【Google】利用AUTOML实现加速感知神经网络设计
专知会员服务
30+阅读 · 2020年3月5日
Transformer文本分类代码
专知会员服务
118+阅读 · 2020年2月3日
【干货】大数据入门指南:Hadoop、Hive、Spark、 Storm等
专知会员服务
98+阅读 · 2019年12月4日
在K8S上运行Kafka合适吗?会遇到哪些陷阱?
DBAplus社群
9+阅读 · 2019年9月4日
干货 | 双11总峰值超8亿OPS 阿里分布式NoSQL如何岿然不动稳如山?
阿里巴巴数据库技术
10+阅读 · 2018年12月12日
Flink 靠什么征服饿了么工程师?
阿里技术
6+阅读 · 2018年8月13日
为什么分布式一定要有消息队列?
互联网架构师
4+阅读 · 2018年7月5日
基于 Storm 的实时数据处理方案
开源中国
4+阅读 · 2018年3月15日
大数据流处理平台的技术选型参考
架构文摘
4+阅读 · 2018年3月14日
【智能商务】海量商品查找利器—苏宁搜索系统
产业智能官
5+阅读 · 2017年12月1日
Spark App自动化分析和故障诊断
CSDN大数据
7+阅读 · 2017年6月22日
Heterogeneous Graph Transformer
Arxiv
27+阅读 · 2020年3月3日
Arxiv
36+阅读 · 2019年11月7日
Arxiv
3+阅读 · 2018年4月5日
Arxiv
3+阅读 · 2018年3月2日
Arxiv
24+阅读 · 2017年3月9日
VIP会员
相关VIP内容
【实用书】流数据处理,Streaming Data,219页pdf
专知会员服务
78+阅读 · 2020年4月24日
【WWW2020】DGL深度图神经网络实战教程,PPT+代码
专知会员服务
176+阅读 · 2020年4月12日
【2020新书】Kafka实战:Kafka in Action,209页pdf
专知会员服务
69+阅读 · 2020年3月9日
【Google】利用AUTOML实现加速感知神经网络设计
专知会员服务
30+阅读 · 2020年3月5日
Transformer文本分类代码
专知会员服务
118+阅读 · 2020年2月3日
【干货】大数据入门指南:Hadoop、Hive、Spark、 Storm等
专知会员服务
98+阅读 · 2019年12月4日
相关资讯
在K8S上运行Kafka合适吗?会遇到哪些陷阱?
DBAplus社群
9+阅读 · 2019年9月4日
干货 | 双11总峰值超8亿OPS 阿里分布式NoSQL如何岿然不动稳如山?
阿里巴巴数据库技术
10+阅读 · 2018年12月12日
Flink 靠什么征服饿了么工程师?
阿里技术
6+阅读 · 2018年8月13日
为什么分布式一定要有消息队列?
互联网架构师
4+阅读 · 2018年7月5日
基于 Storm 的实时数据处理方案
开源中国
4+阅读 · 2018年3月15日
大数据流处理平台的技术选型参考
架构文摘
4+阅读 · 2018年3月14日
【智能商务】海量商品查找利器—苏宁搜索系统
产业智能官
5+阅读 · 2017年12月1日
Spark App自动化分析和故障诊断
CSDN大数据
7+阅读 · 2017年6月22日
Top
微信扫码咨询专知VIP会员