数据资产管理实践白皮书(5.0版)

2022 年 1 月 11 日 专知

来源:CCSA TC601大数据技术标准推进委员会、中国信息通信研究院

  党的十九届四中全会首次将“数据”增列为一种生产要素,要求建立健全由市场评价贡献、按贡献决定报酬的机制,标志着以数据为关键要素的数字经济进入新时代。数据要素所引发的生产要素变革,正在重塑着我们的需求、生产、供应和消费,改变着社会的组织运行方式。

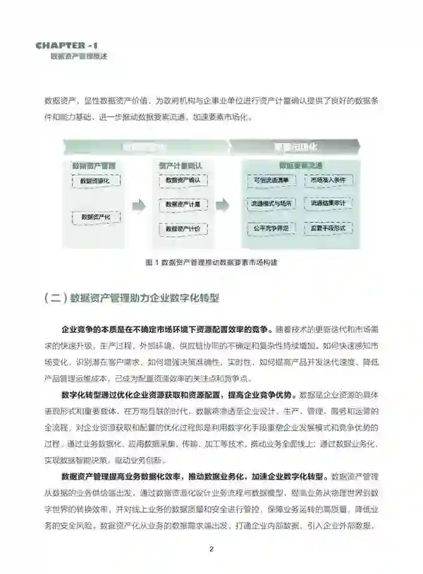
  良好的数据资产管理是释放数据要素价值的基础。数据资产管理包含数据资源化、数据资产化两个过程,通过数据资源化构建全面有效的、切合实际的数据资产管理体系,提升数据质量,保障数据安全;通过数据资产化,丰富数据资产应用场景,建立数据资产生态,持续运营数据资产,显性数据资产的业务价值、经济价值和社会价值。

  经过多年发展,我国数据资产管理逐步进入深化落地时期。政府部门、金融机构、通信运营商、互联网企业等纷纷提出数字化转型路线,提出了数据资产管理框架,在数据资源化方面积累了实践经验,探索开展数据流通、价值评估、资产运营等数据资产化工作。

  《数据资产管理实践白皮书(5.0版)》结合业界数据资产管理先进理念和关注焦点,总结最新实践案例,在《数据资产管理实践白皮书(4.0版)》基础上,聚焦数据资产前沿问题、优化数据资产管理理念,进一步完善数据资产管理框架、明确数据资产管理路径。

  从数据要素宏观环境变化和企业数字化转型的微观发展出发,明确数据资产管理的核心逻辑是赋能业务创新与发展,推动数据资产的内外部高效合规流通,搭建数据资产管理的整体框架。但是与此同时,我们也应认识到当前企业面临数据资产管理内驱力不足、数据资产管理与业务发展存在割裂、数据开发效率和敏捷程度较低、数据资产难于持续运营等问题。

  为解决以上问题,一方面,充分利用技术手段,结合企业实际情况,优化数据资产管理策略,制定数据资产管理实施路径,建立覆盖战略、组织、制度、技术等方面,提升管理效率、降低管理成本。另一方面,丰富数据资产应用场景,加速数据资产内部共享与外部流通,构建数据价值评估方法,持续开展数据资产闭环运营,使数据资产成为企业数字化转型源源不断的动力。

  随着数字经济和大数据技术的发展,未来,数据资产管理将朝着管理模式更敏捷、技术架构可扩展、管理手段更智能、合规发展均兼顾等方向发展。

具体内容如下


专知便捷查看

便捷下载,请关注专知公众号(点击上方蓝色专知关注)

  • 后台回复“SEKG” 就可以获取《事件知识图谱综述》综述论文》专知下载链接

专知,专业可信的人工智能知识分发 ,让认知协作更快更好!欢迎注册登录专知www.zhuanzhi.ai,获取5000+AI主题干货知识资料!


欢迎微信扫一扫加入专知人工智能知识星球群,获取最新AI专业干货知识教程资料和与专家交流咨询
点击“ 阅读原文 ”,了解使用 专知 ,查看获取5000+AI主题知识资源
登录查看更多
4

相关内容

国外对“数据资产管理”的定义为:数据资产管理(Data asset management 简称DAM)是规划、控制和提供数据及信息资产的一组业务职能,包括开发、执行和监督有关数据的计划、政策、方案、项目、流程、方法和程序,从而控制、保护、交付和提高数据资产的价值。 “数据资产管理”一词,在国内首次由DAMS(中国数据资产管理峰会)组委会正式提出。
零碳智慧园区白皮书(2022),66页pdf
专知会员服务
185+阅读 · 2022年2月17日
隐私计算应用白皮书, 54页pdf
专知会员服务
177+阅读 · 2021年12月18日
重磅 |《企业数字化转型白皮书(2021版)》发布!83页pdf
专知会员服务
164+阅读 · 2021年11月11日
专知会员服务
59+阅读 · 2021年9月23日
专知会员服务
34+阅读 · 2021年7月26日
专知会员服务
87+阅读 · 2021年7月21日
专知会员服务
132+阅读 · 2021年6月18日
【大数据白皮书 2019】中国信息通信研究院
专知会员服务
138+阅读 · 2019年12月12日
重磅!AI框架发展白皮书(2022年),44页pdf
专知
28+阅读 · 2022年2月27日
零碳智慧园区白皮书(2022),66页pdf
专知
9+阅读 · 2022年2月17日
区块链白皮书,44页pdf
专知
7+阅读 · 2021年12月30日
数据资产化前瞻性研究白皮书
专知
2+阅读 · 2021年11月19日
区块链+数字经济发展白皮书,45页pdf
专知
3+阅读 · 2021年4月25日
《人工智能标准化白皮书(2018版)》发布|附下载
人工智能学家
18+阅读 · 2018年1月21日
国家自然科学基金
7+阅读 · 2014年12月31日
国家自然科学基金
3+阅读 · 2013年12月31日
国家自然科学基金
12+阅读 · 2013年12月31日
国家自然科学基金
4+阅读 · 2013年12月31日
国家自然科学基金
3+阅读 · 2013年12月31日
国家自然科学基金
1+阅读 · 2012年12月31日
国家自然科学基金
3+阅读 · 2011年12月31日
Arxiv
1+阅读 · 2022年4月20日
Arxiv
0+阅读 · 2022年4月19日
Interpretable CNNs for Object Classification
Arxiv
20+阅读 · 2020年3月12日
How to Fine-Tune BERT for Text Classification?
Arxiv
13+阅读 · 2019年5月14日
VIP会员
相关VIP内容
零碳智慧园区白皮书(2022),66页pdf
专知会员服务
185+阅读 · 2022年2月17日
隐私计算应用白皮书, 54页pdf
专知会员服务
177+阅读 · 2021年12月18日
重磅 |《企业数字化转型白皮书(2021版)》发布!83页pdf
专知会员服务
164+阅读 · 2021年11月11日
专知会员服务
59+阅读 · 2021年9月23日
专知会员服务
34+阅读 · 2021年7月26日
专知会员服务
87+阅读 · 2021年7月21日
专知会员服务
132+阅读 · 2021年6月18日
【大数据白皮书 2019】中国信息通信研究院
专知会员服务
138+阅读 · 2019年12月12日
相关资讯
相关基金
国家自然科学基金
7+阅读 · 2014年12月31日
国家自然科学基金
3+阅读 · 2013年12月31日
国家自然科学基金
12+阅读 · 2013年12月31日
国家自然科学基金
4+阅读 · 2013年12月31日
国家自然科学基金
3+阅读 · 2013年12月31日
国家自然科学基金
1+阅读 · 2012年12月31日
国家自然科学基金
3+阅读 · 2011年12月31日
Top
微信扫码咨询专知VIP会员