设计语义图示工具促进深度理解的实证研究

2017 年 12 月 30 日 MOOC 蔡慧英、顾小清

| 全文共10201字,建议阅读时10分钟 |


本文由《开放教育研究》杂志授权发布

作者:蔡慧英、顾小清

摘要

 

基于认知负荷理论,本研究提出了在协作问题解决中整合语义图示工具促进学习者深度理解的学习技术干预思路,并设计了验证这一思路有效性的对比实验,即在实验组整合了语义图示工具,在控制组整合了常见的基于文本的协作学习工具。对比分析小组对话数据发现,语义图示工具能对协作问题解决的学习过程产生有效影响,即提升团体投入质量;对比分析学习者深度理解的前后测数据发现,语义图示工具能对协作问题解决的学习结果产生有效影响,即引发个体的深度理解。作者期待这些研究发现能为教师变革课堂教学提供实践性的改革思路。

关键词:协作问题解决;认知负荷理论;语义图示工具;深度理解;学习技术设计

 

一、引言


在学习科学研究领域,深度学习是相对于完成知识记忆活动的浅层学习而言的。其核心目的是改变学习者的认知结构,让学习者能将习得的知识、逻辑理解与图式等应用在新的场景,解决新问题(DeCorte,2003)。理论研究发现,当身处协作学习情境时,学习者需要整合来自同伴的不同观点并作出回应,同伴之间的讨论交流会引发其反思和产生新的认识等。这些不同类型的社会性交互会促使学习者进行深度的认知加工,有助于其引发深度学习(Stahl et al.,2013;Dillenbourg & Traum,2006)。但是,学习科学研究也发现,若将学习者放置在协作学习情境而不加以干预,就不能引发有效的社会性交互。这是因为小组学习需要解决劣构性问题,会给学习者带来认知负担(Dillenbourg & Betrancourt,2006);小组学习者之间的交流协调会消耗学习者的认知资源等,会对深度学习过程和结果产生消极影响。因此,如何在协作学习情境设计干预以提升深度学习质量是学习科学研究需要关注的重要问题。从学习技术的角度看,大量研究表明,可视化学习技术在促进认知性和社会性学习上扮演着重要作用(Wertsch & Kazak,2011)。著名的学习科学专家索耶·基思(Sawyer R.Keith)在《剑桥学习科学手册》中总结到,学习技术的独特之处应体现在借用可视化功能支持深层学习上(Mayer,2005)。例如,学习技术的可视化功能可以把抽象知识用具体形象的形式进行表征;可以让学习者以可视化、语言化的方式表达;让学习者通过用户界面运用和修改所学的知识;让学习者分享、整合他们的理解,并从协作学习中获益。基于此,本研究基于认知负荷理论提出在协作问题解决中整合语义图示工具的学习技术干预思路,并设计和实施了对比实验,从学习过程和学习结果两个方面验证语义图示工具的有效性。


二、文献综述


作为承载知识和信息的新一代图示媒介,语义图示工具以带有语义规则的图形、图像、动画等可视化元素,将抽象的知识与信息(如概念、原理、关系等)进行基于规则的结构化组织和可视化表征,帮助人们对知识形成整体而又形象的认识和理解(顾小清等,2014)。近几年来,笔者所在研究团队围绕“语义图示工具”开展了持续探索性研究,并取得了系列研究成果(顾小清等,2014;许哲,2015;Cai et al.,2016)。


在协作学习情境中,语义图示工具功能定位的理论基础是认知负荷理论(蔡慧英,2016)。基于认知负荷理论,开展有效教学的设计原则之一是提升相关认知负荷(Sweller,2005)。研究发现,有四种干预策略可以实现上述目标(Schnotz & Kürschner,2007):一,认知重构,即学习者重构问题表征,使学习任务更加容易解决。二,抽象认知图式,让学习者有意识地寻找学习材料背后隐含的模式,从而有意地抽象出认知图式并创建语义上的宏观结构。三,应用学习策略,让学习者有意识而不是自动化地或无意识地应用学习策略。四,元认知监控,即运用元认知过程监控认知和学习。


语义图示工具在协作问题解决中的功能主要有:首先,语义图示工具为协作问题解决提供概念性支持(Concept Support)。也就是说,语义图示工具能为学习者提供与学习内容相对应的语义组件。学习者通过操作语义组件建构对学习任务理解的模型。研究发现,“一图是否胜千言”取决于学习者能否通过图示化表征搜索到表征内容中的数据结构、能否识别出用于解决问题的相关信息、能否从表征的信息进行认知推理等(Larkin & Simon,1978)。另外,安德森(Anderson,1993)总结到,在问题解决过程中,图示化表征的优势不在于表征出的结果,而在于对表征出图示化结果的行为操作过程。若图示化表征的行为操作过程能较好地引发学习者对解决问题的认知、思考和反思,那么图示化表征才能较好地帮助学习者解决问题。语义图示工具的概念性技术功能是让学习者通过对语义组件的行为操作,完成对问题空间涉及内容的建模,帮助学习者识别出学习任务的数据结构或相关信息,并基于表征信息进行认知推理,达到解决问题的目的。具体地说,这一技术功能对应的典型技术原型是概念图工具和系统建模工具(蔡慧英等,2013)。例如,运用概念图工具(如C-maptool),学习者可以运用文本、图形和带文字的箭头等可视化表征概念与概念之间的静态关系。运用系统建模工具(如Insightmaker),学习者可以运用图形组件以及相应的函数关系为系统及其内部关系建立模型,可视化表征概念与概念之间的动态关系。


其次,语义图示工具为协作问题解决提供社会性认知支持(Socio-Cognition Support)。也就是说,语义图示工具支持小组成员在问题空间中协同建构,以图示化的方式表征知识、想法和观点。最终达到支持学习者与学习内容、学习伙伴或学习环境进行社会性交互,帮助学习者可视化交流过程的目的。另外,它允许学习者扩展、改变、更新、重组小组学习制品,以支持小组成员基于建构的学习制品进行论证性讨论。这一技术功能与应用学习策略和元认知监控这两种干预策略的基本理念相匹配。研究表明,与个体建构外在表征相比,学习者协同建构图示表征的过程能激发小组内不同观点的表达,给学习者之间的持续对话提供资源。而且,小组协同创建的学习制品可以作为参考物,引导学习者对观点进行论证和解释,激发学习者进行意义协商并达成共识(Engelmann & Hesse,2010;Dillenbourg & Traum,2006)。另一方面,将学习相关的内容共享到同一可视化界面从而使学习者对学习内容和协作学习过程形成的全局观,不仅能让学习者动态了解协作学习流程和进展,还会促使学习者基于共同建构的学习制品形成较多的个人反思(Dillenbourg,2005)。这一技术功能对应的典型技术原型是观点共享工具和观点论证工具。例如,南阳理工大学开发的Group Scribbles学习平台通过“电子化便利贴”方式,可视化呈现协作学习中产生的知识,促使小组成员在吸取他人观点的基础上进行思维发散,并在共同的学习空间中进行组内及组间讨论,协作解决问题。另外,美国加州大学伯克利分校开发的WISE平台中Explain Builder工具可以整合不同的图形组织器,辅助学习者对观点进行拖移、添加、修改背景色、删除等操作,通过可视化小组讨论的论证过程,达到促进小组有效交流的目的。


综上所述,本研究提出了语义图示工具支撑协作问题解决的学习技术干预思路,其研究假设包括:


假设一:在协作问题解决中整合语义图示工具能对学习过程产生有效影响,即优化小组学习过程质量。


假设二:在协作问题解决中整合语义图示工具能对学习结果产生有效影响,即引发个体的深度理解。

 

三、研究设计


本研究设计了一组对比实验:在实验组和控制组。在实验组中,小组学习者运用语义图示工具完成学习项目;在控制组中,小组学习者运用常见的基于文本的协作学习工具完成同一学习项目。


(一)学习项目设计


1.学习活动设计


基于支架学习任务与团体认知过程的教学性干预策略(蔡慧英等,2015),本研究围绕“教学设计”主题设计了“如何设计面对未来课堂的教学案例”学习项目。学习项目包括两个学习活动(见表一),要求小组学习者在协作交流中解决相应的问题。为了引导学习者有效地解决问题,研究者在每个子任务中精心设计了学习材料,并提供流程指导文档和小组对话提示语文档①。


小组完成两个学习活动的基本流程是:1)对学习子任务进行建模。小组学习者分工阅读学习材料,在学习界面上以协同建构的方式可视化呈现对学习材料的理解,形成小组学习制品;2)基于建模结果进行小组讨论。小组学习者在协同建构的学习制品上以添加批注、回复等方式,开展交流和讨论,达到共同学习的目的。这两个流程是在动态交互中共同推进,实现小组协作解决问题。


2.学习工具设计


依据研究需求,本实验设计了两种研究情境。在实验组中,小组学习者运用语义图示工具Mural②表征协作问题解决过程。在控制组中,小组学习者运用Shimo③表征协作问题解决过程。


Mural是一款基于网络的协作概念图建模工具,能为学习者提供不同类型的组件,如标题、文本、箭头、便签、图形、图标、框架和图片等。学习者可以在Mural界面上组合不同的组件表征对概念与概念之间逻辑关系和结构关系的理解。此外,Mural不仅支持小组学习者实时地协同创建、编辑和修改小组学习制品,还支持学习者对界面的任意位置或学习制品中某一组件添加批注。这可以帮助学习者基于学习制品提出针对性问题,支持小组成员基于建构的学习制品进行论证性讨论。


Shimo则是一款基于网络的协作文本编辑工具。在其界面上,小组学习者可以添加文字、表格、图片等元素,以线性的、文本的方式表达对概念与概念之间逻辑关系和结构关系的理解。与Mural的技术功能类似,Shimo支持小组学习者在同一界面实时地编辑学习制品,支持学习者对界面上的某一段文字添加批注。



(二)参与者与实验情境


笔者和五名研究生形成研究小组,招募均来自上海市同一高校,且具有教育学相关专业背景的49名研究生参与本次实验。参与者全部完成了协作问题解决技能评估量表测试(Siu & Shek,2005)、客体—空间表象认知风格测试(Blajenkova et al.,2006)以及与“教学设计”主题相关的知识测试。依据测试成绩,23名研究生分到了实验组,26名研究生分到了控制组,确保了两种研究情境中学习者的协作问题解决技能、客体—空间表象认知风格和先验知识没有显著差异。随后,研究小组对每一研究情境中的参与者进行对等分组。控制组26人分8组,其中,3人一组,共6组;4人一组,共2组。实验组23人分8组,其中,3人一组,共7组;2人为一组,共1组。每一研究情境的8个小组中,2个小组是高分组,2个小组是低分组,4个小组是混合组。

 

分组后,研究小组在不同时间段在计算机机房分别组织了实验组和控制组的学习实验。两次学习实验的研究情境没有差异。在学习实验的准备阶段,参与者完成前测。随后,研究人员向参与者介绍学习项目的背景,辅导参与者熟悉学习工具等。在学习实验的正式阶段,依据流程指导文档上的提示,每个小组自定学习步调,分别用约60分钟完成两个学习活动。在完成学习活动的过程中,每位学习者使用一台电脑,在小组共享的学习工具界面上可视化建模协作问题解决过程,并通过QQ进行实时交流讨论。研究小组不干预各实验小组,只给学习者分发学习材料、帮助解答技术问题等。学习实验结束后,参与者需要完成后测。

 

(三)数据收集与分析


1.对学习过程的评估:团体投入质量的视角


为了评估小组学习过程,本研究从团体投入质量的视角对小组对话数据进行分析,根据小组在不同类型学习活动中的投入判断小组团体的投入质量。若小组较多地投入到促进有效学习的学习活动,较少投入到不能促进有效学习的学习活动,则可以判断小组在协作问题解决中团体投入质量较好。反之亦然。


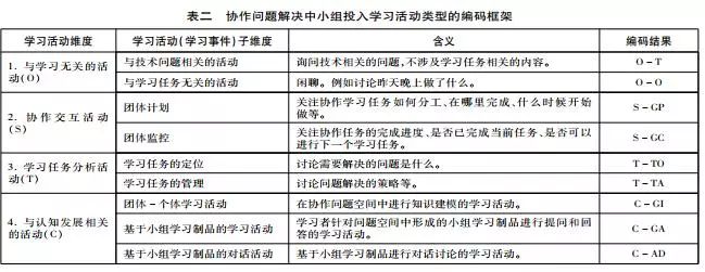
首先,基于已有的协作问题解决学习活动框架(Baker et al.,2007)以及学习活动功能框架(Poole & Holmes,1995),本研究确定了协作问题解决小组投入学习活动类型的四维编码框架(见表二)。根据表二可以判断,与学习无关的活动是最不能促进有效学习的活动;与认知发展相关的活动是最能促进有效学习的活动。



基于表二的编码框架,我们又对两种研究情境中每个小组的QQ对话数据进行编码分析(见表三)。第一,我们确定了小组对话数据的编码单位——学习事件(learning event)。“学习事件”指在具体教学情境中,教师和(或)学生之间围绕同一目的而进行的互动。这一互动过程是不可再降解的学习片断,具有整体性的教学意义(Prieto et al.,2011)。第二,根据“学习事件”的特点,研究者对每个小组在整个学习项目中的QQ对话进行了片段式分割,确定每个小组经历的学习事件。第三,依据表二的编码框架,研究小组对每个小组的学习事件进行内容编码。QQ记录的对话数据包含对话者、对话内容、对话时间等关键字段。因此,根据对话片段的内容,我们可以定位小组投入学习事件的类型。根据对话片段的起始时刻,我们可以算出小组在学习事件中停留的时间。例如,在14:47:58—14:48:23,从对话内容看,小组成员主要针对1.1学习任务如何分工进行交流。因此,这一学习事件可以编码为“团体计划类学习事件(S-GP)”。在14:48:23—15:15:50里,小组成员间虽没有对话,但依据上下文,我们可以定位这一时间段小组学习者在阅读分发的学习理论材料,并在Mural界面上可视化对学习材料的理解。因此,这一学习事件可以编码为“团体-个体的学习活动(C-GI)”。依据以上规则,两名编码者分别对所有小组对话数据进行编码。编码结果存在分歧的,由编码者协商讨论,直到形成统一意见为止。第四,编码结束后,研究小组计算出实验小组在每类学习事件中投入的时间,为后续的数据分析做准备。

 


2.对学习结果的评估:深度理解的视角


为了评估协作问题解决项目结束后学习者的学习效果,本研究从深度理解的视角对学习者前后测数据进行了分析。根据知识认知框架中“条件性知识”和“程序性知识”的基本内容(Schraw & Dennison,1994),研究者围绕“教学设计”主题设计了三道简答题,要求学习者至少以150个文字进行阐述。借用可观测学习结果的结构框架(structure of the observed learning out come,简称SOLO)(Biggs & Collis,1982),本研究形成了基于SOLO框架评估深度理解的量表(见表四)。基于该量表,根据学习者所表达出的文字质量,我们对每道简述题进行0-7级的结构性量化编码④。当简述题文字反映出学习者对题目涉及的知识内容只形成了浅层的主观认识时,我们将该题项得分编码为“0”;当简述题文字反映出学习者对题目涉及的知识内容形成了整合性、迁移性的深度认识时,我们将该题项的得分编码为“7”。三道文字题编码结果的平均分用来评估学习者对学习主题深度理解的高低。若编码得分高,则表示学习者对学习主题的理解深刻。反之亦然。两位接受了培训的编码者对每个学习者前后测中三道简答题的文本数据进行编码。编码结果存在歧义的,由编码者协商交流,直到意见统一为止。



四、结果


(一)协作问题解决的团体投入质量


为了探究不同研究情境中小组团体投入质量的差异,本研究对两种研究情境中各小组在不同类型学习活动中投入时间进行了卡方检验分析(见表五)。数据分析发现,实验组学习者与控制组学习者在不同类型学习活动中投入时间的比率存在显著性差异(X2(3)=148.43,P<0.05)。这说明在协作问题解决中整合语义图示工具能改变学习者在不同类型学习活动中投入时间占总学习时间的比率(见表六)。


可视化呈现了不同研究情境中小组在不同类型学习活动中投入时间占总学习时间的比例。本研究得出以下研究发现:


第一,在与学习无关的学习活动(O)中,实验组投入时间占总学习时间的2.1%,控制组投入时间占总学习事件的4.0%。这说明,实验组学习者会较低概率地投入到与学习无关的学习事件中。这意味着,整合语义图示工具会使小组学习者更加专注于学习任务的解决,较少出现闲聊、开小差或不作为的对话交流。


第二,在协作交互的学习活动(S)中,实验组投入时间占总学习时间的7.0%,控制组投入时间占总学习时间的11.1%。这说明,相比于控制组,实验组的学习者会较低概率地投入到协作交互的学习事件中。这也就意味着,整合语义图示工具会使小组学习者之间的协作交流更加顺利、有序。这一研究发现可以在小组对话中找到印证。对比各小组在协作交流学习事件中的对话发现,控制组协作交互时容易出现以下情形:第一,小组成员对学习任务的分工、进展没有达成共识,需要进行对话式的询问与交流。第二,小组成员不了解其他成员的进展,需要对话交流,以监控学习进程。因此,结合量化数据分析结果和以扎根理论方式归纳出的质性分析结果,可以得出以下结论:相比于控制组,实验组较少地消耗认知资源用以维持小组的协作学习状态,会更快速地明晰协作交互的进展。


第三,在与学习任务相关的学习活动(T)中,实验组投入时间占总学习时间的8.9%,控制组投入时间占总学习时间的8.4%。这说明,在两种学习情境中,小组在讨论需要解决什么问题和问题解决的策略等方面消耗了同等比率的学习时间。


第四,在认知发展学习活动(C)中,实验组投入时间占总学习时间的82.5%,控制组投入时间占总学习时间的76.0%。这说明,相比于控制组,实验组学习者会较高概率地投入到与认知发展相关的学习事件中。其中,在团体-个体的学习活动(C-GI)中,实验组投入时间的比例(61.61%),远高于控制组投入时间的比例(50.12%)。这说明,整合语义图示工具会促使小组学习者更多地投入到对知识建模的过程中。


基于以上发现,我们总结出:相比于整合基于文本的协作学习工具,整合语义图示工具会减少小组学习者投入到与学习无关学习事件、协作交流事件中的概率,提高小组学习者投入到与认知发展相关的学习事件的概率。这也说明,在协作问题解决中整合语义图示工具会提升团体投入质量。


(二)学习者的深度理解


为了探究学习者对学习主题的深度理解程度,本研究对学习者前后测中深层理解数据进行了分析,均值和标准差如表七所示。


 

首先,我们分别对控制组和实验组的学习者前后测的深度理解数据进行了配对样本T检验。数据分析发现,控制组的学习者在前后测中的深度理解存在显著性差异,t(25)=3.03,P=0.006<0.05。其中,后测成绩(M=3.5,SD=1.03)高于前测成绩(M=2.9,SD=0.79)。同样的,实验组的学习者在前后测中的深度理解存在显著性差异,t(22)=5.88,P=0.000<0.05。其中,后测成绩(M=4.3,SD=1.02)高于前测成绩(M=2.9,SD=0.78)。这说明,两种研究情境中学习者对学习主题的深度理解均有所提高。


为了探究整合语义图示工具在提升学习者深度理解上是否有显著优势,本研究对控制组和实验组学习者后测深度理解的数据进行了独立样本单因子共变量分析,共变量为深度理解的前测数据,因变量为深度理解的后测数据。由回归系数同构性检验结果可知,F值未达显著(F=1.176,P=0.254>0.05),符合回归系数同构性之假定,可以进行共变量分析。由表八可知,两种实验情境中学习者深度理解的后测成绩存在显著性差异(P=0.003<0.05)。比较得知,实验组学习者深度理解(M=4.3,SD=0.20)高于控制组学习者的深度理解(M=3.5,SD=0.19)。由此可判断,相比于整合基于文本的协作学习工具,整合语义图示工具能更好地促进学习者的深度理解。



五、讨论与总结


基于以上数据分析,我们可以得出以下结论:1)整合语义图示工具能提升协作问题解决中小组团体投入质量,缩小小组学习者投入到与学习无关学习事件和协作交流事件的概率,扩大小组学习者投入到与认知发展相关的学习事件的概率。这说明,整合语义图示工具能对学习过程产生有效影响,即优化小组学习过程质量。因此,研究假设一成立。2)整合语义图示工具能更好地促使学习者在协作问题解决中对学习主题的深度理解,也就是说能对学习结果产生有效影响。因此,研究假设二成立。总之,语义图示工具是一种适宜的学习技术干预手段,可以提升协作问题解决学习过程的质量,促进学习者的深度理解。


这一研究发现与前人的研究发现相吻合。作为一种图示化的表征手段,语义图示工具能促进学习者的认知发展,表征协作问题解决的过程,刺激学习者意识到他们内在表征中存在的认知黑洞或较模糊的认知内容(Kolloffe et al.,2011)。而且,运用图示化表征建构概念理解会使学习者在问题空间中有意识地完成认知操作,帮助学习者掌控意义建构的过程,进行有意识的反思等(Chi,et al.,1989)。这有利于促进学习者的深度理解。


首先,语义图示工具的概念性支持功能有助于提升学习过程质量,促进学习者的深度理解。当学习者以文本的形式向其他学习者传达对学习材料的理解时,学习者对学习材料进行认知加工的可能性较小,难以在认知过程中完成高质量的知识建构。与基于文本的协作学习环境相比,在整合语义图示工具的学习环境里,学习者需要以图示化的方式表达对学习材料的理解。这就给学习者提供了对学习材料进行“强制性”认知加工的外在干预。学习者“画”出知识建模的过程能较大概率地引发学习者对知识点的再认知和重构,促使学习者在协作问题解决中引发深度理解。从这一角度看,语义图示工具在协作问题解决中发挥的是“符号中介(Mediation)”的技术功能(Vygotsky,1978)。它能促使学习者对学习内容进行深度的认知加工,引导学习者在问题空间中进行有序的认知操作。


其次,语义图示工具的社会性认知支持功能有助于提升学习过程质量,促进学习者的深度理解。语义图示工具不仅可以辅助学习者在问题空间中显示、组织、共享和动态地操作信息,还可以用来支持、引导学习者的探究、交流和知识建构(Kolloffel et al.,2011)。与支持个体学习的学习环境不同,运用支持协作学习的语义图示工具,小组成员可以协同建构共享的社会性学习空间,可以以图示化方式协同表征想法和逻辑理解,还可以基于学习制品进行论证性讨论。学习者能接受更多的促进认知发展的刺激。例如,同伴的话语、同伴的提问以及不断建构生成的小组学习制品等。这样,基于语义图示工具而动态生成的社会性学习环境可以促进小组成员“无声交流”,还可以推动学习者在丰富的知识建构环境中进行认知加工和反思,精化对知识或问题的认知(Caballero et al.,2014)。


鉴于本研究存在如研究样本过少、研究情境缺乏普适性等缺陷,后续研究可在不同情境(如不同学科、不同学年段等)中继续开展语义图示工具的技术设计与应用研究,在迭代中验证、优化语义图示工具的技术功能。此外,为了能在教育教学情境中推广语义图示工具的应用,本研究团队还将以语义图示工具为抓手,与教师开展教学项目的合作研究。使这一工具能轻松地、高效地被老师所接受,同时可以在教学项目合作中带动学科老师运用语义图示工具支持课堂教学,使语义图示工具能与真实的课堂教学情境更好地接轨。

 

 

基金项目:2017年度教育部人文社会科学研究规划青年基金项目“在STEM课程中设计图示化支架提升协作问题解决能力的实证研究”(17YJC880001);江南大学2017年自主科研青年基金项目“在STEM教育中整合技术支持协作问题解决学习的研究”(JUSRP11768)。

作者简介:蔡慧英,博士,讲师,江南大学教育信息化研究中心、人文学院教育技术系,研究方向:计算机支持的协作学习、STEM教育、学习科学与技术、数字教育资源设计与开发;顾小清(通讯作者),博士,教授,博士生导师,华东师范大学教育信息技术学系,研究方向:学习科学与技术设计、CSCL、学习分析技术。


转载自:《开放教育研究》2017年第6期

排版、插图来自公众号:MOOC(微信号:openonline)

 

2018年1月5日(下午)— 6日(全天)

武汉轻工大学——新维教师发展空间站

《首届“教学常青论坛” | 促进学生主动学习的技术·方法·实践暨武汉轻工大学新维教师发展空间站启动仪式与全球首秀》

 

“教学常青论坛”是由武汉轻工大学教师发展中心基于新维教师发展空间站发起

并为全球教师从业者而生的国际教师发展交流平台

论坛将聚集国际、国内教师发展领域的管理者、研究者和实践者

全方面、多角度、系统化探讨教育、教师、学生与技术的融合与创新


首届“教学常青论坛”主题

促进学生主动学习的技术·方法·实践

立足湖北省高校教师作教学实践分享

以期为广大一线教师及从事教师发展工作的能人志士搭建平台

交流、共享、碰撞思想、启迪智慧


现诚挚邀请你出席

世界级的未来教室,书写中国教师发展的新故事...... 

长按二维码或点击“阅读原文”即可报名


喜欢我们就多一次点赞多一次分享吧~


有缘的人终会相聚,慕客君想了想,要是不分享出来,怕我们会擦肩而过~

《预约、体验——新维空间站》

《【会员招募】“新维空间站”1年100场活动等你来加入》

有缘的人总会相聚——MOOC公号招募长期合作者

《【调查问卷】“屏幕时代,视觉面积与学习效率的关系“——你看对了吗?》


产权及免责声明 本文系“MOOC”公号转载、编辑的文章,编辑后增加的插图均来自于互联网,对文中观点保持中立,对所包含内容的准确性、可靠性或者完整性不提供任何明示或暗示的保证,不对文章观点负责,仅作分享之用,文章版权及插图属于原作者。如果分享内容侵犯您的版权或者非授权发布,请及时与我们联系,我们会及时内审核处理。


了解在线教育,

握MOOC国际发展前把沿,请关注:
微信公号:openonline
公号昵称:MOOC

 

登录查看更多
0

相关内容

最新《深度多模态数据分析》综述论文,26页pdf
专知会员服务
302+阅读 · 2020年6月16日
大数据安全技术研究进展
专知会员服务
96+阅读 · 2020年5月2日
【WWW2020-微软】理解用户行为用于文档推荐
专知会员服务
36+阅读 · 2020年4月5日
BERT技术体系综述论文:40项分析探究BERT如何work
专知会员服务
140+阅读 · 2020年3月1日
新时期我国信息技术产业的发展
专知会员服务
71+阅读 · 2020年1月18日
支持个性化学习的行为大数据可视化研究
在线学习体验影响因素结构关系探析
MOOC
7+阅读 · 2019年3月20日
思维发展型课堂的概念、要素与设计
MOOC
4+阅读 · 2018年12月18日
3D Deep Learning on Medical Images: A Review
Arxiv
13+阅读 · 2020年4月1日
Arxiv
14+阅读 · 2020年1月27日
Revealing the Dark Secrets of BERT
Arxiv
4+阅读 · 2019年9月11日
Arxiv
8+阅读 · 2018年1月25日
VIP会员
相关论文
3D Deep Learning on Medical Images: A Review
Arxiv
13+阅读 · 2020年4月1日
Arxiv
14+阅读 · 2020年1月27日
Revealing the Dark Secrets of BERT
Arxiv
4+阅读 · 2019年9月11日
Arxiv
8+阅读 · 2018年1月25日
Top
微信扫码咨询专知VIP会员