【工业4.0】发力推进满足工业 4.0 要求的通信技术

2018 年 12 月 2 日 产业智能官

发力推进满足工业 4.0 要求的通信技术

Advancing communication technology to meet the requirements of Industry 4.0 energetically

彭瑜

(上海工业自动化仪表研究院,PLCopen中国组织)


按照德国工业 4.0 的顶层设计的思路明显可见,工业4.0 的基础是在工业生产价值链各个环节所发生的所有实例的全部信息,都应该通过面向应用的联网,构成信息的高可用性。信息的可用性越高,价值增值的可能性越大。这表示RAMI4.0 参考模型的通信层需要确保不同工业 4.0 基本单元之间及时、可靠、安全的信息传输。同时,这些通信技术也必须完全支持 RAMI4.0 参考模型的递阶(hierarchy)维度各层级内和各层级间的通信要求。由此可以推断,相关的通信系统(包括商用的技术、网络和协议)也是工业 4.0 中的关键资产。为了使各种工业 4.0 的基本单元能进行符合工业4.0 要求的端对端通信,它们也需要一个管理壳。

  通信作为工业4.0的自动化系统中至关重要的子系统,其  主要挑战不是通信系统的实时性能,而是把通信要求所涵盖  范围的所有网络进行无缝的集成,这些网络包括从有严格确  定性要求的就地控制网络,到工厂内部的运行操作管理网络,到企业生产的计划调度网络,并延伸到全球连接的跨企业的 通信;以及基于网络通信的自组态和各类网络管理的集成。还有的挑战是,在生产技术的生命周期和信息技术的生命周 期存在巨大差异的情况下,如何制定不同以往的升级迁移、集成和维护的策略。

  当前通信在推进工业 4.0 发展面临的问题是,现有的工业通信技术虽然打下了良好的基础,但仍远远不能在技术和成本上满足工业 4.0 的要求;而正在发展中的技术如 5G、NFV(网络功能虚拟化)等还有待于试验验证和推广,至少在近期内还不会在工业制造中产生实际上的影响。

  尽管如此,这也没有妨碍工业 4.0 中的通信技术的有效发展,德国工业界正在多头推进。首先是德国工业 4.0 平台作为德国工业界协调推进工业 4.0 国策的组织机构,其下的第一工作组(负责参考架构)下设一个小组,专门针对“基于网络的通信”,为基于网络的通信解决方案未来的发展和标准化进行规划。明确基于网络通信的主要要求,评估现有的有关标准和规范,或者正在开发中的标准和规范。为了构造基于网络通信的各种场景和要求,该小组勾画了有关的推荐和参考模型,作为 RAMI4.0 的一个补充。其次是由 DIN、DKE 和 VDE 联合发布的工业 4.0 标准化路线图的第三版,专门开辟通信章节,讨论有线通信和无线通信的现状,实现工业 4.0 意义的通信需要在标准化方面开展的工作及建议。还有由 Fraunhofer 和 VDMA 发布专门针对中小型企业的工业4.0 通信导则(基于开放平台通信统一架构 OPC UA),帮助他们选择正确的方法和步骤实施工业通信的升级迁移。


用于工业 4.0 的基于网络的通信 

  用于工业 4.0 的基于网络的通信定义如下:为赋予两个或多个工业4.0 基本单元建立通信关系的能力,用于工业4.0 的基于网络的通信需要把所有有关的的技术、网络和协议都加以涵盖。工业 4.0 的基于网络的通信,其应用必须经由符合工业 4.0 的界面,使端对端的通信具备信息交换和对话的能力。网络资源的利用也可以通过非符合工业 4.0 的界面加以配置。

  值得注意的是,在RAMI4.0内分析基于网络的通信有两个视角:1)从使用通信的视角看,出于用户数据传输功能 的通信需要,在此情形下与管理壳的接口承担通信设施支持有关数据存取的组态。2)从如何实施通信的视角看,作为 数据传输功能提供者的通信能力的体现,并为信息交流提供服务质量QoS,在此情形下管理壳将通信设施加以隐藏。

  将基于网络通信作为工业4.0必须使用的“科目“,实 际上就是通信的使用。这体现在RAMI4.0的两个维度,即生产组织及其设备按其层级递阶的维度和生命周期和价值流  的维度。正如图1所示,表现为哪些科目需要通信交换数据。

  为了交换数据和信息,或者为提供和使用远程设备的功能,工业4.0的基本单元必须具有通信能力。为此必须对工业4.0的基本单元规定描述应用通信要求的特性。这些特性是要传输的数据类型和长度、要求的性能、所提供的或所期望的信息/功能层之间的接口,以及基于网络的通信(串行或并行、缓冲区或FIFO先进先出、服务或协议)。这些特性是工业4.0基本单元管理壳中通信子模型的元素项。基于这些工业4.0基本单元通信子模型的特性值,可以实现适当的基于网络的通信系统。至于网络中的各种设备,并没有必要作为工业4.0的基本单元。然而,由工业4.0基本单元所提供的特性, 譬如说在物联网的意义上,也可以支持涉及具有相当宽泛应用范围的基于网络的通信。

图1 基于网络的通信是RAMI4.0必须使用的科目


  将基于网络的通信作为工业4.0的“目标”,实际上就是基于网络的通信必须承担工业4.0需要的通信。这体现在RAMI4.0的另一维度,即如何实现由实体资产及其功能集合映射为虚拟表达制造过程的维度。正如图2所示,在此维度 中表述怎样来实施通信的目标。

  基于网络的通信系统的设计、集成和生命周期管理系统, 将被看作与其它资产一样,与符合工业4.0要求的工业自动化  系统相关。因此,为了开发管理壳AS的内容,将按照RAMI4.0    的模型的组成元素考虑。这使得网络的持久稳固的管理和应  用,会按照生产过程经常变化的要求赋能。这仅仅是在基于网络通信作为工业自动化系统的一部分的场合所要求的。

图2    基于网络通信作为工业4.0必须实施的目标


  如上所述在工业4.0的环境中,对于有关管理壳的问题, 有两种视角观察基于网络的通信。那么就需要为通信资产也 建立管理壳,以便将这两种视角所观察的问题集成起来。

  在工业4.0面向服务架构的环境中,基于网络的通信的管理壳需要考虑以下先决条件:1)有关工业4.0管理壳的概念包括描述工业4.0的基本单元特性的公用模型和有关服 务质量的信息交换能力;2)工业.4.0服务架构的概念。图3  示出工业4.0服务架构的概念图。图中自上而下分别是:平台管理服务、信息服务、通信服务,所有这些服务均建立在通信基础架构/资产数字化和服务参与者的基础之上。表1概括 了上述的目标,给出工业4.0服务层级与自动化、ICT和通信管理壳的关系。

图3 工业4.0服务递阶层级的概念图


表1 工业4.0服务层级与自动化、ICT和通信管理壳的关系  

 

工业 4.0 中基于网络的通信的模型和要求 

  为了能以结构化的形式确切描述 RAMI4.0 通信层的相关要求、功能和接口,需要把基于网络的通信的模型设计为RAMI4.0 的扩展和补充。图 4 给出的两维模型中,一个维度是 RAMI4.0 中所谓的“递阶层级”及其包含的对通信的潜在要求;另一个维度是对通信的时间响应的要求。用在基于网络的通信中的不同的通信系统,在这两个维度都有描述。这些 不同的通信系统的区别在于它们被用于不同的递阶层级,因而对网络有着不同的时间响应要求。图4中用圆柱体表示工业 4.0 基本单元,这些工业4.0基本单元之间经由特定的网络相互通信。圆柱体的高度表示所要求的数据传输率。图中处在企业间通信( Connected  World ) 层和企业层(Enterprise)的工业 4.0 基本单元,使用I4.0 网络3(即时间响应大于 100ms 的网络),它们的数据传输率的要求显然是很高的。而那些处于现场设备层(Field Device)和控制设备层(Control Device)的工业4.0基本单元,运用I4.0 网络 1(即时间响应小于 1ms 的网络),它们的数据传输率就很低。在这个模型中要点是连接不同网络的网关(图中用红色矩形表示),这种网关起到将公司内部的局域网连接到网络提供商的全球网络的作用。符合工业4.0要求的端对端的连接,就是通过网关在工业4.0网络内构成。

图 4 RAMI4.0 中通信层的模型


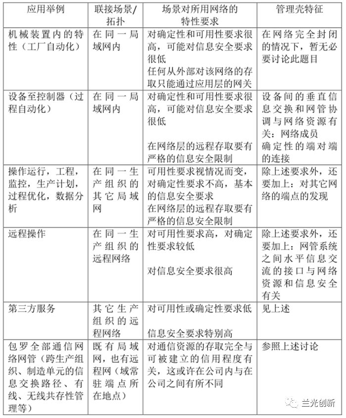
  表2列举了工业4.0环境下主要的通信应用场景,包括工厂自动化FA、过程自动化PA、操作运营管理、远程操作、第三方服务以及包罗全部通信网络的网管。在典型的自动化应用中所呈现的这些场景,参照了所规定的具有基于网络通信能力的资产,如物理的或逻辑的通信网络、端对端的通信关系、任意管理壳的主体(即支持符合工业4.0通信的基本单 元)、网络管理和控制系统联接等等。这些场景的特点将会在管理壳中所需要的功能中体现。

表2 工业4.0环境下主要的通信应用场景

  根据这些参照场景可以归纳出对于基于网络的通信的基本要求是:信息安全、可用性和服务质量QoS。信息安全包括:1)网络和数据安全,2)信息安全的识别,3)功能信息安全(参见IEC 61784-3现场总线的功能安全)。可用性是指过程和数据适时可用的性能,以及将过程和数据进行适当运用的能力。得到授权的用户不可拒绝对信息和系统进行存取。工业4.0要求的服务质量可分为三类,即延迟要求(包括抖动),数据传输的可靠性(例如用最大的位或帧的出错率),数据传输率的要求。此外,对于无线通信系统还有在解决所用频谱的共存性问题的同时,还需满足上述QoS的参 数。表3给出几种有关的服务质量要求的数量范围。为了在RAMI4.0的环境下把这些要求转换为符合工业4.0的功能,必须通过管理壳来加以表达。

表3 不同应用场合对服务质量的要求


目前通信技术与基于网络的通信要求的差距 

  从大的方面来看,工业4.0所需要的基于网络的通信与 目前所能提供的通信技术之间还存在着明显的差距。主要表现在以下四个方面:

  1)对无线联网解决方案的需求强烈 工业4.0要求生产过程不能固定在某个一成不变的场合,它必须能够适应灵活 的组织生产的要求,具有足够的移动性;还要求生产工具和 装备适应性更强,以及物流的组织必须满足动态而非静态的 要求。较之有线通信系统来说,无线系统显然能快速突破技 术和经济上的限制。未来会在工业生产中运用数量巨大的传 感器和执行器,除了使用有效的无线系统,别无替代办法。如此大规模的商业应用的前景,导致蓝牙和无线局域网正在 开发低成本的结构,但至今为止仅有非常有限的机制来解决 抗干扰、信息安全和响应时间等问题。目前单一的无线工业 解决方案局限于很少的频带,由于只能容纳数量不多的传感 器和执行器,所以不可能有很好的经济效应。预计未来5至10年内5G将会在工业应用中起到巨大作用。

  2)灵活而且安全质量有保证的端对端的通信 工业4.0 对于端对端通信的核心要求是灵活、尽可能的安全,以及最广阔的通信质量保证范围。通常需要跨越不同的网络以及不同的网络运营商,才能完成端对端的通信,并且还要保证最佳的连续性。采用TSN技术的OPC UA(IEC 62541)显然是很好的选择,但考虑到OPC  UA本质上是为解决设备与设备的联接而开发的,远不能满足工业4.0对软件与软件、复杂数据与复杂数据、人与系统等的联接性的要求,还需要有其它的联接性协议(如DDS、oneM2M、HTTP)加以完善和互补。

  鉴于在端对端通信中网关起着重要作用,在工厂的局域 网与广域网之间符合工业4.0要求的网关必须具有以下属性: 可组态,且具备基于应用而建立通道的安全协议;以尽可能 短的时间建立联接和断开联接;提供监控和分析功能的便捷 而灵活的工具;对每个应用程序进行优先级别的管理;在各 个不同的网络运营商之间保证QoS参数的转化。特别是从中  长期来看,与5G的联接运用网络分割和网络功能虚拟化(network function virtualization,NFV),将会大大有助于提高灵活性。

  3)基于网络的通信的管理壳  要实现工业4.0参考架构模型RAMI4.0中的通信层能力的安全灵活的应用,必须在工业4.0基本单元的管理壳中表达通信基础结构的功能,这样才能通过符合工业4.0的通信执行具体应用的请求和重发。因此管理壳必须支持两种基本的用例:

  工业4.0基本单元之间的端对端连接路径的请求和/或信 息交换,具有完善定义的服务质量和信息安全性能,最好是不依赖于所用的特定通信协议。

  对新加入的工业4.0基本单元的初始化组态(自动引导) 要在第一时间获得通信基础架构管理壳的存取,最好是 具有最小的预组态输入。

  4)标准化的国际化问题 到目前为止在生产技术和自动化技术中用了许多不同的标准,但大都是国家标准和专业标准。工业4.0要在全球竞争中取胜,建立基于网络的通信国际化的标准是当务之急。

  仅从通信技术的标准化集成的期望来看,目前用于工业4.0的解决方案,明显存在以下问题:通信装置的组态接口还无法摆脱对供应商的依赖;缺乏不依赖于通信物理介质的端对端通信的接口(这里可考虑基于意图的联网方法);缺乏共存管理的接口,尤其是对于无线网络没有共存接口。关键是需要与通信网络建立以下接口:与使用通信层资产的信息交流的接口,与监控信息交换使用状态的接口,发现符合工业4.0服务主机的接口。

  基于意图联网(intent-based networking,IBN)是一项正在发展中的技术,可能是今后30年内得以广泛运用的网络技术,其核心是结合运用人工智能和机器学习,来实现网络管理的自动化,极大提高网络的可用性和灵活性,使最终用户的网络业务策略实际实现。根据Gartner的分析,基于意图 的网络系统是提升网络基础设施可用性和敏捷性的中间件产品,其中包含对网络基础设施的设计、实施、运行、保障等完整生命周期的管理。

  据悉,目前至少 70%以上的网络还是依靠人工通过命令行接口进行管理。IBN 的终极目的是建立和实现自管理网络(self-managing  networks)。基于意图联网以应用为中心,聚焦于满足应用软件从网络中获得它所需要的服务。在基于意图联网中,网络配置(provisioning),或网络自动化与运行没有任何关系,它只选择网络为应用软件提供所需要的服务。源于美国的 IETF 互联网工程专责小组和 ETSI 欧洲电信标准化研究所都致力于发展这项新技术。而美国的思科已于 2018 年 6 月推出了基于意图的联网的软件平台。

 

通信作为工业 4.0 的资产  

  在工业 4.0 的环境下把通信考虑为资产,通过其管理壳在信息世界中进行表达。换言之,通信也是工业 4.0 的一种基本单元(见图 5)。按照德国标准 DIN Spec 91345,管理壳的内容是以子模型表示其特征的,那么在通信资产管理壳 中的各种子模型,将包含符合工业 4.0 的通信的所有信息。

图 5 通信作为工业 4.0 的一种基本单元


  在图6中示出通信资产子模型细节。数据层为工业4.0的通信(数据传输以及数据格式的完善补充)提供服务,而控制层通过精细粒度(附有有关性能)的通信子模型来表达管理服务。如图6所示通信网络的网络管理系统是管理壳的可 能的接口。而目前网管系统通常复杂,部分是专用的,而且与其下的网络架构和网络设备绑定,没有必要的灵活性。

图6 工业4.0基本单元中有关通信子模型的细节


  今后,通信网络将从面向硬件转向面向软件。网络的功能将在统一的传输、计算和存贮的基础架构的基础上,以虚拟的方式生成,即网络功能虚拟化(Network Function Virtualization, NFV)。计算和存贮的基础架构可以由集中的或分布式数据中心(云基生产) 所控制和掌握。再与软件定义联网 SDN 架构和功能组合起来,则有了新的机会建立灵活的通信网络,并能迈向实现实时网络和服务管理。

  图7示出的方法是在通过管理壳运行网络的概念模型中, 运用软件定义联网SDN的架构。图中可见,工业4.0的应用使  用网络通信管理壳与SDN控制器互动,在无需了解SDN技术的情况下,基本上完成SDN的任务。这样,工业4.0网络通信提供对网络管理服务的存取,而这个网络管理提供诸如网络发现、对其它网络的存取进行控制,以及处理链接要求等服务。从IT的角度看,管理壳中的通信子模型对应于SDN的应用,通信资产中的网络管理系统其下的控制层所执行的控制细节,相当于由SDN控制器承担;而数据层的任务由网络和标准的网络技术(如TSN)执行,这对应于SDN控制器与SDN 的数据路径之间的增强发现。

图7 工业4.0基本单元通信子模型SDN的实现方案 


  如果在真实的工业4.0环境中采用SDN应用表达虚拟的RAMI4.0通信管理壳,那么实行RAMI4.0管理壳的要求必须 通过信息交流和交换来实现。这就要求在未来的公共网络支持基于SDN的信息交流和交换的过程和步骤。传统的传输网络中由专门的路由器和交换机实现数据转发和网络控制。SDN通过一个单独的基于软件的SDN控制器实现网络控制功  能的集中化,而路由器和交换机只负责转发,减少了转发的成本。SDN控制器可监控绝大部分网络,轻松识别最优报文 路由,在网络拥堵或者部分瘫痪的情况下尤其有用。由于传统网络中的路由器和交换机的路由决策,只局限于部分网络而不是所有网络的运行情况,相比而言,SDN控制器的路由 决策能力就强得多。

  NFV和SDN推动了网络现代化的发展,软件化和云化则定义了网络现代化的路径。未来通信网络另一个重要的方法是网络分割(network slicing),这是5G中一个关键的概念。基于SDN和NFV的原理,可以在相同的物理基础架构下,运用网络分割的概念建立不同的逻辑网络切片。每个网络切片逻辑上都是一个自给自足的网络,每项业务都可以拥有一个独立的网络切片。例如专门的视频网络切片、IoT网络切片, 或者关键通信网络切片(如工业4.0专用网络切片)等等。 当然,也可以将多个相似业务放在一个网络切片上。这一体现在公共的物理网络基础架构上,运行多个虚拟且独立业务运行的逻辑网络的概念,其高效率且成本低廉的效果,将彻底改变了现行的实现方法,也使得5G更能适应网络外部环境的变化,动态调节的性能更佳。总之,5G与网络分割的组合会使业务客户与运营商在签订服务级别协议(Service Level Agreement,SLA)的前提下,享有其专有的联接性和数据处理性能,包括数据速度、通信质量、延迟、可靠性、信息安全和服务。

  可以预见,工业 4.0 专用的网络切片将灵活地建立在工业 4.0 专用要求的基础上。网络分割的详细机制,包括建立网络分割存取运行范围和域,目前正在研究中。德国 ZVEI(电气电子协会)已在内部新设立 5G-ACIA(5G 连接工业和自动化联盟,5G Alliance for Connected Industry and Automation),正在策划一个有关 IMT-2020 频带(5G 技术)和非 IMT 频带(5.8 GHz ISM band)向国际电信联盟 ITU-R 联合体的提议,并将通过德国联邦网络代理机构 German Federal Network Agency 提交。看来有可能在所有共存的应用之间进行有序合作的基础上,在 5G 频带中专门开辟为工业自动化的专用频谱。


结束语 

  从目前的推进形势观察,符合工业 4.0 要求的通信要获得全面成熟的应用,或许还要十年左右的时间。这不仅仅是因为许多相关的技术还处于开发、试验阶段,因为许多标准尚待开发制定和国际化,还因为涉及各主要工业国家和新兴工业国家相关法律的制定和通信运营商之间的协商。工业4.0 所要求的通信毕竟是前所未有的通信集成,牵涉到万物(包括软件和硬件)和企业、人员的互联。当然还有政治因素,全球化和反全球化的斗争目前大有愈演愈烈之势,可能对此也会产生难以预料的影响。

  

(原刊载《环球新工业》2018 年 11 期)



转型智能制造,必学这十点!

导读:智能制造是一个非常大非常广的概念,除了涉及制造企业本身,还与供应链的上下游企业息息相关,它包含自动化、信息化、智能物流、智能计算、智能决策等多个方面。

 来源:中国传动网


市场背景:智能制造改革牵扯的是整个制造业,毫无疑问这是一个万亿级别的大市场。所属的细分市场各个都是大片蓝海:未来10年中国机器人市场将达6000亿元人民币;预计2018年,中国民用无人机市场将达到110。9亿元;预计至2020年,中国自动化物流系统市场规模将超过1000亿元……


智能制造的实现是一个从手工到半自动化,再到全自动化,最终实现智能化、柔性化生产的过程。智能制造将制造业与信息技术和互联网技术相结合,在生产工艺、生产管理、供应链体系、营销体系等多个方面实现全产业链的互联互通。



那么,企业该如何实现自己的智能制造改革呢?以下十项技术都是知识点:



1.多源多通道数据实时采集感知技术


多源传感器数据采集是智能制造过程中实现智能感知的前提,通过各类传感器(压力传感器、位移传感器、视觉传感器等)组成,实现对多源多通道分布式数据的实时采集、分析和转换等。

 

多源传感器数据采集系统包含以下几项技术:

· 信号转换技术

· 实时网络通信技术

· 多线程管理技术

· 数据缓存池技术

· 黑匣子技术

· 信息安全技术


2.异构数据内容融合与传输共享技


通过对各种异构计算数据进行内容分析和融合处理,从海量数据中挖掘隐藏信息和有效数据,提高智能制造过程中各种装备状态监测的准确性。

 

异构数据包括:海量的多媒体传感数据、文本/超文本、声音数据、影像数据、视频序列等。

 

3.复杂工况的多任务自适应协同技术


智能制造的实现往往需要能够自主分析当前的工况环境和任务要求,实现多任务自适应协同规划,并根据不同任务难度自适应调整作业策略。

 

多工况包含以下几种(以挖掘作业为例):

· 常用,挖掘形状规则,且经常使用该功能

· 特殊,挖掘形状规则,但不经常使用

· 自主标记,挖掘形状不规则,但经常使用

· 高度自定义,高度依赖驾驶经验的操作



4.多机协同的集群化交互与控制技术


智能制造的多机集群模仿生物集群行为,单机间通过彼此信息交互与自主控制来进行协同工作,从而可在各种险恶环境下低成本完成多样性的复杂任务。

 

具体包括:

· 远程操控端,人机交互装置远程遥控,任务指派和监控

· 移动用户端,网页、APP做任务指派和监控

· 智能机械端,环境感知、机身工况传感、自主作业控制

· 移动互联网,无线数据通讯承载

· 卫星定位,导航与测量辅助

· 云端数据中心,环境建模分析,任务和轨迹规划,大数据分析和诊断


5.大数据驱动故障诊断深度学习技术


制造装备运行过程中产生的海量特征数据蕴含大量的故障信息,在收集智能装备运行特征数据的基础上,应用深度学习算法对大数据进行知识挖掘,获寻与故障有关的诊断规则,实现对制装备的故障进行智能预测和分析。



6.数字孪生与数字样机建模分析技术


数字孪生充分利用物理模型、传感器更新、运行历史等数据,集成多学科、多物理量、多尺度、多概率的仿真过程,在虚拟空间中完成映射,从而反映了相对制造过程中各装备的全生命周期过程。


7.多技术路线工作方案优化决策技术


针对不确定性的、半结构化或非结构化的智能制造工作方案决策问题,通过信号推理、定量推理等方法,在不确定性、不完备、模糊信息的环境下实现智能制造与产品设计旨在服役多目标多技术路线工作方案优化的自主决策。



8.工艺工装协同推送与自动装夹技术


个性化推送技术及语义检索技术融入工艺工装推送过程中,基于融合智能装备与产品工艺工装特征的个性化语义检索,形成个性化的工艺工装协同推送机制,提高智能制造工艺设计过程中获取产品工艺工装的效率。


9.产品知识图谱与知识网络构建技术


通过对分布的多学科知识数据进行结构层次上的集成,消除多学科多领域知识数据的语法和语义分歧,使得数据结构具有一致性,进而对设计设计库数据进行知识表示,完成知识库的建立。

 

结构化数据、半结构化数据、非结构化数据通过结构化改造和筛选整合,形成趋同或者一致且无冗余的结构化数据,也就是将客观世界主观抽象成设计数据库,再通过知识表示形成知识库。


10.机电液一体化云平台知识服务技术


知识服务技术着手于知识的自动推送,有序地组织机、电、液一体化跨学科知识,并在合适的设计过程中推送给设计人员合适的设计知识,从而实现跨学科知识服务的个性化、高效化和智能化。






工业互联网




产业智能官  AI-CPS


加入知识星球“产业智能研究院”:先进产业OT(工艺+自动化+机器人+新能源+精益)技术和新一代信息IT技术(云计算+大数据+物联网+区块链+人工智能)深度融合,在场景中构建状态感知-实时分析-自主决策-精准执行-学习提升的机器智能认知计算系统实现产业转型升级、DT驱动业务、价值创新创造的产业互联生态链



版权声明产业智能官(ID:AI-CPS推荐的文章,除非确实无法确认,我们都会注明作者和来源,涉权烦请联系协商解决,联系、投稿邮箱:erp_vip@hotmail.com。



登录查看更多
0

相关内容

【北京大学】面向5G的命名数据网络物联网研究综述
专知会员服务
38+阅读 · 2020年4月26日
德勤:2020技术趋势报告,120页pdf
专知会员服务
192+阅读 · 2020年3月31日
新时期我国信息技术产业的发展
专知会员服务
71+阅读 · 2020年1月18日
阿里巴巴达摩院发布「2020十大科技趋势」
专知会员服务
108+阅读 · 2020年1月2日
【大数据白皮书 2019】中国信息通信研究院
专知会员服务
138+阅读 · 2019年12月12日
【白皮书】“物联网+区块链”应用与发展白皮书-2019
专知会员服务
94+阅读 · 2019年11月13日
【精益】精益生产与智能制造的联系和支撑
产业智能官
39+阅读 · 2019年9月14日
【工业4.0】德国工业4.0解析
产业智能官
19+阅读 · 2019年6月16日
【数字化】数字化转型正在成为制造企业核心战略
产业智能官
35+阅读 · 2019年4月22日
【工业4.0】工业人工智能与工业4.0 制造
产业智能官
20+阅读 · 2018年11月8日
德勤:工业4.0与数字孪生(附PDF下载)
走向智能论坛
41+阅读 · 2018年9月6日
【智能制造】智能制造技术与数字化工厂应用!
产业智能官
13+阅读 · 2018年2月21日
【工业大数据】一文带你读懂《工业大数据白皮书》
产业智能官
14+阅读 · 2018年1月20日
VIP会员
相关VIP内容
相关资讯
【精益】精益生产与智能制造的联系和支撑
产业智能官
39+阅读 · 2019年9月14日
【工业4.0】德国工业4.0解析
产业智能官
19+阅读 · 2019年6月16日
【数字化】数字化转型正在成为制造企业核心战略
产业智能官
35+阅读 · 2019年4月22日
【工业4.0】工业人工智能与工业4.0 制造
产业智能官
20+阅读 · 2018年11月8日
德勤:工业4.0与数字孪生(附PDF下载)
走向智能论坛
41+阅读 · 2018年9月6日
【智能制造】智能制造技术与数字化工厂应用!
产业智能官
13+阅读 · 2018年2月21日
【工业大数据】一文带你读懂《工业大数据白皮书》
产业智能官
14+阅读 · 2018年1月20日
Top
微信扫码咨询专知VIP会员