科技兴盛下,传统银行该如何转型?

2017 年 10 月 23 日 雷锋网 杨荣团队

雷锋网按:李开复今年在哥伦比亚大学的毕业典礼演讲上曾经提到,他尝试采用智能投资算法,获得了比他的私人理财顾问高八倍的收益。金融以及不再受限于人类玩家。

传统的银行玩家固然不能轻视,最近中信建投银行的杨荣团队出品了一份题为《金融科技:新风口下的银行转型之路》的报告,介绍了传统银行的转型之路。雷锋网已获得转载权限。

核心观点

1、金融科技定义及技术

与“互联网金融”相比,金融科技包含的范围更加广阔,它不再是简单的在“互联网上做金融”,其技术应用已经扩展到了大数据、智能数据分析(人工智能的产物,以大数据、云计算、智能硬件等为基础)、区块链等前沿技术,并强调它们对于提升金融效率和优化金融服务的重要作用。

2、金融科技对银行业的影响分析

金融科技对银行业的影响最直接的就是表现在客户服务、产品设计、运营模式等三个方面,具体来看:金融科技变革开辟触达客户的新路径;金融科技实现金融服务的新体验,秉承“开放、平等、协作、分享”的理念,一切以用户为中心;金融科技革新传统业务的服务模式;金融科技驱动银行实现渠道融合;金融科技推动风险控制的新探索。

3、银行的转型尝试

平台与产品:银行在金融科技大趋势下的转型尝试从形式来看,其平台可分为网上银行、手机APP、微信银行等电子渠道,以及电商平台、直销银行等聚焦特色场景、搭建开放式统一的互联网金融综合服务平台。而从转型内容来看,其产品分为支付、借贷、投资理财、账户、结算等服务不同金融需求。与之对应的是同样伴随着金融科技兴起的竞业产品,如第三方支付、P2P、“宝宝类”、网络银行等。

4、案例分析之一

招商银行——先行优势显著:一向以“创新”著称的招商银行,其在金融科技的探索上不走寻常路,且一直备受外界关注。其金融科技发展亮点包括:推出首家“微信银行”;拓展供应链金融服务市场;大数据应用助力零售发展;积极打造金融云;国内首次在银行中运用区块链技术;智能投顾引领银行财富管理新潮。

5、案例分析之二

工商银行——完善的品牌发展战略:工商银行是国内首家发布互联网金融品牌(e-ICBC)的商业银行。工商银行互联网金融升级发展的核心战略是:以金融为本,创新为魂,互联为器,构筑起以“三平台、一中心”为主体,覆盖和贯通金融服务、电子商务、社交生活的互联网金融整体架构,以大银行的新业态、新生态,为促进实体经济提质增效增添新动力。

6、监管态度

风险控制下的支持:对于金融科技的崛起,监管机构持谨慎态度,同时促进银行和金融科技公司的合作,积极推动大数据、云计算等新一代信息技术的发展,引导包括数字货币、征信体系等基础设施的搭建,为互联网交易型银行的发展打下技术根基。在严格风险控制的基调下,国家对金融科技的发展仍是大力支持态度。

7、发展建议与前景展望

国际经验:在低效率的背后,传统银行面临的一个主要障碍还是技术。国外的经验是银行与新兴金融科技企业加强合作,通过投资、兼并最终买下技术,或者寻找公司和合伙人以利用其新技术。对于银行和Fintech公司来说,同类产品的合作方式简单来说有两种。第一种类似于摩根大通和OnDeck的合作,OnDeck不出资,根据每笔成功贷款的金额得到手续费和服务费,同时通过OnDeck的平台对银行的客户进行市场推广。另一种合作的方式如花旗把Lending Club当做一个分销渠道。对银行来说,金融科技实验室也是发展创新业务和颠覆式金融技术的好方法。银行可以花很少的一笔钱来运营这些实验室并且可以用一个很好的价格来购买他们需要的最新技术。

银行转型出路探讨:面对“金融科技”这个新风口,在借鉴国际实践和国内银行业面临的现实挑战的基础上,我国商业银行的转型之路应该包括几点:充分利用已有客群优势;重视移动端的投入与建设;部署更为敏捷的云技术解决方案;细分客户群,差异化竞争;投资、孵化、收购金融科技企业;高层领导的重要性;组建敏捷化、专业化、项目化团队;提高线上化的风险管理能力;数据开放;形成行业合力,共同探索和摸索发展路径。

8、投资建议

对银行股的观点:看好。银行中报显示:行业净利润增速持续向上,不良率持续向下。行业基本面改善逻辑继续被数据验证,而且未来随着NIM企稳回升,业绩增速将环比回升;而随着周期行业复苏银行资产质量将继续改善,信用成本降低,也将修复业绩。银行估值修复逻辑将继续上演。

    中长期重点推荐:招商(第三目标价32元,11倍PE)、光大、华夏、宁波、农行(本周新纳入组合)、工行。银行次新股中重点推荐:上海银行和常熟银行。随着债转股落地,不良资产管理行业的相关标的带来一波机会。我们建议关注不良资产管理行业的相关标的。

目  录

前言

云计算、大数据、区块链、移动互联、人工智能等等一系列的新一代信息技术的发展和应用,开启了金融科技——Fintech时代的来临,为银行业带来了全新的挑战和机遇,尤其是在银行数据治理、系统架构、风险管控、基础设施建设、系统开发、运行维护等领域均提出新的要求。加大对新兴技术的探索研究,积极推进新兴技术成果应用,提升银行综合技术实力和科技创新能力,发挥数据价值,优化客户体验,增加客户黏性,成为银行信息科技工作面临的重要课题。

近年来,上市银行在积极深化互联网金融发展的基础上,通过收购、投资、战略合作等多种方式布局大数据、云计算、人工智能等新金融科技,以打造全新的核心竞争力。新兴信息技术与金融的深度融合已成不可逆转态势,未来成功的银行将是那些能够真正将创新融入基因,并在此基础上开展产品创新、服务创新、模式创新的银行。本文拟在金融科技这个风口下寻找银行的转型之路,并试图发掘未来可能的成功者。

金融科技:定义及技术

金融科技FinTech(Financial Technology的缩写)是金融和信息技术的有机融合。一般认为,它是科技类企业或金融行业新晋者利用信息科技手段对传统金融业所提供的产品、服务进行由外至内的升级革新,以及传统金融业通过引入开发新技术对自身进行由内至外的改造,以提升金融服务效率。

2016年3月,全球金融治理核心机构金融稳定理事会首次发布了关于金融科技的专题报告,并对“金融科技”进行了初步定义,即金融科技(FinTech)是指技术带来的金融创新,它能创造新的业务模式、应用、流程或产品,从而对金融市场、金融机构或金融服务的提供方式造成重大影响。

与“互联网金融”相比,金融科技包含的范围更加广阔,它不再是简单的在“互联网上做金融”,其技术应用已经扩展到了大数据、智能数据分析(人工智能的产物,以大数据、云计算、智能硬件等为基础)、区块链等前沿技术,并强调它们对于提升金融效率和优化金融服务的重要作用。

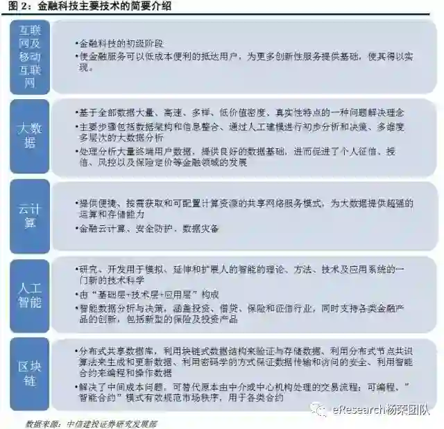
继“互联网金融”风潮之后,科技金融大有成为最新“风口”的趋势。图2简要介绍了Fintech涉及到的几类主要技术的概念、功能实现、应用场景等。

金融科技对银行业的改造

  • 金融科技对银行业的影响分析

云计算、大数据、区块链、移动互联、人工智能等等一系列的新一代信息技术的发展和应用,开启了金融科技时代的来临,这无疑为金融行业和科技行业带来全新的挑战与机遇。金融科技对银行业的影响最直接的就是表现在客户服务、产品设计、运营模式等三个方面。具体来看:

金融科技变革开辟触达客户的新路径。相对于传统的线下获客,互联网具有用户和渠道入口的巨大优势,利用互联网技术,金融机构有效突破地理和距离限制,极大提升了触达及连接用户的能力。传统金融机构具有资产管理和风险定价的核心竞争力,但在客户触达及获取方式上,主要通过网点辐射、路演和线下广告,其所覆盖的疆域有限,获客成本高,容易成为业务发展的瓶颈。互联网的本质是把握或激发用户需求,创造服务场景、发现或重塑客户关联,同时提高有效资源的周转效率和服务客户频次,实现客群、渠道、产品、交互及周转频次等多维度相互叠加的全面价值发掘和创造,即抓住并黏住客户,创造反复提供服务、延伸服务链条、扩大服务覆盖面、加速服务循环的机会,找到双方乃至多方共赢点。

金融科技实现金融服务的新体验,秉承“开放、平等、协作、分享”的理念,一切以用户为中心。在快速“触达”用户之后,在交易和服务体验环节,互联网技术也优势明显,互联网银行为改善客户服务提供了新的解决方案。借助互联网信息技术,服务提供商和客户双方不受时空限制,可以通过网络平台更加快捷地完成信息甄别、匹配、定价和交易,降低了传统服务模式下的中介、交易、运营成本;双方或多方信息充分透明,交易适时进行,便捷有效率;金融交易突破了传统的安全边界和商业可行性边界,焕发出新的活力,客户感受到全新的金融服务体验。业务可在线上完成,操作流程标准化,用户不再需要排队等候,业务处理速度快,实现了为用户提供7*24小时跨市场、跨地区的服务,还可以针对不同用户推出个性化产品和服务。

金融科技革新传统业务的服务模式。在支付清算方面,由于网络支付具有能够满足用户存、取、借贷、理财、记账扥多元化需求的特点,已经成为主流的使用方式,这就要求商业银行积极推动数字账户快速融入社交、旅游、消费等生活场景,提升用户使用便利性;在融资借贷方面,“去中介化”的网络融资理念已经逐渐被社会理解并接受,商业银行需要搭建融资平台,对接投融资需求,重构借贷业务模式以获取新的竞争力;在理财服务方面,技术成熟降低了理财服务门槛,促使网络理财放量增长,银行可借助机器人投顾变革传统的服务方式、提升运营效率,进而将服务客户扩展至大众市场。

金融科技驱动银行实现渠道融合。互联网金融服务已经深刻改变了用户的偏好,占领了大量的用户入口。在零售业务上,网络金融服务能够帮助客户迅速自如地实现资产转移;在对公业务上,新兴科学技术和金融产品加速优质客户的“脱媒”,可选融资渠道不断增多,导致存量信贷资产质量下降,利润增速下降。在此背景下,传统五里网点数量优势及服务方式已无吸引力,商业银行必须构建以网络支付为基础、移动支付为主力,实体网点、电话支付、自助终端、微信银行等为辅助、多渠道融合的服务体系。

金融科技推动风险控制的新探索。互联网信息技术解决了银行信息不对称和风控难题,用更为有效方法找到了互联网银行风控的完美途径。互联网银行依靠其底层的海量数据,通过挖掘分析提供充分的参考信息,并依托线上模式,逐渐形成一套行之有效的破局策略。通过挖掘客户信息、产品交易、信贷行为、征信、合作方和第三方平台等多个不同领域的风险数据,对客户进行综合的评价和推断,形成细致的客户分群和诚信评级,立体评定客户的最高可授信金额。在反欺诈方面,通过分析客户线上行为的一致性、终端设备、IP、区域等信息,预测客户申请和交易中的欺诈可能性;通过分析客户与客户之间信息所呈现的共性特征,预测群体客户的欺诈可能性,从而最大限度地规避集团性、规模性的欺诈行为。

总结起来,以互联网信息技术为支撑的金融服务模式,以网络化运营为基础,具备低成本、高效率、低门槛的服务优势,不但客户体验更好,而且营销投入精准。依托银行业长期积累的风控、管理、数据和技术优势,积极适应互联网金融创新发展的趋势,加强跨界合作,促进金融互联网与互联网金融相互融合,互利共赢,是下一时期的发展重点。金融科技大潮既有效挖掘了传统银行业的优势,又给传统银行业带来新的生命力和增长动力。

  • 银行的转型尝试:平台与产品

在新兴互联网技术的冲击下,传统金融机构加快转型步伐,从平台、产品、内部管理和经营策略等方面都进行了重要调整,行业已迎来了新一轮的金融科技革命。在过去,传统银行或许还能将互联网作为业务和渠道的补充,填补其服务长尾客户的空白。但今天看来,数字渠道将逐渐成为客户的首选,竞争者将利用互联网不断推进资金端和资产端业务的创新,推动金融交易的全面互联网化。上市银行普遍高度重视互联网金融业务,传统银行正逐步变革其运营模式,实现业务流程线上化,金融服务场景化和运营模式化繁为简。

尽管互联网金融不断冲击传统银行的方方面面,但传统商业银行拥有庞大的用户群体,资金雄厚,业务复制能力强。目前在互联网金融领域的发力各家银行各有特色,如招商银行以网上商城等电商平台为特色的电子银行渠道类产品、平安银行被认为是年轻人的时尚互联网银行的直销银行橙子银行、浦发银行的浦发金融大超市将传统的电商业务与金融产品相结合、兴业银行带有独特功能的手机银行等。

银行在金融科技大趋势下的转型尝试从形式来看,其平台可分为网上银行、手机APP、微信银行等电子渠道,以及电商平台、直销银行等聚焦特色场景、搭建开放式统一的互联网金融综合服务平台。而从转型内容来看,其产品分为支付、借贷、投资理财、账户、结算等服务不同金融需求。与之对应的是同样伴随着金融科技兴起的竞业产品,如第三方支付、P2P、“宝宝类”、网络银行等。

电子渠道

目前商业银行形成的是以网银支付为基础,移动支付为主力,电话支付、自助终端、微信银行等多种电子渠道为辅助的电子银行业务结构。

传统商业银行的本质在于存、贷、汇,银行最初的转型实践是建立各自的网上银行系统,利用官方网站开展业务,使其业务由部分到全部迁移至网络的演变过程。其效用在于利用互联网的技术提高银行的效率,建立多维度的客户关系。与此同时,电话银行、手机银行也应运而生,人们可以更加便捷的享受到银行的服务。

不过,在此过程中,人们的上网习惯也在快速发生变化,由PC端向移动端倾斜。于是,基于用户的需求,银行又纷纷推出自己的手机APP。但是很多消费者同时是多家银行的持卡用户,人们却不希望自己的手机里同时下载多家银行的手机APP。微信集成了多家银行的服务,在客户群中的高频使用适合银行进行推广和获客。自2013年起,招商银行、中国工商银行、中国建设银行等相继推出“微信银行”。

网上银行提供网上形式的传统银行业务,包括银行及相关金融信息的发布、客户的咨询投诉、账户的查询勾兑、申请和挂失以及在线缴费和转账功能。除此之外还包括新的金融创新业务,比如集团客户通过网上银行查询子公司的账户余额和交易信息,再签订多边协议。

个人理财助理是网上银行重点发展的一个服务品种。各大银行将传统银行业务中的理财助理转移到网上进行,通过网络为客户提供理财的各种解决方案,提供咨询建议,或者提供金融服务技术的援助,从而极大地扩大了商业银行的服务范围,并降低了相关的服务成本。

企业银行服务一般提供账户余额查询、交易记录查询、总账户与分账户管理、转账、在线支付各种费用、透支保护、储蓄账户与支票账户资金自动划拨、商业信用卡等服务,甚至包括投资服务等,部分网上银行还为企业提供网上贷款业务。

除了银行服务外,大型商业银行的网上银行均通过自身或与其他金融服务网站联合的方式,为客户提供多种金融服务产品,如保险、抵押和按揭等,以扩大网上银行的服务范围。

手机银行是网上银行的延伸,也是继网上银行、电话银行之后又一种方便银行用户的金融业务服务方式,有贴身“电子钱包”之称。它一方面延长了银行的服务时间,扩大了银行服务范围,另一方面无形地增加了许多银行经营业务网点,真正实现24小时全天候服务,大力拓展了银行的中间业务。

电商平台

电子商务相关业务,既包括商户对客户模式下的购物、订票、证券买卖等零售业务,也包括商户对商户模式下的网上采购等批发业务的网上结算,国有大行更热衷。电商服务平台后续将持续为各类初创和成熟电商提供更优更好的互联网金融服务,最终实现企业、用户、银行的三方共赢。

商业银行的电商平台创新路径主要为以下两大类:

一类是以工行融易购、建行善融商务等大型国有银行为代表的自建交易平台类。该模式通过商业银行自行搭建交易平台,吸引客户上来结算,再配套投融资业务。

另一类是以浦发“款道”、中信电子招投标系统、平安B2B电子商务收付款等商业银行为代表的跨行收单类。该模式主要以反接第三方支付打通跨行结算通道,以交易平台开立真实银行结算或资金监管账户进行交易资金存放,为交易主体在该真实银行账户下开立虚拟子账户,并出具电子交易凭证,从而切入其平台产业链的交易场景。

直销银行

所谓“直销银行”,其实是相对于有多层分支行经营架构的“分销”式传统银行而言的。它虽然大多由传统银行设立,但基本不设物理网点,不发放实体银行卡,主要通过互联网、移动互联网、电话等工具实现后台处理中心与前端客户直接进行业务指令往来。资金来源方面主要是销售标准化的金融产品,可以说是母银行的一个渠道配置,主要任务是通过销售资管产品实现资产出表。资金运用方面是通过和互联网公司合作做小贷,或将转让给母银行,即吸收海量低成本负债。其目的都是通过互联网等手段,打造一个轻资产、海量客户、收益较高的银行模式。通过与互联网的高度结合,通过大数据的应用,可以实现风险覆盖,完成风险定价,这或是未来发展的方向。

直销银行的目标客户特征以及业务模式,决定了其提供的金融产品不可能满足客户的个性化需求,也就是说,其为客户设计的金融产品基本是标准化的,“简单易懂、门槛低、方便快捷”是其产品的主要特点,产品种类较少,且每类产品中,客户可选择的数量也不多。目前,我国的直销银行主要业务以卖金融产品为主,包括存款类、银行理财、货币基金等,此外还有账户管理、转账汇款支付等基础功能。

总的来说,直销银行打破了传统银行的时间、地域、网址的限制,向用户收取的服务费更加低廉,用户办理理财业务更加便捷。特别是中小股份制和城商行,传统线下网点的先天不足,更使得直销银行成为必须要抓住的千载难逢的实现弯道超车的好机会。截止2016年3月1日,中国已推出直销银行服务的商业银行数量已达55家,参与主体多为股份制商业银行及城市商业银行(部分行仅有网页及上线信息),占总数的81.8%。

 

目前,我国由于监管和制度方面的限制,多数均以事业部形式存在。随着监管的逐渐放开,直销银行将更多成为独立法人模式,有体制机制上的优势,在成本核算和产品定价上更加明确。从目前来看,国内直销银行的数量虽有了较大的增长,但与欧美发达国家成熟市场相比,我国直销银行仍处于萌芽状态,无论是业务规模还是用户数量,直销银行都远远落后于手机银行、网上银行。

其他平台

除了直销银行,P2P也成了一些传统金融机构的布局方向。中国式P2P(纯线上的平台除外),基本就是传统小贷业务+线上获取资金的模式。目前,银行系P2P主要有招商银行推出的小企业E家、国家开发银行参与投资设立的开鑫贷和金开贷、民生银行旗下的民生电商推出的民生易贷、包商银行的小马bank、兰州银行e融e贷以及平安集团的陆金所等。不过,目前排名靠前的银行系P2P平台仅有陆金所一家。

第三方支付规模持续增长,经过十多年的发展,如今已成为互联网金融最成熟的领域。第三方支付企业和银行之间是相互依存、互利共生的关系。整体上来说,支付企业的每一次交易都会为银行带来收益;银行的开放则为支付企业实现进一步技术创新提供了基础。

银行开拓资金存管业务的模式主要有两种:一是银行直接与网贷平台合作,提供资金存管服务;二是银行与第三方支付平台合作,共同为网贷平台做资金存管。银监会近日发布《网络借贷资金存管业务指引》,规定网贷机构必须指定唯一一家商业银行作为资金存管机构;商业银行作为存管人,不对网络借贷交易等行为提供担保。对于商业银行来说这又是政策利好。已有例子包括中信银行与易宝支付、懒猫金服等第三方支付公司联合推出的P2P资金联合存管产品,采取了“支付+运营+银行存管”的产品运作模式——易宝支付负责支付通道服务,懒猫金服负责系统对接、平台接入等运营服务,中信银行按监管要求提供资金存管服务。中信银行资金存管平台与懒猫金服系统对接,P2P平台原有业务流程基本无需改动,平台数据可以实现一键迁移。

  • 案例分析之一:招商银行——先行优势显著

一向以“创新”著称的招商银行,其在金融科技的探索上不走寻常路,且一直备受外界关注。招商银行的金融科技发展亮点包括:

(一)推出首家“微信银行”

2013年4月招商银行信用卡微信公众账号快人一步,以“小招”的亲民形象推出,不到半年时间即获得数百万用户的青睐,经过一年多的发展,已有超过1000万+粉丝,高居银行类微信公众号榜首,堪称最成功的微信公众账号案例。借着“小招”的成功,同年7月2日,招商银行再度宣布升级了微信平台,推出了全新概念的首家“微信银行”。微信银行实质是将招商银行客户端移植到微信上,借助微信8亿用户群,招商银行更接地气,可以将招商银行的服务理念最大化。微信银行的推出,再次说明了互联网对传统金融的影响越来越明显,招商银行一直行走在银行科技创新界的前列,招行微信银行也掀起其他银行推出微信银行的风潮。

(二)拓展供应链金融服务市场

招商银行深化与各类渠道和场景的外部合作,积极展开同业合作和异业联盟。2013年,招行推出互联网金融网贷平台——“小企业E家”,构建灵活、开放的互联网交易型平台生态,被业界普遍认为是银行系参与P2P的典型。2015年5月该行小企业E家发布“互联网+供应链金融”创新模式与解决方案,推出互联网金融开放账户“E+账户”。产品开发以客户需求为中心,服务入口进一步整合,金融服务嵌入各类高频交易场景,随时随地满足客户的资产和资金需求。

(三)大数据应用助力零售发展

商业银行的零售业务是金融科技冲击的重灾区,尤其是支付环节。为此,招商银行也尝试引入最新支付技术,全面切入客户“医、食、住、行、玩”等生活场景所衍生的各个金融需求,打通线上、线下一体化移动支付生态圈。在NFC芯片支付方面,招行信用卡相继推出一闪通·云闪付、Apple Pay、Huawei Pay、小米支付等,也是国内率先拥抱芯片支付的商业银行之一。

招商银行APP 5.0版本运用金融科技带来的大数据分析能力,为客户提供360度全视角的“收支记录”功能,依托银行数据优势,按消费、投资、转账与收入四大类别帮助每个用户进行自动分类汇总,全方位自动记录用户资金流向,让每个用户能更全面地了解自己收支财务状况。这也使得招商银行成为国内首家运用大数据技术开发银行业独有的收支两线数据的银行。

(四)积极打造金融云

招商银行也在着手打造金融云,2015年12月,招商银行旗下子公司招银云创(深圳)信息技术有限公司在深圳注册成立。招银云创是上门一对一服务,走定制化路线,金融云已不仅仅局限于IT的服务,还有金融业务。对于传统银行而言,银行业务越来越多地迁移到网络,它们既是云服务的需求者同时也成为了云服务的提供者,对于银行提供云服务而言,除了IT支撑之外,还有全面的金融服务方案,这也让银行云服务的内涵更加丰富。利用银行集团内部的联动机制,金融云业务的客户得到的不仅是招银云创的服务,还有招商银行各业务条线、各分行、各子公司的全方位服务,包括业务合作、支持等,更符合合作行的发展需要。

(五)国内首次在银行中运用区块链技术

2017年2月,招商自主研发的跨境直联清算区块链项目成功投产。深圳分行蛇口支行办理了首笔正式的区块链跨境支付业务,由蛇口某公司通过永隆银行转汇1万美金至星展银行同名账户,区块链平台在几秒内即实现报文交换,成功完成该笔业务。这笔业务也开启了国内商业银行与区块链技术对接的新篇章,是国内首个区块链跨境领域项目。

事实上,在2016年初,招商银行就已经高度重视区块链技术的运用,在总行层面专门成立了多部门组成的区块链研究小组,深入研究,参与多个国内外区块链创新应用的合作联盟,积极探索如何将区块链技术在交易银行业务办理与服务当中的应用场景使用,最终将区块链技术应用于全球现金管理领域的跨境直联清算、全球账户统一视图、跨境资金归集等三大场景,成为首家将区块链技术成功运用在现金管理领域的银行机构。

此外,招行还在票据与供应链金融领域尝试引入区块链的应用,将这类应用更广泛地扩展到同业间、银企间、企业间等各种业务场,形成一个区块链金融业务应用生态圈,将区块链技术所带来的金融操作便利性普及给每位用户。

(六)智能投顾引领银行财富管理新潮

招商银行在金融科技上还有一项重要的突破,就是将摩羯智投引入其APP端口,成为国内首家推出智能投顾系统的商业银行。

摩羯智投本质上是一种运用机器学习算法,融入了招行十多年的财富管理实践及基金研究经验,在此基础上构建以公募基金为基础、全球资产配置的智能基金组合配置服务操作系统。简单来说,就是让具备学习能力的机器(人工智能)帮助客户理财。目前,摩羯智投系统已经对3400多只公募基金进行分类优化和指数化编制,每天还要做107万次计算,确保系统能够给予投资者最优风险收益曲线与投资组合方案。

  • 案例分析之二:工商银行——完善的品牌发展战略

(一)发展战略主题:“三平台一中心”

工商银行是国内首家发布互联网金融品牌(e-ICBC)的商业银行。从2015年3月开始,经过两年多时间的发展,工商银行在互联网金融创新方面取得了长足的进步,对互联网金融发展有了属于工行特色的突破,形成了清晰完善的互联网金融发展战略,被称之为e-ICBC的2.0版本。

工商银行互联网金融升级发展的核心战略是:以金融为本,创新为魂,互联为器,构筑起以“三平台、一中心”为主体,覆盖和贯通金融服务、电子商务、社交生活的互联网金融整体架构,以大银行的新业态、新生态,为促进实体经济提质增效增添新动力。

“三平台、一中心”互联网金融主体架构的搭建为e-ICBC品牌赋予了全新的内涵。“e”(Electronic)代表的是信息化、互联网化;“I”(Information,信息)对应融e联平台,核心是把握客户的信息流;“C”(Commerce,商贸)对应融e购平台,核心是把握客户的商品流;“B”(Banking,银行业务)对应融e行平台,核心是把握客户的资金流;“C”(Credit,信贷)对应网络融资中心。这种内涵的对应既是历史的巧合,也是发展的必然。

截至2017年一季度,融e联客户数已经突破8000万;融e行客户数达2.6亿户,年活跃客户8000万户,客户数、用户粘度以及市场份额均处同业首位;融e购拥有5600万注册B2C用户,超1万户商户,总交易量仅次于阿里;网络融资中心规模达6293亿元,服务15123家小微企业,成为国内最大的网络融资银行,电子银行交易额突破600万亿元,占据国内商业银行40%的市场份额。

(二)注重发挥大数据应用优势

工行从2007年起专门建立了数据仓库和集团信息库两大数据库,实现了对全部客户和账户信息等集团管理。仅对个人客户和法人客户的违约率、违约损失率的数据积累,就分别超过了9年和7年,同时这些数据的真实性和准确性较高,为银行把控实质风险、提升融资服务效率、拓展信贷市场,创造了巨大价值。

工行还建立了一支超过2000人的数据分析师队伍和全集团同意的信用风险监控中心,依托大数据的全景刻画与分析,一方面实现了对全行超过10万亿信贷资产和每年8到9万亿累放贷款的动态风险监测和实时预警控制,提高了风险防控的前瞻性和有效性;另一方面,更加深入地了解客户,发现更多的商业机会,提供更具针对性的金融服务。

(三)重在服务实体经济,支持小微和涉农等薄弱领域

工商银行在推动e-ICBC过程中,始终加强自身在互联网技术以及跨界融合应用等方面的创新实践和比较优势,积极转化为服务实体经济的新模式、新手段,真正让工商银行的互联网金融联通工商百业、惠及千家万户、服务国计民生。

 一是突出加强了对小微企业、“三农”等实体经济薄弱环节的支持。通过将互联网几人的普惠特性与自身信贷经验相结合,创新开发“工银启明星”科技贷款等产品,帮助小微企业和涉农商户提高融资可获得性和降低融资成本,积极服务大众创业、万众创新。

二是突出加强对扩大消费和消费升级的支持。在融e购上陆续建设了旅游频道、汽车城、购房中心等自消费平台,将消费需求转化为消费信贷需求,更好发挥消费对经济发展的支撑作用。

三是突出加强对新兴业态培育和公共服务模式创新的支持。通过打造服务政府机构、集团公司以及贯穿企业供应链上下游的云平台,开发针对服务医院、学校等特定领域的APP及金融服务,促进社会服务和企业经营的便利化,带动各行业实现“互联网+”的升级发展。

(四)注重提升客户体验

基于金融消费者主导的商业逻辑和服务模式,工商银行成立了专门的互联网金融研发团队和运维中心,利用“融e联”等多种渠道和方式零距离地感受客户、了解客户,并通过“小步快走”的迭代创新、延展服务链条的跨界创新、汇聚众智的粉丝创新等,千方百计为客户提供更多的质高、便捷、价廉、安全的产品和服务。

(五)打造线上与线下互联融通、互为支撑的服务模式

在移动互联时代,金融消费者对实体渠道的高度信任与依赖、个性化差异化的服务体验、针对复杂金融产品或高风险业务的面对面交流等需求仍将长期存在。为此,工行加快对线下网点的智能化改造,在境内所有网点开通了Wifi,发挥物理渠道在客户辅导、业务拓展、服务展示等方面的特有优势,使境内近1.7万家网点以及连通全球40多个国家和地区的境外机构,成为线上业务的重要资源和服务协同。

同时,工行积极运用“平台思维”,为每个网点推进覆盖衣食住行的“工银e生活”店商圈建设,线上为商户搭建前台界面,向消费者推送相关商业信息,线下通过网点全方位服务商户,打造“金融+商业”的生态环境,致力于为每一个商业场景提供无缝连接式的金融服务。

监管态度:风险控制下的支持

对于金融科技的崛起,监管机构持谨慎态度,同时促进银行和金融科技公司的合作,积极推动大数据、云计算等新一代信息技术的发展,引导包括数字货币、征信体系等基础设施的搭建,为互联网交易型银行的发展打下技术根基。以维护市场公平秩序、保护金融消费者合法权益和促进金融健康发展为目标,以鼓励创新、防范风险、趋利避害、健康发展为原则,打造互联网交易型银行的新时代。

在中国,金融机构是牌照式监管,尽管P2P、众筹等创新业态并未明确是否要发放牌照,但从监管的思路和趋势来看,越来越向传统的金融监管靠拢已是大势所趋。从互联网金融监管历程来看,随着监管的日趋严格和明朗化,自查、整改的难度加大,各平台“监管套利”现象逐步减少,这对于转型中的传统银行来说是一个利好消息。

 

在严格风险控制的基调下,国家对金融科技的发展仍是大力支持态度。

银监会2016年7月编制《中国银行业信息科技“十三五”发展规划监管指导意见》向社会各界公开征求意见。要求提升信息科技治理机制有效性,促进科技治理、风险管理与内部控制的相互融合;优化信息科技组织架构,建立协同高效的管理体系;创新科技人力资源管理模式,完善激励机制;改进科技规划管理模式,持续优化和完善信息系统架构。

在各金融科技领域也出台了相关文件,包括《促进大数据发展行动纲要》(国发〔2015〕50号)《国务院关于促进云计算创新发展培育信息产业新业态的意见》(国发〔2015〕5号)《国务院关于积极推进“互联网+”行动的指导意见》(国发〔2015〕40号)等等。细分领域的指导思想包括:

深化科技创新,落实“互联网+”行动计划。紧跟新技术发展趋势,加强前瞻性研究,进一步深入开展虚拟化、云计算、大数据、移动互联领域的创新,积极尝试开展量子通信、生物特征识别、虚拟现实、人工智能等技术的应用。服务实体经济,大力发展“互联网+普惠金融”。支持开展跨界合作,拓展金融服务场景,建立新的获客与活客模式,积极拓展互联网金融跨境、跨领域、跨行业的服务能力。

推进大数据应用,全面提升数据治理与数据服务能力。稳步拓展线上交易、电商平台、社交网络等互联网数据来源,整合司法、工商、财税等政府部门依法公开的信息,科学吸纳第三方征信机构信息数据,积极扩大信息来源,奠定大数据应用基础。尝试大数据精准扶贫,

加强大数据风控,运用大数据更精确地评价客户信用,提升风险决策实时性,运用大数据技术将内控规则嵌入交易流程,更迅速地识别操作风险,预防、发现并及时阻断银行内外部的欺诈行为运用大数据改善银行经营管理,全面了解银行运营情况,及时优化业务流程,提高精细化管理水平,推动业务创新。

稳步开展云计算应用,主动实施架构转型。探索建立银行业金融公共服务行业云,构建私有云与行业云相结合的混合云应用。推动大中型银行云计算相关标准规范的制定,构建包括云基础、云资源、云服务、云安全等领域的云计算综合标准化体系框架,研究制定银行业云计算服务质量、计量、应用迁移,云计算数据中心建设与评估,以及虚拟化数据存储、弹性计算、评估测评等方面标准。逐步推进云计算安全体系建设,建立行业云平台,提升金融技术公共服务能力。

此外,还包括加强组织领导、资源保障、评价考核、监管指导等。

综合来看,我国监管体系在严格控制风险之下对金融科技的创新保持支持态度,对传统银行是有利的。经过一段时间的调整、整合和市场筛选,未来可能会形成相对稳定的互联网金融生态。不同的机构根据各自的专长,经过一段时间的尝试之后,将向更加专业化、合作化的方向发展,这是未来真正意义上可持续发展的方式。

发展建议与前景展望

国际经验

在7月15日举办的“2016年中美科技金融创新峰会”上,科技金融平台Orchard西海岸的销售主管Jeremy Todd认为,到目前为止,互联网金融仍然面临方方面面的挑战,借助“科技金融”的力量,这些问题可以得到一定程度的解决。他以美国市场为例,指出互联网金融主要面临4个方面的挑战,第一,金融机构的投资者在做出决策的过程中面对着海量的数据和信息,如何处理这些数据给投资方带来了诸多挑战;第二,不同机构之间的贷款产品价格,甚至同一机构的不同贷款产品的价格都是不一样的,这些贷款产品的价格甚至是不断变化的,捕捉这种变化并不容易;第三,如果要在不同的平台上构建不同数量十分巨大的贷款分析模型,就面临着大量的信息的汇总、追踪、监测,跟踪这些数据是非常困难的;第四,分析和风险评估方面的工具并不总是靠谱,金融机构可以使用自己的工具来评估他们的投资组合和投资的产品,但很多时候他们使用自己的这些工具不能够获得更多的资产信息。

在低效率的背后,传统银行面临的一个主要障碍还是技术。国外的经验是银行与新兴金融科技企业加强合作,通过投资、兼并最终买下技术,或者寻找公司和合伙人以利用其新技术。

现在市场上合作大多是“功能性外包”。有些初创公司并不是提供金融问题的解决方案,而只是简单地在银行的数字平台或者产品上加上了一些功能,给银行带来更好的用户体验。比如Debitize,Digit,Qapital,Acorns这些公司,都需要连接进银行系统的支票或储蓄账户才能操作。如高盛,摩根大通,花旗银行,美国银行等均布局金融科技。

对于银行和Fintech公司来说,同类产品的合作方式简单来说有两种。

第一种类似于摩根大通和OnDeck的合作,OnDeck不出资,根据每笔成功贷款的金额得到手续费和服务费,同时通过OnDeck的平台对银行的客户进行市场推广。一方面,这种合作方式可以帮助银行针对自己的客户进行差异化定价和产品设计,又不需要重新设计营销平台和服务,节约了成本;另一方面,这笔生意的利润或者亏损也都会记到银行的账上,银行为此要承担一定的风险,没有历史数据给模型的预测带来了难度,同时也可能给银行现有的产品带来侵蚀和冲突。从市场份额和放贷量上来讲,摩根大通达到了自己的目标——2015年中小企业贷款的放贷量上升了16%。

另一种合作的方式如花旗把Lending Club当做一个分销渠道。Lending club出资或者融资通过自己的平台进行放贷,而银行提供自己的客户资源帮助Lending club进行目标市场选择。这种情况下,Lending club自身或者其融资方承担风险,而盈亏不会体现在银行的账面上,但有极高的监管成本。

对银行来说,金融科技实验室也是发展创新业务和颠覆式金融技术的好方法。银行可以花很少的一笔钱来运营这些实验室并且可以用一个很好的价格来购买他们需要的最新技术。根据不同创业公司的业务类型区分,有些的业务模型是合作型的,比如大数据,消息处理,交易优化等。花旗银行去年在美洲地区发起了一个叫做“移动挑战”的项目,如今已经拓展到了全球范围。截止到日前,已经收到了来自全球超过2000个初创公司的申请。那些达到标准的创业公司可以获得花旗银行的帮助从而更好的完善他们的产品并且获得一份现金奖励。来自新加坡的星展银行今年在香港也发布了一个类似项目。在展示日之前,8个创业公司可以获得星展银行提供的办公场地。与此同时,埃森哲也在纽约、伦敦和香港建立了类似的实验室,合作银行包括美国银行、美林、巴克莱银行、瑞士信贷、德意志银行、高盛,汇丰银行、摩根大通和瑞士联合银行。

银行转型出路探讨

麦肯锡在《金融科技全面冲击银行业及银行的应对策略》报告中认为,金融科技想要打造自己的优势需要做到以下几点:强化优越的客户获取模式;坚持低成本的业务模式;充分利用创造性的大数据分析能力;建立针对细分客群的独特价值主张;与现有体系合作共赢;开展充分的监管沟通和风险管控。

而对于银行所面对的挑战,麦肯锡表示,银行无须过分关注金融科技业的个别“挑战者”,而应该更多地聚焦于这些挑战者代表的能力,继而在企业中培养或从外部购买这些对数字化未来至关重要的能力。具体来说,银行需要做到以下几点:全面地强化全行的数字分析和应用能力;根据客户需求整合无缝的客户体验;建立数字化营销能力;构建数字化流程精简成本;迅速应用下一代IT科技能力和开发模式;建立支持数字化变革的组织架构。

面对“金融科技”这个新风口,在借鉴国际实践和国内银行业面临的现实挑战的基础上,我国商业银行的转型之路应该包括几点:

充分利用已有客群优势。在应对金融科技企业的挑战时,传统银行数量庞大、服务稳定的物理网点与电话服务中心的搭配,是很多客户选择金融服务时,不可忽略的一大优势。银行需要把网点的定位从简单的业务办理、产品宣传、标准销售转移到定制化服务、产品研判和针对性销售上来。

重视移动端的投入与建设。银行业务的处理和内部办公的移动化使得移动端已经成为银行与客户互动的重要渠道。虽然开发银行自有的原生App是有效且必须的,但如想与现有客户保持密切联系,还需要借助各种三方平台、网页程序和轻应用。基于对应平台的场景与技术进行开发与适配,才能更好地接触和维护客户。

部署更为敏捷的云技术解决方案。一方面,受益于业务模式的快速变革和规模经营的实际需要,云技术的引入能极大地减轻银行自有 IT 团队的工作压力,使其能抽出更多资源和精力来维护关键的核心系统;另一方面,云技术的应用能使银行将相当多服务于前端销售的流程和功能,集中在同一个生态机制之内,而且能以相对低廉的价格,快速部署使用。银行完全可以采取核心业务私有云,非核心业务公有云的做法,来加快在云技术领域的步伐。之所以要采取混合云搭配的方式,主要是源于金融业对客户数据的高度敏感,以及客观的法规和监管要求的存在。

细分客户群,差异化竞争。针对不同长尾客群的需求,推出对口的产品和服务,使其个性化被规模化满足。国外发展得比较成熟的直销银行提供了一些可借鉴的思路,比如波兰的mBank,将目标客户定位在25~35岁的年轻人,强化客户最核心的银行交易功能。mBank推出储蓄产品、支票账户、按揭贷款、投资产品等四大类产品,致力于以低成本的方式为客户省钱,比如:为客户提供更高的储蓄产品利息,有星巴克、Levis等品牌商户提供的现金返还,更优惠的保险、基金等投资产品,根据交易的历史数据进行客户的贷款预审批等。

投资、孵化、收购金融科技企业。与一些知名的投资机构或金融机构组成联合体,共同投资或持股FinTech企业。对于银行来说,通过资本运作的方式,用好FinTech企业的技术,并通过外部合作的方式来加速银行自身的数字化改造,是一个非常值得借鉴的解决思路。

高层领导的重要性。一家成功的银行,离不开持有明确愿景和强大执行力的董事会成员以及条线高管。他们能清晰且坚定地向自己的管理层和员工,传达银行在FinTech领域的战略和想法;能在收购、投资一家FinTech企业后,妥善地处理好FinTech企业文化与银行现有文化的冲突;能快速、果断地处理业务进行中可能产生的各种风险,并推动银行全身心拥抱这一场全新的技术革命。

组建敏捷化、专业化、项目化团队。尝试轻型化的精干团队来推进特定项目的实施。大型银行虽然可以通过敏捷的小型项目团队,来隔离大型机构的体系弊端,推动自身的数字化改造,但也必须在领导层面给予这些团队足够的支持,并培养、赋予他们接受挑战的能力。

提高线上化的风险管理能力。现阶段国内多数银行,尤其是中小银行,风控模式更多关注的是静态的风险预判,原因在于中小银行科技水平和风控能力相对较低、数据信息的数量和质量也存在缺陷。金融科技企业可以利用其资源和技术优势,开发基于大数据和人工智能的风险评估与动态风险监测,向各交易平台输出服务。另一方面,可以帮助金融机构加强跨平台的风险管控能力。通过提供多维度的跨平台交易记录等数据报告,帮助银行交叉核验投融资者的资质与潜在风险状况,降低风控成本和提高效率。

数据开放。第三方支付机构在科技与金融、线上与线下的跨平台性特征,使其积累的行业经验与用户数据更为多维度,可以通过最新的科技手段,对线上、线下的用户行为数据进行跟踪、分析、挖掘,将这些数据同银行的信贷等业务进行对接,便可以创造出新型的融资模式。

形成行业合力,共同探索和摸索行业的发展路径。通过建立银行联盟,实现联盟行间的信息、产品、资金、风控等资源共享,同时能够进行经验借鉴和互通有无,更好地满足客户金融需求,在金融科技浪潮中更好地拓展银行的潜在市场。

在金融科技的新风口下,各传统银行都正在转型之路上狂奔。相信在科技的助力下,银行未来将会越来越智能,新时代的个人和企业用户也会享受到科技带来的巨大红利。

就让我们一起拭目以待!

投资建议

1、对银行股的观点:看好。银行中报显示:行业净利润增速持续向上,不良率持续向下。行业基本面改善逻辑继续被数据验证,而且未来随着NIM企稳回升,业绩增速将环比回升;而随着周期行业复苏银行资产质量将继续改善,信用成本降低,也将修复业绩。银行估值修复逻辑将继续上演。

中长期也依然看好:因为金融去杠杆已经结束,银行股将随MSCI指数和新的金融监管框架齐飞,最重要的是行业基本面持续改善的逻辑不变,上半年监管数据表明:商业银行NIM在环比回升,不良率在持平,关注类贷款余额和占比都在环比下降,净利润增速高于预期。

2、我们看好3季度银行股,主要原因包括:3季度,行业NIM将环比回升(新增);ROE继续回升;不良贷款增速继续放缓;RAROC企稳回升;资金空转减少;债转股专营子公司陆续成立,债转股开始大规模推进等。

3、市场已形成“银行次新股板块”,其估值将独立于16家上市银行,预计银行次新股17年PB将高于1.8倍PB。目前,银行次新股平均PB为2倍,农商行平均在2.6倍,城商行平均在1.3倍,估值分化明显。

4、9月重点推荐:招商银行(中报结束后,其比较效应依然显著,业务已进入良性循环中,负债端成本率行业内最低,资产端收益率在持续回升,不良率持续下降)。

5、中长期重点推荐:招商(第三目标价32元,11倍PE)、光大、华夏、宁波、农行(本周新纳入组合)、工行。银行次新股中重点推荐:上海银行和常熟银行。随着债转股落地,不良资产管理行业的相关标的带来一波机会。我们建议关注不良资产管理行业的相关标的。

中长期也依然看好:因为金融去杠杆已经结束,银行股将随MSCI指数和新的金融监管框架齐飞,最重要的是行业基本面持续改善的逻辑不变,上半年监管数据表明:商业银行NIM在环比回升,不良率在持平,关注类贷款余额和占比都在环比下降,净利润增速高于预期。

2、我们看好3季度银行股,主要原因包括:3季度,行业NIM将环比回升(新增);ROE继续回升;不良贷款增速继续放缓;RAROC企稳回升;资金空转减少;债转股专营子公司陆续成立,债转股开始大规模推进等。

3、市场已形成“银行次新股板块”,其估值将独立于16家上市银行,预计银行次新股17年PB将高于1.8倍PB。目前,银行次新股平均PB为2倍,农商行平均在2.6倍,城商行平均在1.3倍,估值分化明显。

4、9月重点推荐:招商银行(中报结束后,其比较效应依然显著,业务已进入良性循环中,负债端成本率行业内最低,资产端收益率在持续回升,不良率持续下降)。

5、中长期重点推荐:招商(第三目标价32元,11倍PE)、光大、华夏、宁波、农行(本周新纳入组合)、工行。银行次新股中重点推荐:上海银行和常熟银行。随着债转股落地,不良资产管理行业的相关标的带来一波机会。我们建议关注不良资产管理行业的相关标的。



近期热门


马云演讲 / iOS 11 黑科技 / 英伟达“核弹” WP 死亡启示

Google 发布会总结 苹果发布会总结  / 顺丰技术壁垒

锤子科技倒闭细节 / 小米生态链骗人 / 网络招嫖


  ● 


报告下载


IBM云计算、区位链、物联网等领域趋势报告

关键词:0629

人工智能领域,史上最全研究、应用、人物专访报告

关键词:0633

一个有趣的网站,可以算出你被机器人抢饭碗的概率

关键词:抢饭碗

高盛预测:无人机几年内将有1000亿美元市场 

关键词:高盛无人机

2025年开什么车?高盛的这份报告给出了答案

关键词:汽车革命

剑桥:虚拟货币现在究竟怎么样?大报告解析

关键词:虚拟货币调查

人工智能行业薪酬曝光,是时候转行了

关键词:薪酬

登录查看更多
0

相关内容

金融科技(英语:Financial technology,也称为FinTech),是指一群企业运用科技手段使得 金融服务变得更有效率,因而形成的一种经济产业。这些金融科技公司通常在新创立时的目标就是想要瓦解眼前那些不够科技化的大型金融企业和体系。
商业数据分析,39页ppt
专知会员服务
165+阅读 · 2020年6月2日
【德勤】中国人工智能产业白皮书,68页pdf
专知会员服务
310+阅读 · 2019年12月23日
2019中国硬科技发展白皮书 193页
专知会员服务
86+阅读 · 2019年12月13日
【大数据白皮书 2019】中国信息通信研究院
专知会员服务
138+阅读 · 2019年12月12日
过了尬吹的年代,人工智能都落地了些什么?
互联网er的早读课
8+阅读 · 2018年11月5日
明略数据发布行业AI大脑“明智系统2.0”
人工智能学家
5+阅读 · 2018年9月11日
智慧城市——科技巨头的“中场战事”
雷锋网
6+阅读 · 2018年8月25日
"AI+教育"是虚火还是风口?
数据玩家
3+阅读 · 2017年12月14日
中国平安股价持续大涨背后
凤凰财经
5+阅读 · 2017年9月13日
CoCoNet: A Collaborative Convolutional Network
Arxiv
6+阅读 · 2019年1月28日
Adaptive Neural Trees
Arxiv
4+阅读 · 2018年12月10日
Arxiv
31+阅读 · 2018年11月13日
Arxiv
5+阅读 · 2018年5月10日
Arxiv
9+阅读 · 2018年4月20日
Arxiv
6+阅读 · 2017年12月2日
VIP会员
相关资讯
过了尬吹的年代,人工智能都落地了些什么?
互联网er的早读课
8+阅读 · 2018年11月5日
明略数据发布行业AI大脑“明智系统2.0”
人工智能学家
5+阅读 · 2018年9月11日
智慧城市——科技巨头的“中场战事”
雷锋网
6+阅读 · 2018年8月25日
"AI+教育"是虚火还是风口?
数据玩家
3+阅读 · 2017年12月14日
中国平安股价持续大涨背后
凤凰财经
5+阅读 · 2017年9月13日
Top
微信扫码咨询专知VIP会员