综述 | 绘画特征提取方法与情感分析研究

2018 年 7 月 17 日 中国图象图形学报

引用格式:

贾春花,郭小英,白茹意. 绘画特征提取方法与情感分析研究综述[J]. 中国图象图形学报, 2018, 23(7): 937-952.

DOI: 10.11834/jig.170626

原文链接

http://www.cjig.cn/html/jig/2018/7/weixin/20180701.htm

导语:绘画分类与绘画情感分析研究,可以更好地实现人类绘画艺术作品的研究与创新。针对不同类型、不同大小的绘画数据库,如何采用有效的特征提取方法分类和分析绘画情感,这是当前绘画研究的关键问题。


本文看点

(1)系统概括了当前国内外绘画图像研究中常用绘画数据库。


(2) 详细综述了中西方绘画特征提取技术与分类方法的研究现状及发展,阐述了西方绘画情感分析的研究进展。


(3)提出了当前绘画分类和绘画情感研究中存在的问题和挑战,并探讨了存在问题的应对之策。

专家评价

该文对中西方绘画特征提取方法与情感分析研究做了不错的综述,也对中国传统绘画情感分析提供了一些思路,具有借鉴意义。


本文方法 

以广泛的文献研究为基础,分析中西方绘画的不同表征方式及形成原因,归纳总结了绘画图像分类中常用机器学习方法,并概述各类方法的优劣;重点围绕绘画图像特征提取与分类,绘画情感分析两个方面,对当前文献进行了系统地分析和总结。


 ▲图1 绘画作品


本文结果

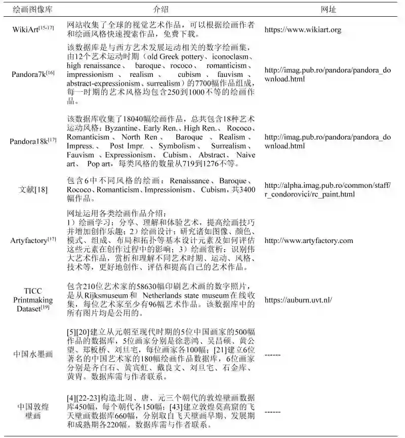
系统概括了当前绘画图像研究中常用绘画数据库,如表1;以绘画图像的笔触特征、颜色特征、形状特征和纹理特征、留白特征等方面为依据,如表2,详细综述了中西方绘画特征提取技术与分类方法的研究现状及发展;简要梳理了绘画图像分类模型中常用的评价方法,并分析了当前研究中的常用评价指标;主要从颜色特征的角度出发,阐述了西方绘画情感分析的研究进展,为中国传统绘画情感分析提供了有效的思路;最后,提出了当前绘画分类和绘画情感研究中存在的问题和挑战,并探讨了存在问题的应对之策。


▼表1 绘画作品实验数据库


▲图2 梵高作品笔触提取结果(注:见论文参考文献[26])


▼表2 绘画特征提取与分类方法文献研究

注:表中文献见论文参考文献

第一作者

贾春花,山西大学讲师,陕西师范大学计算机科学学院计算机应用技术专业获硕士学位,目前主要研究方向为图像分析与计算机视觉。E-mail: jiachunhua123@163.com

通信作者

郭小英,女,博士,山西大学讲师,硕士生导师,现为山西大学软件学院计算机视觉团队带头人。 2010年10月至2013年9月获国家留学基金委奖学金资助前往日本广岛大学攻读博士学位。现已发表8篇国际期刊论文,8篇国际会议论文,其中SCI、EI收录5篇,目前主持项国家自然科学青年基金项目“基于感性工学的图像视觉复杂度情感感知研究”。主要研究方向有:计算机视觉、图像分析、情感计算、视觉感性工学等。E-mail: guoxiaoying@sxu.edu.cn

团队简介

山西大学软件学院计算机视觉团队于2015年1月份成立,团队目前有9位老师和1位硕士研究生,其中,教授2人,副教授1人,讲师6人。团队主要开展图像视觉复杂度、绘画分类与情感研究、网页视觉感知、纹理图像视觉感知与眼动分析、图像理解与分析等研究。团队成立以来承担了国家自然科学基金项目一项、科技厅创新平台项目一项。团队成员在SCI、EI、中文核心期刊发表论文30余篇,申请软件著作20余项。

前沿丨观点丨咨讯丨独家

扫描下方二维码 关注学报公众号

中国图象图形学报 | 订阅号






登录查看更多
0

相关内容

狭义的情感分析(sentiment analysis)是指利用计算机实现对文本数据的观点、情感、态度、情绪等的分析挖掘。广义的情感分析则包括对图像视频、语音、文本等多模态信息的情感计算。简单地讲,情感分析研究的目标是建立一个有效的分析方法、模型和系统,对输入信息中某个对象分析其持有的情感信息,例如观点倾向、态度、主观观点或喜怒哀乐等情绪表达。

知识荟萃

精品入门和进阶教程、论文和代码整理等

更多

查看相关VIP内容、论文、资讯等
基于深度学习的表面缺陷检测方法综述
专知会员服务
94+阅读 · 2020年5月31日
基于深度学习的多标签生成研究进展
专知会员服务
147+阅读 · 2020年4月25日
专知会员服务
157+阅读 · 2020年4月21日
专知会员服务
164+阅读 · 2020年4月21日
多模态深度学习综述,18页pdf
专知会员服务
220+阅读 · 2020年3月29日
数据标注研究综述,软件学报,19页pdf
专知会员服务
95+阅读 · 2020年2月20日
 【中科院信工所】社交媒体情感分析,40页ppt
专知会员服务
104+阅读 · 2019年12月13日
 图像内容自动描述技术综述
专知会员服务
88+阅读 · 2019年11月17日
零样本图像分类综述 : 十年进展
专知会员服务
128+阅读 · 2019年11月16日
深度学习自然语言处理综述,266篇参考文献
专知会员服务
231+阅读 · 2019年10月12日
【综述】生成式对抗网络GAN最新进展综述
专知
61+阅读 · 2019年6月5日
无参考图像质量评价研究进展综述
人工智能前沿讲习班
46+阅读 · 2019年2月15日
AI综述专栏|多模态学习研究进展综述
人工智能前沿讲习班
64+阅读 · 2018年7月13日
AI综述专栏 | 步态识别的深度学习综述
人工智能前沿讲习班
29+阅读 · 2018年6月27日
微表情检测和识别的研究进展与趋势
中国计算机学会
15+阅读 · 2018年3月23日
【报告分享】刘成林:文档分析及模式识别系统学习领域研究进展与热点
深度学习在情感分析中的应用
CSDN大数据
14+阅读 · 2017年8月22日
Knowledge Based Machine Reading Comprehension
Arxiv
4+阅读 · 2018年9月12日
Text classification using capsules
Arxiv
5+阅读 · 2018年8月12日
Arxiv
11+阅读 · 2018年5月13日
VIP会员
相关VIP内容
基于深度学习的表面缺陷检测方法综述
专知会员服务
94+阅读 · 2020年5月31日
基于深度学习的多标签生成研究进展
专知会员服务
147+阅读 · 2020年4月25日
专知会员服务
157+阅读 · 2020年4月21日
专知会员服务
164+阅读 · 2020年4月21日
多模态深度学习综述,18页pdf
专知会员服务
220+阅读 · 2020年3月29日
数据标注研究综述,软件学报,19页pdf
专知会员服务
95+阅读 · 2020年2月20日
 【中科院信工所】社交媒体情感分析,40页ppt
专知会员服务
104+阅读 · 2019年12月13日
 图像内容自动描述技术综述
专知会员服务
88+阅读 · 2019年11月17日
零样本图像分类综述 : 十年进展
专知会员服务
128+阅读 · 2019年11月16日
深度学习自然语言处理综述,266篇参考文献
专知会员服务
231+阅读 · 2019年10月12日
相关资讯
【综述】生成式对抗网络GAN最新进展综述
专知
61+阅读 · 2019年6月5日
无参考图像质量评价研究进展综述
人工智能前沿讲习班
46+阅读 · 2019年2月15日
AI综述专栏|多模态学习研究进展综述
人工智能前沿讲习班
64+阅读 · 2018年7月13日
AI综述专栏 | 步态识别的深度学习综述
人工智能前沿讲习班
29+阅读 · 2018年6月27日
微表情检测和识别的研究进展与趋势
中国计算机学会
15+阅读 · 2018年3月23日
【报告分享】刘成林:文档分析及模式识别系统学习领域研究进展与热点
深度学习在情感分析中的应用
CSDN大数据
14+阅读 · 2017年8月22日
Top
微信扫码咨询专知VIP会员